Java内存模型(非JVM)
Java内存模型(Java Memory Model简称JMM),是一种共享内存模型,是多线程的东西,并不是JVM(Java Virtual Machine(Java虚拟机)的缩写),这是俩玩意儿!!!
共享内存模型指的就是Java内存模型(Java Memory Model简称JMM),JMM决定一个线程对共享变量的写入时,能对另一个线程可见。从抽象的角度来看,JMM定义了线程和主内存之间的抽象关系:线程之间的共享变量存储在主内存(main memory)中,每个线程都有一个私有的本地内存(local memory),本地内存中存储了该线程以读/写共享变量的副本。本地内存是JMM的一个抽象概念,并不真实存在。它涵盖了缓存,写缓冲区,寄存器以及其他的硬件和编译器优化。
从上图来看,线程A与线程B之间如要通信的话,必须要经历下面2个步骤:
1. 首先,线程A把本地内存A中更新过的共享变量刷新到主内存中去。
2. 然后,线程B到主内存中去读取线程A之前已更新过的共享变量。
总结:什么是Java内存模型:java内存模型简称JMM,定义了一个线程对另一个线程可见。共享变量存放在主内存中,每个线程都有自己的本地内存,当多个线程同时访问一个数据的时候,可能本地内存没有及时刷新到主内存,所以就会发生线程安全问题。
2. 什么是重排序
程序执行的顺序按照代码的先后顺序执行。
一般来说处理器为了提高程序运行效率,可能会对输入代码进行优化,进行重新排序(重排序),它不保证程序中各个语句的执行先后顺序同代码中的顺序一致,但是它会保证程序最终执行结果和代码顺序执行的结果是一致的。
int a = 5; //语句1
int r = 3; //语句2
a = a + 2; //语句3
r = a*a; //语句4
则因为重排序,他还可能执行顺序为(这里标注的是语句的执行顺序) 2-1-3-4,1-3-2-4 但绝不
可能 2-1-4-3,因为这打破了依赖关系。显然重排序对单线程运行是不会有任何问题,但是多线程就不一定了,所以我们在多线程编程时就得考虑这个问题了。
简单认为,重排序就是处理器不按照你写的代码的顺序来执行,可能会给打乱,但是有依赖关系的不会打乱。
3. 重排序实际执行的指令步骤
1. 编译器优化的重排序。编译器在不改变单线程程序语义的前提下,可以重新安排语句的执行顺序。
2. 指令级并行的重排序。现代处理器采用了指令级并行技术(ILP)来将多条指令重叠执行。如果不存在数据依赖性,处理器可以改变语句对应机器指令的执行顺序。
3. 内存系统的重排序。由于处理器使用缓存和读/写缓冲区,这使得加载和存储操作看上去可能是在乱序执行。
这些重排序对于单线程没问题,但是多线程都可能会导致多线程程序出现内存可见性问题。
4. 重排序遵守的规则
as-if-serial:
1. 不管怎么排序,结果不能改变
2. 不存在数据依赖的可以被编译器和处理器重排序
3. 一个操作依赖两个操作,这两个操作如果不存在依赖可以重排序
4. 单线程根据此规则不会有问题,但是重排序后多线程会有问题
5. happen-before规则
虽然指令重排提高了并发的性能,但是Java虚拟机会对指令重排做出一些规则限制,并不能让所有的指令都随意的改变执行位置,主要有以下几点:
单线程每个操作,happen-before于该线程中任意后续操作
volatile写happen-before与后续对这个变量的读
synchronized解锁happen-before后续对这个锁的加锁
final变量的写happen-before于final域对象的读,happen-before后续对final变量的读
传递性规则,A先于B,B先于C,那么A一定先于C发生
6. as-if-serial规则和happens-before规则的区别
as-if-serial语义保证单线程内程序的执行结果不被改变,happens-before关系保证正确同步的多线程程序的执行结果不被改变。
as-if-serial语义给编写单线程程序的程序员创造了一个幻境:单线程程序是按程序的顺序来执行
的。happens-before关系给编写正确同步的多线程程序的程序员创造了一个幻境:正确同步的多
线程程序是按happens-before指定的顺序来执行的。
as-if-serial语义和happens-before这么做的目的,都是为了在不改变程序执行结果的前提下,尽
可能地提高程序执行的并行度。
7. volatile 关键字的作用
对于可见性,Java 提供了 volatile 关键字来保证可见性和禁止指令重排。 volatile 提供 happens-before 的保证,确保一个线程的修改能对其他线程是可见的。当一个共享变量被 volatile 修饰时,它会保证修改的值会立即被更新到主内存中,当有其他线程需要读取时,它会去内存中读取新值。
volatile修饰之后会加入不同的内存屏障来保证可见性的问题能正确执行。这里写的屏障基于书中提供的内容,但是实际上由于CPU架构不同,重排序的策略不同,提供的内存屏障也不一样,比如x86平台上,只有StoreLoad一种内存屏障。
StoreStore屏障,保证上面的普通写不和volatile写发生重排序
StoreLoad屏障,保证volatile写与后面可能的volatile读写不发生重排序
LoadLoad屏障,禁止volatile读与后面的普通读重排序
LoadStore屏障,禁止volatile读和后面的普通写重排序
8. Java 中能创建 volatile 数组吗?
能,Java 中可以创建 volatile 类型数组,不过只是一个指向数组的引用,而不是整个数组。意思是,如果改变引用指向的数组,将会受到 volatile 的保护,但是如果多个线程同时改变数组的元素,volatile 标示符就不能起到之前的保护作用了。
9. volatile 变量和 atomic 变量有什么不同?
volatile 变量可以确保先行关系,即写操作会发生在后续的读操作之前, 但它并不能保证原子性。
例如用 volatile 修饰 count 变量,那么 count++ 操作就不是原子性的。
而 AtomicInteger 类提供的 atomic 方法可以让这种操作具有原子性如getAndIncrement()方法会原子性的进行增量操作把当前值加一,其它数据类型和引用变量也可以进行相似操作。
volatile保证操作的先后顺序,atomic保证操作的原子性。
10. 并发关键字 synchronized ?
在 Java 中,synchronized 关键字是用来控制线程同步的,就是在多线程的环境下,控制synchronized 代码段不被多个线程同时执行。synchronized 可以修饰类、方法、变量。
Java 6 之后 Java 官方对从 JVM 层面对synchronized 较大优化,所以现在的 synchronized 锁效率也优化得很不错了。JDK1.6对锁的实现引入了大量的优化,如自旋锁、适应性自旋锁、锁消除、锁粗化、偏向锁、轻量级锁等技术来减少锁操作的开销。
11. 说说自己是怎么使用 synchronized 关键字,在项目中用到了吗
synchronized关键字最主要的三种使用方式:
修饰实例方法: 作用于当前对象实例加锁,进入同步代码前要获得当前对象实例的锁
修饰静态方法: 也就是给当前类加锁,会作用于类的所有对象实例,因为静态成员不属于任何一个实例对象,是类成员( static 表明这是该类的一个静态资源,不管new了多少个对象,只有一份)。所以如果一个线程A调用一个实例对象的非静态 synchronized 方法,而线程B需要调用这个实例对象所属类的静态 synchronized 方法,是允许的,不会发生互斥现象,因为访问静态synchronized 方法占用的锁是当前类的锁,而访问非静态 synchronized 方法占用的锁是当前实例对象锁。
修饰代码块: 指定加锁对象,对给定对象加锁,进入同步代码库前要获得给定对象的锁。
总结: synchronized 关键字加到 static 静态方法和 synchronized(class)代码块上都是是给 Class类上锁。synchronized 关键字加到实例方法上是给对象实例上锁。尽量不要使用 synchronized(String a) 因为JVM中,字符串常量池具有缓存功能!
12. 说一下 synchronized 底层实现原理?
synchronized是java提供的原子性内置锁,这种内置的并且使用者看不到的锁也被称为监视器锁,使用synchronized之后,会在编译之后在同步的代码块前后加上monitorenter和monitorexit字节码指令,他依赖操作系统底层互斥锁实现。他的作用主要就是实现原子性操作和解决共享变量的内存可见性问题。
执行monitorenter指令时会尝试获取对象锁,如果对象没有被锁定或者已经获得了锁,锁的计数器+1。此时其他竞争锁的线程则会进入等待队列中。
执行monitorexit指令时则会把计数器-1,当计数器值为0时,则锁释放,处于等待队列中的线程再继续竞争锁。
synchronized是排它锁,当一个线程获得锁之后,其他线程必须等待该线程释放锁后才能获得锁,而且由于Java中的线程和操作系统原生线程是一一对应的,线程被阻塞或者唤醒时时会从用户态切换到内核态,这种转换非常消耗性能。
从内存语义来说,加锁的过程会清除工作内存中的共享变量,再从主内存读取,而释放锁的过程则是将工作内存中的共享变量写回主内存。
实际上大部分时候我认为说到monitorenter就行了,但是为了更清楚的描述,还是再具体一点。
如果再深入到源码来说,synchronized实际上有两个队列waitSet和entryList。
当多个线程进入同步代码块时,首先进入entryList
有一个线程获取到monitor锁后,就赋值给当前线程,并且计数器+1
如果线程调用wait方法,将释放锁,当前线程置为null,计数器-1,同时进入waitSet等待被唤醒,调用notify或者notifyAll之后又会进入entryList竞争锁
如果线程执行完毕,同样释放锁,计数器-1,当前线程置为null
13. synchronized可重入的原理
重入锁是指一个线程获取到该锁之后,该线程可以继续获得该锁。底层原理维护一个计数器,当线程获取该锁时,计数器加一,再次获得该锁时继续加一,释放锁时,计数器减一,当计数器值为0时,表明该锁未被任何线程所持有,其它线程可以竞争获取锁。
14. 什么是自旋
很多 synchronized 里面的代码只是一些很简单的代码,执行时间非常快,此时等待的线程都加锁可能是一种不太值得的操作,因为线程阻塞涉及到用户态和内核态切换的问题。既然synchronized 里面的代码执行得非常快,不妨让等待锁的线程不要被阻塞,而是在 synchronized的边界做忙循环,这就是自旋。如果做了多次循环发现还没有获得锁,再阻塞,这样可能是一种更好的策略。
忙循环:就是程序员用循环让一个线程等待,不像传统方法wait(), sleep() 或 yield() 它们都放弃了CPU控制,而忙循环不会放弃CPU,它就是在运行一个空循环。这么做的目的是为了保留CPU缓存,在多核系统中,一个等待线程醒来的时候可能会在另一个内核运行,这样会重建缓存。为了避免重建缓存和减少等待重建的时间就可以使用它了。
(自旋就是你要去上公共厕所,发现都满了,你就在门口来回踱步,等有人出来了再去上厕所,因为你觉得很快就会有人出来了,很快就会轮到我了。)
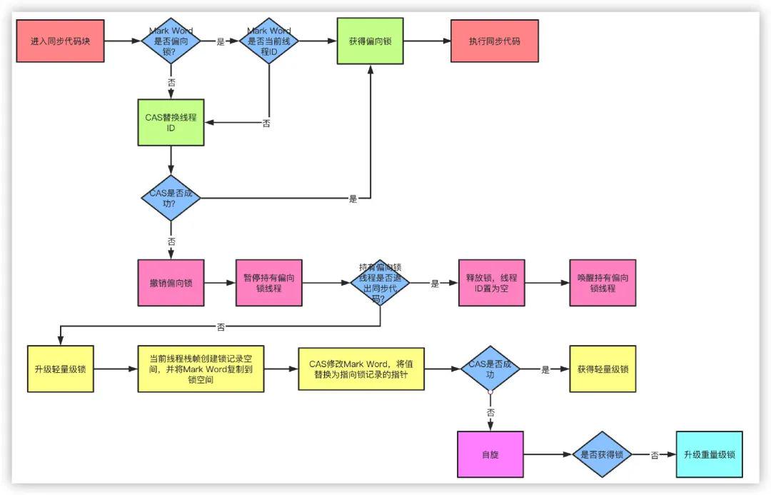
15. 多线程中 synchronized 锁升级的原理是什么?
(嫌复杂可以只看红字)
从JDK1.6版本之后,synchronized本身也在不断优化锁的机制,有些情况下他并不会是一个很重量级的锁了。优化机制包括自适应锁、自旋锁、锁消除、锁粗化、轻量级锁和偏向锁。
锁的状态从低到高依次为无锁->偏向锁->轻量级锁->重量级锁,升级的过程就是从低到高,降级在一定条件也是有可能发生的。
自旋锁:由于大部分时候,锁被占用的时间很短,共享变量的锁定时间也很短,所有没有必要挂起线程,用户态和内核态的来回上下文切换严重影响性能。自旋的概念就是让线程执行一个忙循环,可以理解为就是啥也不干,防止从用户态转入内核态,自旋锁可以通过设置-XX:+UseSpining来开启,自旋的默认次数是10次,可以使用-XX:PreBlockSpin设置。
自适应锁:自适应锁就是自适应的自旋锁,自旋的时间不是固定时间,而是由前一次在同一个锁上的自旋时间和锁的持有者状态来决定。
锁消除:锁消除指的是JVM检测到一些同步的代码块,完全不存在数据竞争的场景,也就是不需要加锁,就会进行锁消除。
锁粗化:锁粗化指的是有很多操作都是对同一个对象进行加锁,就会把锁的同步范围扩展到整个操作序列之外。
偏向锁:当线程访问同步块获取锁时,会在对象头和栈帧中的锁记录里存储偏向锁的线程ID,之后这个线程再次进入同步块时都不需要CAS来加锁和解锁了,偏向锁会永远偏向第一个获得锁的线程,如果后续没有其他线程获得过这个锁,持有锁的线程就永远不需要进行同步,反之,当有其他线程竞争偏向锁时,持有偏向锁的线程就会释放偏向锁。可以用过设置-XX:+UseBiasedLocking开启偏向锁。
轻量级锁:JVM的对象的对象头中包含有一些锁的标志位,代码进入同步块的时候,JVM将会使用CAS方式来尝试获取锁,如果更新成功则会把对象头中的状态位标记为轻量级锁,如果更新失败,当前线程就尝试自旋来获得锁。
整个锁升级的过程非常复杂,我尽力去除一些无用的环节,简单来描述整个升级的机制。
简单点说,偏向锁就是通过对象头的偏向线程ID来对比,甚至都不需要CAS了,而轻量级锁主要就是通过CAS修改对象头锁记录和自旋来实现,重量级锁则是除了拥有锁的线程其他全部阻塞。
16. 线程 B 怎么知道线程 A 修改了变量
(1)volatile 修饰变量
(2)synchronized 修饰修改变量的方法
(3)wait/notify
(4)while 轮询
17. 当一个线程进入一个对象的 synchronized 方法 A 之后,其它线程是否可进入此对象的 synchronized 方法 B?
不能。其它线程只能访问该对象的非同步方法,同步方法则不能进入。因为非静态方法上synchronized 修饰符要求执行方法时要获得对象的锁,如果已经进入A 方法说明对象锁已经被取走,那么试图进入 B 方法的线程就只能在等锁池(注意不是等待池哦)中等待对象的锁。
18. 什么是 CAS
CAS叫做CompareAndSwap,比较并交换,主要是通过处理器的指令来保证操作的原子性,它包含三个操作数:
变量内存地址,V表示
旧的预期值,A表示
准备设置的新值,B表示
当执行CAS指令时,只有当V等于A时,才会用B去更新V的值,否则就不会执行更新操作。
19. CAS 的会产生什么问题?
1、ABA 问题:
比如说一个线程 one 从内存位置 V 中取出 A,这时候另一个线程 two 也从内存中取出 A,并且 two 进行了一些操作变成了 B,然后 two 又将 V 位置的数据变成 A,这时候线程 one 进行 CAS 操作发现内存
中仍然是 A,然后 one 操作成功。尽管线程 one 的 CAS 操作成功,但可能存在潜藏的问题。Java1.5 开始 JDK 的 atomic包里提供了一个类 AtomicStampedReference 来解决 ABA 问题。
2、循环时间长开销大:
对于资源竞争严重(线程冲突严重)的情况,CAS 自旋的概率会比较大,从而浪费更多的 CPU 资源,
效率低于 synchronized。
3、只能保证一个共享变量的原子操作:
当对一个共享变量执行操作时,我们可以使用循环 CAS 的方式来保证原子操作,但是对多个共享变量
操作时,循环 CAS 就无法保证操作的原子性,这个时候就可以用锁
20. synchronized、volatile、CAS 比较
(1)synchronized 是悲观锁,属于抢占式,会引起其他线程阻塞。
(2)volatile 提供多线程共享变量可见性和禁止指令重排序优化。
(3)CAS 是基于冲突检测的乐观锁(非阻塞)
21. synchronized 和 Lock 有什么区别?
首先synchronized是Java内置关键字,在JVM层面,Lock是个Java类;
synchronized 可以给类、方法、代码块加锁;而 lock 只能给代码块加锁。
synchronized 不需要手动获取锁和释放锁,使用简单,发生异常会自动释放锁,不会造成死锁;
而 lock 需要自己加锁和释放锁,如果使用不当没有 unLock()去释放锁就会造成死锁。
通过 Lock 可以知道有没有成功获取锁,而 synchronized 却无法办到。
22. synchronized 和 ReentrantLock 区别是什么?
synchronized 是和 if、else、for、while 一样的关键字,ReentrantLock 是类,这是二者的本质区别。既然 ReentrantLock 是类,那么它就提供了比synchronized 更多更灵活的特性,可以被继承、可以有方法、可以有各种各样的类变量
synchronized 早期的实现比较低效,对比 ReentrantLock,大多数场景性能都相差较大,但是在
Java 6 中对 synchronized 进行了非常多的改进。
相同点:两者都是可重入锁(加锁后再次加锁)
两者都是可重入锁。“可重入锁”概念是:自己可以再次获取自己的内部锁。比如一个线程获得了某个对象的锁,此时这个对象锁还没有释放,当其再次想要获取这个对象的锁的时候还是可以获取的,如果不可锁重入的话,就会造成死锁。同一个线程每次获取锁,锁的计数器都自增1,所以要等到锁的计数器下降为0时才能释放锁。
主要区别如下:
ReentrantLock 使用起来比较灵活,但是必须有释放锁的配合动作;
ReentrantLock 必须手动获取与释放锁,而 synchronized 不需要手动释放和开启锁;
ReentrantLock 只适用于代码块锁,而 synchronized 可以修饰类、方法、变量等。
二者的锁机制其实也是不一样的。ReentrantLock 底层调用的是 Unsafe 的park 方法加锁,
synchronized 操作的应该是对象头中 mark word
23. synchronized 和 volatile 的区别是什么?
synchronized 表示只有一个线程可以获取作用对象的锁,执行代码,阻塞其他线程。
volatile 表示变量在 CPU 的寄存器中是不确定的,必须从主存中读取。保证多线程环境下变量的可见性;禁止指令重排序。
区别
volatile 是变量修饰符;synchronized 可以修饰类、方法、变量。
volatile 仅能实现变量的修改可见性,不能保证原子性;而 synchronized 则可以保证变量的修改可见性和原子性。
volatile 不会造成线程的阻塞;synchronized 可能会造成线程的阻塞。
volatile标记的变量不会被编译器优化;synchronized标记的变量可以被编译器优化。
volatile关键字是线程同步的轻量级实现,所以volatile性能肯定比synchronized关键字要好。但是
volatile关键字只能用于变量而synchronized关键字可以修饰方法以及代码块。synchronized关键
字在JavaSE1.6之后进行了主要包括为了减少获得锁和释放锁带来的性能消耗而引入的偏向锁和轻
量级锁以及其它各种优化之后执行效率有了显著提升,实际开发中使用 synchronized 关键字的场
景还是更多一些。
24. 乐观锁和悲观锁的理解及如何实现,有哪些实现方式?
悲观锁:总是假设最坏的情况,每次去拿数据的时候都认为别人会修改,所以每次在拿数据的时候都会上锁,这样别人想拿这个数据就会阻塞直到它拿到锁。传统的关系型数据库里边就用到了很多这种锁机制,比如行锁,表锁等,读锁,写锁等,都是在做操作之前先上锁。再比如 Java 里面的同步原语 synchronized 关键字的实现也是悲观锁。
乐观锁:顾名思义,就是很乐观,每次去拿数据的时候都认为别人不会修改,所以不会上锁,但是在更新的时候会判断一下在此期间别人有没有去更新这个数据,可以使用版本号等机制。乐观锁适用于多读的应用类型,这样可以提高吞吐量,像数据库提供的类似于 write_condition 机制,其实都是提供的乐观锁。在 Java中 java.util.concurrent.atomic 包下面的原子变量类就是使用了乐观锁的一种实现方式 CAS 实现的。
25. 死锁与活锁的区别,死锁与饥饿的区别?
死锁:是指两个或两个以上的进程(或线程)在执行过程中,因争夺资源而造成的一种互相等待的现象,若无外力作用,它们都将无法推进下去。
活锁:任务或者执行者没有被阻塞,由于某些条件没有满足,导致一直重复尝试,失败,尝试,失败。
活锁和死锁的区别在于,处于活锁的实体是在不断的改变状态,这就是所谓的“活”, 而处于死锁的实体表现为等待;活锁有可能自行解开,死锁则不能。(活扣能解开,死扣解不开)
饥饿:一个或者多个线程因为种种原因无法获得所需要的资源,导致一直无法执行的状态。
Java 中导致饥饿的原因:
1、高优先级线程吞噬所有的低优先级线程的 CPU 时间。(排队打饭时领导说今天有参观团,饭都留给人家观光团吃了)
2、线程被永久堵塞在一个等待进入同步块的状态,因为其他线程总是能在它之前持续地对该同步块进行访问。(打饭时一直有领导插队,一直没打到饭)
3、线程在等待一个本身也处于永久等待完成的对象(比如调用这个对象的 wait 方法),因为其他线程总是被持续地获得唤醒(打饭时你在等打饭师傅来,结果打饭师傅在家睡觉)
26. final不可变对象,它对写并发应用有什么帮助?
不可变对象(Immutable Objects)即对象一旦被创建它的状态(对象的数据,也即对象属性值)就不能改变,反之即为可变对象(Mutable Objects)。
不可变对象的类即为不可变类(Immutable Class)。Java 平台类库中包含许多不可变类,如String、基本类型的包装类、BigInteger 和 BigDecimal 等。
只有满足如下状态,一个对象才是不可变的;
它的状态不能在创建后再被修改;
所有域都是 final 类型;并且,它被正确创建(创建期间没有发生 this 引用的逸出)。
不可变对象保证了对象的内存可见性,对不可变对象的读取不需要进行额外的同步手段,提升了代码执行效率。
Java内存模型(JMM)规定了线程与主内存之间的交互方式,保证共享变量的可见性。重排序在单线程中无影响,但在多线程可能导致问题。volatile关键字用于保证可见性和禁止指令重排序,而synchronized用于线程同步,提供互斥访问。Java的锁机制包括偏向锁、轻量级锁等优化,以提高并发性能。
330

被折叠的 条评论
为什么被折叠?



