摘 要
随着社会老龄化问题日益严重,老年人健康管理已成为待解决的重要课题。为了更好地服务老年群体,提升健康管理效率,基于Spring Boot技术开发的健康档案管理平台应运而生。该平台通过整合老年人健康信息,提供全面、精准的健康档案管理服务。通过便捷的界面,能够实时录入、更新与查询老年人的健康数据,保障健康信息的准确性与完整性。平台支持数据的标准化处理,方便医护人员快速获取患者的病历、体检记录、用药情况等信息,从而为老年人提供个性化的医疗建议。此外,系统还具有数据安全管理功能,确保用户隐私得到有效保护。通过该平台的实现,不仅能有效提高老年健康档案的管理水平,还能促进医患沟通,推动老年健康管理的规范化与智能化,具有重要的实践意义和广泛的应用前景。
关键词:老年人健康管理,Spring Boot,健康档案
With the increasingly serious problem of aging society, health management for the elderly has become an important issue to be addressed. In order to better serve the elderly population and improve health management efficiency, a health record management platform developed based on Spring Boot technology has emerged. This platform integrates health information of the elderly and provides comprehensive and accurate health record management services. Through a convenient interface, it is possible to input, update, and query real-time health data of the elderly, ensuring the accuracy and completeness of health information. The platform supports standardized processing of data, making it convenient for medical staff to quickly access patient medical records, physical examination records, medication status, and other information, thereby providing personalized medical advice for the elderly. In addition, the system also has data security management functions to ensure effective protection of user privacy. Through the implementation of this platform, not only can the management level of elderly health records be effectively improved, but it can also promote communication between doctors and patients, promote the standardization and intelligence of elderly health management, and have important practical significance and broad application prospects.
Keywords: elderly health management, Spring Boot, Health records
随着全球老龄化趋势的加剧,老年人群体的健康问题日益成为社会关注的焦点。老年人健康管理不仅关系到个人的生活质量,也对医疗系统、社会福利等领域产生深远影响。我国老年人口逐年增加,健康管理服务需求不断提升,但现有的老年健康管理体系仍存在诸多问题,如健康信息碎片化、管理方式落后、医疗资源分配不均等。这些问题导致了老年人健康数据难以有效整合与共享,医疗服务难以精准提供,影响了老年人健康的持续跟踪与管理。
为了改善这一状况,信息技术在老年人健康管理中的应用成为一种有效的解决方案。尤其是基于现代互联网技术与软件开发框架的健康档案管理系统,能够将老年人健康信息数字化、标准化,并实现数据的统一管理和高效查询。借助先进的信息化手段,能够提高老年人健康管理的效率,促进医疗资源的合理配置,提升医疗服务质量。基于Spring Boot框架开发的健康档案管理平台,不仅具有高效、稳定的性能,还具备良好的扩展性和安全性,为老年人健康管理提供了新的思路和技术支持。
老人健康档案管理系统的研究具有重要的社会和学术意义。在社会层面,建立高效的健康档案管理系统,能够为老年人提供更为精准的健康管理服务,减轻医疗机构和社区的工作压力。从学术价值上看,系统的实现能够促进跨学科的融合,在医学、计算机科学、人工智能等领域的协作研究中具有重要作用。系统的意义不仅限于老年人健康的个人化管理,它还具有促进社会老龄化问题解决的深远影响。通过系统化、精确化的管理,能够在较大范围内实现健康数据共享和资源优化配置,为未来的公共健康决策提供重要依据。
国内外在老年人健康管理领域的研究和实践已经取得了显著进展,尤其是在信息技术的应用方面。国外的研究通常依赖成熟的信息化技术,如智能穿戴设备、远程医疗、数据分析等,致力于实现老年人健康管理的全面智能化。许多国家,如美国、德国等,已建立了集成化的健康管理平台,这些平台通过实时监测老年人的生命体征、健康数据,帮助医生进行远程诊断,并提供个性化的健康建议和服务。这种方式不仅提高了健康管理的效率,也增强了医患之间的互动,提升了老年人的生活质量。
国内在老年健康管理方面也开始取得重要进展,尤其是在大数据、云平台和智能设备的结合应用方面。许多地方已推出智慧养老服务平台,通过整合老年人的健康档案、生活习惯、疾病史等信息,形成全面的健康档案管理系统。这些平台能够实时记录老年人的健康数据,通过与医院和医生的信息共享,提高了医疗资源的利用率,推动了健康管理服务的个性化和精细化。同时,国内的研究还注重信息安全与隐私保护,确保老年人健康数据的安全存储和传输。
总体来说,国内外在老年人健康管理领域的研究都强调信息技术与医疗健康管理的融合,尤其是通过数据共享、智能监控和远程医疗服务等手段,提高老年人健康管理的效率和服务质量。随着技术的发展,未来的健康管理系统有望更加智能化、个性化、便捷化,为老年人提供更加优质的健康服务。
B/S(Browser/Server)架构是一种基于浏览器和服务器的应用架构模式。它以Web浏览器作为客户端,服务器端通过Web技术提供应用服务。客户端通过浏览器与服务器进行交互,用户无需安装专门的客户端应用程序,只需要通过互联网连接即可访问应用程序[1]。在B/S架构中,客户端主要承担用户界面的呈现和基本的输入输出功能,而核心的业务处理、数据存储等操作则由服务器端完成。这种架构的核心优势在于无需在每个客户端机器上安装或更新软件,只要用户的浏览器符合要求,就可以使用系统。
B/S(Browser/Server)架构是一种网络架构模型,其主要特点是客户端通过浏览器与服务器进行通信,所有的业务逻辑和数据处理都在服务器端完成,客户端仅负责展示数据[2]。B/S架构本质上是一种客户端-服务器模式的变体,它通过将传统的C/S(Client/Server)架构中的客户端功能移到浏览器中,简化了客户端的开发和维护工作。在B/S架构中,用户通过浏览器发送请求,浏览器负责展示从服务器获取的数据,服务器则处理请求并返回响应。该架构避免了安装和配置客户端软件的麻烦,也减少了对客户端硬件的依赖,适合于需要大规模部署和跨平台支持的应用系统。
B/S模式三层结构图如图2-1所示。
图2-1 B/S模式三层结构图
SpringBoot是一个用于简化Spring应用开发的开源框架,通过减少开发人员配置和依赖的复杂性,使得开发者能够快速构建基于Spring的生产级应用。SpringBoot基于Spring框架之上,提供了一种自配置的方式,使得开发者可以以最少的配置来启动和开发Spring应用[3]。它通过约定优于配置的原则,将常见的配置预设,使得开发人员能够聚焦于业务逻辑的实现,而不必过多关注繁琐的配置和环境搭建。
SpringBoot框架的核心特点之一是其自动配置功能。它能够根据项目中已存在的类和库,自动推断出开发环境的配置需求,减少了手动配置的工作量。SpringBoot还提供了嵌入式Web服务器支持(如Tomcat、Jetty等),使得应用可以以独立的Java应用形式运行,不再依赖外部的Web容器。这种特性使得SpringBoot特别适合于微服务架构的构建。SpringBoot还通过其提供的启动器(Starters)简化了常见功能的集成,例如数据库连接、消息队列、缓存、认证与授权等,从而提升了开发效率[4]。
Vue.js是一款用于构建用户界面的渐进式JavaScript框架,提供一种灵活而高效的方式来开发单页面应用(SPA)。Vue的设计理念是通过尽量简化开发过程,提供一种声明式的方式来构建用户界面[5]。Vue.js通过数据驱动的视图模型,允许开发者以声明式语法绑定数据与视图,使得应用的状态和界面表现更加简洁和可维护。它的核心思想是通过组件化开发将复杂的UI拆分为可重用的独立模块,从而提升了代码的模块化、可维护性和可扩展性。
Vue.js具备响应式数据绑定和虚拟DOM的特性。响应式数据绑定意味着当数据变化时,Vue会自动更新与之绑定的DOM元素,从而实现视图的实时更新。虚拟DOM则是Vue.js的一种优化手段,通过将对DOM的操作抽象为一个虚拟的DOM树来提高性能,减少实际DOM操作的开销[6]。Vue还提供了丰富的插件和工具,如Vue Router用于路由管理,Vuex用于状态管理,方便开发者构建复杂的前端应用。Vue的灵活性和简洁性使其成为现代Web开发中常用的前端框架之一。
MySQL是一种开源的关系型数据库管理系统(RDBMS),基于SQL(结构化查询语言)进行数据操作。作为一个被广泛使用的数据库系统,MySQL具有高度的性能、可扩展性和可靠性。MySQL使用表格结构来存储数据,每个表由多个列和行组成,数据通过SQL查询语言进行操作[7]。MySQL支持多种数据类型,如整数、浮动小数、字符串、日期等,以满足不同应用场景对数据存储的需求。在实际应用中,MySQL通常用于存储和管理结构化数据,通过索引、视图、触发器等功能提升数据查询的效率和数据的完整性。
MySQL支持ACID事务特性(原子性、一致性、隔离性、持久性),确保数据库操作的可靠性和数据的一致性。它还支持多种存储引擎,其中InnoDB是最常用的存储引擎,具备事务支持、行级锁定和外键约束等特性,适用于高并发、高可靠性的数据存储需求。MySQL可以通过主从复制、分区和分库分表等技术实现横向扩展,以应对大规模数据存储和高负载的应用需求。MySQL还具有灵活的权限管理机制,支持用户角色管理、细粒度的权限控制等,保障数据的安全性。
从技术可行性角度来看,所选技术能够充分满足当前应用需求。B/S架构具有良好的跨平台特性,借助浏览器端渲染与服务器端处理,能够实现不同操作系统和设备上的无缝访问。SpringBoot框架基于成熟的Spring生态,自动配置机制降低了开发与部署的复杂度,支持高效开发和微服务架构的实现。Vue.js作为前端技术,其响应式数据绑定和虚拟DOM优化使得大规模应用的构建与维护更加高效。MySQL数据库在数据存储、查询优化方面具有强大能力,其ACID事务特性与高并发支持能够保证数据一致性与系统稳定性,且广泛应用于多种行业,具备可扩展性和高效性。
从操作可行性角度,所有选用的技术都有良好的文档支持和广泛的开发社区。B/S架构的实施依赖于常见的Web技术,技术栈成熟,操作流程规范,适合企业级应用的快速部署与运维。SpringBoot框架简化了Spring应用的配置与开发,集成了嵌入式Web服务器,使得开发者能够快速启动项目,减少了对开发环境和部署环境的依赖。Vue.js以组件化、响应式的设计思想,极大提升了前端开发的效率与代码复用性,操作简便。MySQL数据库提供了易于管理的用户界面,操作界面直观,支持多种操作系统,适合日常的数据库管理和维护工作。
从经济可行性角度,所有选用的技术均为开源软件,降低了开发与部署成本。B/S架构减少了客户端软件的安装和更新需求,减轻了IT维护成本。SpringBoot框架通过减少配置和自动化部署,降低了开发和运营的时间成本。Vue.js提供了快速开发的能力,减少了前端开发的人员需求。MySQL作为开源数据库,不仅在授权成本上具有优势,而且通过其高效的查询与事务处理能力,可以在保证性能的同时降低硬件资源的投入,实现资源的高效利用。
1.可用性需求
系统必须具备高可用性,以确保其在各种使用场景下能够稳定运行。为满足可用性要求,系统应当具备自恢复能力和冗余机制,避免因单点故障而导致的服务中断。具体而言,系统的部署架构应支持负载均衡和集群配置,通过多个实例的协作提高整体系统的可用性。系统应提供详尽的监控与告警机制,能够实时追踪系统运行状态,及时发现潜在问题并触发自动恢复操作或通知管理员。在用户体验方面,系统需要提供清晰的错误提示信息,并能够在发生异常时通过回滚操作或其他容错机制,保证用户的操作不受到严重影响。
2.可靠性需求
可靠性要求系统在长时间运行中保持稳定,能够有效应对各种可能的故障和压力。系统设计应支持高可用的数据库架构,采用数据库主从复制、分片等技术以实现数据的可靠存储与访问。应用层应具备容错能力,在面对硬件故障、网络中断等意外情况时,能够保持系统的正常服务或在故障恢复后迅速恢复数据和业务流程。系统应具备日志记录功能,能够全面记录操作过程和异常信息,从而为问题追踪与系统优化提供数据支持。系统的可靠性还需要通过压力测试和稳定性测试来验证,确保在大规模用户访问及高并发场景下能够正常运行,不发生崩溃或数据丢失现象。
3.安全性需求
系统的安全性需求必须得到高度重视,确保系统和用户数据的保密性、完整性和可用性。为实现数据安全,系统应采用加密技术,特别是在用户认证、敏感数据传输和存储过程中,采用SSL/TLS协议进行加密通信,确保数据在传输过程中不被窃取或篡改。系统应支持用户身份验证与授权管理,采用如OAuth、JWT等安全机制防止未授权访问。访问控制应细化到资源级别,确保不同角色的用户只能访问其权限范围内的功能。为了防止恶意攻击,系统还应加强对常见攻击方式(如SQL注入、XSS攻击、CSRF攻击等)的防护,通过输入验证、输出转义、会话管理等技术措施提高系统的安全性。系统应定期进行安全审计与漏洞扫描,及时发现并修补可能的安全漏洞,保障系统的长期安全运营。
功能需求分析是对系统所需功能进行详细描述的过程,明确系统的目标、功能模块及其相互关系。在此阶段,结合用户需求、业务流程和技术架构,识别系统必须实现的各项功能,并对其优先级、实现方式和约束条件进行梳理。通过功能需求分析,确保系统设计能够满足实际需求,且具有良好的可用性、可维护性和扩展性,为后续的系统开发和测试提供明确的指导和依据。
用户功能主要包括多个模块,旨在提供全面的健康管理和互动服务。用户可以通过首页获取最新的公告消息、新闻资讯和健康建议,促进与平台的互动交流。留言反馈功能为用户提供了反馈渠道,以便改进平台服务和解决用户需求。在个人中心,用户可以查看和管理个人健康档案、健康数据,接收异常提醒,及时了解健康状况。同时,平台还提供了收藏和评论管理功能,方便用户管理相关内容。整个系统通过这些功能模块的结合,提供了个性化的健康管理体验,帮助用户更好地了解和维护自己的健康。用户用例图如图3-1所示。
图3-1 用户用例图
管理员功能涵盖了系统管理、用户管理、健康数据及档案管理等多个方面。管理员负责维护系统用户信息,管理用户的健康档案与健康数据,及时处理异常提醒,并对健康建议进行分类与管理。此外,管理员还需管理留言反馈、公告信息、交流互动内容,并确保资源的合理分配与管理。通过系统管理模块,管理员能够优化平台运作、监控数据流通、提高服务质量,同时在个人中心中管理自身账户和权限,确保平台的顺利运行和用户需求的及时响应。管理员用例图如图3-2所示。
图3-2 管理员用例图
系统开发流程的主要步骤,从需求分析到系统完成的全过程。流程包括需求分析、总体设计(结构、功能、数据)、详细设计(模块、编码)、模块整合与调用,以及测试、扩展和完善,最终完成系统的开发。本系统的开发流程如图3-3所示
图3-3系统开发流程图
-
-
- 用户登录流程
-
用户输入用户名和密码后,系统先检查输入是否为空,再验证用户名是否存在,若存在则通过用户名获取密码并校验。若密码正确则登录成功,否则提示密码错误。若用户名不存在或无法登录,提示用户操作无效。如图3-4所示。
图3-4登录流程图
用户首先进入系统登录界面,输入用户名和密码后,系统验证信息是否正确。若验证失败,返回登录界面重新输入;若验证成功,则进入功能界面,执行相应功能处理后结束操作流程。操作流程如图3-5所示。
图3-5 系统操作流程图
管理员可以添加信息,用户添加可以自己权限内的信息,输入信息后,要想利用这个软件来进行系统的安全管理,首先需要登录到该软件中。添加信息流程如图3-6所示。
图3-6 添加信息流程图
用户首先选择需要修改的记录,输入修改后的数据,系统判断输入数据是否合法。若数据不合法,提示重新输入;若数据合法,则将修改后的数据写入数据库,完成操作后流程结束。修改信息流程图如图3-7所示。
图3-7 修改信息流程图
用户选择需要删除的记录后,系统判断是否确认删除。若未确认,返回选择环节;若确认删除,则更新数据库,删除对应记录,完成操作后流程结束。删除信息流程图如图3-8所示。
图3-8删除信息流程图
系统由表现层、业务逻辑层、数据访问层和数据库服务器组成。表现层通过浏览器(如IE、Chrome、Firefox)与用户交互,采用FreeMarker、Bootstrap、jQuery等技术实现界面呈现。业务逻辑层负责处理系统的核心业务逻辑,通过分模块设计实现功能分离。数据访问层使用MyBatis框架连接数据库,执行数据的增删改查操作。数据库服务器采用MySQL进行数据存储和管理,为系统提供稳定的数据库支持。整个架构通过Tomcat服务器完成用户请求的接收和处理,确保系统的高效运行[8]。整个系统架构如图4-1所示。
图4-1 系统架构图
系统功能结构图如图4-2所示。
图4-2 系统功能结构图
用户通过注册模块发送注册请求,系统完成注册后返回确认信息。随后,用户通过登录模块发送登录请求,系统验证用户信息后允许访问目标系统。用户完成操作后可选择退出,系统终止会话。注册时序图,如图4-3所示。
图4-3 注册时序图
管理员输入登录信息后,登录界面将信息传递至前台管理界面,随后通过SpringBoot框架读取数据库中的用户信息并返回。系统验证信息,若验证成功则登录成功,若验证失败则返回错误提示。登录时序图如图4-4所示。
图4-4登录时序图
管理员输入登录信息后,进入用户信息管理模块,选择增删改查操作并提交命令至数据库。数据库执行操作后返回成功状态,系统显示用户管理界面并提示操作成功。管理员修改用户信息时序图如图4-5所示。
图4-5管理员修改用户信息时序图
管理员通过访问系统发起请求,系统接收访问后转向系统信息模块进行管理操作。管理完成后,系统返回管理结果至系统,最终反馈给管理员,管理员可选择退出。管理员管理系统信息时序图如图4-6所示。
图4-6管理员管理系统信息时序图
数据库设计是系统开发中至关重要的环节,为系统提供高效、规范的数据存储和管理方案。设计过程包括需求分析、实体设计、表设计和逻辑结构设计。首先,通过分析业务需求,确定系统的核心实体及其属性,同时明确实体间的关系。接着,将实体抽象为具体的数据库表,为每张表定义字段名、数据类型、主键和外键,通过主外键关系和关联表设计,保证数据的完整性和一致性。最后,数据库逻辑设计进一步优化表之间的关系,通过索引、视图和存储过程提升查询效率和操作性能。整个设计需严格遵循规范,避免数据冗余和冲突,确保系统在高并发访问和复杂数据处理场景下的稳定性和高效性。
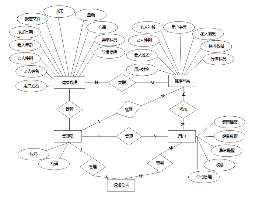
数据库实体设计是数据库设计的关键步骤,对实际业务逻辑中涉及的实体及其属性进行抽象建模,明确系统中的主要信息对象及其关系[9]。在实体设计中,根据需求分析确定系统的核心实体,如用户、角色、权限信息等,提取实体的主要属性,如用户的ID、姓名、联系方式,社团的ID、名称、类型等,同时定义各实体之间的关系,包括一对一、一对多、多对多等。在设计过程中,注重实体的完整性、规范性和唯一性,确保设计能够满足系统功能需求,并为后续的表设计提供清晰的结构框架。实体设计需遵循数据库设计的标准化要求,避免数据冗余和不必要的复杂度。以下将展示系统的全局E-R图。
图4-7系统E-R图
数据库表设计基于实体设计,将抽象的实体映射为具体的表结构。设计过程中,为每个实体定义表名、字段名及数据类型 [10]。根据业务需求,合理定义主键、外键及约束条件,确保表之间的关联性,例如通过外键建立用户表和角色表之间的关系。表设计时注重数据存储的完整性、一致性,并通过索引优化查询效率,最终确保数据库结构能够支持系统的功能需求。以下是系统的数据库表设计展示。
表 4-1-access_token(登陆访问时长)
编号 | 字段名 | 类型 | 长度 | 是否非空 | 是否主键 | 注释 |
1 | token_id | int | 是 | 是 | 临时访问牌ID | |
2 | token | varchar | 64 | 否 | 否 | 临时访问牌 |
3 | info | text | 65535 | 否 | 否 | 信息 |
4 | maxage | int | 是 | 否 | 最大寿命:默认2小时 | |
5 | create_time | timestamp | 是 | 否 | 创建时间 | |
6 | update_time | timestamp | 是 | 否 | 更新时间 | |
7 | user_id | int | 是 | 否 | 用户编号 |
表 4-2-article(文章)
编号 | 字段名 | 类型 | 长度 | 是否非空 | 是否主键 | 注释 |
1 | article_id | mediumint | 是 | 是 | 文章id | |
2 | title | varchar | 125 | 是 | 是 | 标题 |
3 | type | varchar | 64 | 是 | 否 | 文章分类 |
4 | hits | int | 是 | 否 | 点击数 | |
5 | praise_len | int | 是 | 否 | 点赞数 | |
6 | create_time | timestamp | 是 | 否 | 创建时间 | |
7 | update_time | timestamp | 是 | 否 | 更新时间 | |
8 | source | varchar | 255 | 否 | 否 | 来源 |
9 | url | varchar | 255 | 否 | 否 | 来源地址 |
10 | tag | varchar | 255 | 否 | 否 | 标签 |
11 | content | longtext | 4294967295 | 否 | 否 | 正文 |
12 | img | varchar | 255 | 否 | 否 | 封面图 |
13 | description | text | 65535 | 否 | 否 | 文章描述 |
表 4-3-article_type(文章分类)
编号 | 字段名 | 类型 | 长度 | 是否非空 | 是否主键 | 注释 |
1 | type_id | smallint | 是 | 是 | 分类ID | |
2 | display | smallint | 是 | 否 | 显示顺序 | |
3 | name | varchar | 16 | 是 | 否 | 分类名称 |
4 | father_id | smallint | 是 | 否 | 上级分类ID | |
5 | description | varchar | 255 | 否 | 否 | 描述 |
6 | icon | text | 65535 | 否 | 否 | 分类图标 |
7 | url | varchar | 255 | 否 | 否 | 外链地址 |
8 | create_time | timestamp | 是 | 否 | 创建时间 | |
9 | update_time | timestamp | 是 | 否 | 更新时间 |
表 4-4-auth(用户权限管理)
编号 | 字段名 | 类型 | 长度 | 是否非空 | 是否主键 | 注释 |
1 | auth_id | int | 是 | 是 | 授权ID | |
2 | user_group | varchar | 64 | 否 | 否 | 用户组 |
3 | mod_name | varchar | 64 | 否 | 否 | 模块名 |
4 | table_name | varchar | 64 | 否 | 否 | 表名 |
5 | page_title | varchar | 255 | 否 | 否 | 页面标题 |
6 | path | varchar | 255 | 否 | 否 | 路由路径 |
7 | parent | varchar | 64 | 否 | 否 | 父级菜单 |
8 | parent_sort | int | 是 | 否 | 父级菜单排序 | |
9 | position | varchar | 32 | 否 | 否 | 位置 |
10 | mode | varchar | 32 | 是 | 否 | 跳转方式 |
11 | add | tinyint | 是 | 否 | 是否可增加 | |
12 | del | tinyint | 是 | 否 | 是否可删除 | |
13 | set | tinyint | 是 | 否 | 是否可修改 | |
14 | get | tinyint | 是 | 否 | 是否可查看 | |
15 | field_add | text | 65535 | 否 | 否 | 添加字段 |
16 | field_set | text | 65535 | 否 | 否 | 修改字段 |
17 | field_get | text | 65535 | 否 | 否 | 查询字段 |
18 | table_nav_name | varchar | 500 | 否 | 否 | 跨表导航名称 |
19 | table_nav | varchar | 500 | 否 | 否 | 跨表导航 |
20 | option | text | 65535 | 否 | 否 | 配置 |
21 | create_time | timestamp | 是 | 否 | 创建时间 | |
22 | update_time | timestamp | 是 | 否 | 更新时间 |
表 4-5-code_token(验证码)
编号 | 字段名 | 类型 | 长度 | 是否非空 | 是否主键 | 注释 |
1 | code_token_id | int | 是 | 是 | 验证码ID | |
2 | token | varchar | 255 | 否 | 否 | 令牌 |
3 | code | varchar | 255 | 否 | 否 | 验证码 |
4 | expire_time | timestamp | 是 | 否 | 失效时间 | |
5 | create_time | timestamp | 是 | 否 | 创建时间 | |
6 | update_time | timestamp | 是 | 否 | 更新时间 |
表 4-6-collect(收藏)
编号 | 字段名 | 类型 | 长度 | 是否非空 | 是否主键 | 注释 |
1 | collect_id | int | 是 | 是 | 收藏ID | |
2 | user_id | int | 是 | 是 | 收藏人ID | |
3 | source_table | varchar | 255 | 否 | 否 | 来源表 |
4 | source_field | varchar | 255 | 否 | 否 | 来源字段 |
5 | source_id | int | 是 | 否 | 来源ID | |
6 | title | varchar | 255 | 否 | 否 | 标题 |
7 | img | varchar | 255 | 否 | 否 | 封面 |
8 | create_time | timestamp | 是 | 否 | 创建时间 | |
9 | update_time | timestamp | 是 | 否 | 更新时间 |
表 4-7-comment(评论)
编号 | 字段名 | 类型 | 长度 | 是否非空 | 是否主键 | 注释 |
1 | comment_id | int | 是 | 是 | 评论ID | |
2 | user_id | int | 是 | 是 | 评论人ID | |
3 | reply_to_id | int | 是 | 否 | 回复评论ID | |
4 | content | longtext | 4294967295 | 否 | 否 | 内容 |
5 | nickname | varchar | 255 | 否 | 否 | 昵称 |
6 | avatar | varchar | 255 | 否 | 否 | 头像地址 |
7 | create_time | timestamp | 是 | 否 | 创建时间 | |
8 | update_time | timestamp | 是 | 否 | 更新时间 | |
9 | source_table | varchar | 255 | 否 | 否 | 来源表 |
10 | source_field | varchar | 255 | 否 | 否 | 来源字段 |
11 | source_id | int | 是 | 否 | 来源ID |
表 4-8-exception_reminder(异常提醒)
编号 | 字段名 | 类型 | 长度 | 是否非空 | 是否主键 | 注释 |
1 | exception_reminder_id | int | 是 | 是 | 异常提醒ID | |
2 | ordinary_user | int | 否 | 否 | 普通用户 | |
3 | user_name | varchar | 64 | 否 | 否 | 用户姓名 |
4 | old_mans_name | varchar | 64 | 否 | 否 | 老人姓名 |
5 | gender_of_the_elderly | varchar | 64 | 否 | 否 | 老人性别 |
6 | age_of_the_elderly | varchar | 64 | 否 | 否 | 老人年龄 |
7 | add_date | date | 否 | 否 | 添加日期 | |
8 | blood_pressure | varchar | 64 | 否 | 否 | 血压 |
9 | blood_sugar | varchar | 64 | 否 | 否 | 血糖 |
10 | heart_rate | varchar | 64 | 否 | 否 | 心率 |
11 | abnormal_condition | text | 65535 | 否 | 否 | 异常状况 |
12 | reminder_time | datetime | 否 | 否 | 提醒时间 | |
13 | reminder_content | text | 65535 | 否 | 否 | 提醒内容 |
14 | create_time | datetime | 是 | 否 | 创建时间 | |
15 | update_time | timestamp | 是 | 否 | 更新时间 | |
16 | source_table | varchar | 255 | 否 | 否 | 来源表 |
17 | source_id | int | 否 | 否 | 来源ID | |
18 | source_user_id | int | 否 | 否 | 来源用户 |
表 4-9-forum(论坛)
编号 | 字段名 | 类型 | 长度 | 是否非空 | 是否主键 | 注释 |
1 | forum_id | mediumint | 是 | 是 | 论坛ID | |
2 | display | smallint | 是 | 否 | 排序 | |
3 | user_id | mediumint | 是 | 否 | 用户ID | |
4 | nickname | varchar | 16 | 否 | 否 | 昵称 |
5 | praise_len | int | 否 | 否 | 点赞数 | |
6 | hits | int | 是 | 否 | 访问数 | |
7 | title | varchar | 125 | 是 | 否 | 标题 |
8 | keywords | varchar | 125 | 否 | 否 | 关键词 |
9 | description | varchar | 255 | 否 | 否 | 描述 |
10 | url | varchar | 255 | 否 | 否 | 来源地址 |
11 | tag | varchar | 255 | 否 | 否 | 标签 |
12 | img | text | 65535 | 否 | 否 | 封面图 |
13 | content | longtext | 4294967295 | 否 | 否 | 正文 |
14 | create_time | timestamp | 是 | 否 | 创建时间 | |
15 | update_time | timestamp | 是 | 否 | 更新时间 | |
16 | avatar | varchar | 255 | 否 | 否 | 发帖人头像 |
17 | type | varchar | 64 | 是 | 否 | 论坛分类 |
18 | istop | int | 是 | 否 | 是否置顶 |
表 4-10-forum_type(论坛分类)
编号 | 字段名 | 类型 | 长度 | 是否非空 | 是否主键 | 注释 |
1 | type_id | smallint | 是 | 是 | 分类ID | |
2 | name | varchar | 16 | 是 | 否 | 分类名称 |
3 | description | varchar | 255 | 否 | 否 | 描述 |
4 | url | varchar | 255 | 否 | 否 | 外链地址 |
5 | father_id | smallint | 是 | 否 | 上级分类ID | |
6 | icon | varchar | 255 | 否 | 否 | 分类图标 |
7 | create_time | timestamp | 是 | 否 | 创建时间 | |
8 | update_time | timestamp | 是 | 否 | 更新时间 |
表 4-11-health_advice(健康建议)
编号 | 字段名 | 类型 | 长度 | 是否非空 | 是否主键 | 注释 |
1 | health_advice_id | int | 是 | 是 | 健康建议ID | |
2 | suggested_title | varchar | 64 | 否 | 否 | 建议标题 |
3 | suggested_classification | varchar | 64 | 否 | 否 | 建议分类 |
4 | suggested_video | varchar | 255 | 否 | 否 | 建议视频 |
5 | recommended_crowd | varchar | 64 | 否 | 否 | 建议人群 |
6 | suggested_purpose | varchar | 64 | 否 | 否 | 建议目的 |
7 | cover_image | varchar | 255 | 否 | 否 | 封面图片 |
8 | suggested_content | longtext | 4294967295 | 否 | 否 | 建议内容 |
9 | hits | int | 是 | 否 | 点击数 | |
10 | praise_len | int | 是 | 否 | 点赞数 | |
11 | collect_len | int | 是 | 否 | 收藏数 | |
12 | comment_len | int | 是 | 否 | 评论数 | |
13 | recommend | int | 是 | 否 | 智能推荐 | |
14 | create_time | datetime | 是 | 否 | 创建时间 | |
15 | update_time | timestamp | 是 | 否 | 更新时间 |
表 4-12-health_archives(健康档案)
编号 | 字段名 | 类型 | 长度 | 是否非空 | 是否主键 | 注释 |
1 | health_archives_id | int | 是 | 是 | 健康档案ID | |
2 | ordinary_user | int | 否 | 否 | 普通用户 | |
3 | user_name | varchar | 64 | 否 | 否 | 用户姓名 |
4 | old_mans_name | varchar | 64 | 否 | 否 | 老人姓名 |
5 | gender_of_the_elderly | varchar | 64 | 否 | 否 | 老人性别 |
6 | age_of_the_elderly | varchar | 64 | 否 | 否 | 老人年龄 |
7 | user_relationship | varchar | 64 | 否 | 否 | 用户关系 |
8 | medical_history_of_the_elderly | text | 65535 | 否 | 否 | 老人病史 |
9 | physical_examination_data | text | 65535 | 否 | 否 | 体检数据 |
10 | physical_condition | text | 65535 | 否 | 否 | 身体状况 |
11 | health_data_limit_times | int | 是 | 否 | 添加数据限制次数 | |
12 | create_time | datetime | 是 | 否 | 创建时间 | |
13 | update_time | timestamp | 是 | 否 | 更新时间 |
表 4-13-health_data(健康数据)
编号 | 字段名 | 类型 | 长度 | 是否非空 | 是否主键 | 注释 |
1 | health_data_id | int | 是 | 是 | 健康数据ID | |
2 | ordinary_user | int | 否 | 否 | 普通用户 | |
3 | user_name | varchar | 64 | 否 | 否 | 用户姓名 |
4 | old_mans_name | varchar | 64 | 否 | 否 | 老人姓名 |
5 | gender_of_the_elderly | varchar | 64 | 否 | 否 | 老人性别 |
6 | age_of_the_elderly | varchar | 64 | 否 | 否 | 老人年龄 |
7 | add_date | date | 否 | 否 | 添加日期 | |
8 | report_documents | varchar | 255 | 否 | 否 | 报告文件 |
9 | blood_pressure | varchar | 64 | 否 | 否 | 血压 |
10 | blood_sugar | varchar | 64 | 否 | 否 | 血糖 |
11 | heart_rate | varchar | 64 | 否 | 否 | 心率 |
12 | abnormal_condition | text | 65535 | 否 | 否 | 异常状况 |
13 | exception_reminder_limit_times | int | 是 | 否 | 异常提醒限制次数 | |
14 | create_time | datetime | 是 | 否 | 创建时间 | |
15 | update_time | timestamp | 是 | 否 | 更新时间 | |
16 | source_table | varchar | 255 | 否 | 否 | 来源表 |
17 | source_id | int | 否 | 否 | 来源ID | |
18 | source_user_id | int | 否 | 否 | 来源用户 |
表 4-14-hits(用户点击)
编号 | 字段名 | 类型 | 长度 | 是否非空 | 是否主键 | 注释 |
1 | hits_id | int | 是 | 是 | 点赞ID | |
2 | user_id | int | 是 | 否 | 点赞人 | |
3 | create_time | timestamp | 是 | 否 | 创建时间 | |
4 | update_time | timestamp | 是 | 否 | 更新时间 | |
5 | source_table | varchar | 255 | 否 | 否 | 来源表 |
6 | source_field | varchar | 255 | 否 | 否 | 来源字段 |
7 | source_id | int | 是 | 否 | 来源ID |
表 4-15-message(留言板)
编号 | 字段名 | 类型 | 长度 | 是否非空 | 是否主键 | 注释 |
1 | message_id | int | 是 | 是 | 留言板ID | |
2 | user_id | int | 是 | 否 | 用户ID | |
3 | title | varchar | 64 | 否 | 否 | 标题 |
4 | content | longtext | 4294967295 | 是 | 否 | 内容 |
5 | nickname | varchar | 32 | 是 | 否 | 昵称 |
6 | avatar | varchar | 255 | 否 | 否 | 头像 |
7 | | varchar | 125 | 否 | 否 | 留言者邮箱 |
8 | phone | varchar | 11 | 否 | 否 | 留言者手机号码 |
9 | create_time | timestamp | 是 | 否 | 创建时间 | |
10 | update_time | timestamp | 是 | 否 | 更新时间 | |
11 | reply | longtext | 4294967295 | 否 | 否 | 回复 |
12 | reply_state | tinyint | 否 | 否 | 回复状态 |
表 4-16-notice(公告)
编号 | 字段名 | 类型 | 长度 | 是否非空 | 是否主键 | 注释 |
1 | notice_id | mediumint | 是 | 是 | 公告ID | |
2 | title | varchar | 125 | 是 | 否 | 标题 |
3 | content | longtext | 4294967295 | 否 | 否 | 正文 |
4 | create_time | timestamp | 是 | 否 | 创建时间 | |
5 | update_time | timestamp | 是 | 否 | 更新时间 |
表 4-17-ordinary_user(普通用户)
编号 | 字段名 | 类型 | 长度 | 是否非空 | 是否主键 | 注释 |
1 | ordinary_user_id | int | 是 | 是 | 普通用户ID | |
2 | user_name | varchar | 64 | 否 | 否 | 用户姓名 |
3 | user_gender | varchar | 64 | 否 | 否 | 用户性别 |
4 | user_age | varchar | 64 | 否 | 否 | 用户年龄 |
5 | examine_state | varchar | 16 | 是 | 否 | 审核状态 |
6 | user_id | int | 是 | 否 | 用户ID | |
7 | create_time | datetime | 是 | 否 | 创建时间 | |
8 | update_time | timestamp | 是 | 否 | 更新时间 |
表 4-18-praise(点赞)
编号 | 字段名 | 类型 | 长度 | 是否非空 | 是否主键 | 注释 |
1 | praise_id | int | 是 | 是 | 点赞ID | |
2 | user_id | int | 是 | 是 | 点赞人 | |
3 | create_time | timestamp | 是 | 否 | 创建时间 | |
4 | update_time | timestamp | 是 | 否 | 更新时间 | |
5 | source_table | varchar | 255 | 否 | 否 | 来源表 |
6 | source_field | varchar | 255 | 否 | 否 | 来源字段 |
7 | source_id | int | 是 | 否 | 来源ID | |
8 | status | tinyint | 是 | 否 | 点赞状态:1为点赞,0已取消 |
表 4-19-schedule(日程管理)
编号 | 字段名 | 类型 | 长度 | 是否非空 | 是否主键 | 注释 |
1 | schedule_id | smallint | 是 | 是 | 日程ID | |
2 | content | varchar | 255 | 否 | 否 | 日程内容 |
3 | scheduled_time | datetime | 否 | 否 | 计划时间 | |
4 | user_id | int | 是 | 否 | 用户ID | |
5 | create_time | datetime | 否 | 否 | 创建时间 | |
6 | update_time | datetime | 否 | 否 | 更新时间 |
表 4-20-score(评分)
编号 | 字段名 | 类型 | 长度 | 是否非空 | 是否主键 | 注释 |
1 | score_id | int | 是 | 是 | 评分ID | |
2 | user_id | int | 是 | 否 | 评分人 | |
3 | nickname | varchar | 64 | 否 | 否 | 昵称 |
4 | score_num | double | 是 | 否 | 评分 | |
5 | create_time | timestamp | 是 | 否 | 创建时间 | |
6 | update_time | timestamp | 是 | 否 | 更新时间 | |
7 | source_table | varchar | 255 | 否 | 否 | 来源表 |
8 | source_field | varchar | 255 | 否 | 否 | 来源字段 |
9 | source_id | int | 是 | 否 | 来源ID |
表 4-21-slides(轮播图)
编号 | 字段名 | 类型 | 长度 | 是否非空 | 是否主键 | 注释 |
1 | slides_id | int | 是 | 是 | 轮播图ID | |
2 | title | varchar | 64 | 否 | 否 | 标题 |
3 | content | varchar | 255 | 否 | 否 | 内容 |
4 | url | varchar | 255 | 否 | 否 | 链接 |
5 | img | varchar | 255 | 否 | 否 | 轮播图 |
6 | hits | int | 是 | 否 | 点击量 | |
7 | create_time | timestamp | 是 | 否 | 创建时间 | |
8 | update_time | timestamp | 是 | 否 | 更新时间 |
表 4-22-suggested_classification(建议分类)
编号 | 字段名 | 类型 | 长度 | 是否非空 | 是否主键 | 注释 |
1 | suggested_classification_id | int | 是 | 是 | 建议分类ID | |
2 | suggested_classification | varchar | 64 | 否 | 否 | 建议分类 |
3 | create_time | datetime | 是 | 否 | 创建时间 | |
4 | update_time | timestamp | 是 | 否 | 更新时间 |
表 4-23-upload(文件上传)
编号 | 字段名 | 类型 | 长度 | 是否非空 | 是否主键 | 注释 |
1 | upload_id | int | 是 | 是 | 上传ID | |
2 | name | varchar | 64 | 否 | 否 | 文件名 |
3 | path | varchar | 255 | 否 | 否 | 访问路径 |
4 | file | varchar | 255 | 否 | 否 | 文件路径 |
5 | display | varchar | 255 | 否 | 否 | 显示顺序 |
6 | father_id | int | 否 | 否 | 父级ID | |
7 | dir | varchar | 255 | 否 | 否 | 文件夹 |
8 | type | varchar | 32 | 否 | 否 | 文件类型 |
表 4-24-user(用户账户)
编号 | 字段名 | 类型 | 长度 | 是否非空 | 是否主键 | 注释 |
1 | user_id | int | 是 | 是 | 用户ID | |
2 | state | smallint | 是 | 否 | 账户状态:(1可用|2异常|3已冻结|4已注销) | |
3 | user_group | varchar | 32 | 否 | 否 | 所在用户组 |
4 | login_time | timestamp | 是 | 否 | 上次登录时间 | |
5 | phone | varchar | 11 | 否 | 否 | 手机号码 |
6 | phone_state | smallint | 是 | 否 | 手机认证:(0未认证|1审核中|2已认证) | |
7 | username | varchar | 16 | 是 | 否 | 用户名 |
8 | nickname | varchar | 16 | 否 | 否 | 昵称 |
9 | password | varchar | 64 | 是 | 否 | 密码 |
10 | | varchar | 64 | 否 | 否 | 邮箱 |
11 | email_state | smallint | 是 | 否 | 邮箱认证:(0未认证|1审核中|2已认证) | |
12 | avatar | varchar | 255 | 否 | 否 | 头像地址 |
13 | open_id | varchar | 255 | 否 | 否 | 针对获取用户信息字段 |
14 | create_time | timestamp | 是 | 否 | 创建时间 |
表 4-25-user_group(用户组)
编号 | 字段名 | 类型 | 长度 | 是否非空 | 是否主键 | 注释 |
1 | group_id | mediumint | 是 | 是 | 用户组ID | |
2 | display | smallint | 是 | 否 | 显示顺序 | |
3 | name | varchar | 16 | 是 | 否 | 名称 |
4 | description | varchar | 255 | 否 | 否 | 描述 |
5 | source_table | varchar | 255 | 否 | 否 | 来源表 |
6 | source_field | varchar | 255 | 否 | 否 | 来源字段 |
7 | source_id | int | 是 | 否 | 来源ID | |
8 | register | smallint | 否 | 否 | 注册位置 | |
9 | create_time | timestamp | 是 | 否 | 创建时间 | |
10 | update_time | timestamp | 是 | 否 | 更新时间 |
注册信息页面用于收集新用户的基本个人信息,如姓名、年龄、性别、联系方式等,以及设定登录所需的账户和密码。注册界面如图5-1所示。
图5-1注册界面
用户登录页面用于验证用户的身份,确保平台的安全性。用户需要输入已注册的用户名和密码,登录后即可访问个人健康档案、健康数据、建议管理等功能。用户登录界面如图5-2所示。
图5-2用户登录界面
用户首页界面提供了一个清晰、直观的入口,展示用户的基本信息和健康概况。用户可以在首页查看重要的健康数据、最近的健康提醒、新闻资讯、公告消息等内容。此外,首页还包含快捷链接,方便用户访问个人健康档案、健康建议、留言反馈以及与其他用户的交流互动。用户首页界面如图5-3所示。
图5-3用户首页界面
个人中心是一个综合性管理页面,包含个人首页、健康档案、健康数据、异常提醒、收藏和评论管理等功能,旨在帮助用户便捷地查看和管理自己的健康信息、跟踪健康状况、处理互动内容,并接收与健康相关的提醒通知,提供个性化的健康管理体验。个人中心界面如图5-4所示。
图5-4个人中心界面
新闻资讯界面是一个整合多种新闻内容的展示平台,通常包括顶部导航栏、新闻分类、推荐新闻、新闻列表、新闻详情页等功能模块,旨在为用户提供便捷的新闻浏览体验。用户可以根据兴趣选择不同类别的新闻,查看热点或最新资讯,进行详细阅读,并通过评论、点赞等方式与其他用户互动。新闻资讯界面如图5-5所示。
图5-5新闻资讯界面
健康建议界面提供个性化的健康指导,结合用户的健康数据和目标,提供定制化的饮食、运动和生活方式建议。通过每日提醒、健康评估和知识库等功能,帮助用户实现健康目标,养成良好的生活习惯,提升整体健康水平。健康建议界面如图5-6所示。
图5-6健康建议界面
管理员登录界面是专为管理员设计的入口页面,提供用户名和密码输入框、验证码以及忘记密码功能,确保管理员能够安全、便捷地登录后台管理系统。管理员登录界面如图5-7所示。
图5-7排行信息管理界面
管理员首页界面是后台管理系统的核心控制面板,提供系统概况、数据统计、快捷操作区、通知提醒等功能,帮助管理员实时了解平台状态和关键指标。界面简洁直观,管理员可以通过导航栏快速访问用户管理、内容管理、系统设置等模块,便捷高效地执行任务并做出决策。管理员首页界面如图5-8所示。
图5-8资讯管理界面
健康档案列表是用于展示和管理用户健康信息的界面,包含个人基本信息、健康状况、病史记录、体检数据、用药情况等关键数据。管理员或用户可以在列表中快速浏览、搜索和筛选相关健康档案,便于跟踪健康状况和进行科学管理。健康档案管理界面如图5-9所示。
图5-9健康档案管理界面
健康数据管理页面是用于记录、查看和管理用户健康相关数据的界面,包括体重、血压、血糖、心率、运动量、饮食记录等信息。该页面允许用户或管理员输入、编辑和分析各类健康数据,并生成可视化报告或趋势图,帮助用户监控健康状况的变化。健康管理管理界面如图5-10所示。
图5-10健康数据管理界面
统管理界面的轮播图功能是用于展示重要信息、公告或活动的动态展示区域。管理员可以通过该功能轻松上传、编辑和管理轮播图内容,设置图像展示的顺序、显示时间和链接跳转。管理界面如图5-11所示。
图5-11系统管理界面
交流管理界面主要用于管理平台上的用户互动内容,包含交流互动和互动分类功能。交流互动功能允许管理员查看、筛选和管理用户之间的讨论、评论和消息,确保平台内容的健康与有序。互动分类功能则帮助将不同类型的交流内容进行分类和归档,便于用户和管理员快速找到感兴趣的讨论话题或主题。交流管理界面如图5-12所示。
图5-12交流管理界面
系统的测试环境如表6-1所示。
表6-1 测试环境
类别 | 配置项 | 详细信息 |
硬件环境 | 服务器CPU | Intel Xeon E5-2680 v4 |
内存 | 32GB DDR4 | |
硬盘 | 1TB SSD | |
网络带宽 | 100Mbps | |
软件环境 | 操作系统 | Windows Server 2019 |
数据库 | MySQL 8.0 | |
Web服务器 | Tomcat 9.0 | |
开发框架 | SpringBoot 2.5 | |
前端框架 | Vue.js 2.6 | |
Java版本 | JDK 11 | |
浏览器 | Chrome 88, Firefox 85 |
系统测试的主要目的是确保系统的功能、性能和稳定性满足需求规格说明书中的要求,并验证系统在实际使用环境中的可用性和可靠性。通过测试,可以发现软件中的缺陷、漏洞和潜在问题,确保系统运行的准确性、完整性和安全性。在功能测试中,目的是验证系统各功能模块是否按设计实现预期功能,例如用户登录、信息管理、数据查询等核心功能是否准确执行。性能测试的目的是验证系统在高并发、数据量大等压力场景下的响应时间和处理能力,确保系统具备良好的性能。兼容性测试的目的是确保系统在不同的硬件、软件和浏览器环境中能正常运行。测试还包括对异常处理和边界条件的验证,确保系统在异常场景下能够正确处理和恢复。最终,通过测试确保系统可以安全稳定地部署上线,为用户提供可靠的服务。
系统测试采用多种测试方法,以全面验证系统的功能和性能。功能测试采用黑盒测试方法,通过设计测试用例直接验证系统功能是否符合需求,无需了解内部代码逻辑。例如,设计用例验证用户登录模块,通过输入合法和非法的用户名与密码,检查系统响应是否符合预期。性能测试采用压力测试和负载测试方法,通过模拟高并发用户访问、数据处理的场景,评估系统的响应时间、吞吐量和稳定性。兼容性测试通过在不同操作系统、浏览器和硬件设备上运行系统,验证其在不同环境中的适应性[11]。异常测试通过设计边界条件和异常输入,检查系统对非法数据和操作的处理能力。测试用例的设计需覆盖系统的所有功能模块和接口,确保测试过程的全面性。通过系统测试方法的综合应用,可以有效发现问题,并为系统的优化和改进提供依据。
系统的测试用例表格如下图所示。
表6-2 系统测试用例表
测试项 | 测试用例 | 问题 | 结论 |
登录功能测试 | 打开登录页面 输入正确的用户名和密码 点击“登录”按钮 | 无 | 符合预期 |
登录功能测试 | 打开登录页面 输入错误的用户名 输入正确的密码 点击“登录”按钮 | 无 | 符合预期 |
登录功能测试 | 打开登录页面 输入正确的用户名 输入错误的密码 点击“登录”按钮 | 无 | 符合预期 |
登录功能测试 | 打开登录页面 输入不存在的用户名和密码 点击“登录”按钮 | 无 | 符合预期 |
注册功能测试 | 打开注册页面 输入合法的用户名、密码、邮箱等信息 点击“注册”按钮 | 无 | 符合预期 |
注册功能测试 | 打开注册页面 输入已存在的用户名 输入其他合法信息 点击“注册”按钮 | 无 | 符合预期 |
注册功能测试 | 打开注册页面 输入合法用户名但密码不符合要求(如长度不足) 点击“注册”按钮 | 无 | 符合预期 |
注册功能测试 | 打开注册页面 输入合法用户名和密码但邮箱格式错误 点击“注册”按钮 | 无 | 符合预期 |
查看健康档案测试 | 登录系统 进入健康档案页面 浏览档案信息 | 无 | 符合预期 |
查看健康档案测试 | 登录系统 进入健康档案页面 使用搜索栏输入关键词搜索健康档案 | 无 | 符合预期 |
查看健康档案测试 | 登录系统 进入健康档案页面 点击健康档案详情查看完整信息 | 无 | 符合预期 |
查看健康档案测试 | 登录系统 进入健康档案页面 不输入任何搜索条件直接点击搜索 | 无 | 符合预期 |
查看健康数据测试 | 登录系统 ,查看健康数据等信息 | 无 | 符合预期 |
查看健康数据测试 | 登录系统 添加健康数据 点击添加,进入添加数据页面 ,添加数据, 点击“提交” | 无 | 符合预期 |
经过对系统登录、注册、查看健康档案和健康数据功能的测试,所有测试用例均按照既定步骤执行完毕。测试结果显示,各功能模块在正常输入和异常输入条件下均表现出预期的行为。登录功能能够准确识别用户名和密码的正确性,并对错误输入给予相应提示。注册功能对用户输入的合法性进行了有效校验,确保了注册信息的规范性。整体而言,测试过程中未发现功能缺陷,系统运行稳定,各项功能均符合设计预期。
经过系统全面的功能测试、性能测试和可靠性测试,本系统在测试环境下运行良好,功能模块均按照设计要求实现,核心功能表现稳定,未发现严重功能缺陷或阻塞性问题。所有关键测试用例均通过,覆盖率达到预期目标,验证了系统的功能性、稳定性和兼容性。
本研究围绕SpringBoot老人健康档案系统展开,从需求分析到系统实现与测试,全面完成了系统开发。在需求分析阶段,通过可行性分析明确了系统的技术、操作和经济可行性,并详细梳理了用户与管理员的功能需求。系统总体流程设计涵盖了数据开发、用户登录、系统操作以及信息的增删改查流程,为后续设计与实现奠定了基础。系统设计部分,采用B/S架构结合SpringBoot框架、Vue技术和MySQL数据库构建系统架构,详细设计了注册、登录、信息管理等核心功能的时序图,并完成了数据库的实体与表设计。系统实现阶段,用户功能包括交流互动,公告消息,新闻资讯,留言反馈,健康建议,个人中心(个人首页,健康档案,健康数据,异常提醒,收藏,评论管理),管理员功能系统用户,健康档案管理,健康数据管理,异常提醒管理,建议分类管理,健康建议管理,系统管理,留言管理,公告信息管理,资源管理,交流管理,个人中心。各功能模块均通过界面交互实现,操作流程清晰。系统测试阶段,通过测试环境搭建、测试方法选择以及对登录、注册、查看健康档案等功能的测试,验证了系统的稳定性和可靠性,测试结论表明系统功能符合设计预期。
- 刘江涛,王亮亮,吴庆茹,等.基于B/S模式的铁路勘测设计案例信息化管理系统设计与实现[J].铁路计算机应用,2021,30(03):32-35.
- 张丹丹,李弘.基于B/S架构的办公管理系统设计与开发[J].铁路通信信号工程技术,2024,21(09):44-48+106.
- 王志亮,纪松波.基于SpringBoot的Web前端与数据库的接口设计[J].工业控制计算机,2023,36(03):51-53.
- 熊永平.基于SpringBoot框架应用开发技术的分析与研究[J].电脑知识与技术,2021,15(36):76-77.
- 赵媛.基于Vue的Web系统前端性能优化分析[J].电脑编程技巧与维护,2024,(09):44-46.
- 秦冬.浅析Vue框架在前端开发中的应用[J].信息与电脑(理论版),2024,36(13):61-63.
- 李艳杰.MySQL数据库下存储过程的综合运用研究[J].现代信息科技,2023,7(11):80-82+88.
- 陈倩怡,何军.Vue+Springboot+MyBatis技术应用解析[J].电脑编程技巧与维护,2020,(01):14-15+28.
- 周晓玉,崔文超.基于Web技术的数据库应用系统设计[J].信息与电脑(理论版),2023,35(09):189-191.
- 马艳艳,吴晓光.计算机软件与数据库的设计策略分析[J].电子技术,2024,53(05):104-105.
- 李俊萌.计算机软件测试技术与开发应用策略分析[J].信息记录材料,2023,24(03):50-52.
- 吕冠艳,李奋华.个人健康档案管理系统设计与开发[J].电脑编程技巧与维护,2022,(02):63-65.
- 林冬梅.卫生健康系统档案管理及档案信息化建设策略研究[J].办公室业务,2020,(15):43-44.
- 杜宇婷.居民健康档案管理现状分析[D].黑龙江大学,2020.
- 李菁.卫生健康系统业务档案管理服务研究[J].兰台内外,2024,(10):49-51.
- 汪洁颖.成都市养老机构老年人健康档案管理研究[D].四川大学,2023.
- 杨洋.基于B/S技术的医院电子健康档案安全管理系统设计[J].信息技术,2020,44(08):121-125+131.
- Jesus M ,Samuel S ,Alberto M .MedicalForms: Integrated Management of Semantics for Electronic Health Record Systems and Research Platforms[J].Applied Sciences,2022,12(9):4322-4322.
- A G S .Data Management and Integration with Electronic Health Record Systems.[J].Cardiac electrophysiology clinics,2021,13(3):473-481.
- Raut Y C ,Inamdar R B ,Yelalwar G R P .Personal Health Record Management System[J].Journal of Trend in Scientific Research and Development,2021,5(3):
- 冯志林.Java EE程序设计与开发实践教程[M].机械工业出版社:202105.353.
- 袁琳琳.计算机软件Java编程特点及技术分析[J].数字通信世界,2023,(12):87-89.
本论文的完成离不开众多导师、同学以及亲友的支持与帮助。在此,首先向我的导师表示最诚挚的感谢。在整个研究和写作过程中,导师以严谨治学的态度和丰富的专业知识给予了我无私的指导,从论文选题到最终定稿的每一个环节,都为我提供了宝贵的建议与意见,使我得以不断完善研究内容、拓展学术视野。导师耐心细致的指导不仅帮助我解决了许多学术难题,也让我在研究能力与学术写作方面得到了显著的提升。导师的鼓励与支持是我完成这篇论文的重要动力,也让我深刻体会到学术研究的严谨性与意义。
我还要感谢在学习生活中给予我帮助和支持的同学、朋友以及家人。论文撰写过程中,许多同学与我共同探讨问题,分享经验与资料,使我的研究更加全面深入。朋友们的关心和陪伴让我在繁忙的研究过程中能够调节心情,保持良好的状态。特别感谢我的家人,他们始终给予我无条件的理解和支持,为我创造了安心学习与研究的环境。正是因为有了大家的帮助和支持,我才能克服论文写作中的重重困难并顺利完成。再次向所有支持和帮助过我的人表达衷心的感谢。
附录
系统核心代码设计
用户注册
注册页UserController.java,传入user对象,并将"user_id"、 "state"、 "user_group"、"login_time"、"phone"、"phone_state"、 "username"、"nickname"、"password"、"email"、"email_state"、"avatar"、"create_time"输入,重点是 "username"、"nickname"、"password"必须输入,通过获取username,数据库查询是否有该用户,如果存在,则提示“用户已存在”,否则执行将UserId置为空(数据库表中该字段已设置自动递增),代码如图所示。
图注册核心代码图
用户登录
登录页,首先传入"username"、"email"、"phone"、"password",用户可通过用户名、邮箱、手机号进行登陆,通过判断resultList来确定查询结果,然后执行查询用户组UserGroup,用户组里面不存在,依然报“用户不存在”,执行完以上代码,最后涉及到用户带有“审核”的,会查询examine_state(用户的审核状态),数据库表user_group中含有source_table和source_field进行查询,以上步骤完成,对输入的密码进行存储Token到数据库,匹对账号和密码,数据库中的AccessToken为令牌,用于身份认证,代码如图所示。
用户登录核心代码图
修改密码
修改密码,通过请求data,获取旧密码,并将新密码重新赋值,期间都是需要通过加密,代码如图所示。
修改密码核心代码图
修改数据
修改一个数据,原理与add基本一致,不同点在于通过readConfig()读取关键字,以及通过readQuery()获取URL后面?指定位置的标识,转成Map对象后,执行update操作,同样通过拼接的sql语句执行,执行过程读取query,toWhereSql()语句完成数据库操作,body为修改对象的值,代码如图所示。
修改数据核心代码图
删除数据
删除一条数据,通过readQuery(),获取URL后面的对象地址,删除FROM具体的table,query删除查询FindConfig语句,代码如图示。
图4-11删除数据核心代码图
获取列表
通过请求的参数获取列表数据,代码如图所示。
图获取列表核心代码图
图片上传
通过请求的参数获取列表数据,代码如图4-13所示。
图片上传核心代码图
点赞+收藏+关注 →私信领取本源代码、数据库
关注博主下篇更精彩
一键三连!!!
一键三连!!!
一键三连!!!
感谢一键三连!!!