摘 要
在高等教育快速发展的背景下,实习已成为培养学生实践能力、缩短学校教育与社会需求之间差距的重要环节。传统的实习匹配模式主要依赖于人工操作,往往效率低下,且难以实现个性化匹配。该研究致力于打造一个个性化且智能的实习匹配与综合管理平台,其核心目的在于优化学生与企业之间的对接流程,同时为他们提供全方位的管理辅助。该平台精心规划了学生用户、企业用户以及管理员三大核心角色,每个角色均配置了量身定制的功能模块,以满足其独特的实际需求。
对于学生用户而言,个人中心成为了他们的“实习管理中枢”。在这里,他们可以轻松处理面试邀请、提交实习评价、上传实习报告,同时还能即时获取新闻资讯、实习资源以及丰富的招聘信息。这一设计极大地提升了学生在实习过程中的参与度与便利性。
企业用户则通过个人中心,便捷地发布岗位类型、处理实习申请、发送面试邀请及录用通知,同时全面管理实习成果与评论。这不仅简化了企业的招聘流程,还提高了招聘效率与质量。
而管理员则扮演着平台的“守护者”角色。他们通过强大的后台系统,执行数据分析、角色管理、内容审核与系统维护等关键任务,确保平台的稳定运行与持续优化。
此外,该平台还精心设计了首页推荐、交流论坛与通知公告等功能,为学生、企业与管理员提供了丰富的资源共享与交流机会。这些功能不仅促进了信息的快速流通,还增强了社区成员之间的互动与合作。
通过这种结构清晰、功能全面的设计,该平台不仅显著提升了实习匹配的效率与精准度,还加强了教育机构、企业与学生之间的紧密协作。这一创新性的平台,不仅为学生开辟了更多的实习路径,为企业发掘了潜在的优秀人才,更为管理者提供了高效便捷的工具,以监督并优化整个实习流程。总的来说,该平台在推动职业发展教育方面,发挥了举足轻重的作用。
关键词:大学生实习;Spring Boot;实习招聘;个性化
Abstract
In the context of rapid development of higher education, internships have become an important part of cultivating students' practical abilities and narrowing the gap between school education and social needs. The traditional internship matching model mainly relies on manual operation, which is often inefficient and difficult to achieve personalized matching. This study aims to create a personalized and intelligent internship matching and comprehensive management platform, with the core goal of optimizing the docking process between students and enterprises, while providing them with comprehensive management assistance. The platform has carefully planned three core roles: student users, enterprise users, and administrators, each equipped with customized functional modules to meet their unique practical needs.
For student users, the personal center has become their 'internship management hub'. Here, they can easily handle interview invitations, submit internship evaluations, upload internship reports, and also instantly access news, internship resources, and rich recruitment information. This design greatly enhances students' participation and convenience during the internship process.
Enterprise users can conveniently post job types, process internship applications, send interview invitations and employment notices, and comprehensively manage internship achievements and comments through their personal homepage. This not only simplifies the recruitment process for enterprises, but also improves recruitment efficiency and quality.
And the administrator plays the role of the "guardian" of the platform. They perform key tasks such as data analysis, role management, content review, and system maintenance through a powerful backend system to ensure the stable operation and continuous optimization of the platform.
In addition, the platform has carefully designed functions such as homepage recommendations, communication forums, and notification announcements, providing students, enterprises, and administrators with rich opportunities for resource sharing and communication. These features not only facilitate the rapid flow of information, but also enhance interaction and cooperation among community members.
Through this clear and comprehensive design, the platform not only significantly improves the efficiency and accuracy of internship matching, but also strengthens the close collaboration between educational institutions, enterprises, and students. This innovative platform not only opens up more internship paths for students and explores potential outstanding talents for enterprises, but also provides efficient and convenient tools for managers to supervise and optimize the entire internship process. Overall, the platform has played a pivotal role in promoting vocational development education.
Keywords: college student internship; Spring Boot;Internship recruitment; individualization
1 前 言
1.1 研究背景和意义
1.2 国内外研究现状
1.3 论文结构与章节安排
2 关键技术
2.1 Java
2.2 MySQL
2.3 Spring Boot +Vue.js框架
2.4 B/S模式
3 平台分析
3.1 可行性分析
3.1.1 技术可行性
3.1.2 经济可行性
3.1.3 操作可行性
3.1.4 社会可行性
3.2 功能需求分析
3.3 平台性能分析
3.4 平台流程分析
4 平台设计
4.1 平台架构设计
4.2 功能模块设计
4.3 数据库设计
4.3.1 E-R图
4.3.2 数据库表结构设计
5 平台实现
5.1 学生用户模块
5.1.1 用户注册界面
5.1.2 用户登录界面
5.1.3 新闻资讯界面
5.1.4 招聘信息界面
5.1.5 实习资源界面
5.1.6 交流论坛界面
5.1.7 通知公告界面
5.1.8 个人中心界面
5.2 企业用户模块
5.2.1 岗位类型管理界面
5.2.2 招聘信息管理界面
5.2.3 实习申请管理界面
5.2.4 面试邀请管理界面
5.2.5 实习评价管理界面
5.2.6 录用通知管理界面
5.2.7 实习成果管理界面
5.2.8 评论管理管理界面
5.3 后台管理员模块
5.3.1 系统角色管理界面
5.3.2 岗位类型管理界面
5.3.3 招聘信息管理界面
5.3.4 志愿填报管理界面
5.3.5 班级信息管理界面
5.3.6 实习任务管理界面
5.3.7 系统管理界面
5.3.8 交流管理界面
6 平台测试
6.1 平台测试的目的
6.2 平台测试用例
6.3 平台测试结果
结 论
致 谢
随着经济的蓬勃发展和社会的持续进步,大学生在追求学业成就的同时,对于参与实习活动、积累职场经验的需求愈发强烈。实习平台,作为一种贴近现实、富有成效的职业准备方式,不仅能够为学生搭建起从学校到职场的过渡桥梁,助力他们提升专业技能、深化对行业需求的理解,更为其未来的职业生涯铺设了坚实的基石。然而,当前实习市场面临信息不对称的严峻挑战,学生难以寻觅到理想的实习机会,而雇主则饱受招聘成本高企与效率低下之苦。此外,传统实习信息发布的渠道散乱无章,缺乏有效的监管机制,使得实习市场的安全性和可靠性备受质疑。在此背景下,开发一个专注于服务大学生群体的实习平台显得尤为迫切且重要。
SpringBoot框架,以其简洁高效、快速开发的特点,成为构建此类平台的理想选择。它简化了配置流程,实现了自动化部署,为平台的快速搭建与功能实现提供了有力支持。采用SpringBoot框架开发实习平台,不仅能够显著提升开发效率与平台稳定性,还能确保平台功能的模块化与可扩展性,为解决现有实习招聘难题提供了全新的视角与解决方案。
该平台精心设计了学生、企业及管理员三大角色的功能模块,实现了实习信息的精准推送、岗位申请的便捷处理、信息查询的即时反馈以及用户管理的精细化操作。学生们可以轻松浏览各类实习岗位,一键提交申请,实时追踪申请状态,并留下宝贵的评价;企业则能够便捷地发布实习信息,查阅申请详情,处理咨询请求,管理录取通知,操作简便且高效。管理员则承担着平台整体运维的重任,确保平台的平稳运行与安全稳定,为所有用户提供坚实的技术保障。
这一信息化、平台化的管理模式,不仅大幅提升了实习招聘的效率与透明度,更在大学生实习信息的流通与管理上实现了质的飞跃。它极大地促进了学生与企业之间的互动交流,加深了彼此的理解与信任。因此,基于SpringBoot技术框架精心构建的大学生实习平台,其设计与实现不仅具有深厚的理论研究价值,更在实践中展现出了广泛的应用前景与巨大的发展潜力。它为学生提供了一个更加便捷、高效的实习服务窗口,为企业提供了强大的招聘支持,有力推动了社会就业市场的繁荣与发展。
随着社会的不断进步和高等教育的大众化,大学生实习已成为其学业生涯中不可或缺的一环。实习不仅能够帮助学生将理论知识应用于实践,还能提升他们的职业素养和综合能力,为未来的就业打下坚实基础。然而,传统的实习匹配方式往往存在信息不对称、匹配效率低下等问题,难以满足学生和企业双方的需求。因此,构建个性化智能实习匹配与综合管理平台,成为了当前研究和实践的热点。
在国外,关于实习匹配平台的研究与实践已经取得了显著进展。许多学者和机构致力于开发高效、精准的实习推荐系统,以提高学生与实习岗位之间的匹配度。例如,P. F. P.在其研究中详细探讨了职业推荐系统在实习匹配中的应用,强调了个性化推荐的重要性,并提出了一系列优化算法以提高匹配效率[1]。Routon W. P.和Walker K. J.则通过实证分析,揭示了实习经历对学生未来职业发展的影响,进一步强调了实习匹配平台在提升学生就业竞争力方面的作用[2]。
在国内,关于个性化智能实习匹配与综合管理平台的研究也日益受到重视。莫国莉、陶雅婷和滕莉莉基于双向匹配模型,对本科生实习效果进行了深入调查,提出了实习信息管理平台应具备个性化服务功能的观点,如根据学生专业、兴趣等因素进行精准匹配[3]。这一观点与当前实习市场的需求不谋而合,为平台设计提供了重要参考。
同时,随着信息技术的飞速发展,特别是大数据、人工智能等技术的广泛应用,为实习匹配平台的智能化、个性化提供了可能。杨博在其研究中探讨了信息技术对高校教育管理的影响,指出信息技术能够显著提高教育管理的效率和质量[4]。这一观点同样适用于实习匹配平台,通过引入先进的技术手段,可以实现实习信息的快速处理、精准匹配和实时反馈。
在具体的技术实现上,国内学者也进行了积极探索。陈易宇等人基于SSM框架设计了高职学生实习管理系统,实现了实习信息的录入、查询、统计等功能,为实习管理提供了有力的技术支持[5][6]。而徐锦阳等人则研究了招聘网站职位与简历的双向匹配相似度算法,为实习匹配平台的智能化推荐提供了新思路[7]。
此外,国内学者还强调了实习匹配平台在保障学生权益、提升用户体验方面的重要性。苏欣在其研究中提出了基于精准就业的大学生就业指导信息化路径,强调了实习信息平台在提供个性化服务、保护学生隐私等方面的作用[8]。
综上所述,国内外学者在构建个性化智能实习匹配与综合管理平台方面进行了广泛而深入的研究。这些研究不仅为平台的设计提供了理论依据和技术支持,还为平台的实际应用提供了有益的参考和借鉴。未来,随着技术的不断进步和实习市场的日益成熟,个性化智能实习匹配与综合管理平台将更加便捷、高效、智能,为学生和企业提供更加优质的服务。
本文共分为七章,章节内容安排如下:
第一章:引言
本章介绍构建个性化智能实习匹配平台背景,指出传统方式已难以满足需求,为探索更高效模式。概述国内外研究现状,分析优缺点,为后续研究提供基础。
第二章:关键技术
本章探讨实现构建个性化智能实习匹配平台所需技术,明确技术路径,为后续设计开发提供技术支持。
第三章:平台需求分析
本章分析构建个性化智能实习匹配平台可行性、功能(实习信息发布、智能匹配等),为后续设计提供理论支持。
第四章:平台设计
本章介绍实现构建个性化智能实习匹配平台设计方案,包括功能模块(信息发布、匹配等)、数据库设计,为后续开发提供明确指导。
第五章:平台实现
本章描述实现构建个性化智能实习匹配平台功能实现(信息发布)和界面设计,展示实际效果和用户体验。
第六章:平台测试与评估
本章对实现构建个性化智能实习匹配平台进行功能、性能、安全性测试,验证稳定性和可靠性,为后续应用提供保障。
第七章:本文总结研究内容,提出展望和建议,指出不足和可优化之处,为相关领域探索提供参考。
Java作为一种功能强大的跨平台编程语言,广泛应用于多种应用程序的开发,涵盖Web应用、移动应用及大型软件平台等领域。在个性化智能实习平台中,Java常被用作后端开发语言,凭借其出色的处理能力和卓越的稳定性脱颖而出[9]。作为面向对象的编程语言,Java支持封装、继承和多态,极大提升了代码的可维护性和重用性。此外,其丰富的标准库及第三方框架Spring,进一步加速了开发进程。
MySQL是一款广受欢迎的开源关系型数据库管理平台,专为数据存储与管理而设计。在个性化智能实习平台中,MySQL扮演着数据存储、查询与管理的核心角色,其源代码可免费获取并修改,为平台带来可靠且高效的数据库支持[10]。平台支持InnoDB、MyISAM等多种存储引擎,可根据需求灵活选择以提升性能。同时,MySQL还配备用户权限管理、数据加密及备份恢复等安全机制,全方位保障数据安全。
Spring Boot是一个专为构建微服务而生的Java框架,极大地简化了Spring应用程序的开发与部署流程。它秉承自动配置与“约定优于配置”的理念,加速了Spring应用的开发,助力开发者迅速构建并部署应用。Vue.js是一个用于构建用户界面的渐进式JavaScript框架。在个性化智能实习平台中,Vue.js可以作为前端框架,提供现代化的用户体验。其轻量级和高性能的特点使其非常适合构建动态交互性强的Web应用。Vue.js的组件化开发模式也使得前后端分离变得更加容易,便于团队协作开发和后期维护。将Spring Boot与Vue.js结合使用,可以充分发挥两者的优势,打造一个高效、稳定且用户体验良好的实习平台
B/S模式,即浏览器/服务器模式,是一种常见的网络应用架构模式。在B/S模式中,用户通过浏览器作为客户端与服务器进行交互。在浏览器/服务器(browser / Server Architecture)平台中,用户只需通过浏览器,就能够轻松地向分布在网络各处的众多服务器发送海量的请求。B/S平台大大地简化了客户端的工作,让用户体验更加便捷。
从技术角度来看,Spring Boot作为一种轻量级、快速构建的Java框架,能够提高开发效率,降低平台的复杂程度,易于维护和升级。同时,MySQL作为关系型数据库,能够支持平台数据的存储与管理,保障平台的稳定性和高效性。因此,本平台具有技术可行性。
考虑到Springboot、Vue、MyBatis Plus及MySQL等均为开源技术,无需支付高昂的许可费用,大大降低了平台的开发成本。同时,这些技术拥有广泛的用户群体和成熟的社区支持,便于获取技术支持和资源共享。此外,平台的实施将显著提升用户体验,从而带来潜在的经济效益。因此,从经济角度来看,该平台的开发同样具备可行性。
平台设计应遵循用户友好原则,确保用户能够轻松上手并高效使用。通过合理的界面布局、直观的操作流程以及详尽的帮助文档,可以大大降低用户的学习成本,提高平台的操作可行性。此外,平台还应具备完善的权限管理和数据安全机制,确保操作的安全性和合规性。
个性化智能实习匹配平台具备良好的社会可行性。该平台有效解决大学生实习信息不对称的问题,为学生提供一个便捷、高效的求职渠道,从而提升学生的就业机会。同时,企业也能通过该平台高效发布招聘信息,快速筛选合适的实习人员,进而降低招聘成本。随着就业市场需求的不断增长和信息技术的飞速发展,该平台的构建符合当前社会的迫切需求,有助于促进大学生就业、提升招聘效率,并推动社会经济向更加灵活就业的方向发展。
从技术、经济、操作和社会四个维度来看,个性化智能实习平台的开发均具备高度的可行性。
(一)学生用户角色用例如下图所示。
-
-
-
-
-
- 学生用户用例图
-
-
-
-
学生用户具体功能说明如下所示。
首页:首页将为用户展示各类兼职与实习机会,用户可以通过滚动浏览的方式快速查看岗位信息。平台的重要活动、热门岗位或合作伙伴等信息将通过轮播图形式呈现,增加视觉吸引力。
新闻资讯:最新资讯更新:定期发布行业资讯、实习指导、就业趋势等内容,帮助用户了解市场动态。
通知公告:重要通知、活动预告、系统升级等信息将通过此板块及时传达给用户,确保信息畅通。
招聘信息:此页面会有岗位详情展示,用户可点击进入具体岗位页面,查看详细招聘要求、工作内容、薪资待遇等信息。
实习资源:此页面会有岗位详情展示,用户可点击进入具体岗位页面,查看行业、职位、薪资范围、工作地点等,帮助用户快速定位适合自己的实习机会。
交流论坛:用户互动平台:设立专门的交流论坛,供用户分享实习经验、求职心得、行业动态等,促进用户间的相互学习与交流。
个人中心:个人首页:集中展示用户的基本信息、求职状态、简历完成度等,方便用户进行自我管理。
实习申请管理:记录用户提交的所有实习申请,包括申请时间、岗位名称、申请状态等,便于跟踪求职进度。
面试邀请与录用通知:通过平台接收面试邀请及录用通知,确保用户不会错过重要信息。
实习评价与报告:完成实习后,用户可查看实习评价和实习报告,为平台和其他用户提供有价值的参考。
实习任务与成果:在实习期间,用户可在此查看实习任务完成情况,展示个人成果。
志愿填报:针对平台提供的多个实习机会,用户可根据自身意愿进行志愿填报,增加求职成功率。
收藏:用户可存储收藏感兴趣的岗位、企业或资讯,便于日后快速查找。
评论管理:用户可对岗位、企业或资讯发表评论,并管理自己的评论记录,确保评论内容真实、客观、有建设性。
(二)企业用户角色用例如下图所示。
-
-
-
-
-
- 企业用户用例图
-
-
-
-
企业用户具体功能说明如下所示。
个人首页:展示企业的基本信息,包括企业名称、简介、联系方式等,便于求职者了解企业背景。
岗位类型:“岗位分类列表”根据岗位性质、技能要求等维度,将岗位进行细致分类,便于求职者快速定位感兴趣的岗位。“岗位类型添加”点击具体岗位类型,可添加该类型下所有岗位的详细信息,包括岗位职责、任职要求、薪资待遇等。
招聘信息:企业可在此板块发布新的招聘信息,包括岗位名称、招聘人数、工作地点、岗位职责、任职要求、薪资待遇等关键信息。对已发布的招聘信息进行编辑、下架或删除操作,确保信息的准确性和时效性。
实习申请:“查看申请列表”展示所有求职者的实习申请记录,包括申请者姓名、申请岗位、申请时间等,便于企业筛选和跟踪。“申请处理”对收到的实习申请进行审核,可标记为“已阅读”、“待面试”、“已录用”等状态,提高处理效率。
面试邀请:对通过初步筛选的求职者发送面试邀请,包括面试时间、地点、面试官信息等,确保面试顺利进行。对已发送的面试邀请进行查看、修改或取消操作,灵活调整面试计划。
实习评价:展示已完成实习的企业对求职者的评价,评价等级有“优”“良”“中”“差”。
录用通知:“发送录用通知”对通过面试的求职者发送录用通知,包括岗位名称、薪资待遇、入职时间等信息,确保求职者及时收到录用信息。已发送的录用通知进行状态跟踪,了解求职者的回应情况,便于后续跟进。
实习成果:企业可在此板块展示已完成实习的求职者的成果,如实习报告、作品展示等,为其他求职者提供榜样和参考。
评论管理:展示求职者对企业的评论,企业可对评论进行回复、删除或举报操作,维护企业形象和评论环境。对评论数据进行统计和分析,了解求职者的需求和期望,为企业招聘和实习管理提供数据支持。
(三)管理员角色用例如下图所示。
-
-
-
-
-
- 管理员用例图
-
-
-
-
平台后台管理端管理员具体功能说明如下所示。
管理后台:实习平台的管理后台是平台运营的核心区域,它集成了多个管理模块,用于全面监控和管理平台的各项功能。
数据分析:收集并分析用户行为数据,如访问量、浏览时长、点击率等,以评估平台的使用情况和用户兴趣。对招聘信息的发布、申请、面试、录用等流程进行数据分析,评估招聘效率和效果。
角色管理:“用户角色设置”定义和管理不同用户角色的权限,如管理员、企业用户、求职者等,确保各角色只能访问其权限范围内的功能。“角色权限调整”根据实际需求,灵活调整各角色的权限设置,以适应平台的发展和变化。
实习资源管理:创建、编辑、删除实习岗位信息,确保岗位信息的准确性和完整性。管理合作实习机构的信息,包括机构名称、联系方式、合作情况等。
岗位类型管理:根据行业、职能等维度,对实习岗位进行分类管理,便于求职者快速定位。
岗位类型更新:根据市场需求和平台发展,及时调整和更新岗位类型。
招聘信息管理:发布新的招聘信息,包括岗位名称、招聘人数、岗位职责、任职要求等。
招聘信息编辑:对已发布的招聘信息进行编辑和更新,确保信息的准确性和时效性。
实习申请管理:查看求职者的实习申请记录,包括申请时间、申请岗位、简历信息等。对申请记录进行状态处理,如“已阅读”、“待面试”、“已录用”等,提高处理效率。
面试邀请管理:向求职者发送面试邀请,包括面试时间、地点、面试官信息等。跟踪面试邀请的发送状态和求职者的回应情况。
录用通知管理:“通知发送”向通过面试的求职者发送录用通知,包括岗位名称、薪资待遇、入职时间等。管理录用通知的发送状态和求职者的确认情况。
实习评价管理:收集实习生对实习岗位和企业的评价,包括工作内容、团队氛围、导师指导等方面。对评价数据进行统计和分析,为企业和平台提供改进建议。
实习成果管理:展示实习生的实习成果,如报告、作品展示等。对实习成果进行审核,确保成果的真实性和质量。
实习报告管理:要求实习生提交实习报告,记录实习期间的收获和成长。对实习报告进行审核和评分,为实习生的实习表现提供反馈。
志愿填报管理:查看处理求职者的志愿填报记录,确保志愿的合理性和有效性。
班级信息管理:“班级创建”为实习生创建班级,便于管理和组织。“班级信息管理”管理班级的基本信息,如班级名称、成员名单、实习计划等。
实习任务管理:为实习生发布实习任务,明确任务要求和完成时间。跟踪实习任务的完成情况,确保任务按时完成。
系统管理:“轮播图管理”指对轮播图进行创建、编辑、排序、发布等一系列操作的过程。
通知公告管理:发布平台的通知和公告,如系统升级、活动预告等。对已发布的通知和公告进行编辑和更新。
新闻管理:发布行业新闻和动态,为求职者提供有价值的信息。对已发布的新闻进行编辑和更新。
交流管理:管理平台的交流论坛,包括论坛版块、帖子发布、回复管理等。了解用户在交流论坛中的互动情况,确保交流环境的健康和积极。
对于个性化智能实习平台的设计与实现,下面是平台性能分析表:
-
-
-
-
- 性能需求表
-
-
-
项目 |
内容 |
响应时间 |
平台对用户请求的响应时间需在500ms以内 |
并发用户数 |
平台需要支持1000个并发用户同时访问 |
吞吐量 |
平台每秒需要处理1000个请求 |
可用性 |
平台需要保证每月99.9%的可用性 |
数据安全 |
用户敏感数据需要加密存储,并支持数据库备份和恢复 |
数据一致性 |
平台中的数据操作需保证ACID特性,确保数据一致性 |
扩展性 |
平台需要支持水平扩展,能够方便地增加服务器节点以应对高请求量 |
可维护性 |
平台代码需要清晰易懂、结构良好,方便维护和修改 |
日志记录 |
平台需要记录用户操作日志、异常日志以及平台运行日志 |
监控报警 |
平台需要实时监控运行状态,当平台异常时能够及时发送警报通知相关人员 |
缓存设置 |
针对频繁使用的数据,平台需要进行合适的缓冲 |
(1)增加数据流程
平台中的所有用户(管理员、学生用户和企业用户)都可以实现增加数据功能,图3.4显示的就是在增加数据时的流程。
-
-
-
-
-
- 增加数据流程图
-
-
-
-
(2)修改数据流程
在录入平台信息的时候如果信息有错,可以对平台中的数据进行编辑。图3.5显示的就是修改数据的流程。
-
-
-
-
-
- 修改数据流程图
-
-
-
-
(3)删除数据流程
在平台中经常会出现一些过期的数据,那就可以直接删除这些数据,图3.6就是删除数据时的流程图。
-
-
-
-
-
- 删除数据流程图
-
-
-
-
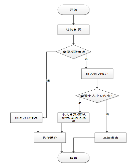
(4)学生用户操作流程图
学生用户在使用平台时,首先可以访问首页,浏览最新的实习招聘信息和行业动态,了解市场趋势。接着,学生可以进入招聘信息模块,查看详细的招聘信息,获取更多的就业机会。随后,学生可以进入我的账户,管理个人信息,确保资料准确无误。进入个人中心后,学生可以查看个人首页,了解自己的志愿填报、面试邀请等内容,方便查看与企业的互动情况。浏览完相关信息后,学生可以浏览岗位信息,查看并申请感兴趣的实习岗位。操作完成后,学生可以选择退出平台,结束使用。图3.7就是学生用户操作的流程图。
-
-
-
-
-
- 学生用户操作流程图
-
-
-
-
由于本平台在逻辑事务处理方面对数据库的操作比较频繁所以平台在底层连接数据库时并没有使用原生的JDBC,而是把JDBC进行了封装,封装之后相当于一个连接数据库的工具DB UTIL,这样使用起来会更加方便而且这样进行封装还可以降低平台中代码的冗余,当我们需要连接和使用数据库时只需要调用这个工具里面的一个方法就可以了。而且通过封装可以把对数据库的操作独立起来,当需要连接不同种类的数据库时只需要加以修改就可以达到目的。
DAO层本来并无这个类,它只是java中MVC构造里的一个model概念,主要就是里面的一些方法,而这些方法就是用来访问数据库的方法。我们在软件开发时DAO层我们一般都放接口和接口的实现类,用于来规范实现类的我们叫它接口,实现类重点用于对数据库的操纵。
MVC是一种平台研发的关键模型,M是Model模型,它是平台内部关键程序运行的核心,主要进行对数据库的各种操作。视图View是V也叫做视图,主要的作用是对一些数据进行显示。控制器Controller 是C执行从View的视图层来读取数据,然后控制用户的输入。
平台架构如下图所示。
功能模块设计是平台开发过程中的重要阶段,它旨在将平台划分为不同的模块,每个模块负责完成特定的功能或任务。个性化智能实习平台由多个功能模块组成,每个模块下又包含具体的功能操作。功能模块图如下图所示。
E-R图有助于理清平台中的数据结构和关系,为后续的数据库表结构设计提供指导。在进行数据库设计之前,首先需要先绘制实体-关系(E-R)图。E-R图将帮助我们理清业务中的实体(Entity)及它们之间的关系(Relationship),从而为后续的数据库表设计提供基础。根据前文可以得出本个性化智能实习平台拥有多个实体,在此列举主要实体,各个实体之间联系总E-R图如下图所示。
在E-R图确定后,接下来可以根据实体和关系的属性设计数据库表结构。在E-R图明确了实体和它们之间的关系后,接下来可以开始设计数据库表结构。每个实体对应一个数据库表,每个属性对应表中的字段。如下列表格所示,在此列举主要数据表。表access_token (登陆访问时长)
编号 |
名称 |
数据类型 |
长度 |
小数位 |
允许空值 |
主键 |
默认值 |
说明 |
1 |
token_id |
int |
10 |
0 |
N |
Y |
临时访问牌ID | |
2 |
token |
varchar |
64 |
0 |
Y |
N |
临时访问牌 | |
3 |
info |
text |
65535 |
0 |
Y |
N | ||
4 |
maxage |
int |
10 |
0 |
N |
N |
2 |
最大寿命:默认2小时 |
5 |
create_time |
timestamp |
19 |
0 |
N |
N |
CURRENT_TIMESTAMP |
创建时间: |
6 |
update_time |
timestamp |
19 |
0 |
N |
N |
CURRENT_TIMESTAMP |
更新时间: |
7 |
user_id |
int |
10 |
0 |
N |
N |
0 |
用户编号: |
表application_form (志愿填报)
编号 |
名称 |
数据类型 |
长度 |
小数位 |
允许空值 |
主键 |
默认值 |
说明 |
1 |
application_form_id |
int |
10 |
0 |
N |
Y |
志愿填报ID | |
2 |
report_title |
varchar |
64 |
0 |
Y |
N |
报表标题 | |
3 |
internship_date |
date |
10 |
0 |
Y |
N |
实习日期 | |
4 |
salary_expectation |
varchar |
64 |
0 |
Y |
N |
期望薪资 | |
5 |
expected_position |
varchar |
64 |
0 |
Y |
N |
期望岗位 | |
6 |
student_users |
int |
10 |
0 |
Y |
N |
0 |
学生用户 |
7 |
student_name |
varchar |
64 |
0 |
Y |
N |
学生姓名 | |
8 |
student_id |
varchar |
64 |
0 |
Y |
N |
学生学号 | |
9 |
report_introduction |
text |
65535 |
0 |
Y |
N |
报表简介 | |
10 |
create_time |
datetime |
19 |
0 |
N |
N |
CURRENT_TIMESTAMP |
创建时间 |
11 |
update_time |
timestamp |
19 |
0 |
N |
N |
CURRENT_TIMESTAMP |
更新时间 |
表article (文章:用于内容管理系统的文章)
编号 |
名称 |
数据类型 |
长度 |
小数位 |
允许空值 |
主键 |
默认值 |
说明 |
1 |
article_id |
mediumint |
8 |
0 |
N |
Y |
文章id:[0,8388607] | |
2 |
title |
varchar |
125 |
0 |
N |
Y |
标题:[0,125]用于文章和html的title标签中 | |
3 |
type |
varchar |
64 |
0 |
N |
N |
0 |
文章分类:[0,1000]用来搜索指定类型的文章 |
4 |
hits |
int |
10 |
0 |
N |
N |
0 |
点击数:[0,1000000000]访问这篇文章的人次 |
5 |
praise_len |
int |
10 |
0 |
N |
N |
0 |
点赞数 |
6 |
create_time |
timestamp |
19 |
0 |
N |
N |
CURRENT_TIMESTAMP |
创建时间: |
7 |
update_time |
timestamp |
19 |
0 |
N |
N |
CURRENT_TIMESTAMP |
更新时间: |
8 |
source |
varchar |
255 |
0 |
Y |
N |
来源:[0,255]文章的出处 | |
9 |
url |
varchar |
255 |
0 |
Y |
N |
来源地址:[0,255]用于跳转到发布该文章的网站 | |
10 |
tag |
varchar |
255 |
0 |
Y |
N |
标签:[0,255]用于标注文章所属相关内容,多个标签用空格隔开 | |
11 |
content |
longtext |
2147483647 |
0 |
Y |
N |
正文:文章的主体内容 | |
12 |
img |
varchar |
255 |
0 |
Y |
N |
封面图 | |
13 |
description |
text |
65535 |
0 |
Y |
N |
文章描述 |
表article_type (文章分类)
编号 |
名称 |
数据类型 |
长度 |
小数位 |
允许空值 |
主键 |
默认值 |
说明 |
1 |
type_id |
smallint |
5 |
0 |
N |
Y |
分类ID:[0,10000] | |
2 |
display |
smallint |
5 |
0 |
N |
N |
100 |
显示顺序:[0,1000]决定分类显示的先后顺序 |
3 |
name |
varchar |
16 |
0 |
N |
N |
分类名称:[2,16] | |
4 |
father_id |
smallint |
5 |
0 |
N |
N |
0 |
上级分类ID:[0,32767] |
5 |
description |
varchar |
255 |
0 |
Y |
N |
描述:[0,255]描述该分类的作用 | |
6 |
icon |
text |
65535 |
0 |
Y |
N |
分类图标: | |
7 |
url |
varchar |
255 |
0 |
Y |
N |
外链地址:[0,255]如果该分类是跳转到其他网站的情况下,就在该URL上设置 | |
8 |
create_time |
timestamp |
19 |
0 |
N |
N |
CURRENT_TIMESTAMP |
创建时间: |
9 |
update_time |
timestamp |
19 |
0 |
N |
N |
CURRENT_TIMESTAMP |
更新时间: |
表auth (用户权限管理)
编号 |
名称 |
数据类型 |
长度 |
小数位 |
允许空值 |
主键 |
默认值 |
说明 |
1 |
auth_id |
int |
10 |
0 |
N |
Y |
授权ID: | |
2 |
user_group |
varchar |
64 |
0 |
Y |
N |
用户组: | |
3 |
mod_name |
varchar |
64 |
0 |
Y |
N |
模块名: | |
4 |
table_name |
varchar |
64 |
0 |
Y |
N |
表名: | |
5 |
page_title |
varchar |
255 |
0 |
Y |
N |
页面标题: | |
6 |
path |
varchar |
255 |
0 |
Y |
N |
路由路径: | |
7 |
parent |
varchar |
64 |
0 |
Y |
N |
父级菜单 | |
8 |
parent_sort |
int |
10 |
0 |
N |
N |
0 |
父级菜单排序 |
9 |
position |
varchar |
32 |
0 |
Y |
N |
位置: | |
10 |
mode |
varchar |
32 |
0 |
N |
N |
_blank |
跳转方式: |
11 |
add |
tinyint |
3 |
0 |
N |
N |
1 |
是否可增加: |
12 |
del |
tinyint |
3 |
0 |
N |
N |
1 |
是否可删除: |
13 |
set |
tinyint |
3 |
0 |
N |
N |
1 |
是否可修改: |
14 |
get |
tinyint |
3 |
0 |
N |
N |
1 |
是否可查看: |
15 |
field_add |
text |
65535 |
0 |
Y |
N |
添加字段: | |
16 |
field_set |
text |
65535 |
0 |
Y |
N |
修改字段: | |
17 |
field_get |
text |
65535 |
0 |
Y |
N |
查询字段: | |
18 |
table_nav_name |
varchar |
500 |
0 |
Y |
N |
跨表导航名称: | |
19 |
table_nav |
varchar |
500 |
0 |
Y |
N |
跨表导航: | |
20 |
option |
text |
65535 |
0 |
Y |
N |
配置: | |
21 |
create_time |
timestamp |
19 |
0 |
N |
N |
CURRENT_TIMESTAMP |
创建时间: |
22 |
update_time |
timestamp |
19 |
0 |
N |
N |
CURRENT_TIMESTAMP |
更新时间: |
表class_information (班级信息)
编号 |
名称 |
数据类型 |
长度 |
小数位 |
允许空值 |
主键 |
默认值 |
说明 |
1 |
class_information_id |
int |
10 |
0 |
N |
Y |
班级信息ID | |
2 |
class_name |
varchar |
64 |
0 |
Y |
N |
班级名称 | |
3 |
department_of_study |
varchar |
64 |
0 |
Y |
N |
所属学系 | |
4 |
floor_location |
varchar |
64 |
0 |
Y |
N |
所在楼层 | |
5 |
class_size |
varchar |
64 |
0 |
Y |
N |
班级人数 | |
6 |
class_introduction |
text |
65535 |
0 |
Y |
N |
班级简介 | |
7 |
create_time |
datetime |
19 |
0 |
N |
N |
CURRENT_TIMESTAMP |
创建时间 |
8 |
update_time |
timestamp |
19 |
0 |
N |
N |
CURRENT_TIMESTAMP |
更新时间 |
表code_token
编号 |
名称 |
数据类型 |
长度 |
小数位 |
允许空值 |
主键 |
默认值 |
说明 |
1 |
code_token_id |
int |
10 |
0 |
N |
Y | ||
2 |
token |
varchar |
255 |
0 |
Y |
N | ||
3 |
code |
varchar |
255 |
0 |
Y |
N |
验证码 | |
4 |
expire_time |
timestamp |
19 |
0 |
N |
N |
CURRENT_TIMESTAMP |
失效时间 |
5 |
create_time |
timestamp |
19 |
0 |
N |
N |
CURRENT_TIMESTAMP |
创建时间 |
6 |
update_time |
timestamp |
19 |
0 |
N |
N |
CURRENT_TIMESTAMP |
更新时间: |
表collect (收藏)
编号 |
名称 |
数据类型 |
长度 |
小数位 |
允许空值 |
主键 |
默认值 |
说明 |
1 |
collect_id |
int |
10 |
0 |
N |
Y |
收藏ID: | |
2 |
user_id |
int |
10 |
0 |
N |
N |
0 |
收藏人ID: |
3 |
source_table |
varchar |
255 |
0 |
Y |
N |
来源表: | |
4 |
source_field |
varchar |
255 |
0 |
Y |
N |
来源字段: | |
5 |
source_id |
int |
10 |
0 |
N |
N |
0 |
来源ID: |
6 |
title |
varchar |
255 |
0 |
Y |
N |
标题: | |
7 |
img |
varchar |
255 |
0 |
Y |
N |
封面: | |
8 |
create_time |
timestamp |
19 |
0 |
N |
N |
CURRENT_TIMESTAMP |
创建时间: |
9 |
update_time |
timestamp |
19 |
0 |
N |
N |
CURRENT_TIMESTAMP |
更新时间: |
表comment (评论)
编号 |
名称 |
数据类型 |
长度 |
小数位 |
允许空值 |
主键 |
默认值 |
说明 |
1 |
comment_id |
int |
10 |
0 |
N |
Y |
评论ID: | |
2 |
user_id |
int |
10 |
0 |
N |
N |
0 |
评论人ID: |
3 |
reply_to_id |
int |
10 |
0 |
N |
N |
0 |
回复评论ID:空为0 |
4 |
content |
longtext |
2147483647 |
0 |
Y |
N |
内容: | |
5 |
nickname |
varchar |
255 |
0 |
Y |
N |
昵称: | |
6 |
avatar |
varchar |
255 |
0 |
Y |
N |
头像地址:[0,255] | |
7 |
create_time |
timestamp |
19 |
0 |
N |
N |
CURRENT_TIMESTAMP |
创建时间: |
8 |
update_time |
timestamp |
19 |
0 |
N |
N |
CURRENT_TIMESTAMP |
更新时间: |
9 |
source_table |
varchar |
255 |
0 |
Y |
N |
来源表: | |
10 |
source_field |
varchar |
255 |
0 |
Y |
N |
来源字段: | |
11 |
source_id |
int |
10 |
0 |
N |
N |
0 |
来源ID: |
表employment_notice (录用通知)
编号 |
名称 |
数据类型 |
长度 |
小数位 |
允许空值 |
主键 |
默认值 |
说明 |
1 |
employment_notice_id |
int |
10 |
0 |
N |
Y |
录用通知ID | |
2 |
recruitment_title |
varchar |
64 |
0 |
Y |
N |
招聘标题 | |
3 |
job_title |
varchar |
64 |
0 |
Y |
N |
岗位名称 | |
4 |
salary_and_benefits |
varchar |
64 |
0 |
Y |
N |
薪资待遇 | |
5 |
work_location |
varchar |
64 |
0 |
Y |
N |
工作地点 | |
6 |
enterprise_users |
int |
10 |
0 |
Y |
N |
0 |
企业用户 |
7 |
enterprise_name |
varchar |
64 |
0 |
Y |
N |
企业名称 | |
8 |
student_users |
int |
10 |
0 |
Y |
N |
0 |
学生用户 |
9 |
student_name |
varchar |
64 |
0 |
Y |
N |
学生姓名 | |
10 |
employment_date |
date |
10 |
0 |
Y |
N |
录用日期 | |
11 |
notification_content |
text |
65535 |
0 |
Y |
N |
通知内容 | |
12 |
internship_evaluation_limit_times |
int |
10 |
0 |
N |
N |
0 |
评价限制次数 |
13 |
create_time |
datetime |
19 |
0 |
N |
N |
CURRENT_TIMESTAMP |
创建时间 |
14 |
update_time |
timestamp |
19 |
0 |
N |
N |
CURRENT_TIMESTAMP |
更新时间 |
15 |
source_table |
varchar |
255 |
0 |
Y |
N |
来源表 | |
16 |
source_id |
int |
10 |
0 |
Y |
N |
来源ID | |
17 |
source_user_id |
int |
10 |
0 |
Y |
N |
来源用户 |
表enterprise_users (企业用户)
编号 |
名称 |
数据类型 |
长度 |
小数位 |
允许空值 |
主键 |
默认值 |
说明 |
1 |
enterprise_users_id |
int |
10 |
0 |
N |
Y |
企业用户ID | |
2 |
enterprise_name |
varchar |
64 |
0 |
Y |
N |
企业名称 | |
3 |
enterprise_address |
varchar |
64 |
0 |
Y |
N |
企业地址 | |
4 |
enterprise_phone_number |
varchar |
64 |
0 |
Y |
N |
企业电话 | |
5 |
examine_state |
varchar |
16 |
0 |
N |
N |
已通过 |
审核状态 |
6 |
user_id |
int |
10 |
0 |
N |
N |
0 |
用户ID |
7 |
create_time |
datetime |
19 |
0 |
N |
N |
CURRENT_TIMESTAMP |
创建时间 |
8 |
update_time |
timestamp |
19 |
0 |
N |
N |
CURRENT_TIMESTAMP |
更新时间 |
表forum (论坛)
编号 |
名称 |
数据类型 |
长度 |
小数位 |
允许空值 |
主键 |
默认值 |
说明 |
1 |
forum_id |
mediumint |
8 |
0 |
N |
Y |
论坛id | |
2 |
display |
smallint |
5 |
0 |
N |
N |
100 |
排序 |
3 |
user_id |
mediumint |
8 |
0 |
N |
N |
0 |
用户ID |
4 |
nickname |
varchar |
16 |
0 |
Y |
N |
昵称:[0,16] | |
5 |
praise_len |
int |
10 |
0 |
Y |
N |
0 |
点赞数 |
6 |
hits |
int |
10 |
0 |
N |
N |
0 |
访问数 |
7 |
title |
varchar |
125 |
0 |
N |
N |
标题 | |
8 |
keywords |
varchar |
125 |
0 |
Y |
N |
关键词 | |
9 |
description |
varchar |
255 |
0 |
Y |
N |
描述 | |
10 |
url |
varchar |
255 |
0 |
Y |
N |
来源地址 | |
11 |
tag |
varchar |
255 |
0 |
Y |
N |
标签 | |
12 |
img |
text |
65535 |
0 |
Y |
N |
封面图 | |
13 |
content |
longtext |
2147483647 |
0 |
Y |
N |
正文 | |
14 |
create_time |
timestamp |
19 |
0 |
N |
N |
CURRENT_TIMESTAMP |
创建时间: |
15 |
update_time |
timestamp |
19 |
0 |
N |
N |
CURRENT_TIMESTAMP |
更新时间: |
16 |
avatar |
varchar |
255 |
0 |
Y |
N |
发帖人头像: | |
17 |
type |
varchar |
64 |
0 |
N |
N |
0 |
论坛分类:[0,1000]用来搜索指定类型的论坛帖 |
18 |
istop |
int |
10 |
0 |
N |
N |
0 |
是否置顶 |
表forum_type (论坛分类)
编号 |
名称 |
数据类型 |
长度 |
小数位 |
允许空值 |
主键 |
默认值 |
说明 |
1 |
type_id |
smallint |
5 |
0 |
N |
Y |
分类ID:[0,10000] | |
2 |
name |
varchar |
16 |
0 |
N |
N |
分类名称:[2,16] | |
3 |
description |
varchar |
255 |
0 |
Y |
N |
描述:[0,255]描述该分类的作用 | |
4 |
url |
varchar |
255 |
0 |
Y |
N |
外链地址:[0,255]如果该分类是跳转到其他网站的情况下,就在该URL上设置 | |
5 |
father_id |
smallint |
5 |
0 |
N |
N |
0 |
上级分类ID:[0,32767] |
6 |
icon |
varchar |
255 |
0 |
Y |
N |
分类图标: | |
7 |
create_time |
timestamp |
19 |
0 |
N |
N |
CURRENT_TIMESTAMP |
创建时间: |
8 |
update_time |
timestamp |
19 |
0 |
N |
N |
CURRENT_TIMESTAMP |
更新时间: |
表hits (用户点击)
编号 |
名称 |
数据类型 |
长度 |
小数位 |
允许空值 |
主键 |
默认值 |
说明 |
1 |
hits_id |
int |
10 |
0 |
N |
Y |
点赞ID: | |
2 |
user_id |
int |
10 |
0 |
N |
N |
0 |
点赞人: |
3 |
create_time |
timestamp |
19 |
0 |
N |
N |
CURRENT_TIMESTAMP |
创建时间: |
4 |
update_time |
timestamp |
19 |
0 |
N |
N |
CURRENT_TIMESTAMP |
更新时间: |
5 |
source_table |
varchar |
255 |
0 |
Y |
N |
来源表: | |
6 |
source_field |
varchar |
255 |
0 |
Y |
N |
来源字段: | |
7 |
source_id |
int |
10 |
0 |
N |
N |
0 |
来源ID: |
表internship_achievements (实习成果)
编号 |
名称 |
数据类型 |
长度 |
小数位 |
允许空值 |
主键 |
默认值 |
说明 |
1 |
internship_achievements_id |
int |
10 |
0 |
N |
Y |
实习成果ID | |
2 |
recruitment_title |
varchar |
64 |
0 |
Y |
N |
招聘标题 | |
3 |
job_title |
varchar |
64 |
0 |
Y |
N |
岗位名称 | |
4 |
work_location |
varchar |
64 |
0 |
Y |
N |
工作地点 | |
5 |
employment_date |
date |
10 |
0 |
Y |
N |
录用日期 | |
6 |
end_date |
date |
10 |
0 |
Y |
N |
结束日期 | |
7 |
internship_evaluation |
varchar |
64 |
0 |
Y |
N |
实习评价 | |
8 |
student_users |
int |
10 |
0 |
Y |
N |
0 |
学生用户 |
9 |
student_name |
varchar |
64 |
0 |
Y |
N |
学生姓名 | |
10 |
enterprise_users |
int |
10 |
0 |
Y |
N |
0 |
企业用户 |
11 |
enterprise_name |
varchar |
64 |
0 |
Y |
N |
企业名称 | |
12 |
internship_results |
varchar |
255 |
0 |
Y |
N |
实习结果 | |
13 |
introduction_to_achievements |
text |
65535 |
0 |
Y |
N |
成果简介 | |
14 |
internship_report_limit_times |
int |
10 |
0 |
N |
N |
0 |
报告限制次数 |
表internship_application (实习申请)
编号 |
名称 |
数据类型 |
长度 |
小数位 |
允许空值 |
主键 |
默认值 |
说明 |
1 |
internship_application_id |
int |
10 |
0 |
N |
Y |
实习申请ID | |
2 |
recruitment_title |
varchar |
64 |
0 |
Y |
N |
招聘标题 | |
3 |
job_title |
varchar |
64 |
0 |
Y |
N |
岗位名称 | |
4 |
salary_and_benefits |
varchar |
64 |
0 |
Y |
N |
薪资待遇 | |
5 |
work_location |
varchar |
64 |
0 |
Y |
N |
工作地点 | |
6 |
enterprise_users |
int |
10 |
0 |
Y |
N |
0 |
企业用户 |
7 |
enterprise_name |
varchar |
64 |
0 |
Y |
N |
企业名称 | |
8 |
student_users |
int |
10 |
0 |
Y |
N |
0 |
学生用户 |
9 |
student_name |
varchar |
64 |
0 |
Y |
N |
学生姓名 | |
10 |
delivery_date |
date |
10 |
0 |
Y |
N |
投递日期 | |
11 |
delivery_remarks |
text |
65535 |
0 |
Y |
N |
投递备注 | |
12 |
examine_state |
varchar |
16 |
0 |
N |
N |
未审核 |
审核状态 |
13 |
interview_invitation_limit_times |
int |
10 |
0 |
N |
N |
0 |
面试限制次数 |
表internship_evaluation (实习评价)
编号 |
名称 |
数据类型 |
长度 |
小数位 |
允许空值 |
主键 |
默认值 |
说明 |
1 |
internship_evaluation_id |
int |
10 |
0 |
N |
Y |
实习评价ID | |
2 |
recruitment_title |
varchar |
64 |
0 |
Y |
N |
招聘标题 | |
3 |
job_title |
varchar |
64 |
0 |
Y |
N |
岗位名称 | |
4 |
work_location |
varchar |
64 |
0 |
Y |
N |
工作地点 | |
5 |
employment_date |
date |
10 |
0 |
Y |
N |
录用日期 | |
6 |
student_users |
int |
10 |
0 |
Y |
N |
0 |
学生用户 |
7 |
enterprise_users |
int |
10 |
0 |
Y |
N |
0 |
企业用户 |
8 |
enterprise_name |
varchar |
64 |
0 |
Y |
N |
企业名称 | |
9 |
end_date |
date |
10 |
0 |
Y |
N |
结束日期 | |
10 |
internship_evaluation |
varchar |
64 |
0 |
Y |
N |
实习评价 | |
11 |
evaluation_content |
text |
65535 |
0 |
Y |
N |
评价内容 | |
12 |
internship_achievements_limit_times |
int |
10 |
0 |
N |
N |
0 |
成果限制次数 |
13 |
create_time |
datetime |
19 |
0 |
N |
N |
CURRENT_TIMESTAMP |
创建时间 |
14 |
update_time |
timestamp |
19 |
0 |
N |
N |
CURRENT_TIMESTAMP |
更新时间 |
15 |
source_table |
varchar |
255 |
0 |
Y |
N |
来源表 | |
16 |
source_id |
int |
10 |
0 |
Y |
N |
来源ID | |
17 |
source_user_id |
int |
10 |
0 |
Y |
N |
来源用户 |
表internship_report (实习报告)
编号 |
名称 |
数据类型 |
长度 |
小数位 |
允许空值 |
主键 |
默认值 |
说明 |
1 |
internship_report_id |
int |
10 |
0 |
N |
Y |
实习报告ID | |
2 |
recruitment_title |
varchar |
64 |
0 |
Y |
N |
招聘标题 | |
3 |
job_title |
varchar |
64 |
0 |
Y |
N |
岗位名称 | |
4 |
work_location |
varchar |
64 |
0 |
Y |
N |
工作地点 | |
5 |
employment_date |
date |
10 |
0 |
Y |
N |
录用日期 | |
6 |
student_users |
int |
10 |
0 |
Y |
N |
0 |
学生用户 |
7 |
student_name |
varchar |
64 |
0 |
Y |
N |
学生姓名 | |
8 |
end_date |
date |
10 |
0 |
Y |
N |
结束日期 | |
9 |
report_file |
varchar |
255 |
0 |
Y |
N |
报告文件 | |
10 |
report_introduction |
text |
65535 |
0 |
Y |
N |
报告简介 | |
11 |
create_time |
datetime |
19 |
0 |
N |
N |
CURRENT_TIMESTAMP |
创建时间 |
12 |
update_time |
timestamp |
19 |
0 |
N |
N |
CURRENT_TIMESTAMP |
更新时间 |
13 |
source_table |
varchar |
255 |
0 |
Y |
N |
来源表 | |
14 |
source_id |
int |
10 |
0 |
Y |
N |
来源ID | |
15 |
source_user_id |
int |
10 |
0 |
Y |
N |
来源用户 |
表internship_resources (实习资源)
编号 |
名称 |
数据类型 |
长度 |
小数位 |
允许空值 |
主键 |
默认值 |
说明 |
1 |
internship_resources_id |
int |
10 |
0 |
N |
Y |
实习资源ID | |
2 |
resource_name |
varchar |
64 |
0 |
Y |
N |
资源名称 | |
3 |
guidebook |
varchar |
64 |
0 |
Y |
N |
指导手册 | |
4 |
source_of_resources |
varchar |
64 |
0 |
Y |
N |
资源来源 | |
5 |
resource_video |
varchar |
255 |
0 |
Y |
N |
资源视频 | |
6 |
resource_website |
varchar |
255 |
0 |
Y |
N |
资源网站 | |
7 |
cover_photo |
varchar |
255 |
0 |
Y |
N |
封面图片 | |
8 |
resource_content |
longtext |
2147483647 |
0 |
Y |
N |
资源内容 | |
9 |
praise_len |
int |
10 |
0 |
N |
N |
0 |
点赞数 |
10 |
collect_len |
int |
10 |
0 |
N |
N |
0 |
收藏数 |
11 |
comment_len |
int |
10 |
0 |
N |
N |
0 |
评论数 |
表internship_tasks (实习任务)
编号 |
名称 |
数据类型 |
长度 |
小数位 |
允许空值 |
主键 |
默认值 |
说明 |
1 |
internship_tasks_id |
int |
10 |
0 |
N |
Y |
实习任务ID | |
2 |
task_name |
varchar |
64 |
0 |
Y |
N |
任务名称 | |
3 |
start_time |
datetime |
19 |
0 |
Y |
N |
开始时间 | |
4 |
end_date |
date |
10 |
0 |
Y |
N |
结束日期 | |
5 |
student_users |
int |
10 |
0 |
Y |
N |
0 |
学生用户 |
6 |
student_name |
varchar |
64 |
0 |
Y |
N |
学生姓名 | |
7 |
task_overview |
text |
65535 |
0 |
Y |
N |
任务简介 | |
8 |
create_time |
datetime |
19 |
0 |
N |
N |
CURRENT_TIMESTAMP |
创建时间 |
9 |
update_time |
timestamp |
19 |
0 |
N |
N |
CURRENT_TIMESTAMP |
更新时间 |
表interview_invitation (面试邀请)
编号 |
名称 |
数据类型 |
长度 |
小数位 |
允许空值 |
主键 |
默认值 |
说明 |
1 |
interview_invitation_id |
int |
10 |
0 |
N |
Y |
面试邀请ID | |
2 |
recruitment_title |
varchar |
64 |
0 |
Y |
N |
招聘标题 | |
3 |
job_title |
varchar |
64 |
0 |
Y |
N |
岗位名称 | |
4 |
salary_and_benefits |
varchar |
64 |
0 |
Y |
N |
薪资待遇 | |
5 |
work_location |
varchar |
64 |
0 |
Y |
N |
工作地点 | |
6 |
student_users |
int |
10 |
0 |
Y |
N |
0 |
学生用户 |
7 |
student_name |
varchar |
64 |
0 |
Y |
N |
学生姓名 | |
8 |
enterprise_users |
int |
10 |
0 |
Y |
N |
0 |
企业用户 |
9 |
enterprise_name |
varchar |
64 |
0 |
Y |
N |
企业名称 | |
10 |
interview_date |
date |
10 |
0 |
Y |
N |
面试日期 | |
11 |
interview_location |
varchar |
64 |
0 |
Y |
N |
面试地点 | |
12 |
interview_remarks |
text |
65535 |
0 |
Y |
N |
面试备注 | |
13 |
employment_notice_limit_times |
int |
10 |
0 |
N |
N |
0 |
录用限制次数 |
表job_type (岗位类型)
编号 |
名称 |
数据类型 |
长度 |
小数位 |
允许空值 |
主键 |
默认值 |
说明 |
1 |
job_type_id |
int |
10 |
0 |
N |
Y |
岗位类型ID | |
2 |
job_type |
varchar |
64 |
0 |
Y |
N |
岗位类型 | |
3 |
create_time |
datetime |
19 |
0 |
N |
N |
CURRENT_TIMESTAMP |
创建时间 |
4 |
update_time |
timestamp |
19 |
0 |
N |
N |
CURRENT_TIMESTAMP |
更新时间 |
表notice (公告)
编号 |
名称 |
数据类型 |
长度 |
小数位 |
允许空值 |
主键 |
默认值 |
说明 |
1 |
notice_id |
mediumint |
8 |
0 |
N |
Y |
公告id: | |
2 |
title |
varchar |
125 |
0 |
N |
N |
标题: | |
3 |
content |
longtext |
2147483647 |
0 |
Y |
N |
正文: | |
4 |
create_time |
timestamp |
19 |
0 |
N |
N |
CURRENT_TIMESTAMP |
创建时间: |
5 |
update_time |
timestamp |
19 |
0 |
N |
N |
CURRENT_TIMESTAMP |
更新时间: |
表praise (点赞)
编号 |
名称 |
数据类型 |
长度 |
小数位 |
允许空值 |
主键 |
默认值 |
说明 |
1 |
praise_id |
int |
10 |
0 |
N |
Y |
点赞ID: | |
2 |
user_id |
int |
10 |
0 |
N |
N |
0 |
点赞人: |
3 |
create_time |
timestamp |
19 |
0 |
N |
N |
CURRENT_TIMESTAMP |
创建时间: |
4 |
update_time |
timestamp |
19 |
0 |
N |
N |
CURRENT_TIMESTAMP |
更新时间: |
5 |
source_table |
varchar |
255 |
0 |
Y |
N |
来源表: | |
6 |
source_field |
varchar |
255 |
0 |
Y |
N |
来源字段: | |
7 |
source_id |
int |
10 |
0 |
N |
N |
0 |
来源ID: |
8 |
status |
bit |
1 |
0 |
N |
N |
1 |
点赞状态:1为点赞,0已取消 |
表recruitment_information (招聘信息)
编号 |
名称 |
数据类型 |
长度 |
小数位 |
允许空值 |
主键 |
默认值 |
说明 |
1 |
recruitment_information_id |
int |
10 |
0 |
N |
Y |
招聘信息ID | |
2 |
recruitment_title |
varchar |
64 |
0 |
Y |
N |
招聘标题 | |
3 |
job_title |
varchar |
64 |
0 |
Y |
N |
岗位名称 | |
4 |
recruitment_type |
varchar |
64 |
0 |
Y |
N |
招聘类型 | |
5 |
number_of_recruits |
double |
9 |
2 |
Y |
N |
0.00 |
招聘人数 |
6 |
salary_and_benefits |
varchar |
64 |
0 |
Y |
N |
薪资待遇 | |
7 |
work_location |
varchar |
64 |
0 |
Y |
N |
工作地点 | |
8 |
working_hours |
varchar |
64 |
0 |
Y |
N |
工作时间 | |
9 |
cover_photo |
varchar |
255 |
0 |
Y |
N |
封面图片 | |
10 |
enterprise_users |
int |
10 |
0 |
Y |
N |
0 |
企业用户 |
11 |
enterprise_name |
varchar |
64 |
0 |
Y |
N |
企业名称 | |
12 |
recruitment_requirements |
longtext |
2147483647 |
0 |
Y |
N |
招聘要求 | |
13 |
hits |
int |
10 |
0 |
N |
N |
0 |
点击数 |
14 |
praise_len |
int |
10 |
0 |
N |
N |
0 |
点赞数 |
15 |
collect_len |
int |
10 |
0 |
N |
N |
0 |
收藏数 |
16 |
comment_len |
int |
10 |
0 |
N |
N |
0 |
评论数 |
17 |
examine_state |
varchar |
16 |
0 |
N |
N |
未审核 |
审核状态 |
18 |
recommend |
int |
10 |
0 |
N |
N |
0 |
智能推荐 |
19 |
internship_application_limit_times |
int |
10 |
0 |
N |
N |
0 |
申请限制次数 |
表schedule (日程管理)
编号 |
名称 |
数据类型 |
长度 |
小数位 |
允许空值 |
主键 |
默认值 |
说明 |
1 |
schedule_id |
smallint |
5 |
0 |
N |
Y |
日程ID:[0,32767] | |
2 |
content |
varchar |
255 |
0 |
Y |
N |
日程内容 | |
3 |
scheduled_time |
datetime |
19 |
0 |
Y |
N |
计划时间 | |
4 |
user_id |
int |
10 |
0 |
N |
N |
用户id | |
5 |
create_time |
datetime |
19 |
0 |
Y |
N |
创建时间 | |
6 |
update_time |
datetime |
19 |
0 |
Y |
N |
更新时间 |
表score (评分)
编号 |
名称 |
数据类型 |
长度 |
小数位 |
允许空值 |
主键 |
默认值 |
说明 |
1 |
score_id |
int |
10 |
0 |
N |
Y |
评分ID: | |
2 |
user_id |
int |
10 |
0 |
N |
N |
0 |
评分人: |
3 |
nickname |
varchar |
64 |
0 |
Y |
N |
昵称: | |
4 |
score_num |
double |
5 |
2 |
N |
N |
0.00 |
评分: |
5 |
create_time |
timestamp |
19 |
0 |
N |
N |
CURRENT_TIMESTAMP |
创建时间: |
6 |
update_time |
timestamp |
19 |
0 |
N |
N |
CURRENT_TIMESTAMP |
更新时间: |
7 |
source_table |
varchar |
255 |
0 |
Y |
N |
来源表: | |
8 |
source_field |
varchar |
255 |
0 |
Y |
N |
来源字段: | |
9 |
source_id |
int |
10 |
0 |
N |
N |
0 |
来源ID: |
表slides (轮播图)
编号 |
名称 |
数据类型 |
长度 |
小数位 |
允许空值 |
主键 |
默认值 |
说明 |
1 |
slides_id |
int |
10 |
0 |
N |
Y |
轮播图ID: | |
2 |
title |
varchar |
64 |
0 |
Y |
N |
标题: | |
3 |
content |
varchar |
255 |
0 |
Y |
N |
内容: | |
4 |
url |
varchar |
255 |
0 |
Y |
N |
链接: | |
5 |
img |
varchar |
255 |
0 |
Y |
N |
轮播图: | |
6 |
hits |
int |
10 |
0 |
N |
N |
0 |
点击量: |
表student_users (学生用户)
编号 |
名称 |
数据类型 |
长度 |
小数位 |
允许空值 |
主键 |
默认值 |
说明 |
1 |
student_users_id |
int |
10 |
0 |
N |
Y |
学生用户ID | |
2 |
student_name |
varchar |
64 |
0 |
Y |
N |
学生姓名 | |
3 |
student_gender |
varchar |
64 |
0 |
Y |
N |
学生性别 | |
4 |
student_phone_number |
varchar |
64 |
0 |
Y |
N |
学生电话 | |
5 |
student_id |
varchar |
64 |
0 |
Y |
N |
学生学号 | |
6 |
examine_state |
varchar |
16 |
0 |
N |
N |
已通过 |
审核状态 |
7 |
user_id |
int |
10 |
0 |
N |
N |
0 |
用户ID |
表upload (文件上传)
编号 |
名称 |
数据类型 |
长度 |
小数位 |
允许空值 |
主键 |
默认值 |
说明 |
1 |
upload_id |
int |
10 |
0 |
N |
Y |
上传ID | |
2 |
name |
varchar |
64 |
0 |
Y |
N |
文件名 | |
3 |
path |
varchar |
255 |
0 |
Y |
N |
访问路径 | |
4 |
file |
varchar |
255 |
0 |
Y |
N |
文件路径 | |
5 |
display |
varchar |
255 |
0 |
Y |
N |
显示顺序 | |
6 |
father_id |
int |
10 |
0 |
Y |
N |
0 |
父级ID |
7 |
dir |
varchar |
255 |
0 |
Y |
N |
文件夹 | |
8 |
type |
varchar |
32 |
0 |
Y |
N |
文件类型 |
表user (用户账户:用于保存用户登录信息)
编号 |
名称 |
数据类型 |
长度 |
小数位 |
允许空值 |
主键 |
默认值 |
说明 |
1 |
user_id |
int |
10 |
0 |
N |
Y |
用户ID:[0,8388607]用户获取其他与用户相关的数据 | |
2 |
state |
smallint |
5 |
0 |
N |
N |
1 |
账户状态:[0,10](1可用|2异常|3已冻结|4已注销) |
3 |
user_group |
varchar |
32 |
0 |
Y |
N |
所在用户组:[0,32767]决定用户身份和权限 | |
4 |
login_time |
timestamp |
19 |
0 |
N |
N |
CURRENT_TIMESTAMP |
上次登录时间: |
5 |
phone |
varchar |
11 |
0 |
Y |
N |
手机号码:[0,11]用户的手机号码,用于找回密码时或登录时 | |
6 |
phone_state |
smallint |
5 |
0 |
N |
N |
0 |
手机认证:[0,1](0未认证|1审核中|2已认证) |
7 |
username |
varchar |
16 |
0 |
N |
N |
用户名:[0,16]用户登录时所用的账户名称 | |
8 |
nickname |
varchar |
16 |
0 |
Y |
N |
昵称:[0,16] | |
9 |
password |
varchar |
64 |
0 |
N |
N |
密码:[0,32]用户登录所需的密码,由6-16位数字或英文组成 | |
10 |
|
varchar |
64 |
0 |
Y |
N |
邮箱:[0,64]用户的邮箱,用于找回密码时或登录时 | |
11 |
email_state |
smallint |
5 |
0 |
N |
N |
0 |
邮箱认证:[0,1](0未认证|1审核中|2已认证) |
12 |
avatar |
varchar |
255 |
0 |
Y |
N |
头像地址:[0,255] | |
13 |
open_id |
varchar |
255 |
0 |
Y |
N |
针对获取用户信息字段 |
表user_group (用户组:用于用户前端身份和鉴权)
编号 |
名称 |
数据类型 |
长度 |
小数位 |
允许空值 |
主键 |
默认值 |
说明 |
1 |
group_id |
mediumint |
8 |
0 |
N |
Y |
用户组ID:[0,8388607] | |
2 |
display |
smallint |
5 |
0 |
N |
N |
100 |
显示顺序:[0,1000] |
3 |
name |
varchar |
16 |
0 |
N |
N |
名称:[0,16] | |
4 |
description |
varchar |
255 |
0 |
Y |
N |
描述:[0,255]描述该用户组的特点或权限范围 | |
5 |
source_table |
varchar |
255 |
0 |
Y |
N |
来源表: | |
6 |
source_field |
varchar |
255 |
0 |
Y |
N |
来源字段: | |
7 |
source_id |
int |
10 |
0 |
N |
N |
0 |
来源ID: |
8 |
register |
smallint |
5 |
0 |
Y |
N |
0 |
注册位置: |
用户注册时,平台要求用户提供必要的信息,例如用户名、密码、电子邮件地址等。这些信息通常由用户在注册表单中输入,并通过前端验证确保格式的正确性。注册过程完成后,平台会为新用户创建一个账户。这包括用户ID和设置初始的权限或者角色。
-
-
-
-
-
- 用户注册界面设计
-
-
-
-
注册关键代码如下:
/**
* 注册
* @param user
* @return
*/
@PostMapping("register")
public Map<String, Object> signUp(@RequestBody User user) {
// 查询用户
Map<String, String> query = new HashMap<>();
Map<String,Object> map = JSON.parseObject(JSON.toJSONString(user));
query.put("username",user.getUsername());
List list = service.selectBaseList(service.select(query, new HashMap<>()));
if (list.size()>0){
return error(30000, "用户已存在");
}
map.put("password",service.encryption(String.valueOf(map.get("password"))));
service.insert(map);
return success(1);
}
用户输入用户名和密码后,平台首先对这些输入进行基本的格式验证,确保用户名和密码符合平台设定的格式要求(如长度、特殊字符要求等)。平台接收到用户输入后,会根据用户名查找平台中存储的用户信息数据库或者其他持久化存储方式。平台需要验证密码的正确性,验证成功即可成功登录。
-
-
-
-
-
- 用户登录界面设计
-
-
-
-
登录关键代码如下:
/**
* 登录
* @param data
* @param httpServletRequest
* @return
*/
@PostMapping("login")
public Map<String, Object> login(@RequestBody Map<String, String> data, HttpServletRequest httpServletRequest) {
log.info("[执行登录接口]");
String username = data.get("username");
String email = data.get("email");
String phone = data.get("phone");
String password = data.get("password");
List resultList = null;
Map<String, String> map = new HashMap<>();
if(username != null && "".equals(username) == false){
map.put("username", username);
resultList = service.selectBaseList(service.select(map, new HashMap<>()));
}
else if(email != null && "".equals(email) == false){
map.put("email", email);
resultList = service.selectBaseList(service.select(map, new HashMap<>()));
}
else if(phone != null && "".equals(phone) == false){
map.put("phone", phone);
resultList = service.selectBaseList(service.select(map, new HashMap<>()));
}else{
return error(30000, "账号或密码不能为空");
}
if (resultList == null || password == null) {
return error(30000, "账号或密码不能为空");
}
//判断是否有这个用户
if (resultList.size()<=0){
return error(30000,"用户不存在");
}
User byUsername = (User) resultList.get(0);
Map<String, String> groupMap = new HashMap<>();
groupMap.put("name",byUsername.getUserGroup());
List groupList = userGroupService.selectBaseList(userGroupService.select(groupMap, new HashMap<>()));
if (groupList.size()<1){
return error(30000,"用户组不存在");
}
UserGroup userGroup = (UserGroup) groupList.get(0);
//查询用户审核状态
if (!StringUtils.isEmpty(userGroup.getSourceTable())){
String res = service.selectExamineState(userGroup.getSourceTable(),byUsername.getUserId());
if (res==null){
return error(30000,"用户不存在");
}
if (!res.equals("已通过")){
return error(30000,"该用户审核未通过");
}
}
学生可以轻松查看新闻资讯信息、行业动态以及职业指导文章等内容,帮助学生了解市场趋势和各类岗位的需求情况。此模块提供了局部搜索、筛选和排序功能,学生还可以对感兴趣的信息进行点赞、收藏和评论,点赞和收藏有助于快速保存和回访,而评论功能则为学生提供了与其他用户分享经验的机会,增加了互动性和平台的社交属性。
新闻资讯主界面图如下所示。
在招聘信息模块中,平台展示了所有可供申请的兼职岗位,并按照类别进行详细分类,便于学生根据个人兴趣、专业背景及技能要求筛选合适的岗位。岗位信息包括岗位名称、薪资待遇、工作地点、岗位要求和工作时间等详细内容,学生可以根据自身需求选择合适的岗位。该模块支持岗位名称、岗位分类、工作地点和薪资待遇的搜索功能,帮助学生快速定位心仪的岗位。同时,学生还可以通过排序功能按不同标准(如薪资、发布时间等)对岗位进行排序,轻松找到最适合自己的兼职岗位。对于感兴趣的岗位,学生可以直接申请入职,或者进行咨询求职,进一步了解岗位信息。
招聘信息主界面图如下所示。
-
-
-
-
-
- 招聘信息主界面设计
-
-
- 实习资源界面
-
-
在实习资源模块中,平台展示了所有可供申请的实习岗位,并按照类别进行详细分类,便于学生根据个人兴趣、专业背景及技能要求筛选合适的岗位。学生可以根据自身需求选择合适的岗位。还可以通过排序功能按不同标准对岗位进行排序,轻松找到最适合自己的兼职岗位。
实习资源主界面图如下所示。
用户在这个板块里可以分享实习经验、求职心得、行业动态等,促进用户间的相互学习与交流。
首页通知公告会定期发布重要通知、活动预告、系统升级等信息将通过此板块及时传达给用户,确保信息畅通。
-
-
-
-
-
- 通知公告主界面设计
-
-
-
-
我的:用户点击我的头像的下拉菜单“我的账户”可以查看和修改个人信息和登录密码,点击“个人中心”可以查看个人首页、面试邀请、实习评价、实习报告、实习任务、实习申请、录用通知、实习成果、志愿填报、收藏、评论管理并进行相关操作;点击“退出”即可退出网站。
-
-
-
-
-
- 个人中心主界面设计
-
-
- 志愿填报界面
-
-
志愿填报过程中,支持用户根据自身意愿选择实习岗位是一个非常重要的环节。有助于用户找到符合自己兴趣和职业规划的实习机会。界面图如下。
-
-
-
-
-
- 志愿填报主界面设计
-
-
-
-
岗位类型管理模块允许企业用户管理发布的岗位类型。企业可以在该模块中发布新的岗位类型、编辑已有岗位、删除过期或不再需要的岗位。企业还可以查看每个岗位的申请情况和面试安排,确保招聘过程的顺利进行。
岗位类型管理主界面图如下所示。
-
-
-
-
-
- 岗位类型管理界面设计
-
-
-
-
岗位类型添加代码如下:
@PostMapping("/add")
@Transactional
public Map<String, Object> add(HttpServletRequest request) throws IOException {
service.insert(service.readBody(request.getReader()));
return success(1);
}
public Map<String, Object> addMap(Map<String,Object> map){
service.insert(map);
return success(1);
}
企业用户可以在此界面填写招聘职位的基本信息,如职位名称、薪资待遇、工作地点、招聘人数、学历要求、职位描述等,并上传相关附件;还可以对已发布的招聘信息进行编辑、删除、暂停发布、恢复发布等操作,以确保招聘信息的准确性和时效性。招聘信息主界面图如下所示。
企业可以查看所有学生的实习申请记录,详细了解每个学生的报名状态。通过该模块,企业可以快速筛选和审核申请者,决定是否邀请学生参加面试或进一步沟通,确保能够找到最合适的候选人。
实习申请管理主界面图如下所示。
企业在查看求职者简历详情后,企业用户可以向合适的求职者发送面试邀请,并约定面试时间、地点等详细信息。界面图如下所示。
企业在实习结束后对实习生进行评价,评价等级有“优”“良”“中”“差”。界面图如下所示。
“发送录用通知”对通过面试的求职者发送录用通知,包括岗位名称、薪资待遇、入职时间等信息,确保求职者及时收到录用信息。已发送的录用通知进行状态跟踪,了解求职者的回应情况,便于后续跟进。界面图如下所示。
企业可在此板块展示已完成实习的求职者的成果,如实习报告、作品展示等,为其他求职者提供榜样和参考。界面图如下所示。
展示求职者对企业的评论,企业可对评论进行回复、删除操作,维护企业形象和评论环境。对评论数据进行统计和分析,了解求职者的需求和期望,为企业招聘和实习管理提供数据支持。界面图如下所示。
-
-
-
-
-
- 评论管理界面设计
-
-
-
-
管理员可以管理平台中的所有用户,包括学生用户和企业用户。此功能允许管理员添加、修改、删除用户信息,并根据需要调整用户权限,确保平台的安全性和可控性。
系统角色管理主界面图如下所示。
-
-
-
-
-
- 系统角色管理界面设计
-
-
-
-
添加系统用户信息关键代码:
@PostMapping("/add")
@Transactional
public Map<String, Object> add(HttpServletRequest request) throws IOException {
service.insert(service.readBody(request.getReader()));
return success(1);
}
public Map<String, Object> addMap(Map<String,Object> map){
service.insert(map);
return success(1);
}
为了方便学生用户根据兴趣或专业背景选择兼职岗位,平台将兼职信息按照不同的类别进行分类。在岗位类型管理模块中,管理员可以新增、修改或删除不同的岗位类别。通过该功能,管理员可以灵活调整和优化平台中的岗位分类,以提升用户体验和岗位筛选的准确性。
岗位类型管理主界面图如下所示。
-
-
-
-
-
- 岗位类型管理界面设计
-
-
-
-
添加岗位岗位分类代码如下:
@PostMapping("/add")
@Transactional
public Map<String, Object> add(HttpServletRequest request) throws IOException {
service.insert(service.readBody(request.getReader()));
return success(1);
}
@Transactional
public Map<String, Object> addMap(Map<String,Object> map){
service.insert(map);
return success(1);
}
在招聘信息管理模块中,管理员可以发布新的招聘信息,包括岗位名称、招聘人数、岗位职责、任职要求等。对已发布的招聘信息进行编辑和更新,确保信息的准确性和时效性。招聘信息管理界面如下所示。
-
-
-
-
-
- 招聘信息管理详情界面设计
-
-
-
-
招聘信息代码如下:
@PostMapping("/add")
@Transactional
public Map<String, Object> add(HttpServletRequest request) throws IOException {
service.insert(service.readBody(request.getReader()));
return success(1);
}
@Transactional
public Map<String, Object> addMap(Map<String,Object> map){
service.insert(map);
return success(1);
}
管理员可以处理求职者的志愿填报记录,确保志愿的合理性和有效性。界面图如下所示。
管理员可以创建班级,便于管理和组织。同时管理班级的基本信息,如班级名称、成员名单、实习计划等。界面图如下所示。
管理员为实习生发布实习任务,明确任务要求和完成时间。跟踪实习任务的完成情况,确保任务按时完成。界面图如下所示。
管理员可以对轮播图进行管理,包括添加、修改、删除轮播图,设置轮播图属性等。
系统管理界面如下所示。
管理员管理平台的交流论坛,包括论坛版块、帖子发布、回复管理等。了解用户在交流论坛中的互动情况,确保交流环境的健康和积极。
界面如下所示。
-
-
-
-
-
- 交流管理界面设计
-
-
-
-
上传图片关键代码如下:
@PostMapping("/upload")
public Map<String, Object> upload(@RequestParam("file") MultipartFile file) {
log.info("进入方法");
if (file.isEmpty()) {
return error(30000, "没有选择文件");
}
try {
//判断有没路径,没有则创建
String filePath = System.getProperty("user.dir") + "/src/main/resources/static/";
File targetDir = new File(filePath);
if (!targetDir.exists() && !targetDir.isDirectory()) {
if (targetDir.mkdirs()) {
log.info("创建目录成功");
} else {
log.error("创建目录失败");
}
}
平台开发到了最后一个阶段那就是平台测试,平台测试对软件的开发其实是非常有必要的。因为没什么平台一经开发出来就可能会尽善尽美,再厉害的平台开发工程师也会在平台开发的时候出现纰漏,平台测试能够较好的改正一些bug,为后期平台的维护性提供很好的支持。通过平台测试,开发人员也可以建立自己对平台的信心,为后期的平台版本的跟新提供支持。
-
- 平台测试用例
平台测试包括:用户登录功能测试、招聘信息查看功能测试、岗位信息添加、实习资源搜索、密码修改功能测试,如表6-1、6-2、6-3、6-4、6-5所示:
表6-1 用户登录功能测试表
用例名称 |
用户登录平台 |
目的 |
测试用户通过正确的用户名和密码可否登录功能 |
前提 |
未登录的情况下 |
测试流程 |
1) 进入登录页面 2) 输入正确的用户名和密码 |
预期结果 |
用户名和密码正确的时候,跳转到登录成功界面,反之则显示错误信息,提示重新输入 |
实际结果 |
实际结果与预期结果一致 |
招聘信息查看功能测试:
表6-2招聘信息查看功能测试表
用例名称 |
招聘信息查看 |
目的 |
测试招聘信息查看功能 |
前提 |
用户登录 |
测试流程 |
点击招聘信息列表 |
预期结果 |
可以查看到所有招聘信息 |
实际结果 |
实际结果与预期结果一致 |
管理员添加岗位类型界面测试:
表6-3 管理员添加岗位类型界面测试表
用例名称 |
岗位类型添加测试用例 |
目的 |
测试岗位类型添加功能 |
前提 |
管理员正常登录情况下 |
测试流程 |
1)管理员点击岗位类型添加,填写信息。 2)点击进行提交。 |
预期结果 |
提交以后,岗位类型列表会显示新的岗位类型信息 |
实际结果 |
实际结果与预期结果一致 |
实习资源搜索功能测试:
表6-4实习资源搜索功能测试表
用例名称 |
实习资源搜索测试 |
目的 |
测试实习资源搜索功能 |
前提 |
无 |
测试流程 |
1)在搜索框填入搜索关键字。 2)点击搜索按钮。 |
预期结果 |
页面显示包含有搜索关键字的报名信息 |
实际结果 |
实际结果与预期结果一致 |
密码修改功能测试:
表6-5 密码修改功能测试表
用例名称 |
密码修改测试用例 |
目的 |
测试管理员密码修改功能 |
前提 |
管理员用户正常登录情况下 |
测试流程 |
1)管理员密码修改并完成填写。 2)点击进行提交。 |
预期结果 |
使用新的密码可以登录 |
实际结果 |
实际结果与预期结果一致 |
-
- 平台测试结果
通过编写个性化智能实习平台的测试用例,已经检测完毕用户登录功能测试、招聘信息查看功能测试、岗位信息添加、实习资源搜索、密码修改功能测试,通过这5大模块为个性化智能实习平台的后期推广运营提供了强力的技术支撑。
个性化智能实习匹配与综合管理平台的成功构建,为大学生就业市场,特别是实习领域带来了显著的改变。该平台基于高效的技术框架,实现了前后端分离设计,确保了平台的稳定运行与良好的扩展性。通过模块化与微服务架构的结合,为未来的功能升级与技术调整提供了可能。
该平台针对学生、企业及管理员三大角色,均提供了相应的功能服务。学生用户可以方便地浏览实习信息,获取与个人兴趣和时间安排相匹配的实习机会,并享受便捷的申请流程。企业用户能够高效发布实习岗位、查看申请情况、管理实习生信息,从而提升招聘效率与管理质量。管理员则通过构建精细的权限管理机制,保障平台数据的安全与一致。
平台运行以来,实习信息的透明度得到显著提升,企业的实习管理流程得以优化,学生与企业之间的对接更加顺畅。此外,该平台还为学校提供了有效的管理工具,帮助学校更好地了解学生的实习情况,为学生提供更多的支持与指导。平台的界面设计简洁直观,操作流程清晰明了,满足了用户的多样化需求。
未来,该平台将继续进行技术优化,提升实习匹配的精准性与用户体验。同时,平台将增加社交互动功能,促进学生与企业之间的交流与理解,推动实习市场的健康发展。此外,平台还将拓展移动应用功能,提升用户的便捷性。总之,个性化智能实习匹配与综合管理平台的构建,不仅解决了现有市场的痛点,更为未来的创新与发展提供了广阔空间,将在大学生实习市场中发挥重要作用。
参考文献
- P. F P .Navigating techniques in job recommender systems on internship profile matching: a systematic review[J].Journal of Research in Innovative Teaching & Learning,2024,17(2):352-367.
- Routon W P ,Walker K J .College internships, tenure gaps, and student outcomes: a multiple-treatment matching approach[J].Education Economics,2019,27(4):383-400.
- 莫国莉,陶雅婷,滕莉莉.基于双向匹配模型的本科生实习效果调查研究[J].高教论坛,2024,(05):36-42.
- 杨博.信息技术对高校教育管理的影响探究[J].大学,2023,(02):9-12.
- 王崟.基于SSM框架的Java Web开发课程教学中的几点思考[J].电脑知识与技术,2018,14(27):140-141.
- 陈易宇.基于SSM框架的高职学生实习管理系统设计与实现[J].电子技术与软件工程,2021,(06):160-161.
- 徐锦阳,张高煜,王曼曦,等.招聘网站职位与简历的双向匹配相似度算法[J].信息技术,2016,(08):43-46+51.
- 苏欣.基于精准就业的大学生就业指导信息化路径探析[J].吉林工程技术师范学院学报,2022,38(08):34-37.
- 尹颜朋,王林娜.基于JAVA WEB的大学生兼职管理系统的分析与设计[J].中国新通信,2014,16(15):122.
- 刘晓智,杨雨锋,李万星.基于MySql的校园兼职信息平台的开发浅谈[J].电子技术与软件工程,2015,(13):207.
- 王丽,宗镇欣.基于SSM框架的学生信息管理系统[J].电脑知识与技术,2019,15(28):95-96.
- 孟凡秋,王西霞.基于可溯源机制的职业学校学生岗位实习管理平台搭建的研究[J].科学咨询(科技·管理),2023,(10):13-15.
- 陈易宇.基于SSM框架的高职学生实习管理系统设计与实现[J].电子技术与软件工程,2021,(06):160-161.
- Hatcher ,L. R.The internship match: New perspectives from longitudinal data.[J].Training and Education in Professional Psychology,2015,9(4):292-299.
- 冯懿,金逸帆.学生实习信息管理系统的设计与实现[J].中国新通信,2024,26(05):74-76.
- 张家铭.让职业学校实习实训不再“错位”匹配[N].人民政协报,2023-12-27(010).
- 武斌.学生实习信息管理系统设计与实现[D].太原理工大学,2020.
- 王欣.基于Web的学生实习管理系统的开发与应用[J].电子技术与软件工程,2019,(14):40-41.
- 杨迪.高校实习实训信息管理系统设计与实现[D].西安电子科技大学,2017.
- 孙超,田树仁,裴祥喜,等.毕业生顶岗实习管理系统的设计与实现[J].黑龙江科技信息,2017,(13):41-42.
- 陈士勇.移动实习信息管理系统的设计与实现[D].北京工业大学,2016.
- 吴丹丹.影响大学生实习成效的因素分析与建议[J].重庆电力高等专科学校学报,2015,20(01):30-32.
这次毕业设计的圆满完成,最关键的助力来自于我的指导老师。老师耐心地对我的论文及毕业设计进行了细致的审阅,并提出了诸多极具建设性的宝贵建议。可以说,我的毕业设计能够顺利完成,离不开老师的鼎力支持与悉心指导。在此,我对老师表示由衷的感谢。
其次,我要深深感谢大学四年间学院里所有任课老师的辛勤付出与悉心教导。正是他们传授的丰富知识,让我在大学期间能够充实自我,踏实学习,不虚度每一寸光阴。没有这些老师不辞辛劳的教诲与引导,我难以顺利完成这四年的学业,更无法成长为今天的自己。
最后,我还要衷心感谢我的家人和同学们。感谢父母在物质与精神上给予我的坚定支持与无限鼓励,让我能够心无旁骛地投入到毕业设计中。同时,也要感谢我的同学们,在论文写作期间,你们给予了我许多宝贵的建议与无私的帮助,让我在学术研究的道路上不再孤单,充满了前行的力量。
在此,我再次向所有在我大学生活中给予我帮助和支持的人们表达深深的谢意。你们的关怀与鼓励将永远铭刻在我的心中,成为我未来道路上不断前行的坚实动力。
由于自身水平有限,我的毕业设计仍存在诸多不足与缺陷。恳请各位老师不吝赐教,提出宝贵的意见与建议,我将虚心接受并努力改正,在未来的学习与工作中取得更大的进步。
点赞+收藏+关注 →私信领取本源代码、数据库
关注博主下篇更精彩
一键三连!!!
一键三连!!!
一键三连!!!
感谢一键三连!!!