随着互联网的普及以及发展,在网上出售、购买东西变得越来越日常,出于对社会发展的考虑,在很多社会上都实现了各式各样的校内二手交易市场,提高了社会资源的利用效率。然而,搭建大部分的网站所需要花费的人力和财力普遍较高,部署高能硬件也是一道坎,使得大部分中校内二手交易市场都没有成型,平台的后期维护费用也拖垮了不少用户。怎样解决这个问题?我们需要找到一个更优的技术和方法,来降低网站的时间和做到提高系统高并发性性能,提升用户的使用体验,降低硬件需求度,能够使用更便宜的硬件进行部署,从而降低网站建设的成本。此校内二手交易市场的开发项目使用 Java 语言,采用基于 MVC 模式的 JavaEE 技术进行开发,使用MyEclipse 编译器编写,数据方面主要采用的是微软的 MySQL 关系型数据库来作为数据存储媒介,配合前台 HTML+CSS 技术完成系统的开发。就论题的各类需求分析说明做出解释,然后再就网站的总体设计和详细设计做出论述,给出了网站总体结构的搭建方法。从而满足大部分中校内二手交易市场的需求。
关键词:校内二手交易市场:SSM框架;Mysql数据库;
Abstract
With the popularization and development of the Internet, selling and buying things online has become more and more common. For the sake of social development, a variety of secondary trade markets in schools have been realized in many societies, improving the efficiency of social resources. However, the manpower and financial resources required to build most websites are generally high, and deploying high-energy hardware is also a hurdle, which has led to the failure of most second-hand trading markets on campus, and the maintenance costs of the platform have also dragged down many users. How to solve this problem? We need to find a better technology and method to reduce website time and improve system high concurrency performance, enhance user experience, reduce hardware requirements, and be able to deploy with cheaper hardware, thereby reducing website construction costs. The development project of this school's second-hand trading market uses Java language and JavaEE technology based on MVC mode. It is written using MyEclipse compiler and mainly uses Microsoft's MySQL relational database as the data storage medium. The system development is completed in conjunction with front-end HTML+CSS technology. Explain the various requirements analysis explanations for the topic, and then discuss the overall and detailed design of the website, providing a method for building the overall structure of the website. So as to meet the needs of most secondary school second-hand trading markets.
Keywords:On campus second-hand trading market: SSM framework; MySQL database;
1 绪论
1.1选题依据
随着学生消费能力的提升,闲置物品逐渐增多,而校内缺乏一个专门的交易平台。因此,我们提出建立SSM校内二手交易市场,旨在提供一个便捷、安全的校内交易环境,使闲置物品得以流通,满足学生的交易需求。同时,通过推动二手物品的再利用,我们致力于减少资源浪费,培养学生的环保意识,推动校园绿色生活方式的形成。此外,二手交易市场还能为学生提供经济实惠的购物选择,提升个人理财能力,并促进校园经济的健康发展。综上所述,SSM校内二手交易市场的选题,充分结合了学生需求、环保理念、经济实惠和校园经济等多个方面,具有深远的实践意义和价值。
在国内,随着环保理念的深入人心和共享经济的蓬勃发展,越来越多的学者开始深入研究校园二手交易市场的运营模式、管理策略以及对学生消费观念的影响等方面。他们积极探索如何有效整合校园资源,构建安全、便捷的校内二手交易平台,以推动闲置物品的循环利用和减少资源浪费。同时,一些高校也积极响应,通过搭建线上平台、举办二手交易活动等方式,为学生提供更加广阔的交易空间。
而在国外,校园二手交易市场已经发展得相对成熟。他们不仅建立了完善的交易体系和监管机制,确保交易的公平、透明和安全,还注重将二手交易与环保、慈善等事业相结合。例如,一些学校通过二手交易筹集资金,支持环保项目和慈善事业,实现了经济效益与社会效益的双赢。这些成功的经验为我国校内二手交易市场的发展提供了有益的借鉴和启示。
综合来看,SSM校内二手交易市场在国内外的研究与实践都取得了显著的进展。越来越多的学者和高校开始关注并投入这一领域,为校内二手交易的推广与发展提供了有力支撑。未来,随着技术的进步和理念的更新,SSM校内二手交易市场有望进一步发展壮大,为校园文化的繁荣和可持续发展作出更大贡献。
本系统采用SSM(Spring、SpringMVC、MyBatis)架构的校内二手交易市场,选择了MySQL作为数据库技术和Java作为编程语言。MySQL凭借其开源、稳定和高性能的优势,承载了系统中的所有二手交易数据。在此基础上,Java语言结合SSM框架,通过MyBatis提供的ORM(对象关系映射)能力,实现了对MySQL数据库的便捷操作与高效管理,构建了稳健、高效的业务逻辑层。这一技术选型使得系统能够在二手交易市场全流程中实现数据的妥善存储、快速读写以及安全可靠的操作控制,适应二手交易市场行业对信息化管理系统在性能、灵活性和稳定性方面的高标准要求。
论文将分层次经行编排,除去论文摘要致谢文献参考部分,正文部分还会对网站需求做出分析,以及阐述大体的设计和实现的功能,最后罗列部分调测记录,论文主要架构如下:
第一章:引言。第一章主要介绍了课题研究的背景,系统开发的现状和本文的研究内容与主要工作。
第二章:系统需求分析。第二章主要从系统的用户、功能等方面进行需求分析。
第三章:系统设计。第三章主要对系统框架、系统功能模块、数据库进行功能设计。
第四章:系统实现。第四章主要介绍了系统框架搭建、系统界面的实现。
第五章:系统测试。第五章主要对系统的部分界面进行测试并对主要功能进行测试
2 校内二手交易市场系统分析
系统分析是开发一个项目的先决条件,通过系统分析可以很好的了解系统的主体用户的基本需求情况,同时这也是项目的开发的原因。进而对系统开发进行可行性分析,通常包括技术可行性、经济可行性等,可行性分析同时也是从项目整体角度进行的分析。然后就是对项目的具体需求进行分析,分析的手段一般都是通过用户的用例图来实现。下面是详细的介绍。
2.1 可行性分析
系统可行行分析是对系统对系统可行性进行一个探讨。在探讨系统的可行性上我们主要从技术上的可行性和经济上的可行性以及操作层面的可行性上进行分析,如果三个层面度通过,我们则认为系统是比较可行的。
2.1.1 技术可行性分析
校内二手交易市场存储所使用的是Mysql数据库以及开发中所使用的是IDEA、Tomcat这些开发工具的使用,能够给我们的编写工作带来许多的便利。系统使用SSM框架进行开发,使系统的可扩展性和维护性更佳,减少Java配置代码,简化编程代码,目前SSM框架也是很多用户选择的框架之一。
在开发校内二手交易市场中所使用的开发软件像IDEA开发工具、Tomcat服务器、MySQL数据库等,这些都是开源免费的,这些环境在学校都进行了系统的学习,自己能够独立操作完成,不需要额外花费,而且系统的开发工具从网上都可以直接下载,因此在经济方面是可行的。
2.1.3操作可行性分析
此次项目设计的时候我参考了很多类似系统的成功案例,对它们的操作界面以及功能都进行了系统的分析,将众多案例结合在一起,突出以人为本简化操作,所以具有基本计算机知识的人都会操作本项目。因此操作可行性也没有问题。
2.2.1 功能性分析
按照校内二手交易市场的角色,我划分为了普通用户模块、管理员管理模块这两大部分。
普通用户模块:
- 用户注册登录:用户注册为用户并登录校内二手交易市场;用户对个人信息的增删改查,比如个人资料,密码修改。
(2)网站公告:点击“网站公告”这个菜单,可以查看到系统中所有添加的网站公告,如果想要了解某一公告信息的详细信息,点击后面的“详情”会进入详情查看界面,可以对公告信息进行详情查看、评论等操作;
(3)学校资讯:用户进行资讯的阅览,查看管理者发布的学校资讯信息。
(4)二手交易:点击“二手交易”这个菜单,可以查看到系统中所有添加的二手交易,支持通过关键词进行查询,如果想要了解某一二手交易的详细信息,点击后面的“详情”会进入详情查看界面,可以对二手交易进行添加购买、收藏、评论等操作;
(5)商城管理:点击前台“商城管理”这个菜单,可以查看到我的我的购物车,我的订单、我的地址等功能,点击即可进入详情进行编辑提交等操作。
(6)我的账户:在前台点击“我的”下面的“我的账户”可以对个人资料+密码修改+自己收藏的信息进行管控。
(7)订单配送:点击查看个人的配送详情。
管理员管理模块:
(1)系统用户:管理员可以对前台上注册过的用户信息进行管控,也可以对管理员信息进行管控。
(2)资源管理:进入后台首页工具栏点击“资源管理”这个按钮可以查看所有学校资讯、新闻分类列表等信息,可以进行详情查看、删除、查看评论等操作。
(3)网站公告管理:进入后台首页工具栏点击“网站公告管理”这个按钮可以查看所有网站公告信息,可以进行详情查看、删除、查看评论等操作。
(4)系统管理:进入后台首页工具栏点击“系统管理”这个按钮可以查看所有轮播图信息,可以进行详情查看、删除、查看评论等操作。
(5)二手交易:点击“二手交易”这个菜单,可以查看到二手交易信息,进行查询,添加、删除等操作。
(6)商城管理:点击“商城管理”这个菜单,可以查看到二手交易、分类列表、订单列表、订单配送等功能,进行查询,添加、删除等操作。
(7)个人信息:管理员点击“个人信息”按钮,可以对个人的头像、昵称、手机号码等信息进行更新。
(8)修改密码:管理员点击“修改密码”按钮,可以对登录密码进行更改,首先输入原密码,然后再输入新密码和确认密码,当原密码正确,输入两次新密码一致,则修改成功,否则给出错误提示信息。
2.2.2 非功能性分析
校内二手交易市场的非功能性需求比如校内二手交易市场的安全性怎么样,可靠性怎么样,性能怎么样,可拓展性怎么样等。具体可以表示在如下2-1表格中:
表2-1校内二手交易市场非功能需求表
| 安全性 | 主要指校内二手交易市场数据库的安装,数据库的使用和密码的设定必须合乎规范。 |
| 可靠性 | 可靠性是指校内二手交易市场能够安装用户的指示进行操作,经过测试,可靠性90%以上。 |
| 性能 | 性能是影响校内二手交易市场占据市场的必要条件,所以性能最好要佳才好。 |
| 可扩展性 | 比如数据库预留多个属性,比如接口的使用等确保了系统的非功能性需求。 |
| 易用性 | 用户只要跟着校内二手交易市场的页面展示内容进行操作,就可以了。 |
| 可维护性 | 校内二手交易市场开发的可维护性是非常重要的,经过测试,可维护性没有问题 |
2.3 系统用例分析
通过2.3功能的分析,得出了本校内二手交易市场的用例图:
用户角色用例如图2-2所示。

图2-2 校内二手交易市场用户角色用例图
web后台管理上的管理员是维护整个校内二手交易市场中所有数据信息的。管理员角色用例如图2-3所示。

本章主要通过对校内二手交易市场的可行性分析、流程分析、功能需求分析、系统用例分析,确定整个校内二手交易市场要实现的功能。同时也为校内二手交易市场的代码实现和测试提供了标准。
本章主要讨论的内容包括校内二手交易市场的功能模块设计、数据库系统设计。
3.1 系统架构设计
本校内二手交易市场从架构上分为三层:表现层(UI)、业务逻辑层(BLL)以及数据层(DL)。

图3-1校内二手交易市场系统架构设计图
表现层(UI):又称UI层,主要完成本校内二手交易市场的UI交互功能,一个良好的UI可以打打提高用户的用户体验,增强用户使用本校内二手交易市场时的舒适度。UI的界面设计也要适应不同版本的校内二手交易市场以及不同尺寸的分辨率,以做到良好的兼容性。UI交互功能要求合理,用户进行交互操作时必须要得到与之相符的交互结果,这就要求表现层要与业务逻辑层进行良好的对接。
业务逻辑层(BLL):主要完成本校内二手交易市场的数据处理功能。用户从表现层传输过来的数据经过业务逻辑层进行处理交付给数据层,系统从数据层读取的数据经过业务逻辑层进行处理交付给表现层。
数据层(DL):由于本校内二手交易市场的数据是放在服务端的mysql数据库中,因此本属于服务层的部分可以直接整合在业务逻辑层中,所以数据层中只有数据库,其主要完成本校内二手交易市场的数据存储和管理功能。
3.2 系统功能模块设计
在上一章节中主要对系统的功能性需求和非功能性需求进行分析,并且根据需求分析了本校内二手交易市场中的用例。那么接下来就要开始对本校内二手交易市场的架构、主要功能和数据库开始进行设计。校内二手交易市场根据前面章节的需求分析得出,其总体设计模块图如图3-2所示。

图3-2 校内二手交易市场功能模块图
3.2.2用户模块设计
后台管理者能够实现对前台注册的用户增删改查操作,用户模块结构图如下图:

图3-3用户用户模块结构图
3.2.3 评论管理模块设计
校内二手交易市场是一个交流性质的公开平台,用户用户可以在平台上交流,增加用户之间的互动性。但是同时也为了更好的规范评论的内容,给予管理员删除不合适的言论的功能,所以需要专门设计一个评论管理模块,具体的结构图如下:

图3-4评论模块结构图
3.2.4二手交易模块设计
校内二手交易市场是中需要存储不少商品信息,其模块功能结构,具体的结构图如下:

图3-5商城模块结构图
3.2.5订单管理模块设计
潮流网购社区最重要的一个功能就是购买,其模块功能结构,具体的结构图如下:

图3-6订单模块结构图
数据库设计一般包括需求分析、概念模型设计、数据库表建立三大过程,其中需求分析前面章节已经阐述,概念模型设计有概念模型和逻辑结构设计两部分。
3.3.1 数据库概念结构设计
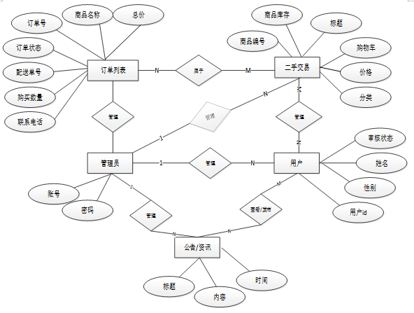
下面是整个校内二手交易市场中主要的数据库表总E-R实体关系图。

图3-6 校内二手交易市场总E-R关系图
通过上一小节中校内二手交易市场中总E-R关系图上得出一共需要创建很多个数据表。在此我主要罗列几个主要的数据库表结构设计。
| 编号 | 名称 | 数据类型 | 长度 | 小数位 | 允许空值 | 主键 | 默认值 | 说明 |
| 1 | token_id | int | 10 | 0 | N | Y | 临时访问牌ID | |
| 2 | token | varchar | 64 | 0 | Y | N | 临时访问牌 | |
| 3 | info | text | 65535 | 0 | Y | N | ||
| 4 | maxage | int | 10 | 0 | N | N | 2 | 最大寿命:默认2小时 |
| 5 | create_time | timestamp | 19 | 0 | N | N | CURRENT_TIMESTAMP | 创建时间: |
| 6 | update_time | timestamp | 19 | 0 | N | N | CURRENT_TIMESTAMP | 更新时间: |
| 7 | user_id | int | 10 | 0 | N | N | 0 | 用户编号: |
| 编号 | 名称 | 数据类型 | 长度 | 小数位 | 允许空值 | 主键 | 默认值 | 说明 |
| 1 | address_id | int | 10 | 0 | N | Y | 收货地址: | |
| 2 | name | varchar | 32 | 0 | Y | N | 姓名: | |
| 3 | phone | varchar | 13 | 0 | Y | N | 手机: | |
| 4 | postcode | varchar | 8 | 0 | Y | N | 邮编: | |
| 5 | address | varchar | 255 | 0 | N | N | 地址: | |
| 6 | user_id | mediumint | 8 | 0 | N | N | 用户ID:[0,8388607]用户获取其他与用户相关的数据 | |
| 7 | create_time | timestamp | 19 | 0 | N | N | CURRENT_TIMESTAMP | 创建时间: |
| 8 | update_time | timestamp | 19 | 0 | N | N | CURRENT_TIMESTAMP | 更新时间: |
| 9 | default | bit | 1 | 0 | N | N | 0 | 默认判断 |
| 编号 | 名称 | 数据类型 | 长度 | 小数位 | 允许空值 | 主键 | 默认值 | 说明 |
| 1 | article_id | mediumint | 8 | 0 | N | Y | 文章id:[0,8388607] | |
| 2 | title | varchar | 125 | 0 | N | Y | 标题:[0,125]用于文章和html的title标签中 | |
| 3 | type | varchar | 64 | 0 | N | N | 0 | 文章分类:[0,1000]用来搜索指定类型的文章 |
| 4 | hits | int | 10 | 0 | N | N | 0 | 点击数:[0,1000000000]访问这篇文章的人次 |
| 5 | praise_len | int | 10 | 0 | N | N | 0 | 点赞数 |
| 6 | create_time | timestamp | 19 | 0 | N | N | CURRENT_TIMESTAMP | 创建时间: |
| 7 | update_time | timestamp | 19 | 0 | N | N | CURRENT_TIMESTAMP | 更新时间: |
| 8 | source | varchar | 255 | 0 | Y | N | 来源:[0,255]文章的出处 | |
| 9 | url | varchar | 255 | 0 | Y | N | 来源地址:[0,255]用于跳转到发布该文章的网站 | |
| 10 | tag | varchar | 255 | 0 | Y | N | 标签:[0,255]用于标注文章所属相关内容,多个标签用空格隔开 | |
| 11 | content | longtext | 2147483647 | 0 | Y | N | 正文:文章的主体内容 | |
| 12 | img | varchar | 255 | 0 | Y | N | 封面图 | |
| 13 | description | text | 65535 | 0 | Y | N | 文章描述 |
| 编号 | 名称 | 数据类型 | 长度 | 小数位 | 允许空值 | 主键 | 默认值 | 说明 |
| 1 | type_id | smallint | 5 | 0 | N | Y | 分类ID:[0,10000] | |
| 2 | display | smallint | 5 | 0 | N | N | 100 | 显示顺序:[0,1000]决定分类显示的先后顺序 |
| 3 | name | varchar | 16 | 0 | N | N | 分类名称:[2,16] | |
| 4 | father_id | smallint | 5 | 0 | N | N | 0 | 上级分类ID:[0,32767] |
| 5 | description | varchar | 255 | 0 | Y | N | 描述:[0,255]描述该分类的作用 | |
| 6 | icon | text | 65535 | 0 | Y | N | 分类图标: | |
| 7 | url | varchar | 255 | 0 | Y | N | 外链地址:[0,255]如果该分类是跳转到其他网站的情况下,就在该URL上设置 | |
| 8 | create_time | timestamp | 19 | 0 | N | N | CURRENT_TIMESTAMP | 创建时间: |
| 9 | update_time | timestamp | 19 | 0 | N | N | CURRENT_TIMESTAMP | 更新时间: |
| 编号 | 名称 | 数据类型 | 长度 | 小数位 | 允许空值 | 主键 | 默认值 | 说明 |
| 1 | auth_id | int | 10 | 0 | N | Y | 授权ID: | |
| 2 | user_group | varchar | 64 | 0 | Y | N | 用户组: | |
| 3 | mod_name | varchar | 64 | 0 | Y | N | 模块名: | |
| 4 | table_name | varchar | 64 | 0 | Y | N | 表名: | |
| 5 | page_title | varchar | 255 | 0 | Y | N | 页面标题: | |
| 6 | path | varchar | 255 | 0 | Y | N | 路由路径: | |
| 7 | position | varchar | 32 | 0 | Y | N | 位置: | |
| 8 | mode | varchar | 32 | 0 | N | N | _blank | 跳转方式: |
| 9 | add | tinyint | 3 | 0 | N | N | 1 | 是否可增加: |
| 10 | del | tinyint | 3 | 0 | N | N | 1 | 是否可删除: |
| 11 | set | tinyint | 3 | 0 | N | N | 1 | 是否可修改: |
| 12 | get | tinyint | 3 | 0 | N | N | 1 | 是否可查看: |
| 13 | field_add | text | 65535 | 0 | Y | N | 添加字段: | |
| 14 | field_set | text | 65535 | 0 | Y | N | 修改字段: | |
| 15 | field_get | text | 65535 | 0 | Y | N | 查询字段: | |
| 16 | table_nav_name | varchar | 500 | 0 | Y | N | 跨表导航名称: | |
| 17 | table_nav | varchar | 500 | 0 | Y | N | 跨表导航: | |
| 18 | option | text | 65535 | 0 | Y | N | 配置: | |
| 19 | create_time | timestamp | 19 | 0 | N | N | CURRENT_TIMESTAMP | 创建时间: |
| 20 | update_time | timestamp | 19 | 0 | N | N | CURRENT_TIMESTAMP | 更新时间: |
| 编号 | 名称 | 数据类型 | 长度 | 小数位 | 允许空值 | 主键 | 默认值 | 说明 |
| 1 | cart_id | int | 10 | 0 | N | Y | 购物车ID: | |
| 2 | title | varchar | 64 | 0 | Y | N | 标题: | |
| 3 | img | varchar | 255 | 0 | N | N | 0 | 图片: |
| 4 | user_id | int | 10 | 0 | N | N | 0 | 用户ID: |
| 5 | create_time | timestamp | 19 | 0 | N | N | CURRENT_TIMESTAMP | 创建时间: |
| 6 | update_time | timestamp | 19 | 0 | N | N | CURRENT_TIMESTAMP | 更新时间: |
| 7 | state | int | 10 | 0 | N | N | 0 | 状态:使用中,已失效 |
| 8 | price | double | 9 | 2 | N | N | 0.00 | 单价: |
| 9 | price_ago | double | 9 | 2 | N | N | 0.00 | 原价: |
| 10 | price_count | double | 11 | 2 | N | N | 0.00 | 总价: |
| 11 | num | int | 10 | 0 | N | N | 1 | 数量: |
| 12 | goods_id | mediumint | 8 | 0 | N | N | 商品id:[0,8388607] | |
| 13 | type | varchar | 64 | 0 | N | N | 未分类 | 商品分类: |
| 14 | description | varchar | 255 | 0 | Y | N | 描述:[0,255]用于产品规格描述 |
| 编号 | 名称 | 数据类型 | 长度 | 小数位 | 允许空值 | 主键 | 默认值 | 说明 |
| 1 | collect_id | int | 10 | 0 | N | Y | 收藏ID: | |
| 2 | user_id | int | 10 | 0 | N | N | 0 | 收藏人ID: |
| 3 | source_table | varchar | 255 | 0 | Y | N | 来源表: | |
| 4 | source_field | varchar | 255 | 0 | Y | N | 来源字段: | |
| 5 | source_id | int | 10 | 0 | N | N | 0 | 来源ID: |
| 6 | title | varchar | 255 | 0 | Y | N | 标题: | |
| 7 | img | varchar | 255 | 0 | Y | N | 封面: | |
| 8 | create_time | timestamp | 19 | 0 | N | N | CURRENT_TIMESTAMP | 创建时间: |
| 9 | update_time | timestamp | 19 | 0 | N | N | CURRENT_TIMESTAMP | 更新时间: |
| 编号 | 名称 | 数据类型 | 长度 | 小数位 | 允许空值 | 主键 | 默认值 | 说明 |
| 1 | comment_id | int | 10 | 0 | N | Y | 评论ID: | |
| 2 | user_id | int | 10 | 0 | N | N | 0 | 评论人ID: |
| 3 | reply_to_id | int | 10 | 0 | N | N | 0 | 回复评论ID:空为0 |
| 4 | content | longtext | 2147483647 | 0 | Y | N | 内容: | |
| 5 | nickname | varchar | 255 | 0 | Y | N | 昵称: | |
| 6 | avatar | varchar | 255 | 0 | Y | N | 头像地址:[0,255] | |
| 7 | create_time | timestamp | 19 | 0 | N | N | CURRENT_TIMESTAMP | 创建时间: |
| 8 | update_time | timestamp | 19 | 0 | N | N | CURRENT_TIMESTAMP | 更新时间: |
| 9 | source_table | varchar | 255 | 0 | Y | N | 来源表: | |
| 10 | source_field | varchar | 255 | 0 | Y | N | 来源字段: | |
| 11 | source_id | int | 10 | 0 | N | N | 0 | 来源ID: |
| 编号 | 名称 | 数据类型 | 长度 | 小数位 | 允许空值 | 主键 | 默认值 | 说明 |
| 1 | goods_id | mediumint | 8 | 0 | N | Y | 产品id:[0,8388607] | |
| 2 | title | varchar | 125 | 0 | Y | N | 标题:[0,125]用于产品和html的<title>标签中 | |
| 3 | img | text | 65535 | 0 | Y | N | 封面图:用于显示于产品列表页 | |
| 4 | description | varchar | 255 | 0 | Y | N | 描述:[0,255]用于产品规格描述 | |
| 5 | price_ago | double | 8 | 2 | N | N | 0.00 | 原价:[1] |
| 6 | price | double | 8 | 2 | N | N | 0.00 | 卖价:[1] |
| 7 | sales | int | 10 | 0 | N | N | 0 | 销量:[0,1000000000] |
| 8 | inventory | int | 10 | 0 | N | N | 0 | 商品库存 |
| 9 | type | varchar | 64 | 0 | N | N | 商品分类: | |
| 10 | hits | int | 10 | 0 | N | N | 0 | 点击量:[0,1000000000]访问这篇产品的人次 |
| 11 | content | longtext | 2147483647 | 0 | Y | N | 正文:产品的主体内容 | |
| 12 | img_1 | text | 65535 | 0 | Y | N | 主图1: | |
| 13 | img_2 | text | 65535 | 0 | Y | N | 主图2: | |
| 14 | img_3 | text | 65535 | 0 | Y | N | 主图3: | |
| 15 | img_4 | text | 65535 | 0 | Y | N | 主图4: | |
| 16 | img_5 | text | 65535 | 0 | Y | N | 主图5: | |
| 17 | create_time | timestamp | 19 | 0 | N | N | CURRENT_TIMESTAMP | 创建时间: |
| 18 | update_time | timestamp | 19 | 0 | N | N | CURRENT_TIMESTAMP | 更新时间: |
| 19 | customize_field | text | 65535 | 0 | Y | N | 自定义字段 | |
| 20 | source_table | varchar | 255 | 0 | Y | N | 来源表: | |
| 21 | source_field | varchar | 255 | 0 | Y | N | 来源字段: | |
| 22 | source_id | int | 10 | 0 | N | N | 0 | 来源ID: |
| 23 | user_id | int | 10 | 0 | Y | N | 0 | 添加人 |
| 编号 | 名称 | 数据类型 | 长度 | 小数位 | 允许空值 | 主键 | 默认值 | 说明 |
| 1 | type_id | int | 10 | 0 | N | Y | 商品分类ID: | |
| 2 | father_id | smallint | 5 | 0 | N | N | 0 | 上级分类ID:[0,32767] |
| 3 | name | varchar | 255 | 0 | Y | N | 商品名称: | |
| 4 | desc | varchar | 255 | 0 | Y | N | 描述: | |
| 5 | icon | varchar | 255 | 0 | Y | N | 图标: | |
| 6 | source_table | varchar | 255 | 0 | Y | N | 来源表: | |
| 7 | source_field | varchar | 255 | 0 | Y | N | 来源字段: | |
| 8 | create_time | timestamp | 19 | 0 | N | N | CURRENT_TIMESTAMP | 创建时间: |
| 9 | update_time | timestamp | 19 | 0 | N | N | CURRENT_TIMESTAMP | 更新时间: |
| 编号 | 名称 | 数据类型 | 长度 | 小数位 | 允许空值 | 主键 | 默认值 | 说明 |
| 1 | hits_id | int | 10 | 0 | N | Y | 点赞ID: | |
| 2 | user_id | int | 10 | 0 | N | N | 0 | 点赞人: |
| 3 | create_time | timestamp | 19 | 0 | N | N | CURRENT_TIMESTAMP | 创建时间: |
| 4 | update_time | timestamp | 19 | 0 | N | N | CURRENT_TIMESTAMP | 更新时间: |
| 5 | source_table | varchar | 255 | 0 | Y | N | 来源表: | |
| 6 | source_field | varchar | 255 | 0 | Y | N | 来源字段: | |
| 7 | source_id | int | 10 | 0 | N | N | 0 | 来源ID: |
| 编号 | 名称 | 数据类型 | 长度 | 小数位 | 允许空值 | 主键 | 默认值 | 说明 |
| 1 | logistics_delivery_id | int | 10 | 0 | N | Y | 物流配送ID | |
| 2 | order_number | varchar | 64 | 0 | Y | N | 订单号 | |
| 3 | product_name | varchar | 64 | 0 | Y | N | 商品名称 | |
| 4 | purchase_quantity | varchar | 64 | 0 | Y | N | 购买数量 | |
| 5 | total_transaction_amount | double | 11 | 2 | Y | N | 0.00 | 交易总额 |
| 6 | the_date_of_issuance | date | 10 | 0 | Y | N | 发货日期 | |
| 7 | delivery_number | varchar | 30 | 0 | Y | N | 配送订单 | |
| 8 | ordinary_users | int | 10 | 0 | Y | N | 0 | 普通用户 |
| 9 | shipping_address | varchar | 64 | 0 | Y | N | 收货地址 | |
| 10 | delivery_status | varchar | 64 | 0 | Y | N | 配送状态 | |
| 11 | signing_status | varchar | 64 | 0 | Y | N | 签收状态 | |
| 12 | recommend | int | 10 | 0 | N | N | 0 | 智能推荐 |
| 13 | contact_name | varchar | 255 | 0 | Y | N | 联系人名字 | |
| 14 | merchant_id | int | 10 | 0 | Y | N | 商家id | |
| 15 | create_time | datetime | 19 | 0 | N | N | CURRENT_TIMESTAMP | 创建时间 |
| 16 | update_time | timestamp | 19 | 0 | N | N | CURRENT_TIMESTAMP | 更新时间 |
| 编号 | 名称 | 数据类型 | 长度 | 小数位 | 允许空值 | 主键 | 默认值 | 说明 |
| 1 | notice_id | mediumint | 8 | 0 | N | Y | 公告id: | |
| 2 | title | varchar | 125 | 0 | N | N | 标题: | |
| 3 | content | longtext | 2147483647 | 0 | Y | N | 正文: | |
| 4 | create_time | timestamp | 19 | 0 | N | N | CURRENT_TIMESTAMP | 创建时间: |
| 5 | update_time | timestamp | 19 | 0 | N | N | CURRENT_TIMESTAMP | 更新时间: |
| 编号 | 名称 | 数据类型 | 长度 | 小数位 | 允许空值 | 主键 | 默认值 | 说明 |
| 1 | order_id | int | 10 | 0 | N | Y | 订单ID: | |
| 2 | order_number | varchar | 64 | 0 | Y | N | 订单号: | |
| 3 | goods_id | mediumint | 8 | 0 | N | N | 商品id:[0,8388607] | |
| 4 | title | varchar | 32 | 0 | Y | N | 商品标题: | |
| 5 | img | varchar | 255 | 0 | Y | N | 商品图片: | |
| 6 | price | double | 10 | 2 | N | N | 0.00 | 价格: |
| 7 | price_ago | double | 10 | 2 | N | N | 0.00 | 原价: |
| 8 | num | int | 10 | 0 | N | N | 1 | 数量: |
| 9 | price_count | double | 8 | 2 | N | N | 0.00 | 总价: |
| 10 | norms | varchar | 255 | 0 | Y | N | 规格: | |
| 11 | type | varchar | 64 | 0 | N | N | 未分类 | 商品分类: |
| 12 | contact_name | varchar | 32 | 0 | Y | N | 联系人姓名: | |
| 13 | contact_email | varchar | 125 | 0 | Y | N | 联系人邮箱: | |
| 14 | contact_phone | varchar | 11 | 0 | Y | N | 联系人手机: | |
| 15 | contact_address | varchar | 255 | 0 | Y | N | 收件地址: | |
| 16 | postal_code | varchar | 9 | 0 | Y | N | 邮政编码: | |
| 17 | user_id | int | 10 | 0 | N | N | 0 | 买家ID: |
| 18 | merchant_id | mediumint | 8 | 0 | N | N | 0 | 商家ID: |
| 19 | create_time | timestamp | 19 | 0 | N | N | CURRENT_TIMESTAMP | 创建时间: |
| 20 | update_time | timestamp | 19 | 0 | N | N | CURRENT_TIMESTAMP | 更新时间: |
| 21 | description | varchar | 255 | 0 | Y | N | 描述:[0,255]用于产品规格描述 | |
| 22 | state | varchar | 16 | 0 | N | N | 待付款 | 订单状态:待付款,待发货,待签收,已签收,待退款,已退款,已拒绝,已完成 |
| 23 | remark | text | 65535 | 0 | Y | N | 订单备注 | |
| 24 | delivery_state | varchar | 16 | 0 | Y | N | 未配送 | 发货状态:未配送,已配送 |
| 25 | vip_discount | double | 11 | 2 | Y | N | 0.00 | 折扣 |
| 编号 | 名称 | 数据类型 | 长度 | 小数位 | 允许空值 | 主键 | 默认值 | 说明 |
| 1 | praise_id | int | 10 | 0 | N | Y | 点赞ID: | |
| 2 | user_id | int | 10 | 0 | N | N | 0 | 点赞人: |
| 3 | create_time | timestamp | 19 | 0 | N | N | CURRENT_TIMESTAMP | 创建时间: |
| 4 | update_time | timestamp | 19 | 0 | N | N | CURRENT_TIMESTAMP | 更新时间: |
| 5 | source_table | varchar | 255 | 0 | Y | N | 来源表: | |
| 6 | source_field | varchar | 255 | 0 | Y | N | 来源字段: | |
| 7 | source_id | int | 10 | 0 | N | N | 0 | 来源ID: |
| 8 | status | bit | 1 | 0 | N | N | 1 | 点赞状态:1为点赞,0已取消 |
| 编号 | 名称 | 数据类型 | 长度 | 小数位 | 允许空值 | 主键 | 默认值 | 说明 |
| 1 | regular_users_id | int | 10 | 0 | N | Y | 普通用户ID | |
| 2 | user_name | varchar | 64 | 0 | Y | N | 用户姓名 | |
| 3 | user_gender | varchar | 64 | 0 | Y | N | 用户性别 | |
| 4 | examine_state | varchar | 16 | 0 | N | N | 已通过 | 审核状态 |
| 5 | user_id | int | 10 | 0 | N | N | 0 | 用户ID |
| 6 | create_time | datetime | 19 | 0 | N | N | CURRENT_TIMESTAMP | 创建时间 |
| 7 | update_time | timestamp | 19 | 0 | N | N | CURRENT_TIMESTAMP | 更新时间 |
表second_hand_transactions (二手交易)
| 编号 | 名称 | 数据类型 | 长度 | 小数位 | 允许空值 | 主键 | 默认值 | 说明 |
| 1 | second_hand_transactions_id | int | 10 | 0 | N | Y | 二手交易ID | |
| 2 | serial_number | varchar | 64 | 0 | Y | N | 物品编号 | |
| 3 | item_situation | varchar | 64 | 0 | Y | N | 物品情况 | |
| 4 | hits | int | 10 | 0 | N | N | 0 | 点击数 |
| 5 | praise_len | int | 10 | 0 | N | N | 0 | 点赞数 |
| 6 | cart_title | varchar | 125 | 0 | Y | N | 标题:[0,125]用于产品html的标签中 | |
| 7 | cart_img | text | 65535 | 0 | Y | N | 封面图:用于显示于产品列表页 | |
| 8 | cart_description | varchar | 255 | 0 | Y | N | 描述:[0,255]用于产品规格描述 | |
| 9 | cart_price_ago | double | 8 | 2 | N | N | 0.00 | 原价:[1] |
| 10 | cart_price | double | 8 | 2 | N | N | 0.00 | 卖价:[1] |
| 11 | cart_inventory | int | 10 | 0 | N | N | 0 | 商品库存 |
| 12 | cart_type | varchar | 64 | 0 | N | N | 未分类 | 商品分类: |
| 13 | cart_content | longtext | 2147483647 | 0 | Y | N | 正文:产品的主体内容 | |
| 14 | cart_img_1 | text | 65535 | 0 | Y | N | 主图1: | |
| 15 | cart_img_2 | text | 65535 | 0 | Y | N | 主图2: | |
| 16 | cart_img_3 | text | 65535 | 0 | Y | N | 主图3: | |
| 17 | cart_img_4 | text | 65535 | 0 | Y | N | 主图4: | |
| 18 | cart_img_5 | text | 65535 | 0 | Y | N | 主图5: | |
| 19 | create_time | datetime | 19 | 0 | N | N | CURRENT_TIMESTAMP | 创建时间 |
| 20 | update_time | timestamp | 19 | 0 | N | N | CURRENT_TIMESTAMP | 更新时间 |
| 编号 | 名称 | 数据类型 | 长度 | 小数位 | 允许空值 | 主键 | 默认值 | 说明 |
| 1 | slides_id | int | 10 | 0 | N | Y | 轮播图ID: | |
| 2 | title | varchar | 64 | 0 | Y | N | 标题: | |
| 3 | content | varchar | 255 | 0 | Y | N | 内容: | |
| 4 | url | varchar | 255 | 0 | Y | N | 链接: | |
| 5 | img | varchar | 255 | 0 | Y | N | 轮播图: | |
| 6 | hits | int | 10 | 0 | N | N | 0 | 点击量: |
| 7 | create_time | timestamp | 19 | 0 | N | N | CURRENT_TIMESTAMP | 创建时间: |
| 8 | update_time | timestamp | 19 | 0 | N | N | CURRENT_TIMESTAMP | 更新时间: |
| 编号 | 名称 | 数据类型 | 长度 | 小数位 | 允许空值 | 主键 | 默认值 | 说明 |
| 1 | upload_id | int | 10 | 0 | N | Y | 上传ID | |
| 2 | name | varchar | 64 | 0 | Y | N | 文件名 | |
| 3 | path | varchar | 255 | 0 | Y | N | 访问路径 | |
| 4 | file | varchar | 255 | 0 | Y | N | 文件路径 | |
| 5 | display | varchar | 255 | 0 | Y | N | 显示顺序 | |
| 6 | father_id | int | 10 | 0 | Y | N | 0 | 父级ID |
| 7 | dir | varchar | 255 | 0 | Y | N | 文件夹 | |
| 8 | type | varchar | 32 | 0 | Y | N | 文件类型 |
| 编号 | 名称 | 数据类型 | 长度 | 小数位 | 允许空值 | 主键 | 默认值 | 说明 |
| 1 | user_id | mediumint | 8 | 0 | N | Y | 用户ID:[0,8388607]用户获取其他与用户相关的数据 | |
| 2 | state | smallint | 5 | 0 | N | N | 1 | 账户状态:[0,10](1可用|2异常|3已冻结|4已注销) |
| 3 | user_group | varchar | 32 | 0 | Y | N | 所在用户组:[0,32767]决定用户身份和权限 | |
| 4 | login_time | timestamp | 19 | 0 | N | N | CURRENT_TIMESTAMP | 上次登录时间: |
| 5 | phone | varchar | 11 | 0 | Y | N | 手机号码:[0,11]用户的手机号码,用于找回密码时或登录时 | |
| 6 | phone_state | smallint | 5 | 0 | N | N | 0 | 手机认证:[0,1](0未认证|1审核中|2已认证) |
| 7 | username | varchar | 16 | 0 | N | N | 用户名:[0,16]用户登录时所用的账户名称 | |
| 8 | nickname | varchar | 16 | 0 | Y | N | 昵称:[0,16] | |
| 9 | password | varchar | 64 | 0 | N | N | 密码:[0,32]用户登录所需的密码,由6-16位数字或英文组成 | |
| 10 | | varchar | 64 | 0 | Y | N | 邮箱:[0,64]用户的邮箱,用于找回密码时或登录时 | |
| 11 | email_state | smallint | 5 | 0 | N | N | 0 | 邮箱认证:[0,1](0未认证|1审核中|2已认证) |
| 12 | avatar | varchar | 255 | 0 | Y | N | 头像地址:[0,255] | |
| 13 | open_id | varchar | 255 | 0 | Y | N | 针对获取用户信息字段 | |
| 14 | create_time | timestamp | 19 | 0 | N | N | CURRENT_TIMESTAMP | 创建时间: |
| 15 | vip_level | varchar | 255 | 0 | Y | N | 会员等级 | |
| 16 | vip_discount | double | 11 | 2 | Y | N | 0.00 | 会员折扣 |
| 编号 | 名称 | 数据类型 | 长度 | 小数位 | 允许空值 | 主键 | 默认值 | 说明 |
| 1 | group_id | mediumint | 8 | 0 | N | Y | 用户组ID:[0,8388607] | |
| 2 | display | smallint | 5 | 0 | N | N | 100 | 显示顺序:[0,1000] |
| 3 | name | varchar | 16 | 0 | N | N | 名称:[0,16] | |
| 4 | description | varchar | 255 | 0 | Y | N | 描述:[0,255]描述该用户组的特点或权限范围 | |
| 5 | source_table | varchar | 255 | 0 | Y | N | 来源表: | |
| 6 | source_field | varchar | 255 | 0 | Y | N | 来源字段: | |
| 7 | source_id | int | 10 | 0 | N | N | 0 | 来源ID: |
| 8 | register | smallint | 5 | 0 | Y | N | 0 | 注册位置: |
| 9 | create_time | timestamp | 19 | 0 | N | N | CURRENT_TIMESTAMP | 创建时间: |
| 10 | update_time | timestamp | 19 | 0 | N | N | CURRENT_TIMESTAMP | 更新时间: |
整个校内二手交易市场的需求分析主要对系统总体架构以及功能模块的设计,通过建立E-R模型和数据库逻辑系统设计完成了数据库系统设计。
4 校内二手交易市场详细设计与实现
校内二手交易市场的详细设计与实现主要是根据前面的校内二手交易市场的需求分析和校内二手交易市场的总体设计来设计页面并实现业务逻辑。主要从校内二手交易市场界面实现、业务逻辑实现这两部分进行介绍。
4.1用户功能模块
4.1.1 前台首页界面
当进入校内二手交易市场的时候,首先映入眼帘的是系统的导航栏,下面是轮播图以及系统内容,其主界面展示如下图4-1所示。

图4-1 前台首页界面图
4.1.2 用户注册界面
不是校内二手交易市场中正式用户的是可以在线进行注册的,如果你没有本校内二手交易市场的账号的话,添加“注册”,当填写上自己的账号+密码+确认密码+昵称+邮箱+手机号等后再点击“注册”按钮后将会先验证输入的有没有空数据,再次验证密码和确认密码是否是一样的,最后验证输入的账户名和数据库表中已经注册的账户名是否重复,只有都验证没问题后即可用户注册成功。其用用户注册界面展示如下图4-2所示。

图4-2 前台用户注册界面图
注册关键代码如下:
@PostMapping("register")
public Map<String, Object> signUp(HttpServletRequest request) throws IOException {
Map<String, String> query = new HashMap<>();
Map<String,Object> map = service.readBody(request.getReader());
query.put("username",String.valueOf(map.get("username")));
List list = service.selectBaseList(service.select(query, new HashMap<>()));
if (list.size()>0){
return error(30000, "用户已存在");
}
map.put("password",service.encryption(String.valueOf(map.get("password"))));
service.insert(map);
return success(1);
}
4.1.3 用户登录界面
校内二手交易市场中的前台上注册后的用户是可以通过自己的账户名和密码进行登录的,当用户输入完整的自己的账户名和密码信息并点击“登录”按钮后,将会首先验证输入的有没有空数据,再次验证输入的账户名+密码和数据库中当前保存的用户信息是否一致,只有在一致后将会登录成功并自动跳转到校内二手交易市场的首页中;否则将会提示相应错误信息,用户登录界面如下图4-3所示。

图4-3用户登录界面图
登录代码如下:
@PostMapping("login")
public Map<String, Object> login(@RequestBody Map<String, String> data, HttpServletRequest httpServletRequest) {
log.info("[执行登录接口]");
String username = data.get("username");
String email = data.get("email");
String phone = data.get("phone");
String password = data.get("password");
List resultList = null;
QueryWrapper wrapper = new QueryWrapper<User>();
Map<String, String> map = new HashMap<>();
4.1.4二手交易界面
用户在点击点击“二手交易”这个菜单,可以查看到系统中所有添加的二手交易,支持通过关键词进行查询,如果想要了解某一二手交易的详细信息,点击后面的“详情”会进入详情查看界面,可以对二手交易进行购买、收藏、评论等操作,二手交易界面如下图4-4所示。

图4-4二手交易界面图
4.1.5 订单配送界面
当用户台后点击“订单配送”,能够看到用户购买商品的情况。订单配送界面如图4-5所示。

图4-5订单配送界面图
4.2.1 系统用户界面
校内二手交易市场中的管理人员是可以对前台注册的用户进行管理的,也可以对管理员进行管控。界面如下图4-6所示。

图4-6系统用户界面图
系统用户代码如下:
package com.project.demo.constant;
public class FindConfig {
public static String PAGE = "page";
public static String SIZE = "size";
public static String LIKE = "like";
public static String ORDER_BY = "orderby";
public static String FIELD = "field";
public static String GROUP_BY = "groupby";
public static String MIN_ = "_min";
public static String MAX_ = "_max";
}
进入后台首页工具栏点击“网站公告管理”这个按钮可以查看所有网站公告等信息,可以进行详情查看、删除、查看评论等操作,界面如下图4-7所示。

图4-7网站公告界面图
4.2.3订单配送界面
校内二手交易市场中的管理人员是可以对校内二手交易市场内的发布的订单配送进行维护和管理的,支持增删改查操作。界面如下图4-8所示。

图4-8订单配送界面图
订单配送代码如下:
@TableName("access_token")
@Data
@EqualsAndHashCode(callSuper = false)
public class AccessToken implements Serializable {
private static final long serialVersionUID = 913269304437207500L;
@TableId(value = "token_id", type = IdType.AUTO)
private Integer tokenId;
@TableField(value = "token")
private String token;
@TableField(value = "maxage")
private Integer maxage;
管理员可以对轮播图进行提交,还可以进行查询、重置、删除、添加等操作。界面如下图4-9所示。

图4-9轮播图管理界面图
管理员可以对校内二手交易市场中的学校资讯信息进行增删改查。界面如下图4-10所示。

图4-10学校资讯界面图
5系统测试
系统开发到了最后一个阶段那就是系统测试,系统测试对软件的开发其实是非常有必要的。因为没什么系统一经开发出来就可能会尽善尽美,再厉害的系统开发工程师也会在系统开发的时候出现纰漏,系统测试能够较好的改正一些bug,为后期系统的维护性提供很好的支持。通过系统测试,开发人员也可以建立自己对系统的信心,为后期的系统版本的跟新提供支持。
系统测试包括:用户登录功能测试、商品展示功能测试、商品添加、商品搜索、密码修改功能测试,如表5-1、5-2、5-3、5-4、5-5所示:
表5-1 用户登录功能测试表
| 用例名称 | 用户登录系统 |
| 目的 | 测试用户通过正确的用户名和密码可否登录功能 |
| 前提 | 未登录的情况下 |
| 测试流程 | 1) 进入登录页面 2) 输入正确的用户名和密码 |
| 预期结果 | 用户名和密码正确的时候,跳转到登录成功界面,反之则显示错误信息,提示重新输入 |
| 实际结果 | 实际结果与预期结果一致 |
商品查看功能测试:
表5-2 商品查看功能测试表
| 用例名称 | 商品查看 |
| 目的 | 测试商品查看功能 |
| 前提 | 用户登录 |
| 测试流程 | 点击商品列表 |
| 预期结果 | 可以查看到所有商品信息 |
| 实际结果 | 实际结果与预期结果一致 |
管理员添加商品界面测试:
表5-3 管理员添加商品界面测试表
| 用例名称 | 商品发布测试用例 |
| 目的 | 测试商品发布功能 |
| 前提 | 用户正常登录情况下 |
| 测试流程 | 1)点击商品信息管理就,然后点击添加后并填写信息。 2)点击进行提交。 |
| 预期结果 | 提交以后,页面首页会显示新的商品信息 |
| 实际结果 | 实际结果与预期结果一致 |
商品搜索功能测试:
表5-4商品搜索功能测试表
| 用例名称 | 商品搜索测试 |
| 目的 | 测试商品搜索功能 |
| 前提 | 无 |
| 测试流程 | 1)在搜索框填入搜索关键字。 2)点击搜索按钮。 |
| 预期结果 | 页面显示包含有搜索关键字的商品 |
| 实际结果 | 实际结果与预期结果一致 |
密码修改功能测试:
表5-5 密码修改功能测试表
| 用例名称 | 密码修改测试用例 |
| 目的 | 测试管理员密码修改功能 |
| 前提 | 管理员用户正常登录情况下 |
| 测试流程 | 1)管理员密码修改并完成填写。 2)点击进行提交。 |
| 预期结果 | 使用新的密码可以登录 |
| 实际结果 | 实际结果与预期结果一致 |
通过编写校内二手交易市场的测试用例,已经检测完毕用户登录模块、商品查看模块、商品添加模块、商品搜索模块、密码修改功能测试,通过这5大模块为校内二手交易市场的后期推广运营提供了强力的技术支撑。
SSM校内二手交易市场的建立与发展,不仅满足了学生对于便捷、安全交易平台的迫切需求,更在深层次上推动了闲置物品的循环利用,有效减少了资源浪费。这一市场的兴起,不仅为学生们提供了一个经济实惠的购物选择,还激发了他们对于环保、节约的深入思考与实践。通过参与二手交易,学生们逐渐培养起了环保意识,学会了珍惜和合理利用资源,这对于塑造他们成为具有社会责任感的公民具有重要意义。
同时,SSM校内二手交易市场也为学生们提供了一个锻炼理财能力的平台。在二手交易的过程中,学生们需要学习如何评估物品价值、进行价格谈判等实用技能,这些技能在未来的生活和职业发展中都将发挥重要作用。
此外,通过对国内外研究现状的深入分析,我们不难发现,校内二手交易市场正逐渐成为校园经济的重要组成部分。它不仅为校园文化的繁荣发展注入了新的活力,还为推动校园绿色生活方式的形成和可持续发展作出了积极贡献。
因此,我们有理由相信,随着校园文化的进一步发展和学生消费观念的逐步转变,SSM校内二手交易市场将迎来更加广阔的发展前景。我们期待在未来,这一市场能够继续创新和完善,为更多学生提供更加优质、便捷的服务,为校园经济的健康发展贡献更多力量。
[1]宋蕙帆. 基于SSM的精准就业服务平台设计与实现 [J]. 科技创新与应用, 2024, 14 (08): 102-105. DOI:10.19981/j.CN23-1581/G3.2024.08.023.
[2]林红. 基于SSM的共享单车管理系统设计 [J]. 现代信息科技, 2024, 8 (05): 17-20+26. DOI:10.19850/j.cnki.2096-4706.2024.05.004.
[3]Chen F ,Chen Z ,Zhang X . Belated stock returns for green innovation under carbon emissions trading market [J]. Journal of Corporate Finance, 2024, 85 102558-.
[4]Wang D ,Sun M . The impact of the carbon trading market on urban coordinated development in China. [J]. Environmental science and pollution research international, 2024, 31 (13): 20093-20116.
[5]申娇娣. 基于SSM框架的大学生创新创业申报系统构建 [J]. 中国新技术新产品, 2024, (03): 27-30. DOI:10.13612/j.cnki.cntp.2024.03.018.
[6]Zhang P ,Ma C ,Lian J , et al. Medium- and long-term operation optimization of the LCHES-WP hybrid power system considering the settlement rules of the electricity trading market [J]. Applied Energy, 2024, 359 122632-.
[7]高俊杰,孙鹏霞,刘义汉,等. 基于SSM的网上订餐管理系统 [J]. 软件, 2024, 45 (01): 168-173.
[8]Ketki R ,Arjun K ,Nicole T F . Corrigendum to “Mental health law, policy & program in India – A fragmented narrative of change, contradictions and possibilities” [SSM - Mental Health 2 (2022) 100174] [J]. SSM - Mental Health, 2023, 4
[9]Yuxie J ,Kai W ,Yingzhen Z , et al. Superoleophobic TiO2@SSM membranes with antifouling and photocatalytic ability for efficient microbubbles flotation emulsion separation and organic pollutants degradation [J]. Journal of Membrane Science, 2024, 690
[10]Joshua B Z . Book Reviews: Eva Solomon, CSJ, ssm, Come Dance with Me: A Medicine Wheel Practice of Anishinaabe Catholic Interculturation of Faith [J]. Anglican Theological Review, 2023, 105 (4): 550-551.
[11]莫竞西 ,孟洁冰. 中国各地二手交易市场蓬勃发展 [J]. 英语世界, 2023, 42 (08): 24-29.
[12]王川,高凤英,蔡则天,等. 高校二手书籍交易平台研究与设计——以内蒙古大学为例 [J]. 科技创业月刊, 2023, 36 (05): 176-179.
[13]王海峰,孙海涛,曾佳峰. 大学跳蚤市场网站设计与实现 [J]. 电子制作, 2023, 31 (08): 65-68. DOI:10.16589/j.cnki.cn11-3571/tn.2023.08.010.
[14]高耀,许诺,李博,等. 基于Web的新型校园二手交易平台实践研究——以“校易集市”为例 [J]. 中国商论, 2023, (01): 130-132. DOI:10.19699/j.cnki.issn2096-0298.2023.01.130.
[15]王梓擎,朱婧,杨淯忠,等. 大学校园线下二手经济发展分析 [J]. 北方经贸, 2022, (12): 95-97.
[16]武晓朦,赵嘉阳,赵晓静,等. “互联网+”背景下大学生校内二手交易平台的构建 [J]. 商展经济, 2022, (12): 60-62. DOI:10.19995/j.cnki.CN10-1617/F7.2022.12.060.
[17]魏海芝,易寒茹,杨娇. 基于闲鱼等交易平台的校园二手市场现状及前景调研报告 [J]. 商场现代化, 2022, (09): 43-45. DOI:10.14013/j.cnki.scxdh.2022.09.048.
[18]谢海敏,李晋,丁沈美,等. 大学校园二手市场调查分析——以南京师范大学泰州学院为例 [J]. 商场现代化, 2021, (16): 10-12. DOI:10.14013/j.cnki.scxdh.2021.16.004.
[19]康碧云,王榕国. 大学校园二手交易市场发展现状及对策 [J]. 南方农机, 2020, 51 (11): 37-38.
[20]徐云虎,年素英. 校园二手产品交易策划——以“易”术校园二手交易工作室为例 [J]. 再生资源与循环经济, 2020, 13 (05): 27-30.
在SSM校内二手交易市场的整个研究与实践过程中,我们得到了众多人士的大力支持与帮助,对此我们深感感激。首先,我们要感谢学校的领导和老师们,是他们的悉心指导和无私帮助,让我们能够顺利推进项目,实现我们的初衷。同时,我们也要感谢参与二手交易市场的同学们,是他们的积极参与和热情支持,让市场焕发出勃勃生机。此外,我们还要感谢那些为我们提供宝贵建议和意见的人士,他们的专业见解和深刻洞察,为我们的研究与实践提供了重要的参考和启示。在此,我们衷心地向所有支持和帮助我们的人表示最诚挚的感谢!
1131

被折叠的 条评论
为什么被折叠?



