目标:绘制三维物体表面或者某等值面上某一截断线上的压力系数X-Y曲线
Slices不光可以在一个体上切出来一个平面,还可以和一个面相交切出一条曲线,命令是在Slice Details里面的Slice through,把volume zone 改为surface zone就可以做到。如图一中在机身上可以切出曲线,此时利用Data->Extract->Current Slices提取出slice供后面使用。

图一:机身上切出曲线
如果要在等值面上切出曲线(很少用到,levelset等方法可能用到),需要多一个步骤:首先把等值面extract出来。如图二中利用等值面得到自己想要的面,在Data->Extract->ISO-Surfaces.提取出面以后才可以在该面上切出slices。切出slice曲线后利用Data->Extract->Current Slices提取出slice供后面使用。

图二 等值面切线
接下来利用得到的曲线绘制压力系数图。
讲3d视图转化为XY Line。创建Map的时候注意轴和zone的选择最为关键,x轴选择你想要的曲线图的实际轴,y选择压力系数,zone选择为刚刚提取出来的slice,如图三所示。

图三 坐标轴和zone的选择
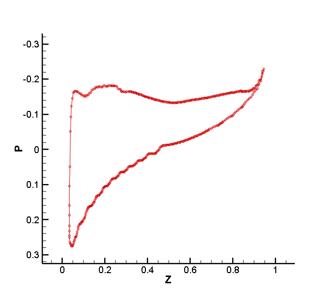
至此可以得到压力系数图。

图四 压力系数图
本文介绍如何在三维物体表面或等值面上,通过特定的切片操作,提取并绘制压力系数X-Y曲线。首先在机身上切出曲线,然后在等值面上切出曲线,最后将得到的曲线用于绘制压力系数图。
2336

被折叠的 条评论
为什么被折叠?



