往期推荐
阿里面试官问我:到底知不知道什么是Eureka,这次,我没沉默
万字详解Ribbon架构,针对面试高频题多角度细说Ribbon
什么是服务雪崩?在分布式架构中,很常见的一个情形就是某一个请求需要调用多个服务。
如客户端访问 user 服务,而 user 服务需要调用 order 服务,order 服务需要调用 goods 服务,由于网络原因或者自身的原因,如果 order 服务或者 goods 服务不能及时响应,user 服务将处于阻塞状态,直到 order 服务 goods 服务响应。
此时若有大量的请求涌入,容器的线程资源会被消耗完毕,导致服务瘫痪。
服务与服务之间的依赖性,故障会传播,造成连锁反应,会对整个微服务系统造成灾难性的严重后果,这就是服务故障的“雪崩”效应。

1.如图所示,此时的系统正在愉快的运行中。
2.突然这个时候,goods服务节点的网络发生了故障。goods服务节点瘫痪,goods服务不可用。
3.由于good服务瘫痪导致order服务向goods服务发送的请求得不到返回,一直处于阻塞,此时user服务仍然一直 向order服务发送请求,最终导致order服务节点的资源耗尽,order服务节点瘫痪,order服务不可用。
4.由于good服务瘫痪导致order服务向goods服务发送的请求得不到返回,一直处于阻塞,此时user服务仍然一直 向order服务发送请求,最终导致order服务节点的资源耗尽,也瘫痪掉。此时user服务向order服务发送的请求同样也得不到返回,而客户端依然源源不断的向user服务节点发送请求,最终user服务节点和order服务节点一样,由于资源耗尽导致服务器瘫痪,user服务也不可用。
如上所述,一个服务节点的瘫痪,导致整条链路的服务节点都瘫痪的情形,我们称之为服务雪崩。
为什么会产生服务雪崩?流量激增:比如异常流量、用户重试导致系统负载升高;
缓存穿透:假设A为client端,B为Server端,假设A系统请求都流向B系统,请求超出了B系统的承载能力,就会造成B系统崩溃;
程序有Bug:代码循环调用的逻辑问题,资源未释放引起的内存泄漏等问题;
硬件故障:比如宕机,机房断电,光纤被挖断等。
数据库严重瓶颈,比如:长事务、慢sql等。
线程同步等待:系统间经常采用同步服务调用模式,核心服务和非核心服务共用一个线程池和消息队列。如果一个核心业务线程调用非核心线程,这个非核心线程交由第三方系统完成,当第三方系统本身出现问题,导致核心线程阻塞,一直处于等待状态,而进程间的调用是有超时限制的,最终这条线程将断掉,也可能引发雪崩。
有什么办法解决服务雪崩?当发生突发流量激增的情况下,我们可以使用自动扩容,或者是在负载均衡器中添加服务限流功能
对于缓存穿透造成的服务雪崩问题,可以通过缓存预加载、缓存异步加载等方式来解决。
对于程序bug,emmm...,只能改bug了。
对于数据库查询时间过长导致的服务雪崩可以进行sql优化,硬件升级等。
对于硬件故障造成的服务雪崩, ,跨机房路由,异地多活等方式。
对于不同的造成服务雪崩的场景,有着很多不同的解决方案,但是没有一个通用的解决方案可以解决所有的问题。
在通过大量的实践证明,线程同步等待是最常见引发的雪崩效应的场景,此刻,本章节的主人公Hystrix将粉墨登场,我们将详细介绍如何使用Hystrix做故障隔离,熔断器机制等可以解决依赖服务不可用的问题。
Hystrix整体认知Hystrix是一个用于处理微服务架构中的服务之间调用故障和容错的开源库。
在微服务架构里,各个服务之间的调用都可能会失败,比如超时、异常等。
Hystrix能够保证在一个依赖出问题的情况下,不会导致整个服务链路全线崩溃,提高微服务架构的可用性。
Hystrix,我们又称“断路器”,其本身是一种开关装置,当某个服务单元发生故障之后,通过断路器的故障监控(类似熔断保险丝),向调用方返回一个符合预期的、可处理的备选响应(FallBack),而不是长时间的等待或者抛出调用方无法处理的异常,这样就保证了服务调用方的线程不会被长时间、不必要地占用,从而避免了故障在分布式系统中的蔓延,乃至雪崩。
Hystrix设计目标,实现方式设计目标
(1)对依赖服务调用时出现的调用延迟和调用失败进行控制和容错保护。
(2)阻止某一个依赖服务的故障在整个系统中蔓延,服务A->服务B->服务C,服务C故障了,服务B也故障了,服务A故障了,整个系统全部故障,整体宕机。
(3)提供fail-fast(快速失败)和快速恢复的支持。
(4)提供fallback优雅降级的支持。
(5)支持近实时的监控、报警以及运维操作。
实现方式
通过hystrixCommand或者HystrixObservableCommand来封装对外部依赖的访问请求,这个访问请求一般会运行在独立的线程中。
对于超出我们设定的阈(yu)值服务调用,直接进行超时返回,不允许它长时间的阻塞。
对每一个依赖服务进行资源隔离。通过线程池或者是semaphore这两种方式。
对依赖服务被调用的成功次数,失败次数,拒绝次数,超时次数进行统计。
如果对某一个依赖服务的调用失败次数超过了一点的阈值,Hystrix自动进行熔断,并在一段时间内对该服务的调用直接进行降级,一段时间后再自动尝试恢复
当对一个服务调用出现失败、被拒绝、超时、短路等异常情况时,自动调用fallback降级机制。
对属性和配置的修改提供近实时的支持
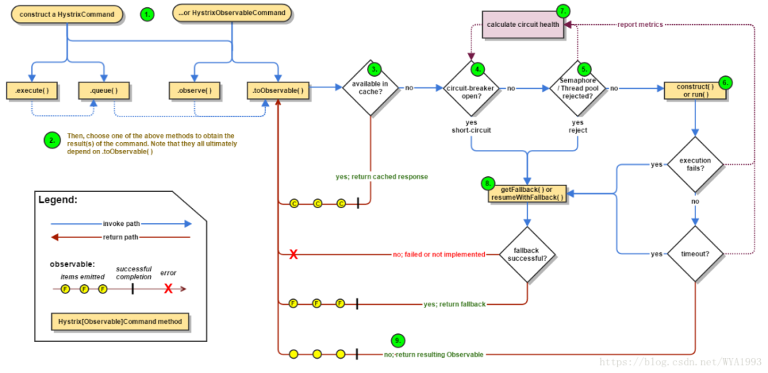
首先我们看一下管网的Hystrix工作流程图:

下面我们针对这张图详细解读下Hystrix的工作流程。
1.每次调用都会创建HystrixCommand或者HystrixObservableCommand对象
2.执行execute(observe)或queue(toObservable)做同步\异步调用
3.检查请求结果是否被缓存,如果缓存直接返回
4.检查是否开启了断路器,如果开启直接跳到步骤8
5.检查线程池/信号量是否跑满,如果跑满进入步骤8
6.执行 HystrixObservableCommand.construct() or HystrixCommand.run(),如果执行异常或者调用超时直接跳到步骤8
7.计算断路器状态,所有的运行状态(成功, 失败, 拒绝,超时)上报给断路器,用于统计从而判断断路器状态
8.调用fallback降级机制,通过上述步骤会有(熔断器打开,线程池/信号量跑满,调用超时,调用失败)四种情况会进行降级处理
9.返回依赖请求的真正结果
工作流程详解
第一步,创建HystrixCommand或者HystrixObservableCommand对象
HytrixCommand和HystrixObservableCommand包装了对外部依赖访问的逻辑。
整个流程的第一个步骤就是实例化HystrixCommand或者HystrixObservableCommand对象。
在构造这两个Command对象时,可以通过构造方法传递任何执行过程中需要的参数。
如果对外部依赖调用只返回一个结果值,那么可以实例化一个HystrixCommand对象。
HystrixCommand command = newHystrixCommand(arg1, arg2);如果在调用外部依赖时需要返回多个结果值时,可以实例化一个HystrixObservableCommand对象
HystrixObservableCommand command = newHystrixObservableCommand(arg1, arg2);第二步,执行execute(observe)或queue(toObservable)做同步\异步调用
HystrixCommand主要是使用以下两个命令
execute():同步执行,从依赖的服务返回一个单一的结果对象,或者是在发生错误的时候抛出异常。
queue():异步执行,直接返回一个Future对象,其中包含了服务执行结束时要返回的单一结果对象。
HystrixObservableCommand使用以下两个命令
observe():返回Observable对象,返回 Observable 对象,立即发出请求,在依赖服务响应(或者抛出异常/超时)时,通过注册的 Subscriber 得到返回结果,它是一个Hot Observable。
toObservable():返回Observable对象,但只有在订阅该对象时,才会发出请求,然后在依赖服务响应(或者抛出异常/超时)时,通过注册的 Subscriber 得到返回结果,它是一个Cold Observable。
第三步,检查请求结果是否被缓存,如果缓存直接返回
若当前命令的请求缓存功能是被启用的,并且该命令缓存命中,那么缓存的结果会立即以Observable对象的形式返回。
这个结果缓存的好处为:
1、在同一个请求上下文中,可以减少使用相同参数请求原始服务的开销。
2、请求缓存在步骤5执行之前生效,所以可以有效减少不必要的线程开销。
第四步,检查是否开启了断路器
在缓存没有被命中时,Hystrix会在执行步骤5之前先检查断路器是否被打开。如果打开了,Hystrix不会执行任何命令执行跳转到步骤8
断路器开关控制条件:
1.对外部依赖调用的次数满足配置的阈值 2.对外部依赖调用发生错误的比率满足配置的阈值在满足以上两个条件时,断路器打开熔断开关,之后所有对外部依赖调用都将被直接断开。
在开关打开时长超过试探窗口期后,断路器将尝试放行部分外部依赖的调用,
根据试探的结果决定重新开启或者关闭熔断开关。
第五步,检查线程池/信号量是否跑满
我们知道,Hystrix引入了线程池和信号量两种方式实现资源隔离机制。如果此时命令对应的线程池或队列或信号量已经满了,直接跳转到步骤8。
第六步,执行 HystrixObservableCommand.construct() or HystrixCommand.run()
Hystrix会根据我们编写的方法来决定采取什么方式去请求依赖服务。
1.HystrixCommand.run()——返回单个响应或抛出异常。
2.HystrixObservableCommand.construct()——返回 Observable 对象来发射多个结果,或通过onError发送错误通知。
如果run()或construct()方法执行时长超过了命令的超时阀值,其线程将抛出一个TimeoutException(或者在一个单独的线程抛出,如果命令没有运行在它自己的线程)。
这种情况下 Hystrix转接到fallback处理逻辑(第8步)。
并且如果该命令没有取消或中断,它将放弃run()或construct()方法最终的返回值。
如果命令没有抛出异常并且返回了响应,Hystrix 将会在执行一些日志记录和度量报告之后返回结果给调用者。
如果是通过run()运行,Hystrix 将返回 Observable 发射单个结果,然后发送一个onCompleted的通知;如果是通过construct()运行,Hystrix 直接返回该方法产生的Observable对象。
第七步,计算断路器状态
Hystrix会将每一个依赖服务的调用成功,失败,拒绝,超时,等事件,都会发送给circuit breaker断路器。
HystrixCircuitBreaker通过维护一系列的counter记录外部依赖请求的执行情况。
断路器根据维护的这些信息,在符合触发条件下开启断路功能,在条件合适的时候关闭断路开关。
如果打开了断路器,那么在一段时间内就会直接短路,然后如果在之后第一次检查发现调用成功了,就关闭断路器。
第八步,调用fallback降级机制
通过对上述步骤的详细解读,我们发现有以下几种情况是会调用fallback降级机制的。1.断路器打开 2.线程池或者信号量已经满了 3.command执行异常 4.执行超时
在服务降级逻辑中,需要实现一个通用的响应结果,并且该结果的处理逻辑应当是从缓存或是根据一些静态逻辑来获取,而不是依赖网络请求获取。
如果一定要在服务降级逻辑中包含网络请求,那么该请求也必须包装在HystrixCommand或HystrixObservableCommand中,从而形成级联的降级策略。
而最终的降级逻辑一定不是一个依赖网络请求的处理,而是一个能够稳定的返回结果的处理逻辑。
1.在 HystrixCommand 中,在 HystrixCommand.getFallback()方法中提供自定义的回调逻辑,方法返回单个回调值。
2.在 HystrixObservableCommand 中,在HystrixObservableCommand.resumeWithFallback() 方法中提供自定义的回调逻辑,方法返回一个Observable对象来发射一个或多个降级结果
如果fallback返回了结果,那么Hystrix就会返回这个结果。
对于HystrixCommand,会返回一个Observable对象,其中会发返回对应的结果;
对于HystrixObservableCommand,会返回一个原始的Observable对象。
如果没有实现fallback,或者是fallback抛出了异常,Hystrix会返回一个Observable,但是不会返回任何数据。
不同的command执行方式,其fallback为空或者异常时的返回结果不同
1.对于execute(),直接抛出异常
2.对于queue(),返回一个Future,调用get()时抛出异常
3.对于observe(),返回一个Observable对象,但是调用subscribe()方法订阅它时,抛出调用者的onError方法
4.对于toObservable(),返回一个Observable对象,但是调用subscribe()方法订阅它时,抛出调用者的onError方法
第九步,返回依赖请求的真正结果
如果Hystrix命令执行成功,它将以Observable形式返回响应给调用者。根据你在步骤2的调用方式不同,在返回Observablez之前可能会做一些转换。

execute():通过调用queue()来得到一个Future对象,然后调用get()方法来获取Future中包含的值。
queue():将Observable转换成BlockingObservable,在将BlockingObservable转换成一个Future。
observe():订阅返回的Observable,并且立即开始执行命令的逻辑。
toObservable():返回一个没有改变的Observable,你必须订阅它,它才能够开始执行命令的逻辑。

上述就是整个Hystrix的工作流程,当然没有很深入的讲解,但是还是建议多看几遍,我面试的时候碰到好几次让我简述Hystrix工作流程,多看几遍,记在心里,面试不慌。
Hystrix使用框架搭建当然了,Hystrix也能和Feign 和 Zuul 的集成使用,这些在这里就不赘述了,后续介绍Feign和Zuul的文章中会详细说明。
本文主要介绍HystrixCommand 注解方式的使用。
首先我们搭建一个HystrixClient项目。
添加配置文件application.properties

新建RestConfiguration类,用来全局配置RestTemplate。

新建HystrixController类
然后在启动类的上添加@EnableHystrix注解。

改造上一篇万字详解Ribbon架构,针对面试高频题多角度细说Ribbon中提供的OrderService,让代码休眠5秒后在返回。
在HystrixController中的三个方法中分别配置了2000ms,10000ms,10000ms如果没有返回结果,那么将直接回调用我们指定的fallback。
OrderService

上述三步,基本的Hystrix使用框架就搭建完成了,然后我们启动上一篇万字详解Ribbon架构,针对面试高频题多角度细说Ribbon中提到的Eureka-Server,并按照上篇文章的启动方式,分别启动OrderServeice的7777,8888,9999三个端口,此时我们打开 http://localhost:8761/ 页面,我们发现已经有三个服务名为order-service,端口号分别7777,8888,9999的服务注册了进来。

最后我们启动HystrixClient启动类,然后我们先访问设置超时时间为10000ms的 localhost:8088/test2 ,因为我们在OrderService中设置的休眠时间为3000ms所以能在超时时间内返回请求,所以不用调用fallback。
Hystrix核心配置详解Execution相关的属性的配置
hystrix.command.default.execution.isolation.strategy
隔离策略,默认是Thread, 可选Thread,Semaphore
hystrix.command.default.execution.isolation.thread.timeoutInMilliseconds
命令执行超时时间,默认1000ms。
hystrix.command.default.execution.timeout.enabled
执行是否启用超时,默认启用true。
hystrix.command.default.execution.isolation.thread.interruptOnTimeout
发生超时是是否中断,默认true。
hystrix.command.default.execution.isolation.semaphore.maxConcurrentRequests
理论上选择semaphore size的原则和选择thread size一致,但选用semaphore时每次执行的单元要比较小且执行速度快(ms级别),否则的话应该用thread。semaphore应该占整个容器(tomcat)的线程池的一小部分。
Fallback相关配置
hystrix.command.default.fallback.isolation.semaphore.maxConcurrentRequests
如果并发数达到该设置值,请求会被拒绝和抛出异常并且fallback不会被调用。默认10。
hystrix.command.default.fallback.enabled
当执行失败或者请求被拒绝,是否会尝试调用hystrixCommand.getFallback() 。默认true。
Metrics相关属性配置
hystrix.command.default.metrics.rollingStats.timeInMilliseconds
设置统计的时间窗口值的,毫秒值,circuit break 的打开会根据1个rolling window的统计来计算。若rolling window被设为10000毫秒,则rolling window会被分成n个buckets,每个bucket包含success,failure,timeout,rejection的次数的统计信息。默认10000。
hystrix.command.default.metrics.rollingStats.numBuckets
设置一个rolling window被划分的数量,若numBuckets=10,rolling window=10000,那么一个bucket的时间即1秒。必须符合rolling window % numberBuckets == 0。默认10。
hystrix.command.default.metrics.rollingPercentile.enabled
执行时是否enable指标的计算和跟踪,默认true。
hystrix.command.default.metrics.rollingPercentile.timeInMilliseconds
设置rolling percentile window的时间,默认60000。
hystrix.command.default.metrics.rollingPercentile.numBuckets
设置rolling percentile window的numberBuckets。逻辑同上。默认6。
hystrix.command.default.metrics.rollingPercentile.bucketSize
如果bucket size=100,window=10s,若这10s里有500次执行,只有最后100次执行会被统计到bucket里去。增加该值会增加内存开销以及排序的开销。默认100。
hystrix.command.default.metrics.healthSnapshot.intervalInMilliseconds
记录health 快照(用来统计成功和错误绿)的间隔,默认500ms。
ThreadPool 相关属性配置
hystrix.threadpool.default.coreSize
并发执行的最大线程数,默认10。
hystrix.threadpool.default.maxQueueSize
BlockingQueue的最大队列数,当设为-1,会使用SynchronousQueue,值为正时使用LinkedBlcokingQueue。该设置只会在初始化时有效,之后不能修改threadpool的queue size,除非reinitialising thread executor。默认-1。
hystrix.threadpool.default.queueSizeRejectionThreshold
即使maxQueueSize没有达到,达到queueSizeRejectionThreshold该值后,请求也会被拒绝。因为maxQueueSize不能被动态修改,这个参数将允许我们动态设置该值。if maxQueueSize == -1,该字段将不起作用。
hystrix.threadpool.default.keepAliveTimeMinutes
如果corePoolSize和maxPoolSize设成一样(默认实现)该设置无效。
hystrix.threadpool.default.metrics.rollingStats.timeInMilliseconds
线程池统计指标的时间,默认10000。
hystrix.threadpool.default.metrics.rollingStats.numBuckets
将rolling window划分为n个buckets,默认10。
Hystrix容错机制之回退降级1.什么是降级?
降级,通常指事务高峰期,为了保证核心服务正常运行,需要停掉一些不太重要的业务,或者某些服务不可用时,执行备用逻辑从故障服务中快速失败或快速返回,以保障主体业务不受影响。
Hystrix提供的降级主要是为了容错,保证当前服务不受依赖服务故障的影响,从而提高服务的健壮性。
要支持回退或降级处理,可以重写HystrixCommand的getFallBack方法或HystrixObservableCommand的resumeWithFallback方法。
2.什么情况下才会走降级?
从Hystrix的工作流程图中我们可以看到以下情况会走降级逻辑。
1.断路器打开
2.线程池或者信号量已经满了
3.command执行异常
4.执行超时
3.回退降级有哪些处理方式?
快速失败:发生故障后直接抛出,不做处理。
无声失败:发生故障后,返回无意义内容,如null,空Map等,故障会被屏蔽。
静态失败:这种配置下,发生故障会返回静态的默认值,如返回值是boolean,则结果为默认true。
Stubbed:这种配置适用于返回值是一个复合对象的情形,发生故障时,会手动创建一个复合对象的实例,实例中往往包含了一些默认值或错误信息。
依赖缓存:这种情况下,当下层服务故障时,会从缓存中取得之前的旧数据供使用。
主次模式:这是回退降级的一种特殊使用方法。
主次模式解释:
有时候,我们可能会遇到这样的场景。针对某个业务,可能会有两种处理方案,A方案高效,但是没有经过规模化测试,不敢保证可靠性。B方案保守,虽然效率较低,但是不会出现。这时候,我们就可以尝试采用主次模式。主流程基于A方案运行,fallback基于B方案运行。在运行过程中,如不出错,则一直使用A方案,一时出错,可通过回退降级,迅速切换为B方案,以避免问题的不受控扩散。
Hystrix监控系统搭建什么是Hystrix Dashboard?
Hystrix提供了准实时的调用监控(Hystrix DashBoard),Hystrix会持续的记录通过Hystrix发起的请求的执行信息,以统计报表和图形的形式展示给客户,包括每秒执行多少,请求多少成功,请求失败多少等。
Netflix通过Hystrix-metics-event-stream项目实现了对以上指标的监控,SpringCloud也提供了Hystrix DashBoard的整合,对监控内容转化成可视化的界面,以便于用户能够直接的看到服务和集群的状态,在实际使用中,我们往往还要结合Turbine来使用。
开始搭建Hystrix Dashboard
Hystrix Dashboard的搭建其实很简单,分为三步:
创建监控Hystrix Dashboard项目模块
配置application.yml
配置启动类
首先我们创建一个HystrixDashboard项目,配置pom.xml文件如下

配置端口为9001
server.port = 9001配置启动类,添加@EnableHystrixDashboard注解

启动后访问http://localhost:9001/hystrix只要我们能看到一只豪猪就说明启动成功了。

本文从介绍服务雪崩引入Hystrix,首先带领大家对Hystrix进行了一个整体认知,并且介绍了Hystrix的设计目标以及实现方式。
然后详细分九步了Hystrix的整个工作流程,并且带领大家实战搭建了Hystrix框架和Hystrix监控系统。
最后详细介绍了Hystrix的核心配置,以及Hystrix的重中之重之回退降级。
Hystrix断路器同样是SpringCloud生态系统中不可缺少的一环,同样也是面试中经常会出现的高频面试题。

原创不易,如果大家喜欢,赏个分享点赞在看三连吧。和大家一起成为这世界上最优秀的人。



本文详细解析了Hystrix在微服务架构中的作用,包括防止服务雪崩、故障隔离和快速恢复。通过工作流程图,介绍了Hystrix如何在请求超时、线程池满、断路器打开等情况执行降级策略。此外,还涵盖了Hystrix的配置选项,如超时时间、隔离策略、回退逻辑等,以及如何搭建和使用Hystrix Dashboard进行实时监控。
1139

被折叠的 条评论
为什么被折叠?



