一.流程图设计
流程图(Flow Chart):用图示的方式反映出特定主体为了满足特定需求而进行的有特定逻辑关
系的一系列操作过程。
流程图的四种基本结构:顺序结构,条件结构(又称选择结构),循环结构,分支结构。
1.流程图的常用符号意义:
2,软件业务流程图设计
一般我们在写产品需求文档的时候,我们需要设计流程图,一般一个PRD里面会由几个大的主
流程图+几个子模块的流程图构成。
主流程图不需要很详细,只要描述大概的通用操作流程。而在具体业务模块下,再去设计详细的角色操作流程图。流程图设计完后,先切分业务模块,然后绘制线框图。
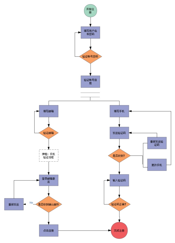
图片示例:图8-2 一个注册页面的通用流程图
RP软件APP交互设计:流程图与线框布局解析

本文介绍了RP软件APP的流程图设计,包括四种基本结构和在产品需求文档中的应用。接着阐述了手绘线框图的重要性,强调了页面功能模块划分、内容组织和信息层次结构。并详细讲解了不同类型的APP页面导航设计,如底部导航、顶部导航、侧滑菜单等,以及低保真、中保真、高保真线框图的制作。最后提到了APP交互跳转手势的注意事项,强调了设计的合理性和用户体验。
最低0.47元/天 解锁文章
2021

被折叠的 条评论
为什么被折叠?



