SHLD(双精度左移)指令将目的操作数向左移动指定位数。移动形成的空位由源操作数的高位填充。源操作数不变,但是符号标志位、零标志位、辅助进位标志位、奇偶标志位和进位标志位会受影响:
SHLD dest, source, count
下图展示的是 SHLD 执行移动一位的过程。源操作数的最高位复制到目的操作数的最低位上。目的操作数的所有位都向左移动:

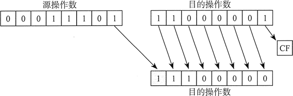
SHRD(双精度右移)指令将目的操作数向右移动指定位数。移动形成的空位由源操作数的低位填充:
SHRD dest, source, count
下图展示的是 SHRD 执行移动一位的过程:

下面的指令格式既可以应用于 SHLD 也可以应用于 SHRD。目标操作数可以是寄存器或内存操作数;源操作数必须是寄存器;移位次数可以是 CL 寄存器或者 8 位立即数:
SHLD regl6, regl6, CL/imm8
SHLD meml6, regl6, CL/imm8
SHLD reg32, reg32, CL/imm8
SHLD mem32, reg32, CL/imm8
【示例 1】下述语句将 wval 左移 4 位,并把 AX 的高 4 位插入 wval 的低 4 位:
.data
wval WORD 9BA6h
.code
mov ax, 0AC36h
shld wval, ax, 4 ; wval = BA6Ah
数据移动过程如下图所示:

【示例 2】下例中,AX 右移 4 位,DX 的低 4 位移入 AX 的高 4 位:
mov ax, 234Bh
mov dx,7654h
shrd ax, dx, 4

为了在屏幕上重定位图像而必须将位元组左右移动时,可以用 SHLD 和 SHRD 来处理位映射图像。另一种可能的应用是数据加密,如果加密算法中包含位的移动的话。最后,对于很长的整数来说,这两条指令还可以用于快速执行其乘除法。
下面的代码示例展示了用 SHRD 如何将一个双字数组右移 4 位:
.data
array DWORD 648B2165h, 8C943A29h, 6DFA4B86h, 91F76C04h, 8BAF9857h
.code
mov bl, 4 ;移位次数
mov esi, OFFSET array ;数组的偏移量
mov ecx, (LENGTHOF array) - 1 ;数组元素个数
L1: push ecx ;保存循环计数
mov eax, [esi + TYPE DWORD]
mov cl, bl ;移动次数
shrd [esi], eax, cl ;EAX [ESI] 的高位
add esi, TYPE DWORD ;指向下一对双字
pop ecx ;恢复循环计数
loop L1
shr DWORD PTR [esi], 4 ;最后一个双字进行移位
汇编语言SHLD和SHRD指令详解与应用
本文介绍了汇编语言中的SHLD(双精度左移)和SHRD(双精度右移)指令,包括它们的工作原理、指令格式及示例。这两个指令常用于位映射图像处理、数据加密和长整数的快速乘除运算。通过示例代码展示了如何使用SHRD将双字数组右移4位。
923

被折叠的 条评论
为什么被折叠?



