
《面积》公式 知识点
面积和面积单位:
1.常用的面积单位有:(平方厘米)、(平方分米)、(平方米)。
2.理解面积的意义和面积单位的意义。
面积:物体表面或封闭图形的大小,叫做它们的面积。
1平方米:边长是1米的正方形,它的面积是1平方米。
1平方分米:边长是1分米的正方形,它的面积是1平方分米。
1平方厘米:边长是1厘米的正方形,它的面积是1平方厘米。
3.在生活中找出接近于1平方厘米、1平方分米、1平方米的例子。
例如1平方厘米(指甲盖)、1平方分米(电脑光盘或电线插座)、1平方米(教室侧面的小展板)。
4.区分长度单位和面积单位的不同。长度单位测量线段的长短,面积单位测量面的大小。
5.比较两个图形面积的大小,要用(统一)的面积单位来测量。
背熟:
(1)边长(1厘米)的正方形,面积是(1平方厘米)。
(反过来也要会说。面积是1平方厘米的正方形,它的边长是1厘米。)
(2)边长(1分米)的正方形,面积是(1平方分米)。
(3)边长(1米)的正方形,面积是(1平方米)。
(4)边长是(100米)的正方形面积是(1公顷),也就是(10000平方米)。
(5)边长是(1千米)的正方形面积是1平方千米。

面积单位进率和土地面积单位:
1.常用的土地面积单位有(公顷)和(平方千米)。
★“ 公顷 ”→测量菜地面积、果园面积、建筑面积
★“ 平方千米 ”→测量城市土地面积、国家面积
1公顷:边长是100米的正方形,它的面积是1公顷。
1平方千米:边长是1千米的正方形,它的面积是1平方千米。
1公顷=10000平方米
1平方千米=100公顷
1平方千米=1000000平方米
2.正确理解并熟记相邻的面积单位之间的进率。
①进率100:
1平方米 = 100平方分米
1平方分米 = 100平方厘米
1平方千米 = 100 公顷
②进率10000:
1公顷 = 10000平方米
1平方米 = 10000平方厘米
③进率1000000:
1平方千米 = 1000000平方米
④相邻两个常用的长度单位之间的进率是( 10 )。
相邻两个常用的面积单位之间的进率是( 100 )。

背熟公式
1、周长公式:
长方形的周长= (长+宽)× 2
长 = 周长÷2-宽
或者:(周长-长×2)÷2= 宽
宽 = 周长÷2-长
或者:(周长-宽×2)÷2=长
正方形的周长= 边长×4
正方形的边长 = 周长÷4
2、面积公式:
长方形的面积=长×宽
正方形的面积=边长×边长
长方形的周长=(长 宽)×2
正方形的周长=边长×4
已知面积求长:长=面积÷宽
已知面积求边长:边长=面积开平方
已知周长求长:长=周长÷2 - 宽
已知面积求边长:边长=面积÷4
A、正确区分长方形和正方形的周长和面积的意义,并能正确运用上面的4个计算公式求周长和面积。
归类:什么样的问题是求周长?(缝花边、围栅栏、围栏杆、池塘或花坛周围小路长度、围操场跑步的长度等等)什么样的问题是求面积?或与面积有关?(课本等封面大小、刷墙、花坛周围小路面积、给餐桌配玻璃、给课桌配桌布、洒水车洒到的地面、某物品占地面积、买玻璃、买镜子、买布、买地毯、铺地、裁手帕的等等)
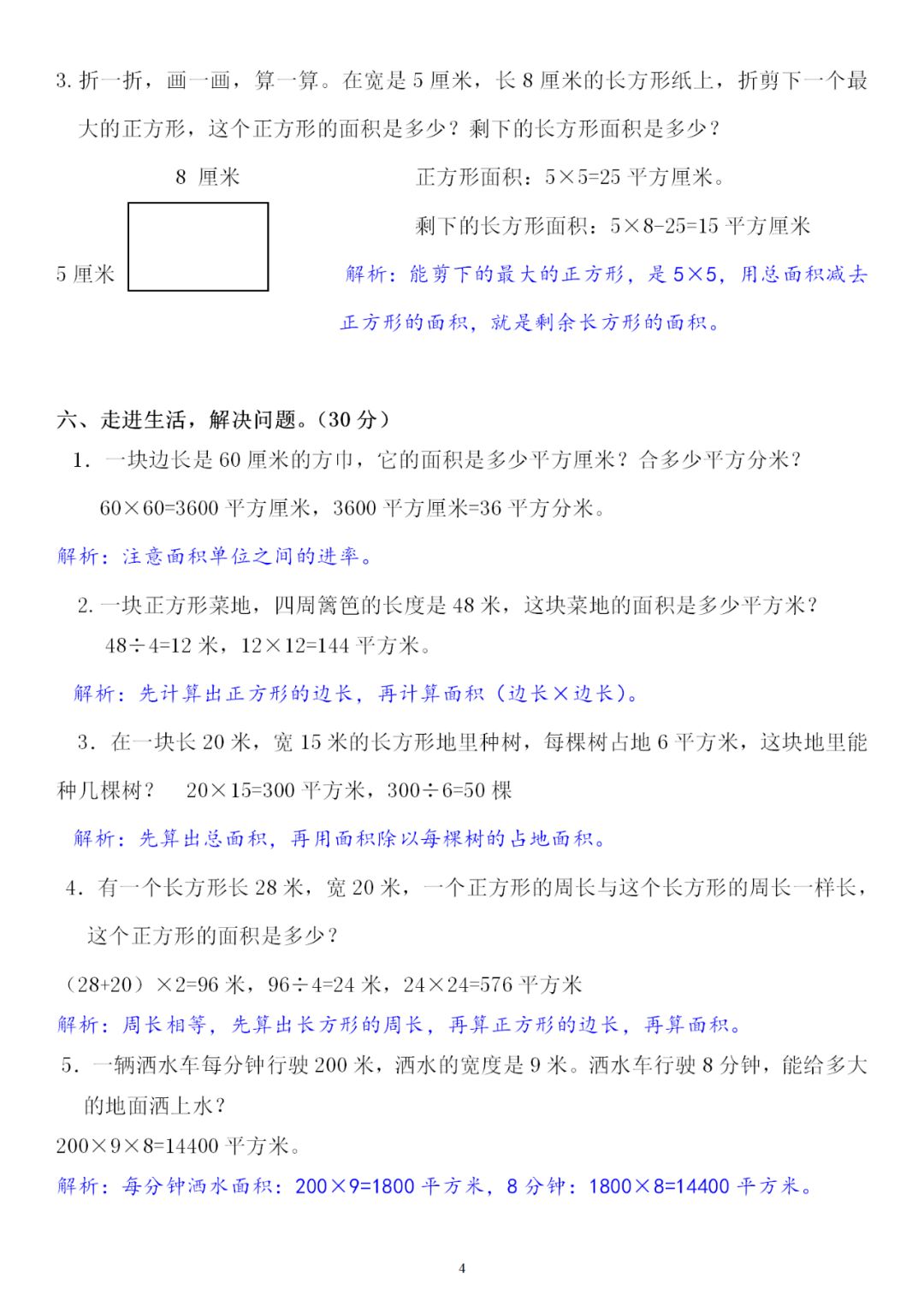
B、长方形或正方形纸的剪或拼。有两个或两个以上长方形或正方形拼成新的图形后的面积与周长。从一个图形中(通常是长方形)剪掉一个图形(最大的正方形等)求剪掉部分的面积或周长、求剩下部分的面积或周长。要求先画图,再标上所用数据,最后列式计算。
C、刷墙的(有的中间有黑板、窗户等):用大面积-小面积。
熟练运用进率进行面积单位之间的换算。掌握换算的方法。
1、低级单位——高级单位:数量÷它们间的进率
如:零钱换大钱,张数减少;300平方分米=3平方米
2、高级单位——低级单位:数量×们间的进率
如:大钱换零钱,张数增多;5平方千米=500公顷
注意:
(1)面积相等的两个图形,周长不一定相等。
周长相等的两个图形,面积不一定相等。
(2)大单位换算小单位(乘它们之间的进率)
小单位换算大单位(除以它们之间的进率)
(3)长度单位和面积单位的单位不同,无法比较。
(4)周长相等的两个长方形,面积不一定相等。面积相等的两个长方形,周长也不一定相等。

测试卷及解析




答案及解析







三年级试卷

三年级课件

三年级教案

人教版三年级数学下册期末测试卷+参考答案
三年级下册语文1-8单元检测卷汇总+答案,考试考高分!
期末复习好资料:人教版三年级数学下册期末综合复习题
三年级数学上册、下册全册各单元知识点大全,快收藏!
部编版三年级下册语文全册知识点汇总,让孩子多背多练题!
博客围绕人教版三年级数学《面积》公式及知识点展开,介绍常用面积单位,如平方厘米、平方分米、平方米等,阐述面积意义,讲解面积单位进率和土地面积单位,给出周长和面积公式,还提及单位换算方法及周长与面积关系等内容。
356

被折叠的 条评论
为什么被折叠?



