- 1. 是什么
- 2. 使用场景
- 3. 如何使用
- 4. 各种BlockingQueue详解以及对比
- 5. ArrayBlockingQueue
- 6. LinkedBlockingQueue
- 7. PriorityBlockingQueue
- 8. SynchronousQueue
- 9. 参考
1. 是什么
线程安全的阻塞队列。
特点:
- 先进先出:
既然是队列那肯定是先进先出 - 阻塞
支持在插入元素时,如果队列已满,那么阻塞,等待队列非满
也支持在删除元素时,如果队列为空,那么阻塞,等待队列非空 - 无界有界
数组容量的大小。无界其实是Integer.MAX_VALUE - 线程安全
2. 使用场景
生产者、消费者
3. 如何使用
| 方法\处理方式 | 抛出异常 | 返回特殊值 | 一直阻塞 | 超时退出 |
|---|---|---|---|---|
| 插入方法 | add(e) | offer(e) | put(e) | offer(e,time,unit) |
| 移除方法 | remove() | poll() | take() | poll(time,unit) |
| 检查方法 | element() | peek() | 不可用 | 不可用 |
4. 各种BlockingQueue详解以及对比
| ArrayBlockingQueue | LinkedBlockingQueue | PriorityBlockingQueue | SynchronousQueue | |
|---|---|---|---|---|
| 数据结构 | 数组 | 单向链表 | 数组(二叉堆) | 单向链表 |
| 怎么实现阻塞 | Lock+Condition | Lock+Condition | Lock+Condition | CAS+LockSupport |
| 有界/无界 | 有界 | 有界 | 无界 | 无界(不存储元素) |
| 吞吐量(以LinkedBlockingQueue为基准) | 比LinkedBlockingQueue低(读读、读写、写写相互阻塞) | / (读读、写写相互阻塞,读写不相互阻塞) | 无界(读读、读写、写写相互阻塞) | 比LinkedBlockingQueue高(读写匹配才能进行下去) |
5. ArrayBlockingQueue
5.1. 是什么
使用Object数组实现的有界的阻塞队列
读读、读写、写写相互阻塞
5.2. 如何使用
public class ArrayBlockingQueueTest
{
public static void main(String[] args) throws InterruptedException
{
ArrayBlockingQueue<String> queue = new ArrayBlockingQueue<>(1);
CountDownLatch latch = new CountDownLatch(2);
new Thread(()->{
for (int i = 0;;i++)
{
try
{
String data = "data" + i;
queue.put(data);
System.out.println("Producer放入消息:" + data);
TimeUnit.SECONDS.sleep(1);
}
catch (Exception e)
{
e.printStackTrace();
}
finally
{
latch.countDown();
}
}
}).start();
new Thread(()->{
for (;;)
{
try
{
System.out.println("Consumer获取消息:" + queue.take());
}
catch (Exception e)
{
e.printStackTrace();
}
finally
{
latch.countDown();
}
}
}).start();
latch.await();
}
}
5.2.1. 方法选择
| 方法\处理方式 | 抛出异常 | 返回特殊值 | 一直阻塞 | 超时退出 |
|---|---|---|---|---|
| 插入方法 | add(e) | offer(e) | put(e) | offer(e,time,unit) |
| 移除方法 | remove() | poll() | take() | poll(time,unit) |
| 检查方法 | element() | peek() | 不可用 | 不可用 |
5.3. 原理分析
5.3.1. uml

5.3.2. 构造方法
5.3.2.1. 底层使用数组+Lock+Condtion实现
public class ArrayBlockingQueue<E> extends AbstractQueue<E>
implements BlockingQueue<E>, java.io.Serializable {
//底层是数组实现的
final Object[] items;
//take, poll, peek or remove等读方法,读取下一个元素的位置
int takeIndex;
//put, offer, or add等方法,写入下一个元素的位置
int putIndex;
//数组中实际元素的数量
//当count==item.length()的时候说明数组已满
int count;
//一个锁说明读写互斥
final ReentrantLock lock;
//两个条件量
private final Condition notEmpty;//用来唤醒读线程
private final Condition notFull;//用来唤醒写线程
public ArrayBlockingQueue(int capacity, boolean fair) {
if (capacity <= 0)
throw new IllegalArgumentException();
this.items = new Object[capacity];
lock = new ReentrantLock(fair);
notEmpty = lock.newCondition();
notFull = lock.newCondition();
}
}
5.3.3. put【阻塞】
public void put(E e) throws InterruptedException {
checkNotNull(e);
//加锁
final ReentrantLock lock = this.lock;
lock.lockInterruptibly();
try {
//如果数组已经满了,那么等待。读者取出元素后唤醒
while (count == items.length)
notFull.await();
//没满,加入数组
enqueue(e);
} finally {
lock.unlock();
}
}
- 4行:加锁。一旦该写线程加锁其他读写线程都不能同时进来
- 8-9行:如果数组已经满了,那么阻塞等待
- 11行:没满则入队并唤醒读者
下面具体分析:
5.3.3.1. 加锁
//加锁
final ReentrantLock lock = this.lock;
lock.lockInterruptibly();
try {
//...
} finally {
lock.unlock();
}
5.3.3.2. 如果数组已经满了,那么等待
//如果数组已经满了,那么等待。直到读者取出元素后唤醒
while (count == items.length)
notFull.await();
5.3.3.3. 没满则入队并唤醒读者
enqueue(e);
- enqueue
private void enqueue(E x) {
//把元素加入到队尾
final Object[] items = this.items;
items[putIndex] = x;
//已插入到末尾,重置插入索引为0
//这个数组是可以循环使用的,不需要扩容。
if (++putIndex == items.length)
putIndex = 0;
count++;
//插入后唤醒读者
notEmpty.signal();
}
5.3.4. take【阻塞】
public E take() throws InterruptedException {
//加锁
final ReentrantLock lock = this.lock;
lock.lockInterruptibly();
try {
//如果数组为空,那么等待。写者加入元素后唤醒
while (count == 0)
notEmpty.await();
//出队
return dequeue();
} finally {
//释放锁
lock.unlock();
}
}
- 3行:加锁。一旦该读线程加锁其他读写线程都不能同时进来
- 6-8行:如果数组为空,那么等待
- 10行:不为空则出队并唤醒写者
下面具体分析:
5.3.4.1. 加锁
//加锁
final ReentrantLock lock = this.lock;
lock.lockInterruptibly();
try {
//...
} finally {
//释放锁
lock.unlock();
}
5.3.4.2. 如果数组为空,那么等待
//如果数组为空,那么等待。写者加入元素后唤醒
while (count == 0)
notEmpty.await();
5.3.4.3. 不为空则出队并唤醒写者
- dequeue
private E dequeue() {
final Object[] items = this.items;
@SuppressWarnings("unchecked")
//获取最后一个元素并置为null
E x = (E) items[takeIndex];
items[takeIndex] = null;
//已取到末尾,重置取值索引为0
//这个数组是可以循环使用的,不需要扩容。
if (++takeIndex == items.length)
takeIndex = 0;
count--;
if (itrs != null)
itrs.elementDequeued();
//出队后唤醒写者
notFull.signal();
return x;
}
5.3.5. offer【返回特殊值】
public boolean offer(E e) {
checkNotNull(e);
//加锁
final ReentrantLock lock = this.lock;
lock.lock();
try {
//已满,直接返回false
if (count == items.length)
return false;
else {
//未满,加入队列同时唤醒读者
enqueue(e);
return true;
}
} finally {
//解锁
lock.unlock();
}
}
5.3.6. poll【返回特殊值】
public E poll() {
final ReentrantLock lock = this.lock;
//加锁
lock.lock();
try {
//长度为0直接返回null,否则出队并唤醒写者
return (count == 0) ? null : dequeue();
} finally {
lock.unlock();
}
}
5.3.7. add【抛出异常】
public boolean add(E e) {
//简单调用AbstractQueue的add方法
return super.add(e);
}
//AbstractQueue的add方法
public boolean add(E e) {
//调用ArrayBlockingQueue的方offer法
if (offer(e))
return true;
else
throw new IllegalStateException("Queue full");
}
5.3.8. remove【抛出异常】
public E remove() {
//简单调用poll方法
E x = poll();
if (x != null)
return x;
else
//没有元素,抛出异常
throw new NoSuchElementException();
}
5.3.9. element【抛出异常】
public E element() {
//调用peek方法
E x = peek();
if (x != null)
return x;
else
//为空直接抛出异常
throw new NoSuchElementException();
}
5.3.10. peek【返回特殊值】
public E peek() {
//加锁
final ReentrantLock lock = this.lock;
lock.lock();
try {
return itemAt(takeIndex); // null when queue is empty
} finally {
//解锁
lock.unlock();
}
}
@SuppressWarnings("unchecked")
final E itemAt(int i) {
//直接返回数组中的第i个元素
return (E) items[i];
}
5.4. 总结
底层使用数组实现,是个有界队列。
并且用了一个锁和两个condition。一个锁说明读写互斥,两个conditon说明读写相互唤醒
6. LinkedBlockingQueue
6.1. 是什么
使用单向链表实现的有界的阻塞队列
读读、写写相互阻塞,读写不相互阻塞
吞吐量比ArrayBlockingQueue高
6.2. 如何使用
public class LinkedBlockingQueueTest
{
public static void main(String[] args) throws InterruptedException
{
LinkedBlockingQueue<String> queue = new LinkedBlockingQueue<>(1);
CountDownLatch latch = new CountDownLatch(2);
new Thread(()->{
for (int i = 0;;i++)
{
try
{
String data = "data" + i;
queue.put(data);
System.out.println("Producer放入消息:" + data);
TimeUnit.SECONDS.sleep(1);
}
catch (Exception e)
{
e.printStackTrace();
}
finally
{
latch.countDown();
}
}
}).start();
new Thread(()->{
for (;;)
{
try
{
System.out.println("Consumer获取消息:" + queue.take());
}
catch (Exception e)
{
e.printStackTrace();
}
finally
{
latch.countDown();
}
}
}).start();
latch.await();
}
}
6.3. 源码分析
6.3.1. 构造方法
6.3.1.1. 底层使用单向链表+Lock+Condition实现
public class LinkedBlockingQueue<E> extends AbstractQueue<E>
implements BlockingQueue<E>, java.io.Serializable {
//最大长度
private final int capacity;
//实际长度
private final AtomicInteger count = new AtomicInteger();
//头节点
transient Node<E> head;
//尾节点
private transient Node<E> last;
//出队时用的锁。锁住队头
private final ReentrantLock takeLock = new ReentrantLock();
//如果读操作的时候队列是空的,那么等待 notEmpty 条件
private final Condition notEmpty = takeLock.newCondition();
//入队时用的锁。锁住队尾
private final ReentrantLock putLock = new ReentrantLock();
// 如果写操作的时候队列是满的,那么等待 notFull 条件
private final Condition notFull = putLock.newCondition();
public LinkedBlockingQueue() {
//相当于无界队列
this(Integer.MAX_VALUE);
}
public LinkedBlockingQueue(int capacity) {
if (capacity <= 0) throw new IllegalArgumentException();
this.capacity = capacity;//有界队列
last = head = new Node<E>(null);//头节点是个占位符
}
}
6.3.1.2. Node
static class Node<E> {
E item;
//单向队列
Node<E> next;
Node(E x) { item = x; }
}
结构如下图:

6.3.2. put【阻塞】
public void put(E e) throws InterruptedException {
if (e == null) throw new NullPointerException();
int c = -1;
Node<E> node = new Node<E>(e);
final ReentrantLock putLock = this.putLock;
final AtomicInteger count = this.count;
//加写锁
putLock.lockInterruptibly();
try {
//链表实际容量到达链表最大容量,阻塞等待读者取出
while (count.get() == capacity) {
notFull.await();
}
//加入尾部
enqueue(node);
c = count.getAndIncrement();//+1,不过返回的是c的原值
if (c + 1 < capacity)
notFull.signal();//唤醒其他写者?
} finally {
putLock.unlock();
}
//c == 0 说明原来queue是空的, 那么可能有其他读线程阻塞住了。
if (c == 0)
//所以这里 唤醒正在 poll/take 等待中的线程
signalNotEmpty();
}
- 8行:加写锁。一旦加了写锁其他写者无法同时进来写入数据,但是读者可以同时进来读
- 11-13行:链表实际容量到达链表最大容量,那么写者阻塞等待读者取出
- 15行:链表没有满的话,那么把该元素添加至尾部
- 16行:更新队列中元素的数量,+1,返回原值
- 17-18行:添加了元素后发现队列还是没有满,那么唤醒其他写者继续添加
- 23-25行:由这句
c = count.getAndIncrement();可看出+1后返回的是c的原值,如果为0说明之前队列可能为空,那么加读锁、唤醒读者读取元素、解读锁
下面具体分析:
6.3.2.1. 加写锁
//加写锁
putLock.lockInterruptibly();
try {
//...
} finally {
putLock.unlock();
}
6.3.2.2. 如果队列已满那么等待
//链表实际容量到达链表最大容量,阻塞等待读者取出
while (count.get() == capacity) {
notFull.await();
}
6.3.2.3. 未满则入队
- enqueue
private void enqueue(Node<E> node) {
//把节点加入到链表尾部,并且更新last指针
last = last.next = node;
}
6.3.2.4. 入队完发现队列没满,那么继续唤醒写者入队
if (c + 1 < capacity)
notFull.signal();//唤醒其他写者
6.3.2.5. 入队完解锁后发现之前队列是空的,那么唤醒读者
//c == 0 说明原来queue是空的, 那么可能有其他读线程阻塞住了。
if (c == 0)
//所以这里 唤醒正在 poll/take 等待中的线程
signalNotEmpty();
- signalNotEmpty
private void signalNotEmpty() {
//加读锁
final ReentrantLock takeLock = this.takeLock;
takeLock.lock();
try {
//唤醒读者
notEmpty.signal();
} finally {
takeLock.unlock();
}
}
6.3.3. take【阻塞】
public E take() throws InterruptedException {
E x;
int c = -1;
final AtomicInteger count = this.count;
final ReentrantLock takeLock = this.takeLock;
//加了读锁
takeLock.lockInterruptibly();
try {
//长度为0,阻塞等待写着加入
while (count.get() == 0) {
notEmpty.await();
}
//删除第一个节点
x = dequeue();
c = count.getAndDecrement();
if (c > 1)
notEmpty.signal();//唤醒其他读者?
} finally {
takeLock.unlock();
}
//c == capacity 说明原来queue是满的, 那么可能有其他写线程阻塞住了。
if (c == capacity)
//所以这里 唤醒正在 put 等待中的线程
signalNotFull();
return x;
}
- 7行:加读锁。一旦加了读锁其他读者无法同时进来读取数据,但是写者可以同时进来写数据
- 10-12行:链表实际容量为0,那么读者阻塞等待写者写入
- 14行:链表不为空的话,那么删除链表头部的元素
- 15行:更新队列中元素的数量,-1,返回原值
- 16-17行:取出了元素后发现队列还是不为空,那么唤醒其他读者继续读取
- 22-24行:由这句
c = count.getAndDecrement();可看出-1后返回的是c的原值,当他为capacity的时候说明之前队列可能是满的,那么加写锁、唤醒写者写入元素、解写锁
下面具体分析:
6.3.3.1. 加读锁
//加了读锁
takeLock.lockInterruptibly();
try {
//....
} finally {
takeLock.unlock();
}
6.3.3.2. 队列为空那么等待
//长度为0,阻塞等待写着加入
while (count.get() == 0) {
notEmpty.await();
}
6.3.3.3. 未空则出队
- dequeue
private E dequeue() {
Node<E> h = head;//头节点是个占位符
Node<E> first = h.next;//真正的第一个节点
h.next = h; // help GC 头节点next指向头节点自己?
head = first;//更新头节点指向第一个节点(即从队头出队)
E x = first.item;
first.item = null;
return x;
}
6.3.3.4. 出了队发现队列没空,那么继续唤醒读者
if (c > 1)
notEmpty.signal();//唤醒其他读者?
6.3.3.5. 出了队解了锁发现之前队列是满的,那么唤醒写者
if (c == capacity)
//加写锁,唤醒写者
signalNotFull();
- signalNotFull
private void signalNotFull() {
final ReentrantLock putLock = this.putLock;
//加写锁
putLock.lock();
try {
//通知写者没满,可以写了
notFull.signal();
} finally {
putLock.unlock();
}
}
6.3.4. offer 返回特殊值
public boolean offer(E e) {
if (e == null) throw new NullPointerException();
final AtomicInteger count = this.count;
if (count.get() == capacity)
return false;
int c = -1;
Node<E> node = new Node<E>(e);
final ReentrantLock putLock = this.putLock;
putLock.lock();
try {
if (count.get() < capacity) {
enqueue(node);
c = count.getAndIncrement();
if (c + 1 < capacity)
notFull.signal();
}
} finally {
putLock.unlock();
}
if (c == 0)
signalNotEmpty();
return c >= 0;//跟put不同的地方在这里,返回而不阻塞
}
6.3.5. poll 返回特殊值
public E poll() {
final AtomicInteger count = this.count;
if (count.get() == 0)//跟take不同的地方在这里,返回null
return null;
E x = null;
int c = -1;
final ReentrantLock takeLock = this.takeLock;
takeLock.lock();
try {
if (count.get() > 0) {
x = dequeue();
c = count.getAndDecrement();
if (c > 1)
notEmpty.signal();
}
} finally {
takeLock.unlock();
}
if (c == capacity)
signalNotFull();
return x;
}
6.3.6. peek 返回特殊值
public E peek() {
if (count.get() == 0)//为空返回null
return null;
final ReentrantLock takeLock = this.takeLock;
takeLock.lock();
try {
Node<E> first = head.next;
if (first == null)
return null;
else
return first.item;
} finally {
takeLock.unlock();
}
//不需要唤醒写着,因为没有出队
}
6.4. 总结
底层使用单向数组实现,可以有界也可以无界队列。
并且用了两个锁和两个condition。两个个锁说明读写可以同时进行,两个conditon说明读写相互唤醒
7. PriorityBlockingQueue
7.1. 是什么
底层使用数组(二叉堆)实现的无界的阻塞队列
读读、读写、写写相互阻塞
可以排序
由于无界,所以put操作不会阻塞,但是take操作会阻塞(队列为空的时候)
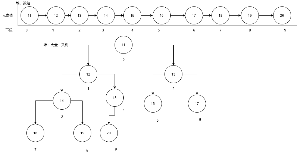
7.1.1. 二叉堆
一颗完全二叉树,堆序性质为,每个节点的值都小于其左右子节点的值,二叉堆中最小的值就是根节点。
底层用数组进行存储。对于数组中的元素 a[i],其左子节点为 a[2i+1],其右子节点为 a[2i + 2],其父节点为 a[(i-1)/2]。
结构如下图:

7.2. 如何使用
public class PriorityBlockingQueueTest
{
public static void main(String[] args) throws InterruptedException
{
PriorityBlockingQueue<String> queue = new PriorityBlockingQueue<>(1);
CountDownLatch latch = new CountDownLatch(2);
new Thread(()->{
for (int i = 0;;i++)
{
try
{
String data = "data" + i;
queue.put(data);
System.out.println("Producer放入消息:" + data);
TimeUnit.SECONDS.sleep(1);
}
catch (Exception e)
{
e.printStackTrace();
}
finally
{
latch.countDown();
}
}
}).start();
new Thread(()->{
for (;;)
{
try
{
System.out.println("Consumer获取消息:" + queue.take());
}
catch (Exception e)
{
e.printStackTrace();
}
finally
{
latch.countDown();
}
}
}).start();
latch.await();
}
}
7.3. 原理分析
7.3.1. 构造方法
7.3.1.1. 底层使用数组+Lock+Condition实现
public class PriorityBlockingQueue<E> extends AbstractQueue<E>
implements BlockingQueue<E>, java.io.Serializable {
//底层使用数组实现(堆)
private transient Object[] queue;
//实际使用的长度
private transient int size;
//comparator确定元素的顺序,如果是null那么是自然序
private transient Comparator<? super E> comparator;
//只有一把锁说明读写互斥
private final ReentrantLock lock;
//只有一个condition说明只有读或者写的操作是阻塞的
//当队列不为空的时候唤醒读操作
private final Condition notEmpty;
// 这个也是用于锁,用于数组扩容的时候,需要先获取到这个锁,才能进行扩容操作
// 其使用 CAS 操作
private transient volatile int allocationSpinLock;
public PriorityBlockingQueue() {
//默认11个,自然序
this(DEFAULT_INITIAL_CAPACITY, null);
}
public PriorityBlockingQueue(int initialCapacity) {
this(initialCapacity, null);
}
public PriorityBlockingQueue(int initialCapacity,
Comparator<? super E> comparator) {
if (initialCapacity < 1)
throw new IllegalArgumentException();
this.lock = new ReentrantLock();
this.notEmpty = lock.newCondition();
this.comparator = comparator;
this.queue = new Object[initialCapacity];
}
}
7.3.2. put
public void put(E e) {
//转调offer
offer(e); // never need to block
}
7.3.2.1. 转调offer,不需要阻塞
- offer
public boolean offer(E e) {
if (e == null)
throw new NullPointerException();
final ReentrantLock lock = this.lock;
//加锁
lock.lock();
int n, cap;
Object[] array;
//如果当前队列中的元素个数 >= 数组的大小,那么需要扩容了
while ((n = size) >= (cap = (array = queue).length))
tryGrow(array, cap);
try {
Comparator<? super E> cmp = comparator;
//自然序。把e加入到数组array末尾的位置n,然后与父亲比较,若是比父亲小则交换位置
if (cmp == null)
siftUpComparable(n, e, array);
else
siftUpUsingComparator(n, e, array, cmp);
size = n + 1;
//唤醒读者
notEmpty.signal();
} finally {
lock.unlock();
}
return true;
}
- 6行:加锁。一旦该写者加了锁,那么其他读写线程不能进来操作
- 10-11行:根据需要进行扩容
- 13-18行:插入数组末尾,并且通过上浮操作保持堆的性质
- 19行:队列中元素的实际数量+1
- 21行:其他读者可能在队列为空的时候阻塞,这里需要唤醒
由上面的代码可以看出写的时候是不需要阻塞的,因为这个队列是无界的
7.3.2.1.1. 加锁
final ReentrantLock lock = this.lock;
//加锁
lock.lock();
} finally {
lock.unlock();
}
7.3.2.1.2. 判断是否需要扩容
//如果当前队列中的元素个数 >= 数组的大小,那么需要扩容了
while ((n = size) >= (cap = (array = queue).length))
tryGrow(array, cap);
7.3.2.1.2.1. 需要的话进行扩容
- tryGrow
private void tryGrow(Object[] array, int oldCap) {
//为什么这里释放锁?让读的线程可以读而不至于再扩容的时候阻塞
lock.unlock(); // must release and then re-acquire main lock
Object[] newArray = null;
//allocationSpinLock为0表示没有其他进行扩容,1表示有
//当没有其他线程扩容 且 当前线程CAS加锁成功才进行扩容
if (allocationSpinLock == 0 &&
UNSAFE.compareAndSwapInt(this, allocationSpinLockOffset,
0, 1)) {
try {
//如果旧容量<64,那么新容量=2*旧容量+2
//否则为1.5*旧容量
int newCap = oldCap + ((oldCap < 64) ?
(oldCap + 2) : // grow faster if small
(oldCap >> 1));
//溢出判断
if (newCap - MAX_ARRAY_SIZE > 0) { // possible overflow
int minCap = oldCap + 1;
if (minCap < 0 || minCap > MAX_ARRAY_SIZE)
throw new OutOfMemoryError();
newCap = MAX_ARRAY_SIZE;
}
//确实有扩容 且 array没有变动--说明没有其他线程在扩容?
if (newCap > oldCap && queue == array)
newArray = new Object[newCap];
} finally {
//释放锁
allocationSpinLock = 0;
}
}
//其他线程在扩容,让出CPU
if (newArray == null) // back off if another thread is allocating
Thread.yield();
//这里有重新加锁了?扩容完毕,需要真正的修改数组了,这里需要阻塞读
lock.lock();
//转移旧数组到新数组
if (newArray != null && queue == array) {
queue = newArray;
System.arraycopy(array, 0, newArray, 0, oldCap);
}
}
7.3.2.1.3. 把元素加入堆的末尾
//自然序。把e加入到数组array末尾的位置n,然后与父亲比较,若是比父亲小则交换位置
if (cmp == null)
siftUpComparable(n, e, array);
7.3.2.1.3.1. 上浮操作调整堆
- siftUpComparable
//把x,插入到堆数组array,的k位置
private static <T> void siftUpComparable(int k, T x, Object[] array) {
Comparable<? super T> key = (Comparable<? super T>) x;
//最多调整到root即0
while (k > 0) {
//父节点的位置 (k-1)/2
int parent = (k - 1) >>> 1;
Object e = array[parent];
//如果x比父节点大,那么退出
if (key.compareTo((T) e) >= 0)
break;
//否则与父节点交换位置
array[k] = e;
//从父节点继续往上
k = parent;
}
//走到这里说明k位置存放x满足二叉堆的性质:比父节点大,比左右孩子小
array[k] = key;
}
7.3.2.1.3.2. 调整的过程图

7.3.3. take
public E take() throws InterruptedException {
final ReentrantLock lock = this.lock;
//加锁
lock.lockInterruptibly();
E result;
try {
//出队元素为空那么阻塞等待唤醒
while ( (result = dequeue()) == null)
notEmpty.await();
} finally {
//解锁
lock.unlock();
}
return result;
}
- 4行:加锁。一旦该读者加了锁,那么其他读写线程不能进来操作
- 8-9行:出队,如果队列为空那么进行阻塞,等待队列不为空的时候由写者唤醒
7.3.3.1. 加锁
final ReentrantLock lock = this.lock;
//加锁
lock.lockInterruptibly();
try {
//...
} finally {
//解锁
lock.unlock();
}
7.3.3.2. 一直阻塞等待,直到出队成功
//出队元素为空那么阻塞等待唤醒
while ( (result = dequeue()) == null)
notEmpty.await();
7.3.3.2.1. 出队具体操作
- dequeue
private E dequeue() {
//队列为空返回null
int n = size - 1;
if (n < 0)
return null;
else {
Object[] array = queue;
//root节点,即0号位置就是出队的元素
E result = (E) array[0];
E x = (E) array[n];//数组末尾的元素x
array[n] = null;
Comparator<? super E> cmp = comparator;
if (cmp == null)
//把数组末尾的元素x放到0号位置,调整堆
siftDownComparable(0, x, array, n);
else
siftDownUsingComparator(0, x, array, n, cmp);
size = n;
return result;
}
}
- 7-12行:移除堆顶,末尾元素放到堆顶
- 14-18行:下沉操作调整堆
7.3.3.2.1.1. 移除堆顶,末尾元素放到堆顶
Object[] array = queue;
//root节点,即0号位置就是出队的元素
E result = (E) array[0];
E x = (E) array[n];//数组末尾的元素x
array[n] = null;
7.3.3.2.1.2. 下沉操作调整堆
- siftDownComparable
//把元素x,插入到长度为n,的堆数组array的,k位置
private static <T> void siftDownComparable(int k, T x, Object[] array,
int n) {
if (n > 0) {
Comparable<? super T> key = (Comparable<? super T>)x;
//只能在 非叶子节点(有孩子的节点)调整
int half = n >>> 1;
while (k < half) {
//左孩子
int child = (k << 1) + 1; // assume left child is least
Object c = array[child];
//右孩子
int right = child + 1;
if (right < n &&
((Comparable<? super T>) c).compareTo((T) array[right]) > 0)
c = array[child = right];
//c是左右孩子中较小的那个
//如果要插入的元素比左右孩子都小,那么二叉堆性质以满足,无需调整
if (key.compareTo((T) c) <= 0)
break;
//否则将较小的孩子上移
array[k] = c;
//继续往下调整
k = child;
}
//走到这里说明k位置存放x满足二叉堆的性质:比父节点大,比左右孩子小
array[k] = key;
}
}
7.3.3.2.1.3. 调整的过程图

7.4. 总结
无界队列,底层使用二叉堆实现,有序。
写不阻塞,读阻塞
8. SynchronousQueue
8.1. 是什么
底层使用单向实现的阻塞队列,不存储元素
一个写者必须同时有一个读者才能进行下去,反之亦然。
否则写者将会一直阻塞或者读者将会一直阻塞
8.2. 使用
public class SynchronousQueueTest
{
public static void main(String[] args) throws InterruptedException
{
SynchronousQueue <String> queue = new SynchronousQueue<>();
CountDownLatch latch = new CountDownLatch(2);
new Thread(()->{
for (int i = 0;;i++)
{
try
{
String data = "data" + i;
queue.put(data);
System.out.println("Producer放入消息:" + data);//不支持peek操作
TimeUnit.SECONDS.sleep(1);
}
catch (Exception e)
{
e.printStackTrace();
}
finally
{
latch.countDown();
}
}
}).start();
new Thread(()->{
for (;;)
{
try
{
System.out.println("Consumer获取消息:" + queue.take());
}
catch (Exception e)
{
e.printStackTrace();
}
finally
{
latch.countDown();
}
}
}).start();
latch.await();
}
}
8.3. 原理
8.3.1. 构造方法
public class SynchronousQueue<E> extends AbstractQueue<E>
implements BlockingQueue<E>, java.io.Serializable {
private transient volatile Transferer<E> transferer;
public SynchronousQueue() {
this(false);//默认不公平,即用stack
}
public SynchronousQueue(boolean fair) {
transferer = fair ? new TransferQueue<E>() : new TransferStack<E>();
}
//单向链表头、尾
transient volatile QNode head;
transient volatile QNode tail;
}
8.3.1.1. Transfer
abstract static class Transferer<E> {
//put和take操作都会调用这个
//如果e为空,那么代表读者的take操作
//如果e不为空,那么代表写着的put操作
// 第二个参数代表是否设置超时,如果设置超时,超时时间是第三个参数的值
// 返回值如果是 null,代表超时,或者中断。具体是哪个,可以通过检测中断状态得到。
abstract E transfer(E e, boolean timed, long nanos);
}
8.3.1.2. QNode
static final class QNode {
volatile QNode next; // 单向链表
volatile Object item; // CAS'ed to or from null
volatile Thread waiter; // to control park/unpark
final boolean isData;//true表示写,false表示读
}
8.3.2. put 阻塞
public void put(E e) throws InterruptedException {
//写着e保证不为空
if (e == null) throw new NullPointerException();
//调用Transfer的transfer方法传递元素给读者
if (transferer.transfer(e, false, 0) == null) {
Thread.interrupted();
throw new InterruptedException();
}
}
8.3.2.1. 调用TransferQueue
- TransferQueue transfer
E transfer(E e, boolean timed, long nanos) {
QNode s = null;
boolean isData = (e != null);//e不为空表示写(true),为空表示读(false)
for (;;) {
QNode t = tail;
QNode h = head;
if (t == null || h == null) // saw uninitialized value
continue; // spin
//队列为空或者队列中尾节点的模式与当前节点一样(即都是写或者都是读的情况)
//那么直接将当前节点入队
if (h == t || t.isData == isData) {
QNode tn = t.next;
//之前的tail跟当前tail不同,说明已经有节点入队了,重新来一次
if (t != tail)
continue;
//走到这里说明tail没有改变,可以tail.next居然不为空,说明有节点入队,但是还没有修改tail
//那么把tail指向tail.next即可
if (tn != null) {
advanceTail(t, tn);//tail==t的话,把tail指向tn
continue;
}
//设置了超时但是时间不对
if (timed && nanos <= 0)
return null;
//构造当前节点
if (s == null)
s = new QNode(e, isData);
//插入到链表尾部
if (!t.casNext(null, s))
continue;
//tail==t的话,把tail指向s
advanceTail(t, s);
//自旋或者阻塞等待另一个模式的线程过来唤醒
//写线程拿到的是null,读线程拿到的是写线程的值
Object x = awaitFulfill(s, e, timed, nanos);
//走到这里说明已经唤醒了,继续往下执行
if (x == s) { // wait was cancelled
clean(t, s);
return null;
}
//当前节点的next不是当前节点
//那么当头节点==尾节点的时候,CAS设置头为当前节点
if (!s.isOffList()) { // not already unlinked
advanceHead(t, s); // unlink if head
if (x != null) // and forget fields
s.item = s;
s.waiter = null;
}
return (x != null) ? (E)x : e;
}
//一读一写刚好匹配的情况
else {
//头节点的next是当前节点
QNode m = h.next;
//头节点或者尾节点或者头节点的next为空了,即链表改变了,重新开始
if (t != tail || m == null || h != head)
continue;
//失败重试的情况
Object x = m.item;
if (isData == (x != null) || // m already fulfilled
x == m || // m cancelled
!m.casItem(x, e)) { // lost CAS
advanceHead(h, m); // dequeue and retry
continue;
}
//CAS需改头节点。如果h==head,那么修改头节点为当前节点
advanceHead(h, m); // successfully fulfilled
//唤醒当前节点的线程。对应awaitFulfill
LockSupport.unpark(m.waiter);
return (x != null) ? (E)x : e;
}
}
}
- advanceTail
void advanceTail(QNode t, QNode nt) {
//如果当前尾节点==传过来的尾节点的话
if (tail == t)
//CAS操作修改尾节点指针指向nt
UNSAFE.compareAndSwapObject(this, tailOffset, t, nt);
}
- awaitFulfill
//要么自旋、要么阻塞
Object awaitFulfill(QNode s, E e, boolean timed, long nanos) {
//设置了超时,那么计算超时到期的时间
final long deadline = timed ? System.nanoTime() + nanos : 0L;
Thread w = Thread.currentThread();
//头节点的下一个节点就是我自己了,那么我不入队,而是自旋等待
int spins = ((head.next == s) ?
(timed ? maxTimedSpins : maxUntimedSpins) : 0);
for (;;) {
//当前线程被中断了,那么将当前节点的item属性CAS设置为e
if (w.isInterrupted())
s.tryCancel(e);
//这里是这个方法的唯一的出口
//当前节点的item属性跟e不同的时候
Object x = s.item;
if (x != e)
return x;
//超时了,那么将当前节点的item属性CAS设置为e
if (timed) {
nanos = deadline - System.nanoTime();
if (nanos <= 0L) {
s.tryCancel(e);
continue;
}
}
//每次循环自旋-1
if (spins > 0)
--spins;
//走到这里说明自旋到了最大次数或者没有设置自旋
//当前节点还没关联线程,那么关联
else if (s.waiter == null)
s.waiter = w;
//没有设置超时,那么阻塞
else if (!timed)
LockSupport.park(this);
else if (nanos > spinForTimeoutThreshold)
LockSupport.parkNanos(this, nanos);
}
}
- tryCancel
void tryCancel(Object cmp) {
UNSAFE.compareAndSwapObject(this, itemOffset, cmp, this);
}
- advanceHead
void advanceHead(QNode h, QNode nh) {
if (h == head &&
UNSAFE.compareAndSwapObject(this, headOffset, h, nh))
h.next = h; // forget old next
}
8.3.3. take 阻塞
public E take() throws InterruptedException {
//调用Transfer的transfer方法从写者获取元素
E e = transferer.transfer(null, false, 0);
if (e != null)
return e;
Thread.interrupted();
throw new InterruptedException();
}
8.4. 总结
不存储元素,吞吐量比LinkedBlockingQueue高
读、写必须匹配才能进行下去,否则会加入队列阻塞等待,直到另一个模式的线程到来唤醒
89

被折叠的 条评论
为什么被折叠?



