安装依赖环境
这里使用的是Python2.7
安装依赖包:
pip install pycallgraph
生成流程图
方式一:
在python代码中执行:
from pycallgraph import PyCallGraph
from pycallgraph.output import GraphvizOutput
with PyCallGraph(output=GraphvizOutput):
# 添加执行的代码、函数
pass
在执行结束之后会生成流程图
方式二:
安装环境
windows上安装graphviz可执行文件
安装包:https://pythondict.com/go/?url=https://graphviz.gitlab.io/_pages/Download/windows/graphviz-2.38.msi
安装完成后,为方便使用,将安装路径添加到环境变量中
这种方式需要使用bash来执行,我这里使用的是git bash
安装地址: https://gitforwindows.org/
示例
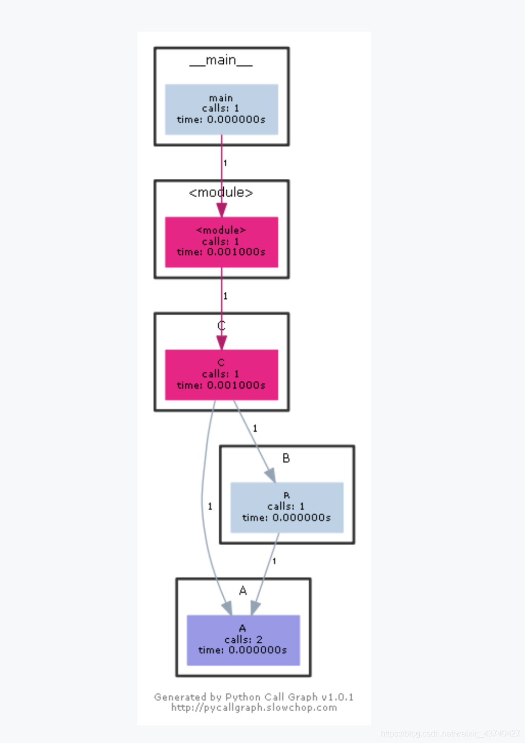
# 文件名: graphs.py
def A():
pass
def B():
A()
def C():
A()
B()
if __name__ == '__main__':
C()
打开git bash:

执行:
pycallgraph graphviz graphs.py
在本地会生成一个png图片:

生成UML类图
安装pylint:
pip install pylint
打开git bash, 命令格式
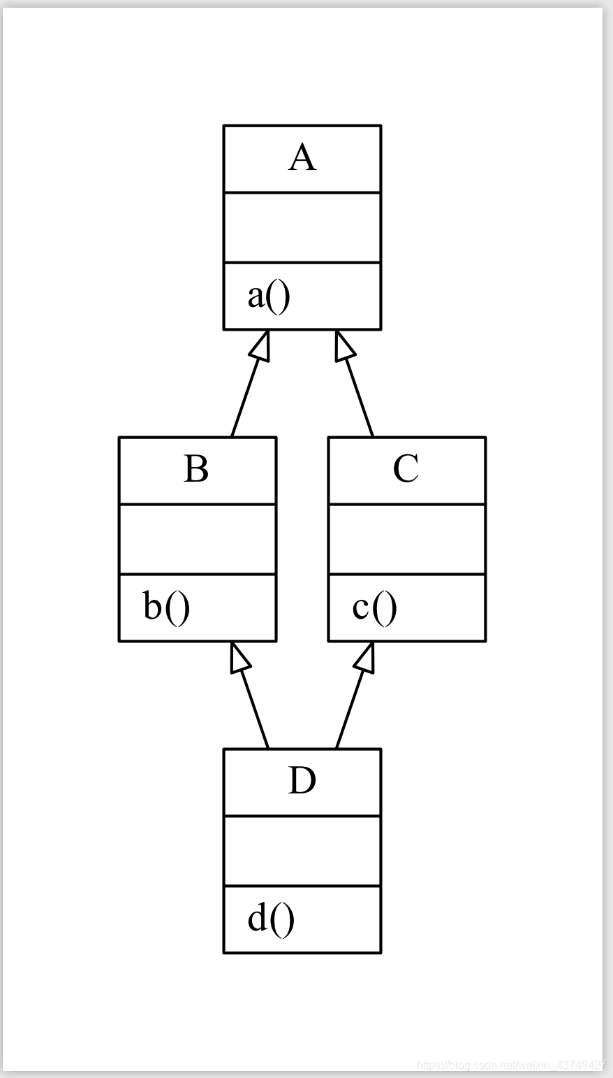
pyreverse -o 生成的文件类型 文件或工程目录
如:
#文件名: graphs.py
class A(object):
def a(self):
pass
class B(A):
def b(self):
pass
class C(A):
def c(self):
pass
class D(B, C):
def d(self):
# 建议文件类型选用pdf, 这样生成的图比较清晰
pyreverse -o pdf graphs.py
生成如下:

// --help查看更多选项
$ pyreverse --help
Usage:
pyreverse [options] <packages>
create UML diagrams for classes and modules in <packages>
Options:
-h, --help show this help message and exit
-f <mode>, --filter-mode=<mode>
filter attributes and functions according to
<mode>. Correct modes are :
'PUB_ONLY' filter all non public attributes
[DEFAULT], equivalent to PRIVATE+SPECIAL_A
'ALL' no filter 'SPECIAL'
filter Python special functions
except constructor 'OTHER'
filter protected and private
attributes [current: PUB_ONLY]
-c <class>, --class=<class>
create a class diagram with all classes related to
<class>; this uses by default the options -ASmy
[current: none]
-a <ancestor>, --show-ancestors=<ancestor>
show <ancestor> generations of ancestor classes not in
<projects>
-A, --all-ancestors show all ancestors off all classes in <projects>
-s <ass_level>, --show-associated=<ass_level>
show <ass_level> levels of associated classes not in
<projects>
-S, --all-associated show recursively all associated off all associated
classes
-b, --show-builtin include builtin objects in representation of classes
-m [yn], --module-names=[yn]
include module name in representation of classes
-k, --only-classnames
don't show attributes and methods in the class boxes;
this disables -f values
-o <format>, --output=<format>
create a *.<format> output file if format available.
[current: dot]
--ignore=<file[,file...]>
Add files or directories to the blacklist. They should
be base names, not paths. [current: CVS]
-p <project name>, --project=<project name>
set the project name. [current: none]
本文介绍了如何在Python环境中安装依赖包pycallgraph,用于生成代码调用流程图,并展示了如何通过两种方式创建流程图。同时,指导读者如何使用pyreverse生成UML类图,包括pylint的安装和使用实例。
3849

被折叠的 条评论
为什么被折叠?



