教师工作量管理系统(可接二次开发)
需源代码和项目文档请私信我
需源代码和项目文档请私信我
需源代码和项目文档请私信我

后台:Springmvc+Spring+Mybatis
前台:easyui
数据库:MySQL(密码MD5加密,原始密码000000)
数据设计关系图:

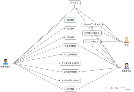
总体功能结构图:

系统效果图:





教师工作量管理系统(可接二次开发)
需源代码和项目文档请私信我
需源代码和项目文档请私信我
需源代码和项目文档请私信我

后台:Springmvc+Spring+Mybatis
前台:easyui
数据库:MySQL(密码MD5加密,原始密码000000)
数据设计关系图:

总体功能结构图:

系统效果图:






被折叠的 条评论
为什么被折叠?