本来是想总结一些面试题,这一总结起来,直接又重新学了一遍Vue
就当作复习Vue用的,总结了一些基础知识也有一些面试题
持续更新…
1. 基础知识
1.1 指令
v-text : 更新元素的 textContent
v-html : 更新元素的 innerHTML
v-if : 如果为true, 当前标签才会输出到页面
v-else: 如果为false, 当前标签才会输出到页面
v-show : 通过控制display样式来控制显示/隐藏
v-for : 遍历数组/对象
v-on : 绑定事件监听, 一般简写为@
v-bind : 强制绑定解析表达式, 可以省略v-bind
v-model : 双向数据绑定
ref : 为某个元素注册一个唯一标识, vue对象通过$refs属性访问这个元素对象
v-cloak : 使用它防止闪现表达式, 与css配合: [v-cloak] { display: none }
1.2 v-if与v-show 显式
v-if是控制元素是否加载到页面上(有性能开销)
v-show是控制元素的显示与隐藏 (初始创建时加载一次)
频繁切换使用v-show
使用
v-if会有性能开销。每次插入或者移除元素时都必须要生成元素内部的DOM树,这在某些时候是非常大的工作量。
而v-show除了在初始创建开销时之外没有额外的开销。
1.3 v-for 遍历
数组
v-for="(item, index) in array"
对象
v-for="(value, key, index) in object"
key的重要性:key不要乱写(如random或index)
1.4 v-if与v-for不能同时用
v-for优先级高一点,会循环之后再判断条件(重复判断),开销比较大
可以把 v-if 放在【父】标签或者【子】标签中
1.5 data、计算属性、方法
- data对象:可以使用它来存储字符串、数组和对象等数据;
- 方法:可以使用它来存储函数并在模板中调用;
- 计算属性:可以使用它将函数存储下来,然后像访问data对象中的属性一样调用

1.6 计算属性与方法
-
计算属性会被缓存(只有当计算属性的依赖发生变化时,代码才会被再次执行)
-
计算属性可以设置setter和getter
1.7 方法中的this
在方法中,this指向该方法所属的组件
可以使用this访问data对象的属性和其他方法
1.8 事件对象
默认传入 $event
有参数时,显式的在最后传入 $event
<p>{
{number}}</p>
<button @click="incrementBy1">点击+1</button>
<button @click="incrementBy10(10, $event)">点击+10</button>
data(){
return {
number: 0
}
}
methods: {
incrementBy1(e){
this.number++
console.log(e.__proto__.constructor) // f MouseEvent()
console.log(e.target) // <button>点击+1</button>
console.log(e.currentTarget) // <button>点击+1</button>
},
incrementBy10(step, e){
this.number+=step
console.log(e.__proto__.constructor) // f MouseEvent()
}
}
- event是原生的
- 事件被挂载到当前元素
1.9 事件修饰符
.prevent 阻止执行事件默认行为
.stop 阻止事件继续传播
.once 只在第一次触发事件的时候触发事件侦听器
.capture 使用捕获模式
.self 只监听元素自身而不是它的子元素上触发的事件
还有一些按键修饰符
@click.ctrl 按CTRL或 CTRL加Alt或Shift 一同按下
@click..ctrl.exact 只按CTRL键
@click..exact 没有任何系统修饰符被按下
1.10 侦听器 watch
侦听器可以监听data对象属性或者计算属性的变化
当监听的属性发生变化时,侦听器会被传入两个参数:所监听属性的当前值和原来的旧值
监听整个对象被称作深度监听,通过将deep选项设置为true来开启这一特性
data() {
return {
name: 'YK菌',
info: {
hobby: '写博客'
}
}
},
watch: {
name(newValue, oldValue){
console.log(newValue, oldValue);
},
info: {
handle: function(newValue, oldValue){
console.log(newValue, oldValue);
},
deep: true
}
当数据改变时,会调用watch里对应的函数
引用类型值改变后,新旧值都改变了,所以拿不到oldValue
1.11 动态绑定class、style
1. 类名class
对象
:class="{ 'active': isActive, 'error': isError }"
data(){
return {
isActive: true,
isError: false
}
}
数组
:class="[activeCls, errorCls]"
data(){
return {
activeCls: 'active',
errorCls: 'error'
}
}
对象数组之间可以互相嵌套
2. 内联样式style
对象
:style="{ 'color': color, 'fontSize': fontSize + 'px' }"
data(){
return {
color: 'red',
fontSize : 14
}
}
数组
:style="[ styleA, styleB ]"
1.12 过滤器
使用
只可以在插值和v-bind指令中使用过滤器
{
{
origin | format }}
组件中定义
filters: {
format(value){
return value + 2;
}
}
全局定义
Vue.filter('format', function(value){
return value + 2;
})
过滤器是组件中唯一不能使用this来访问数据或者方法的地方
因为过滤器应该是纯函数,也就是说对于同样的输入每次都返回同样的输出,而不涉及任何外部数据。如果想在过滤器中访问其他数据,可以将它作为参数传入
1.13 v-clock
解决初始化慢导致页面闪动
不需要表达式,和CSS的display:none配合使用
<div v-clock>{
{ data }}</div>
[v-clock] {
display: none;
}
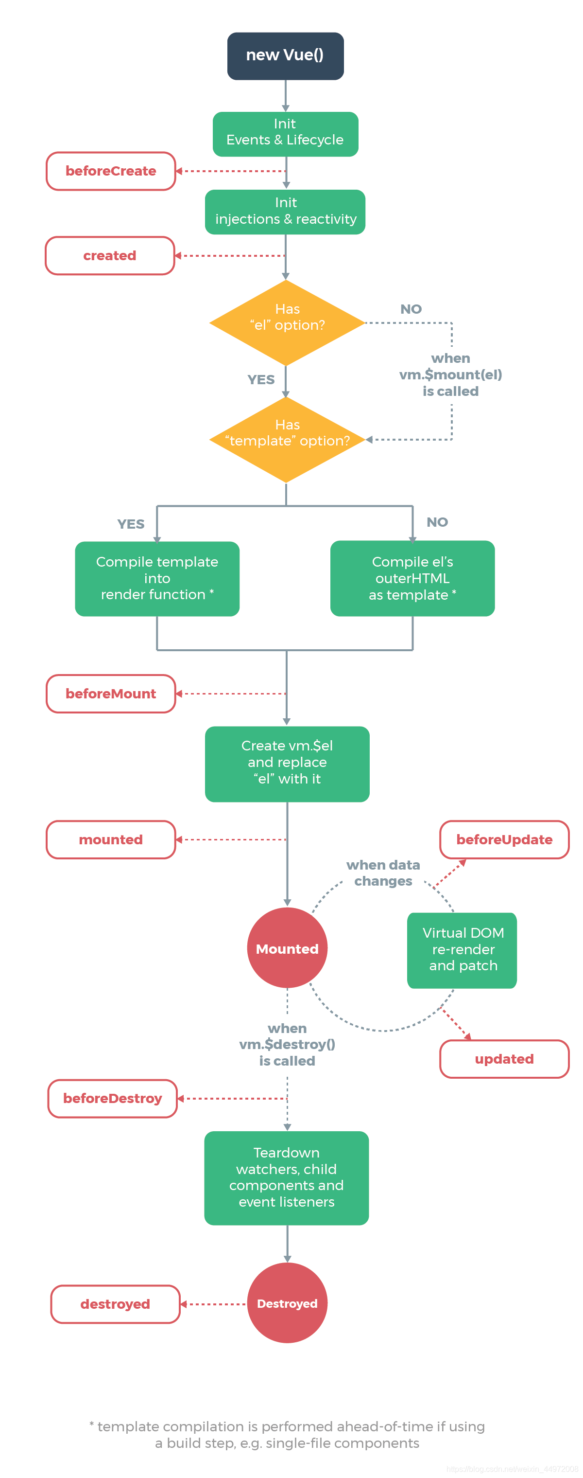
1.14 生命周期钩子
生命周期钩子是一系列会在组件生命周期——从组件被创建并添加到DOM,到组件被销毁的整个过程——的各个阶段被调用的函数
一个有八个 四组
beforeCreate在实例初始化前被触发。
created会在实例初始化之后、被添加到DOM之前触发。
beforeMount会在元素已经准备好被添加到DOM,但还没有添加的时候触发。
mounted会在元素创建后触发(但并不一定已经添加到了DOM,可以用nextTick来保证这一点)。
beforeUpdate会在由于数据更新将要对DOM做一些更改时触发。
updated会在DOM的更改已经完成后触发。
beforeDestroy会在组件即将被销毁并且从DOM上移除时触发。
destroyed会在组件被销毁后触发

1.15 什么是nextTick
Vue.nextTick( [callback, context] )
vm.$nextTick( [callback, context] )
Vue 是异步渲染
data改变后,DOM不会立即渲染
$nextTick 会在DOM渲染之后被触发,以获取最新的DOM节点
1.16 自定义实现v-model
v-model实现数据双向绑定实际上是一个语法糖
<input type="text" v-model="name">
相当于
<input type="text" :value="name" @input="name = $event.target.value">
<template>
<input type="text" :value="value" @input="handleInput" :placeholder="placehodler" />
</template>
<script>
export default {
name: 'YkInput',
props: {
value: ['String', 'Number'],
placeholder: String
},
methods: {
handleInput ($event) {
// 通过input标签的原生事件input将值emit出去,以达到值得改变实现双向绑定
this

本文总结了Vue面试中的常见知识点,包括基础指令、组件、Vue全家桶(vue-cli、vue-router、vuex)以及源码相关的内容。详细讲解了v-if/v-show、v-for、事件修饰符、监听器watch、组件通信、动态组件、异步组件、keep-alive和MVVM模型等。同时,探讨了数据响应式原理、虚拟DOM的diff算法以及Vue的生命周期钩子。此外,还介绍了Vue-cli的使用、vue-router的基本路由、嵌套路由和动态路由匹配,以及vuex的状态管理和组件通信方式。
最低0.47元/天 解锁文章
2万+

被折叠的 条评论
为什么被折叠?



