??不会写?
码龄5年
关注
提问 私信
  • 博客:7,005
    7,005
    总访问量
  • 9
    原创
  • 2,007,106
    排名
  • 32
    粉丝
  • 0
    铁粉

个人简介:怎么可能真佛系呢

IP属地以运营商信息为准,境内显示到省(区、市),境外显示到国家(地区)
IP 属地:广东省
  • 加入CSDN时间: 2020-05-27
博客简介:

weixin_48185168的博客

查看详细资料
个人成就
  • 获得51次点赞
  • 内容获得9次评论
  • 获得65次收藏
创作历程
  • 1篇
    2024年
  • 8篇
    2023年
成就勋章
TA的专栏
  • linux kernel关于idle任务的解读
    3篇
  • cyclictest延迟解读
    3篇
兴趣领域 设置
  • 编程语言
    c++c语言
  • 操作系统
    linux
创作活动更多

2024 博客之星年度评选报名已开启

博主的专属年度盛宴,一年仅有一次!MAC mini、大疆无人机、华为手表等精美奖品等你来拿!

去参加
  • 最近
  • 文章
  • 代码仓
  • 资源
  • 问答
  • 帖子
  • 视频
  • 课程
  • 关注/订阅/互动
  • 收藏
搜TA的内容
搜索 取消

Linux kernel中任务、CPU相关的结构体介绍,及__schedule()的调度过程(单队列任务调度、跨队列任务调度)

本文介绍了__schedule(0的调度过程。首先,文章介绍了task_struct、rq、sched_entity等结构体的内容,并介绍了任务、队列以及CPU三者间的关系。在此基础上,文章介绍了__schedule()的单队列任务调度和跨队列任务调度过程,并且着重介绍了实时任务类ER的任务调度过程。
原创
发布博客 2024.01.16 ·
1220 阅读 ·
36 点赞 ·
1 评论 ·
33 收藏

以isolcpus=参数为例,介绍Linux kernel中command-line(cmdline)的读写、解析、生效过程

以isolcpus=参数为例,介绍Linux kernel中command-line(cmdline)的读写、解析、生效过程。这篇文章介绍了isolcpus参数的作用,键值对格式;以及介绍了start_kernel(),System.map中映像中__setup段和__param段参数,以及一系列与isolcpus相关的函数
原创
发布博客 2023.12.03 ·
2320 阅读 ·
6 点赞 ·
3 评论 ·
18 收藏

介绍ftrace机制中trace_##name调用实现的过程——以trace_sched_waking为例

这篇文章的目的是介绍Linux kernel中的ftrace机制初始化trace_event类的过程,以及声明和定义trace_event类的相关函数的过程。
原创
发布博客 2023.11.11 ·
211 阅读 ·
0 点赞 ·
1 评论 ·
0 收藏

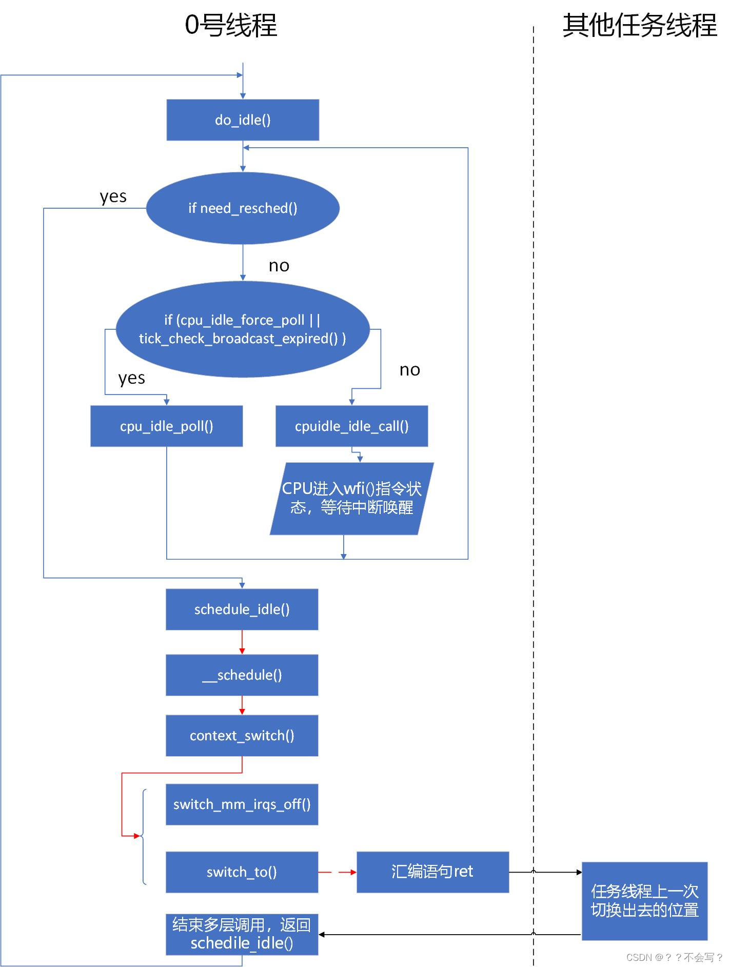
idle thread向其他任务线程的上下文切换过程

主要介绍在Linux kernel中,idle thread向其他任务线程切换的过程,同时强调了编译选项CONFIG_GENERIC_IDLE_POLL_SETUP和grub选项nohlt对idle thread表现的影响
原创
发布博客 2023.10.06 ·
184 阅读 ·
1 点赞 ·
1 评论 ·
1 收藏

idle thread状态、编译选项CONFIG_CPU_IDLE

介绍在arm64架构中wfi、hlt和nop这三种汇编指令的区别,介绍了CONFIG_CPU_IDLE编译选项对选择idle state的影响。
原创
发布博客 2023.10.06 ·
437 阅读 ·
0 点赞 ·
1 评论 ·
1 收藏

idle thread是什么线程及其初始化过程

若运行do_idle()函数过程中,没有其他任务线程切入,则idle thread运行cpuidle_idle_call(),准备运行idle state状态的内容。init_idle的参数current数据类型是struct task_struct*,在这里具体内容是执行当前线程的struct task_struct结构体的指针,由于执行初始化过程的即为0号线程idle thread,实际上这里的current即为表达idle thread的task_struct结构体的指针。idle thread是。
原创
发布博客 2023.10.05 ·
1254 阅读 ·
8 点赞 ·
0 评论 ·
9 收藏

cyclictest测量延时机制工具源码级别的理解(三)

从事件追踪的角度,展示cyclictest计时线程延迟时间期间发生的事件event
原创
发布博客 2023.08.16 ·
434 阅读 ·
0 点赞 ·
0 评论 ·
1 收藏

cyclictest测量延时机制工具源码级别的理解(二)

使用kernelshark工具对cyclictest测量延时原理做进一步剖析。
原创
发布博客 2023.08.15 ·
396 阅读 ·
0 点赞 ·
0 评论 ·
0 收藏

cyclictest测量延时机制工具源码级别的理解(一)

这篇文章从cyclictest工具代码的角度出发,粗略介绍了cyclictest的运行原理
原创
发布博客 2023.08.11 ·
503 阅读 ·
0 点赞 ·
2 评论 ·
1 收藏