目录
具体实现功能
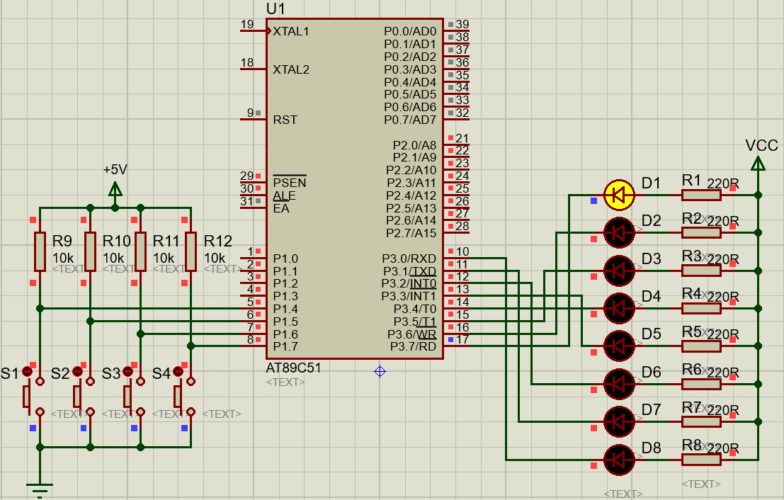
四个按键控制流水灯变速,实现四级速度控制。

设计介绍
51单片机简介
51单片是一种低功耗、高性能CMOS-8位微控制器,具有8K可编程Flash存储器,使得其为众多嵌入式控制应用系统提供高灵活、超有效的解决方案。
51系列单片机具有以下标准功能:
8k字节Flash,512字节RAM,
32位I/O口线,看门狗定时器,
内置4KB EEPROM,
MAX810复位电路,
三个16位定时器/计数器,
一个6向量2级中断结构,
全双工串行口。
另外, 51系列在空闲模式下,CPU停止工作,允许RAM、定时器/计数器、串口、中断继续工作。掉电保护方式下,RAM内容被保存,振荡器被冻结,单片机停止工作,直到下一个中断或硬件复位为止。本设计所使用的芯片可兼容以下所有的51系列单片机(包括AT系列和STC系列)。
设计思路
文献研究法:搜集整理相关研究资料,阅读文献,为研究做准备;
调查研究法:通过调查、分析、具体实验等方法,发现相关存在问题和解决办法;
比较分析法:比较不同设计的具体原理,以及同一类传感器性能的区别,分析系统的研究现状与发展前景;
软硬件设计法:通过软硬件设计实现硬件,最后测试各项功能是否满足要求。
设计内容
仿真图(protues8.7)
本设计利用protues8.7软件实现仿真设计,具体如图。
注:免费分享,请按照下图自行绘制仿真!!

程序(Keil5)
本设计利用KEIL5软件实现程序设计。
注:全部代码免费分享,请自行建立工程!!
本设计由C语言编写,全部代码如下:
#include<reg51.h> // 包含51单片机寄存器定义的头文件
unsigned char speed; //储存流水灯的流动速度
sbit S1=P1^4; //位定义S1为P1.4
sbit S2=P1^5; //位定义S2为P1.5
sbit S3=P1^6; //位定义S3为P1.6
sbit S4=P1^7; //位定义S4为P1.7
/**************************************************************
函数功能:延时20ms的子程序
**************************************************************/
void delay20ms(void) //3*i*j+2*i=3*100*60+2*100=20000μs=20ms;
{
unsigned char i,j;
for(i=0;i<100;i++)
for(j=0;j<60;j++)
;
}
/**************************************************************
函数功能:延时可调子程序
入口参数:x
**************************************************************/
void delay(unsigned char x)
{
unsigned char k;
for(k=0;k<x;k++)
delay20ms();
}
/**************************************************************
函数功能:主函数
**************************************************************/
void main(void)
{
TMOD=0x02; //使用定时器T0的模式2
EA=1; //开总中断
ET0=1; //定时器T0中断允许
TR0=1; //定时器T0开始运行
TH0=256-200; //定时器T0赋初值,每200微妙来1次中断请求
TL0=256-200;
speed=3; //默认流水灯流水点亮延时20ms×3=60ms
while(1)
{
P3=0xfe; //第一个灯亮
delay(speed); //调用延时可调子程序
P3=0xfd; //第二个灯亮
delay(speed);
P3=0xfb; //第三个灯亮
delay(speed);
P3=0xf7; //第四个灯亮
delay(speed);
P3=0xef; //第五个灯亮
delay(speed);
P3=0xdf; //第六个灯亮
delay(speed);
P3=0xbf; //第七个灯亮
delay(speed);
P3=0x7f; //第八个灯亮
delay(speed);
P3=0xff;
}
}
/**************************************************************
函数功能:定时器T0的中断服务子程序,进行键盘扫描
**************************************************************/
void intersev(void) interrupt 1 using 1
{
TR0=0; //关闭定时器T0/
P1=0xff; //将P1口的均置高电平"1"
if((P1&0xf0)!=0xf0) //如果有键按下
{
delay20ms(); //延时20ms,软件消抖
if((P1&0xf0)!=0xf0) //确实有键按下
{
if(S1==0) //如果是按键S1按下
speed=5; //流水灯流水点亮延时20ms×5=100ms
if(S2==0) //如果是按键S2按下
speed=10; //流水灯流水点亮延时20ms×10=200ms
if(S3==0) //如果是按键S3按下
speed=25; //流水灯流水点亮延时20ms×25=500ms
if(S4==0) //如果是按键S4按下
speed=50; //流水灯流水点亮延时20ms×50=1000ms
}
}
TR0=1; //启动定时器T0
}
运行结果如图:

该博客围绕51单片机展开,介绍了用其实现四个按键控制流水灯变速的四级速度控制设计。阐述了51单片机的特点与标准功能,采用文献研究、调查研究等方法进行设计,给出了在protues8.7的仿真图和Keil5的程序代码,且均免费分享。
7066

被折叠的 条评论
为什么被折叠?



