阿大白
码龄4年
关注
提问 私信
  • 博客:31,495
    31,495
    总访问量
  • 16
    原创
  • 68,979
    排名
  • 296
    粉丝
  • 2
    铁粉
  • 学习成就

个人简介:CSDN你不要只想赚钱

IP属地以运营商信息为准,境内显示到省(区、市),境外显示到国家(地区)
IP 属地:江苏省
  • 加入CSDN时间: 2020-10-28
博客简介:

weixin_52013159的博客

查看详细资料
  • 原力等级
    成就
    当前等级
    3
    当前总分
    320
    当月
    10
个人成就
  • 获得90次点赞
  • 内容获得9次评论
  • 获得380次收藏
  • 代码片获得881次分享
创作历程
  • 4篇
    2024年
  • 4篇
    2023年
  • 5篇
    2022年
  • 3篇
    2021年
成就勋章
TA的专栏
  • 自己的见解
    2篇
  • 笔记
    1篇
  • 小程序
    1篇
兴趣领域 设置
  • Python
    pythonnumpypip
  • 嵌入式
    单片机stm3251单片机物联网
创作活动更多

如何做好一份技术文档?

无论你是技术大神还是初涉此领域的新手,都欢迎分享你的宝贵经验、独到见解与创新方法,为技术传播之路点亮明灯!

182人参与 去创作
  • 最近
  • 文章
  • 代码仓
  • 资源
  • 问答
  • 帖子
  • 视频
  • 课程
  • 关注/订阅/互动
  • 收藏
搜TA的内容
搜索 取消

Qt串口接收数据乱码,errorString()值为“参数错误”

使用其他串口库,还是乱码,使用串口库串口例程能正常接收,把自己的程序的串口初始化参数设定成和它一样的,问题消失。,在Qt中,如果使用comBoBox的indexChanged信号获取值,一定要注意程序刚运行时,收发数据正常 ②下位机发送数据时qt程序接收出现乱码 ,不是速度和字节长度的问题,有的串口芯片让。接收的字节码不一样,刚开始以为可能是qt串口库的问题。:程序出错时要先检查好自己的代码。:串口接收的数据的字节码和。
原创
发布博客 2024.10.27 ·
182 阅读 ·
3 点赞 ·
0 评论 ·
0 收藏

Qt 因为添加字体导致内存持续增加

每运行一次,软件占用内存就会+1.3MB左右,再加上paintevent的次数,过一会儿就能加到1个G,程序直接卡顿。下面这句,添加一种字体只需要运行一次这个即可,切不可在循环或者定时器、paintevent中多次调用。2.进入QTimer回调函数打断点,同时观察任务管理器的中程序的内存变化,逐步缩小出问题的地方。把这句函数单独放到一个类中,使用静态变量保存字体的的ID。1. 内存增加是有规律性的,大概1s增加一次。
原创
发布博客 2024.09.28 ·
191 阅读 ·
3 点赞 ·
0 评论 ·
0 收藏

jdk sdk ndk ant gradle下载网址整合

md,想用qt写个Android程序,结果刚了一天,不是版本不对应,就是构建项目出错,网上解决办法虽然很多,但都不适合,最后没能解决。就连下载个工具也找东找西,有的网站国内根本进不去,只能用魔法。,一些教程年代久远,进入网站后也找不到下载地址。这是我见过的最难配置的环境。我还是乖乖写我的PC程序吧。夸克网盘:链接:https://pan.quark.cn/s/7e512f46427a。
原创
发布博客 2024.08.16 ·
215 阅读 ·
2 点赞 ·
0 评论 ·
0 收藏

Altium Designer 出错 IntergratedLibrary.DLL,advsch.dll

有的博主说IntergratedLibrary.DLL的错误要添加环境变量%AltiumSystemLibrary%,但是我的环境变量是存在的,还是报错。还有的博主说advsch.dll错误要添加虚拟打印机,但是应该适用于编辑原理图时的报错的情况,所以没有试。苦思冥想,我的原因大概是下载的Library库里面有的封装库或元件库有bug,导致软件启动时检查工程里面安装的库时崩溃。把软件默认的Library目录用一个新的空白的Library替换掉,原来的Library就命名成Library1。
原创
发布博客 2024.03.26 ·
490 阅读 ·
2 点赞 ·
1 评论 ·
1 收藏

解决npm install electron卡住的一种方法

(我使用了如下的镜像源)安装electron。
原创
发布博客 2023.12.12 ·
2582 阅读 ·
9 点赞 ·
0 评论 ·
10 收藏

windows下安装manim

参考,一步步来注:1.整个过程耗时大约30-40分钟,需要耐心等待。2.所有项安装到了C盘,还额外安装了python11,如果您的C盘空间充足,可以试一试。如果想安装到其他位置,本教程仅供参考,请自行查阅文档。3.没有用anaconda,纯powershell,+pycharm环境。
原创
发布博客 2023.05.08 ·
629 阅读 ·
3 点赞 ·
0 评论 ·
6 收藏

python如何实现自定义类和不同类型数据相乘

add和radd魔法方法解决不同类型相乘的问题
原创
发布博客 2023.04.06 ·
298 阅读 ·
0 点赞 ·
0 评论 ·
0 收藏

tushare+mplfinance+pandas 画K线图

2. 修改get_info的传入值 【 股票代码(只含数字) 、股票类别简称(SZ为上证,以此类推) 、开始日期(不加横杠)、终止日期】要用mplfinance库,不能用 mpl_finance(会提示使用新版)1. 这里需要把api_key换成自己的api。人狠话不多,直接上代码+注释。
原创
发布博客 2023.03.28 ·
247 阅读 ·
2 点赞 ·
0 评论 ·
2 收藏

《正则表达式》总结笔记

匹配所有手机号码(以1开头,第二个数字是34578中的一个数字,后面九个是0-9中的数字)非贪婪模式,尽可能少地匹配字符,匹配n个大括号前面规定字符。或匹配n个大括号前面规定字符(\d,\w等都可以)(当一串字符串内由不想要的字符或数据时使用)只提取括号内的数据,不提取括号外的数据。匹配大于等于n个大括号前面规定字符。匹配以http开头,以/结尾的数据。所有空白(空格,tab,换行)匹配n~m个大括号前面规定字符。任意字符(不能匹配换行符)匹配以word开头的单词。匹配以word结尾的单词。
原创
发布博客 2022.09.21 ·
300 阅读 ·
2 点赞 ·
0 评论 ·
0 收藏

单片机及C语言入门pdf版

发布资源 2022.09.18 ·
pdf

单片机及C语言入门

将CPU芯片、存储器芯片、I/O接口芯片和简单的I/O设备(小键盘、LED显示器)等装配在一块印刷电路板上,再配上监控程序(固化在ROM中),就构成了一台单片微型计算机(简称单片机)。由于单片机在使用时,通常处于测控系统的核心地位并嵌入其中,因而,国际上通常把单片机称为嵌入式控制器( Embedded MicroController Unit, EMCU )或微控制器( MicroContoller Unit,MCU)。而在我国,大部分工程技术人员则习惯使用“单片机”这一名称。
原创
发布博客 2022.09.18 ·
11920 阅读 ·
41 点赞 ·
1 评论 ·
267 收藏

更好地理解C语言指针(1)

int a;//定义一个整型变量a,为int类型。int *p;//定义一个整型指针变量p,为int* 类型。a和p都是能存储数据的变量,只不过a存的是-1,0,1,2,3这种类型的整型数据,p可以存储的是 0x000001 , 4216521532 这种地址数据,这些地址数据是其他变量的地址值。( 因为没有赋值,现在还没有值或是随机值 )每一个你定义的变量在内存中是有地址的,地址可以用一串数据表示,指针就可以存储这些数据(用普通变量存储也行,但无意义).........
原创
发布博客 2022.08.06 ·
371 阅读 ·
1 点赞 ·
0 评论 ·
0 收藏

python串口助手及实时波形显示(serial库+matplotlib库)

线程模块、serial模块、tkinter(没有用)、matplotlib画图串口:com1.inWaiting()判断有无接收到数据 k == '
':判断有无换行 将每次接收到的数据添加到字符串中,最后用“\r
”分割 每四个数据分为一组,最后一起画图画图:清除上一次所画的图、画此次的图、显示输入COM口名称输入波特率等待接收数据修改此函数传入的width可以决定同时显示的最大数据量。(发送的数据量超过这个值时图像会向左平移以显示新的数据)......
原创
发布博客 2022.07.20 ·
2246 阅读 ·
3 点赞 ·
7 评论 ·
18 收藏

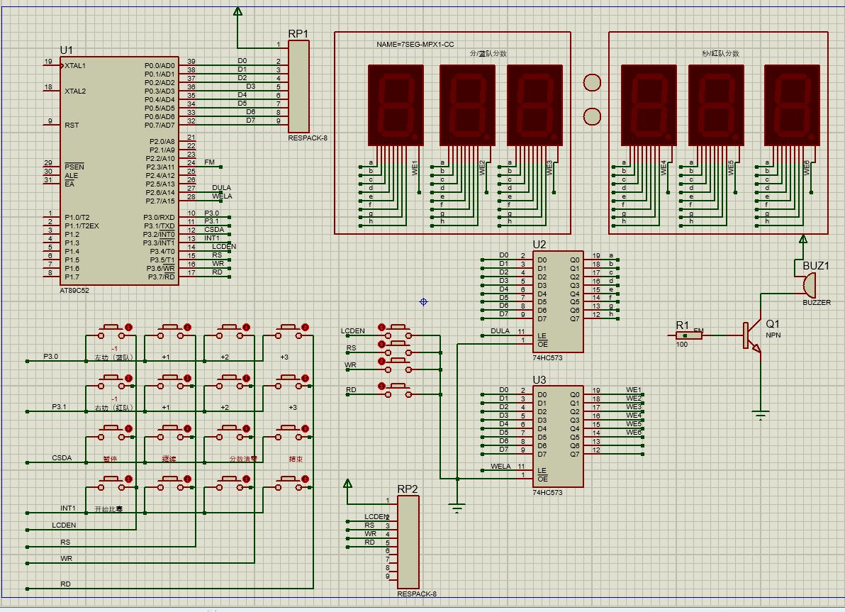
AT89C52实现篮球计分计时器,并通过proteus仿真

实现篮球计分计时器,含有蜂鸣器、锁存器、数码管、矩阵键盘电路。
原创
发布博客 2022.05.22 ·
6752 阅读 ·
7 点赞 ·
0 评论 ·
58 收藏

单片机应用技术,AT89C51,篮球比赛计分、计时器

发布资源 2022.05.22 ·
zip

自动化概论学习报告.docx

发布资源 2021.11.23 ·
docx

电路中的相量的四则运算python实现

相量计算
原创
发布博客 2021.11.19 ·
934 阅读 ·
1 点赞 ·
0 评论 ·
1 收藏

IAR代码错误总结(一)

一些简单的编程错误总结
原创
发布博客 2021.11.17 ·
2617 阅读 ·
0 点赞 ·
0 评论 ·
0 收藏

python初级教学(大纲)

具体学习需要自己查询资料,如:百度、Python 基础教程 | 菜鸟教程 (runoob.com)哔哩哔哩 (゜-゜)つロ 干杯~-bilibili或参考下一篇文章。一、准备工作环境安装:下载python(官网可以找到),记得在安装python时勾选“将pip添加到环境变量中”。pip是导包时候用 ,可以在cmd命令行中直接导入xxx包。 pip install xxx或pip3 install xxx 编写程序:在windows菜单栏中搜索IDLE,单击打开,在这个界面可
原创
发布博客 2021.11.11 ·
659 阅读 ·
0 点赞 ·
0 评论 ·
0 收藏
加载更多