Redis的主从复制
为什么Redis要引入主从复制?what?
在这里博主为小伙伴们简单的做下解释,可以了解一下
实际生产环境下,单机的redis服务器是无法满足实际的生产需求的。
第一,单机的redis服务器很容易发生单点故障,即使redis提供了各种持久化的方法来避免数据的丢失,但是物理上的故障(硬盘损毁等)还是无法完全避免的。
第二,如果对单台机器的性能进行纵向拓展,无论是CPU,内存还是磁盘容量都很容易达到瓶颈,无法满足实际需求。
针对这些问题,redis提供了**复制(replication)**的功能,通过"主从(一主多从)"和"集群(多主多从)"的方式对redis的服务进行水平扩展,用多台redis服务器共同构建一个高可用的redis服务系统。
搭建步骤
在Redis的主从模型下,主服务器既可以读也可以写,而从服务器原则上只允许读操作。接下来我们讲解一下主从复制的搭建。
(如果不懂得搭建Redis可以去看博主之前的文章Redis下载安装教程(详细步骤))
(在这里我们准备三台装有Redis的机器并保证初始数据保持一致)
- 克隆2台Redis机器,并编辑redis.conf
3台机器都要编辑绑定ip地址
bind 0.0.0.0
- 主机正常启动,并关闭防火墙
systemctl stop firewalld
redis-server /etc/redis/redis.conf
- 配置从机,编辑redis.conf
在 port 6379 后添加如下配置
slaveof 主机ip redis端口号
#示例如下:
slaveof 192.168.240.134 6380
- 启动从机
redis-server /etc/redis/redis.conf
- 查看主从信息
#登录主库 redis-cli
info replication
Redis的哨兵模式
先来说一下哨兵模式的基础性小知识,感兴趣的可以做下了解
主从复制解决了数据备份的问题,但是如果主节点宕机,仍需要运维手动进行主从切换。要在主从复制下实现故障恢复的自动化,就需要使用Redis的哨兵(Sentinel)模式。
哨兵是一个独立于数据服务器的进程,用于监控redis数据服务器的状态,当主从模式下最关键的主服务器出现故障时,能够被哨兵自动的察觉。同时哨兵会在剩余的从服务器中**“选举”**出新的主服务器,达到自动化恢复系统服务的目的。
哨兵本身也要考虑单点故障的问题,所以Redis Sentinel一般由3~5个节点组成,这样即使挂了个别哨兵节点,哨兵整体还可以正常工作。
客户端来连接集群时,会首先连接 sentinel,通过 sentinel 来查询主节点的地址,然后再去连接主节点进行数据交互。当主节点发生故障时,客户端会重新向 sentinel 要地址,sentinel 会将最新的主节点地址告诉客户端。如此应用程序将无需重启即可自动完成节点切换。
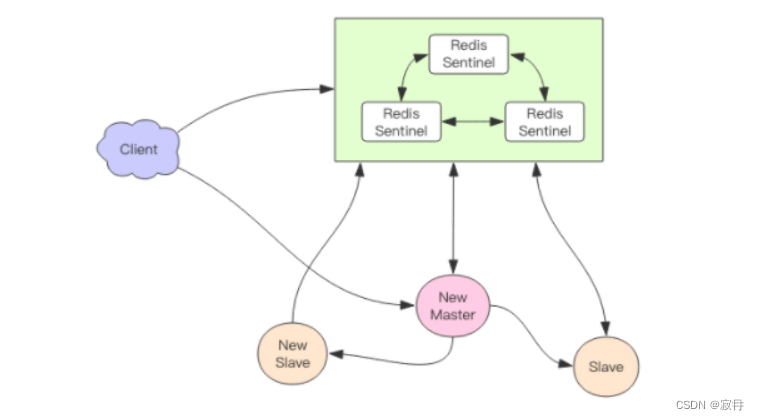
通过如下图,演示故障切换的过程:

从上图可以看到主节点挂掉了,原先的主从复制也断开了,客户端和损坏的主节点也断开了。从节点被提升为新的主节点,其它从节点开始和新的主节点建立复制关系。客户端通过新的主节点继续进行交互。

Sentinel 会持续监控已经挂掉了主节点。待它恢复后,原先挂掉的主节点现在变成了从节点,从新的主节点那里建立复制关系。
搭建步骤
(配置3个Redis(1主2从),3个哨兵)
(下面主机ip为192


最低0.47元/天 解锁文章
5734

被折叠的 条评论
为什么被折叠?



