摘 要
随着网络诈骗手段的日益复杂化,校园内的学生群体成为了诈骗分子的主要目标之一。为了有效提升学生的防诈骗意识和自我保护能力,本研究选题旨在设计并实现一个基于Spring Boot技术栈的校园防诈骗宣传系统。
系统实现了多种功能以满足不同用户的需求。学生用户可以通过在线测试评估自己的防诈骗知识掌握程度,浏览新闻资讯了解最新诈骗趋势,并在社区交流中分享经验或提出疑问。教师用户负责上传和审核宣传教育资料,确保信息的准确性和实用性。管理员则能够全面管理系统的各项资源,包括诈骗知识分类、案例录入、社区交流审核等。整个系统采用Spring Boot框架进行开发,利用其强大的依赖注入和面向切面编程特性简化了开发过程,并使用MySQL数据库存储数据,保证了系统的高效稳定运行。
从价值意义上来看,此校园防诈骗宣传系统的建立不仅有助于增强学生的安全防范意识,减少被骗风险,同时也促进了师生之间的互动与合作,共同营造了一个更加安全和谐的校园环境。此外,该系统为其他教育机构提供了可借鉴的模式,推动了防诈骗教育向数字化、智能化方向的发展。
关键词:Spring Boot框架;校园防诈骗宣传系统;Java语言;MySQL
Abstract
With the increasing sophistication of online scams, the student population on campus has become one of the main targets of fraudsters. In order to effectively improve students' anti-fraud awareness and self-protection ability, the purpose of this study is to design and implement a campus anti-fraud publicity system based on Spring Boot technology stack.
The system implements a variety of functions to meet the needs of different users. Students can use online quizzes to assess their knowledge of fraud prevention, browse news to learn about the latest fraud trends, and share experiences or ask questions in community exchanges. Teacher users are responsible for uploading and reviewing educational materials to ensure the accuracy and usefulness of the information. Administrators can fully manage the system's resources, including fraud knowledge classification, case entry, community communication review, etc. The whole system is developed using the Spring Boot framework, which simplifies the development process with its powerful dependency injection and section-oriented programming features, and uses the MySQL database to store data to ensure the efficient and stable operation of the system.
From the perspective of value, the establishment of this campus anti-fraud publicity system not only helps to enhance students' awareness of safety precautions and reduce the risk of being deceived, but also promotes the interaction and cooperation between teachers and students, and jointly creates a safer and more harmonious campus environment. In addition, the system provides a model for other educational institutions to learn from, and promotes the development of fraud prevention education in the direction of digitalization and intelligence.
Key words: Spring Boot framework; Campus anti-fraud publicity system; Java language; MySQL
目 录
在网络技术迅速发展和普及的背景下,诈骗手段日益多样化且变得更加隐蔽复杂,给社会各个层面带来了严重的安全威胁。尤其在校园环境中,学生由于缺乏社会经验和足够的防范意识,成为了诈骗分子重点关注的对象。传统的防诈骗教育方式如讲座、宣传册等,难以覆盖广大学生群体,也缺乏互动性和即时性,无法有效应对不断变化的诈骗手法。因此,迫切需要一种新型的、高效的防诈骗教育平台来增强学生的自我保护能力。
基于上述背景,本研究选择开发一个基于Spring Boot、Java和MySQL的校园防诈骗宣传系统作为课题,利用现代信息技术手段,构建一个集知识学习、案例分析、在线测试和社区交流于一体的综合性平台,旨在弥补传统教育方式的不足。通过这个系统,可以更有效地向学生传递防诈骗知识,提供实时的学习资源,并促进师生之间的交流与合作,共同提升校园的安全防护水平。
在国内,随着网络诈骗事件的频发,尤其是针对学生群体的诈骗案件增多,防诈骗教育逐渐受到重视。传统的防诈骗宣传主要依赖于线下讲座、海报和传单等形式,但这些方法在覆盖面和互动性方面存在明显不足。近年来,一些高校开始尝试利用互联网技术开发在线教育资源,如微信公众号、校园APP等平台发布防诈骗信息,但整体上仍缺乏系统性和专业性。因此,构建一个全面覆盖、互动性强且易于管理的校园防诈骗宣传系统成为当前的重要课题。
在国外,特别是信息技术较为发达的国家,对网络安全及防诈骗教育的研究起步较早,并已形成了较为成熟的体系。许多大学和公共机构通过建立专门的网站或应用来提供丰富的防诈骗教育资源,包括视频教程、模拟测试和实时案例分析等功能。此外,部分国家还结合了法律教育和社会工作理论,发展出一套系统的防诈骗教育框架,强调预防为主,同时注重培养公众的法律意识和社会责任感。尽管如此,随着诈骗手段的不断进化,如何持续优化和更新这些系统以保持其有效性依然是一个挑战。
本研究的主要目的是设计并实现一个基于Spring Boot、Java和MySQL技术栈的校园防诈骗宣传系统,旨在通过集成在线测试、宣传教育资源、案例分析及社区交流等功能模块,提供一种新型且高效的防诈骗教育方式。该系统致力于增强学生的防诈骗意识与自我保护能力,同时为教师和管理员提供便捷的教育资源管理和社区动态监控工具,以应对不断变化的诈骗威胁。
校园防诈骗宣传系统的建立不仅有助于填补传统防诈骗教育手段的不足,如覆盖范围有限、互动性差等问题,还能通过实时更新的学习资料和互动平台显著提升学生的安全防范意识。此外,它促进了师生之间的信息共享与合作,共同营造更加安全和谐的校园环境。长远来看,该系统为其他教育机构提供了可借鉴的成功模式,推动了防诈骗教育向数字化、智能化方向的发展,对于构建全社会的安全防护网络具有重要的参考价值和示范效应。
本文的结构按逻辑顺序分为以下几个章节:
第1章绪论,本章节介绍研究背景和意义,回顾当前研究现状,并阐明本文主要工作和论文组织结构。
第2章系统关键技术,本章节将对校园防诈骗宣传系统的实现关键技术进行简要介绍。
第3章系统分析,本章节基于市场调研,分析校园防诈骗宣传系统的可行性、功能、角色、性能等需求,明确各模块的业务需求。
第4章系统设计,本章节详细阐述系统的整体架构设计,包括前后端结构、数据库设计及功能模块的设计思路。
第5章系统实现,本章节介绍系统各主要模块的具体实现,包括代码示例、业务逻辑及界面设计等。
第6章系统测试,本章节描述系统的测试方法及结果,分析系统的性能、稳定性及用户反馈。
第7章结论,本章节对主要对研究成果进行总结。
Java作为一种广泛使用的面向对象编程语言[1],为本系统提供了强大的开发基础。它具备跨平台特性、丰富的类库和稳定的安全性能,能够确保系统的高效运行和良好的扩展性。在校园防诈骗宣传系统中,Java[2]用于编写后端业务逻辑,处理包括用户管理、信息管理在内的各种复杂操作,同时支持高并发访问,保证了系统的响应速度和稳定性。
Spring Boot是基于Spring框架的快速开发平台[3],极大地简化了基于Java的应用程序构建过程。它通过自动配置和约定优于配置的原则,减少了繁琐的设置工作,使开发者可以更专注于业务逻辑的实现。在本系统中,Spring Boot[4]不仅用于搭建RESTful API服务,提供前后端数据交互的接口,还集成了安全认证、事务管理和缓存等功能,以提升系统的整体性能和安全性,确保校园防诈骗宣传系统的稳定性和可维护性。
作为一款流行的开源关系型数据库管理系统,MySQL[5]以其高性能、可靠性和易于使用的特点成为本系统的数据存储解决方案。它支持复杂的查询和事务处理,适用于存储和管理大量的功能模块信息、用户数据以及交互记录。通过优化表结构设计和索引策略,MySQL能够快速响应系统的读写请求,保障数据的一致性和完整性,同时为数据分析和报表生成提供了坚实的基础[6]。
B/S体系,即Browser/Server体系[7],是一种常见的网络应用程序架构。其工作原理基于客户端与服务器之间的请求-响应模型。用户通过浏览器向服务器发送请求,服务器接收到请求后进行处理,并生成相应的响应结果,最终将响应返回给客户端。浏览器接收到服务器返回的响应后,解析其中的标记语言(如HTML[8]),并根据CSS样式表和JavaScript脚本来渲染页面,呈现给用户。用户可以与页面进行交互,例如点击链接、填写表单等操作,这些操作会触发新的请求,循环执行上述过程。
从技术角度来看,本系统基于Spring Boot框架构建,结合数据库管理,能够有效支持校园防诈骗宣传系统的各项功能需求。Spring Boot提供了强大的架构支持,确保系统的可扩展性和稳定性。通过充分的技术调研和原型测试,我们确认现有的技术栈完全能够满足系统的开发和运行要求,具备较高的技术可行性。
从经济角度考量,本系统的开发和维护成本在可控范围内,且预期的投资回报率较高。初期投入主要包括软件开发、硬件采购和人员培训等方面,但通过合理的预算规划和资源分配,可以有效控制成本。更重要的是,系统上线后将显著提升校园防诈骗宣传系统的运营效率,减少人工干预,降低管理成本。
在操作可行性方面,本系统设计注重用户体验,采用了直观易用的界面设计,并提供详细的帮助文档支持,确保用户可以轻松上手使用各项功能。无论是用户还是后台管理员,都能通过简洁明了的操作流程完成信息查询和管理等任务。因此,从用户操作的角度来看,本系统具备良好的操作可行性。
本校园防诈骗宣传系统旨在通过Spring Boot、Java和MySQL技术栈,为学生用户提供丰富的防诈骗教育资源与互动平台,同时支持教师用户上传和审核宣传教育资料,并允许管理员全面管理系统的各项资源。系统需涵盖在线测试、公告消息、新闻资讯、社区交流等核心功能,以满足不同角色的多样化需求,共同构建一个更加安全和谐的校园环境。
- 学生用户模块:
首页:展示最新资讯、测试入口及宣传教育资源,方便快速访问。
在线测试:提供多样化的防诈骗知识测试,帮助自我检测学习效果。
公告消息:发布图书馆的重要通知,确保及时了解最新动态。
新闻资讯:更新关于防诈骗的新闻和信息,增强用户的参与感。
在线聊天:为学生提供一个讨论如何预防诈骗的交流平台。
诈骗知识:详细解释各类诈骗手法及其防范措施,支持收藏重要知识点。
诈骗案例:通过具体案例加深理解,并附有视频讲解,方便收藏。
宣传教育:包含多种形式的宣传教育材料,鼓励点赞、收藏和评论。
社区交流:允许查看其他用户发布的帖子分享经验或提问,对他人的帖子进行举报、点赞、收藏或评论。
我的账户:管理个人信息,包括昵称、头像和密码修改;支持绑定手机号或邮箱以增强账户安全。
个人中心:用户可以管理个人信息及活动记录,包括发布的帖子、举报的信息、收藏的内容等。
- 教师用户模块:
后台首页:监控系统运行状态及教育成效。
宣传教育管理:负责添加宣传教育资料,保证内容的质量和适用性。
资源管理:创建和维护在线测试资源,确保测试的有效性和时效性。
- 管理员模块:
后台首页:查看统计报表,了解诈骗知识普及情况和社区活跃度。
系统用户管理:管理所有注册用户的账号信息,执行增删改查操作。
诈骗分类管理:维护诈骗类型数据库,便于分类整理和检索。
诈骗知识管理:添加并发布相关诈骗知识,便于学生了解。
诈骗案例管理:录入并管理真实的诈骗案例,供学生学习参考。
宣传教育管理:增加新的宣传教育资料,并对教师用户发布的宣传教育信息进行质量审核。
交流分类管理:维护社区交流帖子的分类,便于分类检索。
社区交流管理:管理社区板块设置及帖子内容,审核用户帖子信息,确保信息健康有序。
举报信息管理:处理来自学生的举报信息,维护良好的交流环境。
系统管理:更新网站首页的轮播内容,吸引用户关注重点信息。
公告消息管理:发布公告或紧急通知,确保信息传达至每位用户。
资源管理:管理和更新新闻资讯内容,优化资讯分类结构,维护在线测试资源。
学生用户通过校园防诈骗宣传系统可以访问丰富的教育资源,包括在线测试、诈骗知识学习和案例分析等,以提高个人的防诈骗意识。此外,学生还能利用社区交流模块分享经验、提问并参与讨论,同时对感兴趣的内容进行收藏或评论。学生用户角色用例图如下所示。

图3-1 学生用户用例图
教师用户主要负责系统的宣传教育内容管理,通过添加和审核宣传教育资料来确保信息的质量和适用性。此外,教师还能够创建和维护在线测试资源,帮助学生更好地掌握防诈骗知识。这种角色定位使得教师能够在指导学生学习的同时,有效监控和提升教育资源的实际效果,为学生提供权威且实用的学习材料。教师用户用例图如下所示。

图3-2 教师用户用例图
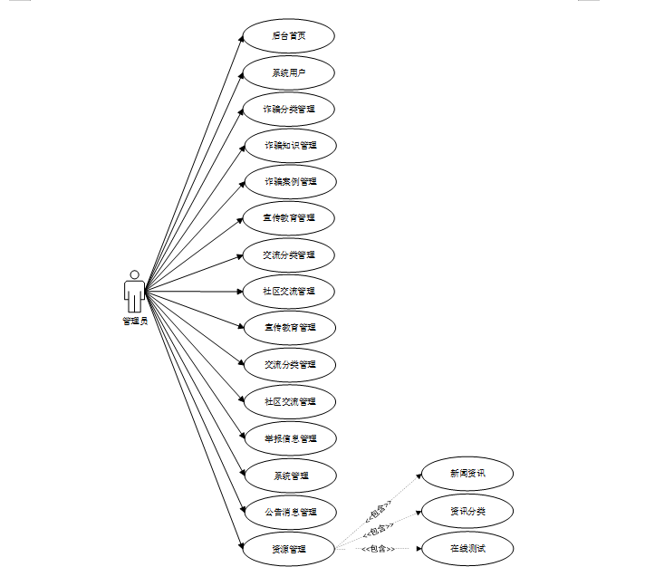
管理员在系统中承担着全面管理的角色,负责从用户账户到各类资源的全方位维护工作。这包括但不限于管理所有注册用户的账号信息、维护诈骗类型数据库、审核发布的帖子及举报信息、更新网站首页轮播图以及发布公告消息等。通过这些功能,管理员不仅保障了系统的正常运行和信息安全,还促进了整个平台健康有序的发展,确保其持续有效地服务于校园防诈骗教育的目标。管理员角色用例图如下所示。

图3-3 管理员用例图
系统非功能需求指的是性能需求,即对一个系统的性能需求进行分析和定义的过程。在进行性能需求分析时,因此校园防诈骗宣传系统的设计与实现主要需要考虑以下几个方面的性能需求:
响应时间:响应时间是指系统在接收到请求后,作出响应的时间。根据具体的业务需求和用户体验要求,可以确定系统在不同场景下的响应时间要求。
吞吐量:吞吐量是指系统在一定时间内处理的事务或请求的数量。根据业务需求和用户量的估计,可以确定系统需要支持的最大吞吐量。
并发用户数:并发用户数是指系统在同时使用的用户数量。根据预期的用户量和并发访问需求,可以确定系统需要支持的最大并发用户数。
可扩展性:可扩展性是指系统在面对用户量增加或并发访问需求增加时,能否通过增加硬件资源或调整系统架构来满足需求。根据预期的用户增长和扩展计划,可以确定系统需要具备的可扩展性要求。
故障处理能力:系统对故障的处理能力是指在出现错误或故障时,系统能够快速、准确地识别、定位并处理故障的能力。根据业务的重要性和对故障处理的要求,可以确定系统需要具备的故障处理能力。
安全性:系统在性能需求分析中,也需考虑安全方面的需求,如数据的保密性、完整性和可用性等。根据具体的安全需求和合规要求,可以确定系统需要满足的安全性需求。
通过对这些性能需求进行详细分析和定义,可以为校园防诈骗宣传系统的设计和开发提供指导,确保系统在满足预期的性能需求的同时,具备良好的性能和可靠性。
校园防诈骗宣传系统支撑整个机构不同层面的多种职能,而各功能模块间存在着多种关联信息,组成一个有机整体,并针对就业数据自身特点和面临的现实条件,对系统进行流程图设计。活动图是一种用于对系统的动态行为建模的另一种常用图表,通常用于可视化展示系统中各个活动的执行顺序、流程控制和数据交互,展现从一个活动到另一个活动的控制流,活动图在本质上是一种流程图;但活动图着重表现从一个活动到另一个活动的控制流。因此,这里列举了2个业务活动图。
(1)用户登录查询的业务流程如下。
用户注册登录,系统从数据库获取用户数据信息,登录成功用户进入查询页面,用户输入查询关键字,数据库查询用户所输入的关键字,查询成功显示查询的模块信息,查询失败不显示。用户登录查询功能的活动图如图3-3所示。

图3-4 用户登录查询活动图
(2)管理员添加信息的业务流程如下。
此活动图描述了管理员添加信息。管理员可以通过信息管理模块页面选择要添加的基本信息。添加成功传入数据库中,失败则不添加。管理员可以保存信息并更新系统中的信息。管理员添加信息功能的活动图如图3-4所示。

图3-5 管理员添加信息活动图
校园防诈骗宣传系统的架构设计包括客户端、服务器端、第三方集成、安全性和权限控制、扩展性和性能优化、高可用性和容错性等方面。客户端通过Web浏览器访问系统,而服务器端负责接收和处理请求,并提供功能和数据。系统采用分层架构,包括表现层、业务逻辑层、数据访问层和数据库。同时,系统需考虑与其他系统的集成、安全性和权限控制、扩展性和性能优化、高可用性和容错性等方面的问题。这样的架构设计将确保系统的稳定性、可扩展性和安全性,为用户提供稳定、高效的使用体验。系统架构图如下图所示。

图4-1 系统架构图
通过整体功能模块设计,我们将根据需求分析的结果,将系统的功能划分为不同的模块。每个模块负责实现特定的功能,并与其他模块进行协作。我们将详细定义每个模块的输入、输出、处理逻辑和相互依赖关系。系统总体功能模块图如下图所示。

图4-2 系统功能模块图
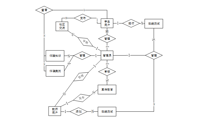
借助先进的系统,E-R图使其他用户可以快速轻松地了解系统的功能以及他们之间的关系。根据校园防诈骗宣传系统分析结果,本校园防诈骗宣传系统总体E-R图如下图所示。

图4-3 系统总体E-R图
所有系统的应用数据相互区分。一旦在相应的系统中实现,它们将与自己相应的网络和服务器通信。所以这个系统可以连接这些数据。当我们选择桥梁截面时,以下将简要介绍如何建立系统。在单击上一个按键的时候,就会自动在对话框中弹出数据源的名字,之后再单击下一个按键时,就在填写相对应的身份验证和登录信息。按照系统功能设计的特点与职能模块的分类,校园防诈骗宣传系统的总体设计和实施过程一共涉及到了几个资料表格。
根据E-R图,建立各个实体的数据表。由于本系统数据库数据表数量较多,所以只选取部分表单作为案列,如下所示:
编号 | 字段名 | 类型 | 长度 | 是否非空 | 是否主键 | 注释 |
1 | token_id | int | 是 | 是 | 临时访问牌ID | |
2 | token | varchar | 64 | 否 | 否 | 临时访问牌 |
3 | info | text | 65535 | 否 | 否 | 信息 |
4 | maxage | int | 是 | 否 | 最大寿命:默认2小时 | |
5 | create_time | timestamp | 是 | 否 | 创建时间 | |
6 | update_time | timestamp | 是 | 否 | 更新时间 | |
7 | user_id | int | 是 | 否 | 用户编号 |
表 4-2-article(文章)
编号 | 字段名 | 类型 | 长度 | 是否非空 | 是否主键 | 注释 |
1 | article_id | mediumint | 是 | 是 | 文章id | |
2 | title | varchar | 125 | 是 | 是 | 标题 |
3 | type | varchar | 64 | 是 | 否 | 文章分类 |
4 | hits | int | 是 | 否 | 点击数 | |
5 | praise_len | int | 是 | 否 | 点赞数 | |
6 | create_time | timestamp | 是 | 否 | 创建时间 | |
7 | update_time | timestamp | 是 | 否 | 更新时间 | |
8 | source | varchar | 255 | 否 | 否 | 来源 |
9 | url | varchar | 255 | 否 | 否 | 来源地址 |
10 | tag | varchar | 255 | 否 | 否 | 标签 |
11 | content | longtext | 4294967295 | 否 | 否 | 正文 |
12 | img | varchar | 255 | 否 | 否 | 封面图 |
13 | description | text | 65535 | 否 | 否 | 文章描述 |
表 4-3-article_type(文章分类)
编号 | 字段名 | 类型 | 长度 | 是否非空 | 是否主键 | 注释 |
1 | type_id | smallint | 是 | 是 | 分类ID | |
2 | display | smallint | 是 | 否 | 显示顺序 | |
3 | name | varchar | 16 | 是 | 否 | 分类名称 |
4 | father_id | smallint | 是 | 否 | 上级分类ID | |
5 | description | varchar | 255 | 否 | 否 | 描述 |
6 | icon | text | 65535 | 否 | 否 | 分类图标 |
7 | url | varchar | 255 | 否 | 否 | 外链地址 |
8 | create_time | timestamp | 是 | 否 | 创建时间 | |
9 | update_time | timestamp | 是 | 否 | 更新时间 |
表 4-4-auth(用户权限管理)
编号 | 字段名 | 类型 | 长度 | 是否非空 | 是否主键 | 注释 |
1 | auth_id | int | 是 | 是 | 授权ID | |
2 | user_group | varchar | 64 | 否 | 否 | 用户组 |
3 | mod_name | varchar | 64 | 否 | 否 | 模块名 |
4 | table_name | varchar | 64 | 否 | 否 | 表名 |
5 | page_title | varchar | 255 | 否 | 否 | 页面标题 |
6 | path | varchar | 255 | 否 | 否 | 路由路径 |
7 | parent | varchar | 64 | 否 | 否 | 父级菜单 |
8 | parent_sort | int | 是 | 否 | 父级菜单排序 | |
9 | position | varchar | 32 | 否 | 否 | 位置 |
10 | mode | varchar | 32 | 是 | 否 | 跳转方式 |
11 | add | tinyint | 是 | 否 | 是否可增加 | |
12 | del | tinyint | 是 | 否 | 是否可删除 | |
13 | set | tinyint | 是 | 否 | 是否可修改 | |
14 | get | tinyint | 是 | 否 | 是否可查看 | |
15 | field_add | text | 65535 | 否 | 否 | 添加字段 |
16 | field_set | text | 65535 | 否 | 否 | 修改字段 |
17 | field_get | text | 65535 | 否 | 否 | 查询字段 |
18 | table_nav_name | varchar | 500 | 否 | 否 | 跨表导航名称 |
19 | table_nav | varchar | 500 | 否 | 否 | 跨表导航 |
20 | option | text | 65535 | 否 | 否 | 配置 |
21 | create_time | timestamp | 是 | 否 | 创建时间 | |
22 | update_time | timestamp | 是 | 否 | 更新时间 |
表 4-5-code_token(验证码)
编号 | 字段名 | 类型 | 长度 | 是否非空 | 是否主键 | 注释 |
1 | code_token_id | int | 是 | 是 | 验证码ID | |
2 | token | varchar | 255 | 否 | 否 | 令牌 |
3 | code | varchar | 255 | 否 | 否 | 验证码 |
4 | expire_time | timestamp | 是 | 否 | 失效时间 | |
5 | create_time | timestamp | 是 | 否 | 创建时间 | |
6 | update_time | timestamp | 是 | 否 | 更新时间 |
表 4-6-collect(收藏)
编号 | 字段名 | 类型 | 长度 | 是否非空 | 是否主键 | 注释 |
1 | collect_id | int | 是 | 是 | 收藏ID | |
2 | user_id | int | 是 | 是 | 收藏人ID | |
3 | source_table | varchar | 255 | 否 | 否 | 来源表 |
4 | source_field | varchar | 255 | 否 | 否 | 来源字段 |
5 | source_id | int | 是 | 否 | 来源ID | |
6 | title | varchar | 255 | 否 | 否 | 标题 |
7 | img | varchar | 255 | 否 | 否 | 封面 |
8 | create_time | timestamp | 是 | 否 | 创建时间 | |
9 | update_time | timestamp | 是 | 否 | 更新时间 |
表 4-7-comment(评论)
编号 | 字段名 | 类型 | 长度 | 是否非空 | 是否主键 | 注释 |
1 | comment_id | int | 是 | 是 | 评论ID | |
2 | user_id | int | 是 | 是 | 评论人ID | |
3 | reply_to_id | int | 是 | 否 | 回复评论ID | |
4 | content | longtext | 4294967295 | 否 | 否 | 内容 |
5 | nickname | varchar | 255 | 否 | 否 | 昵称 |
6 | avatar | varchar | 255 | 否 | 否 | 头像地址 |
7 | create_time | timestamp | 是 | 否 | 创建时间 | |
8 | update_time | timestamp | 是 | 否 | 更新时间 | |
9 | source_table | varchar | 255 | 否 | 否 | 来源表 |
10 | source_field | varchar | 255 | 否 | 否 | 来源字段 |
11 | source_id | int | 是 | 否 | 来源ID |
表 4-8-communication_classification(交流分类)
编号 | 字段名 | 类型 | 长度 | 是否非空 | 是否主键 | 注释 |
1 | communication_classification_id | int | 是 | 是 | 交流分类ID | |
2 | communication_classification | varchar | 64 | 否 | 否 | 交流分类 |
3 | create_time | datetime | 是 | 否 | 创建时间 | |
4 | update_time | timestamp | 是 | 否 | 更新时间 |
表 4-9-community_communication(社区交流)
编号 | 字段名 | 类型 | 长度 | 是否非空 | 是否主键 | 注释 |
1 | community_communication_id | int | 是 | 是 | 社区交流ID | |
2 | exchange_title | varchar | 64 | 否 | 否 | 交流标题 |
3 | communication_classification | varchar | 64 | 否 | 否 | 交流分类 |
4 | communication_tags | varchar | 64 | 否 | 否 | 交流标签 |
5 | student_users | int | 否 | 否 | 学生用户 | |
6 | communication_description | text | 65535 | 否 | 否 | 交流描述 |
7 | cover_photo | varchar | 255 | 否 | 否 | 封面图片 |
8 | communication_content | longtext | 4294967295 | 否 | 否 | 交流内容 |
9 | praise_len | int | 是 | 否 | 点赞数 | |
10 | collect_len | int | 是 | 否 | 收藏数 | |
11 | comment_len | int | 是 | 否 | 评论数 | |
12 | examine_state | varchar | 16 | 是 | 否 | 审核状态 |
13 | examine_reply | varchar | 16 | 否 | 否 | 审核回复 |
14 | report_information_limit_times | int | 是 | 否 | 举报限制次数 | |
15 | create_time | datetime | 是 | 否 | 创建时间 | |
16 | update_time | timestamp | 是 | 否 | 更新时间 |
表 4-10-exam(考试)
编号 | 字段名 | 类型 | 长度 | 是否非空 | 是否主键 | 注释 |
1 | exam_id | mediumint | 是 | 是 | 考试ID | |
2 | name | varchar | 32 | 是 | 否 | 考试名称 |
3 | duration | int | 否 | 否 | 答题时长 | |
4 | score | double | 否 | 否 | 总分 | |
5 | status | varchar | 10 | 否 | 否 | 状态:启用、禁用 |
6 | create_time | timestamp | 是 | 否 | 创建时间 | |
7 | update_time | timestamp | 是 | 否 | 更新时间 |
表 4-11-exam_question(试题)
编号 | 字段名 | 类型 | 长度 | 是否非空 | 是否主键 | 注释 |
1 | exam_question_id | mediumint | 是 | 是 | 试题ID | |
2 | type | varchar | 20 | 否 | 否 | 类型 |
3 | title | varchar | 255 | 否 | 否 | 题目 |
4 | question_item | varchar | 500 | 否 | 否 | 选项 |
5 | answer | varchar | 500 | 否 | 否 | 参考答案 |
6 | score | double | 否 | 否 | 总分 | |
7 | question_order | int | 否 | 否 | 排序 | |
8 | exam_id | mediumint | 是 | 是 | 所属试卷 | |
9 | create_time | timestamp | 是 | 否 | 创建时间 | |
10 | update_time | timestamp | 是 | 否 | 更新时间 |
表 4-12-fraud_case(诈骗案例)
编号 | 字段名 | 类型 | 长度 | 是否非空 | 是否主键 | 注释 |
1 | fraud_case_id | int | 是 | 是 | 诈骗案例ID | |
2 | case_name | varchar | 64 | 否 | 否 | 案例名称 |
3 | case_type | varchar | 64 | 否 | 否 | 案例类型 |
4 | case_video | varchar | 255 | 否 | 否 | 案例视频 |
5 | case_population | varchar | 64 | 否 | 否 | 案例人群 |
6 | case_description | text | 65535 | 否 | 否 | 案例描述 |
7 | cover_photo | varchar | 255 | 否 | 否 | 封面图片 |
8 | case_content | longtext | 4294967295 | 否 | 否 | 案例内容 |
9 | collect_len | int | 是 | 否 | 收藏数 | |
10 | create_time | datetime | 是 | 否 | 创建时间 | |
11 | update_time | timestamp | 是 | 否 | 更新时间 |
表 4-13-fraud_classification(诈骗分类)
编号 | 字段名 | 类型 | 长度 | 是否非空 | 是否主键 | 注释 |
1 | fraud_classification_id | int | 是 | 是 | 诈骗分类ID | |
2 | fraud_classification | varchar | 64 | 否 | 否 | 诈骗分类 |
3 | create_time | datetime | 是 | 否 | 创建时间 | |
4 | update_time | timestamp | 是 | 否 | 更新时间 |
表 4-14-fraud_knowledge(诈骗知识)
编号 | 字段名 | 类型 | 长度 | 是否非空 | 是否主键 | 注释 |
1 | fraud_knowledge_id | int | 是 | 是 | 诈骗知识ID | |
2 | scam_name | varchar | 64 | 否 | 否 | 诈骗名称 |
3 | fraud_classification | varchar | 64 | 否 | 否 | 诈骗分类 |
4 | main_population | varchar | 64 | 否 | 否 | 主要人群 |
5 | involving_laws | varchar | 64 | 否 | 否 | 涉及法律 |
6 | cover_photo | varchar | 255 | 否 | 否 | 封面图片 |
7 | knowledge_content | longtext | 4294967295 | 否 | 否 | 知识内容 |
8 | collect_len | int | 是 | 否 | 收藏数 | |
9 | create_time | datetime | 是 | 否 | 创建时间 | |
10 | update_time | timestamp | 是 | 否 | 更新时间 |
表 4-15-hits(用户点击)
编号 | 字段名 | 类型 | 长度 | 是否非空 | 是否主键 | 注释 |
1 | hits_id | int | 是 | 是 | 点赞ID | |
2 | user_id | int | 是 | 否 | 点赞人 | |
3 | create_time | timestamp | 是 | 否 | 创建时间 | |
4 | update_time | timestamp | 是 | 否 | 更新时间 | |
5 | source_table | varchar | 255 | 否 | 否 | 来源表 |
6 | source_field | varchar | 255 | 否 | 否 | 来源字段 |
7 | source_id | int | 是 | 否 | 来源ID |
表 4-16-notice(公告)
编号 | 字段名 | 类型 | 长度 | 是否非空 | 是否主键 | 注释 |
1 | notice_id | mediumint | 是 | 是 | 公告ID | |
2 | title | varchar | 125 | 是 | 否 | 标题 |
3 | content | longtext | 4294967295 | 否 | 否 | 正文 |
4 | create_time | timestamp | 是 | 否 | 创建时间 | |
5 | update_time | timestamp | 是 | 否 | 更新时间 |
表 4-17-praise(点赞)
编号 | 字段名 | 类型 | 长度 | 是否非空 | 是否主键 | 注释 |
1 | praise_id | int | 是 | 是 | 点赞ID | |
2 | user_id | int | 是 | 是 | 点赞人 | |
3 | create_time | timestamp | 是 | 否 | 创建时间 | |
4 | update_time | timestamp | 是 | 否 | 更新时间 | |
5 | source_table | varchar | 255 | 否 | 否 | 来源表 |
6 | source_field | varchar | 255 | 否 | 否 | 来源字段 |
7 | source_id | int | 是 | 否 | 来源ID | |
8 | status | tinyint | 是 | 否 | 点赞状态:1为点赞,0已取消 |
表 4-18-publicity_and_education(宣传教育)
编号 | 字段名 | 类型 | 长度 | 是否非空 | 是否主键 | 注释 |
1 | publicity_and_education_id | int | 是 | 是 | 宣传教育ID | |
2 | promotion_name | varchar | 64 | 否 | 否 | 宣传名称 |
3 | promotion_type | varchar | 64 | 否 | 否 | 宣传类型 |
4 | promotional_video | varchar | 255 | 否 | 否 | 宣传视频 |
5 | propaganda_objective | varchar | 64 | 否 | 否 | 宣传目的 |
6 | teacher_users | int | 否 | 否 | 教师用户 | |
7 | promotional_cover | varchar | 255 | 否 | 否 | 宣传封面 |
8 | promotional_content | longtext | 4294967295 | 否 | 否 | 宣传内容 |
9 | praise_len | int | 是 | 否 | 点赞数 | |
10 | collect_len | int | 是 | 否 | 收藏数 | |
11 | comment_len | int | 是 | 否 | 评论数 | |
12 | examine_state | varchar | 16 | 是 | 否 | 审核状态 |
13 | create_time | datetime | 是 | 否 | 创建时间 | |
14 | update_time | timestamp | 是 | 否 | 更新时间 |
表 4-19-report_information(举报信息)
编号 | 字段名 | 类型 | 长度 | 是否非空 | 是否主键 | 注释 |
1 | report_information_id | int | 是 | 是 | 举报信息ID | |
2 | exchange_title | varchar | 64 | 否 | 否 | 交流标题 |
3 | communication_classification | varchar | 64 | 否 | 否 | 交流分类 |
4 | communication_tags | varchar | 64 | 否 | 否 | 交流标签 |
5 | communication_description | text | 65535 | 否 | 否 | 交流描述 |
6 | report_user | int | 否 | 否 | 举报用户 | |
7 | report_time | datetime | 否 | 否 | 举报时间 | |
8 | report_content | text | 65535 | 否 | 否 | 举报内容 |
9 | examine_state | varchar | 16 | 是 | 否 | 审核状态 |
10 | examine_reply | varchar | 16 | 否 | 否 | 审核回复 |
11 | create_time | datetime | 是 | 否 | 创建时间 | |
12 | update_time | timestamp | 是 | 否 | 更新时间 | |
13 | source_table | varchar | 255 | 否 | 否 | 来源表 |
14 | source_id | int | 否 | 否 | 来源ID | |
15 | source_user_id | int | 否 | 否 | 来源用户 |
表 4-20-schedule(日程管理)
编号 | 字段名 | 类型 | 长度 | 是否非空 | 是否主键 | 注释 |
1 | schedule_id | smallint | 是 | 是 | 日程ID | |
2 | content | varchar | 255 | 否 | 否 | 日程内容 |
3 | scheduled_time | datetime | 否 | 否 | 计划时间 | |
4 | user_id | int | 是 | 否 | 用户ID | |
5 | create_time | datetime | 否 | 否 | 创建时间 | |
6 | update_time | datetime | 否 | 否 | 更新时间 |
表 4-21-score(评分)
编号 | 字段名 | 类型 | 长度 | 是否非空 | 是否主键 | 注释 |
1 | score_id | int | 是 | 是 | 评分ID | |
2 | user_id | int | 是 | 否 | 评分人 | |
3 | nickname | varchar | 64 | 否 | 否 | 昵称 |
4 | score_num | double | 是 | 否 | 评分 | |
5 | create_time | timestamp | 是 | 否 | 创建时间 | |
6 | update_time | timestamp | 是 | 否 | 更新时间 | |
7 | source_table | varchar | 255 | 否 | 否 | 来源表 |
8 | source_field | varchar | 255 | 否 | 否 | 来源字段 |
9 | source_id | int | 是 | 否 | 来源ID |
表 4-22-slides(轮播图)
编号 | 字段名 | 类型 | 长度 | 是否非空 | 是否主键 | 注释 |
1 | slides_id | int | 是 | 是 | 轮播图ID | |
2 | title | varchar | 64 | 否 | 否 | 标题 |
3 | content | varchar | 255 | 否 | 否 | 内容 |
4 | url | varchar | 255 | 否 | 否 | 链接 |
5 | img | varchar | 255 | 否 | 否 | 轮播图 |
6 | hits | int | 是 | 否 | 点击量 | |
7 | create_time | timestamp | 是 | 否 | 创建时间 | |
8 | update_time | timestamp | 是 | 否 | 更新时间 |
表 4-23-student_users(学生用户)
编号 | 字段名 | 类型 | 长度 | 是否非空 | 是否主键 | 注释 |
1 | student_users_id | int | 是 | 是 | 学生用户ID | |
2 | student_name | varchar | 64 | 否 | 否 | 学生姓名 |
3 | student_gender | varchar | 64 | 否 | 否 | 学生性别 |
4 | student_age | varchar | 64 | 否 | 否 | 学生年龄 |
5 | examine_state | varchar | 16 | 是 | 否 | 审核状态 |
6 | user_id | int | 是 | 否 | 用户ID | |
7 | create_time | datetime | 是 | 否 | 创建时间 | |
8 | update_time | timestamp | 是 | 否 | 更新时间 |
表 4-24-teacher_users(教师用户)
编号 | 字段名 | 类型 | 长度 | 是否非空 | 是否主键 | 注释 |
1 | teacher_users_id | int | 是 | 是 | 教师用户ID | |
2 | teachers_name | varchar | 64 | 否 | 否 | 教师姓名 |
3 | teacher_gender | varchar | 64 | 否 | 否 | 教师性别 |
4 | teachers_age | varchar | 64 | 否 | 否 | 教师年龄 |
5 | examine_state | varchar | 16 | 是 | 否 | 审核状态 |
6 | user_id | int | 是 | 否 | 用户ID | |
7 | create_time | datetime | 是 | 否 | 创建时间 | |
8 | update_time | timestamp | 是 | 否 | 更新时间 |
表 4-25-upload(文件上传)
编号 | 字段名 | 类型 | 长度 | 是否非空 | 是否主键 | 注释 |
1 | upload_id | int | 是 | 是 | 上传ID | |
2 | name | varchar | 64 | 否 | 否 | 文件名 |
3 | path | varchar | 255 | 否 | 否 | 访问路径 |
4 | file | varchar | 255 | 否 | 否 | 文件路径 |
5 | display | varchar | 255 | 否 | 否 | 显示顺序 |
6 | father_id | int | 否 | 否 | 父级ID | |
7 | dir | varchar | 255 | 否 | 否 | 文件夹 |
8 | type | varchar | 32 | 否 | 否 | 文件类型 |
表 4-26-user(用户账户)
编号 | 字段名 | 类型 | 长度 | 是否非空 | 是否主键 | 注释 |
1 | user_id | int | 是 | 是 | 用户ID | |
2 | state | smallint | 是 | 否 | 账户状态:(1可用|2异常|3已冻结|4已注销) | |
3 | user_group | varchar | 32 | 否 | 否 | 所在用户组 |
4 | login_time | timestamp | 是 | 否 | 上次登录时间 | |
5 | phone | varchar | 11 | 否 | 否 | 手机号码 |
6 | phone_state | smallint | 是 | 否 | 手机认证:(0未认证|1审核中|2已认证) | |
7 | username | varchar | 16 | 是 | 否 | 用户名 |
8 | nickname | varchar | 16 | 否 | 否 | 昵称 |
9 | password | varchar | 64 | 是 | 否 | 密码 |
10 | | varchar | 64 | 否 | 否 | 邮箱 |
11 | email_state | smallint | 是 | 否 | 邮箱认证:(0未认证|1审核中|2已认证) | |
12 | avatar | varchar | 255 | 否 | 否 | 头像地址 |
13 | open_id | varchar | 255 | 否 | 否 | 针对获取用户信息字段 |
14 | create_time | timestamp | 是 | 否 | 创建时间 |
表 4-27-user_answer(用户答题)
编号 | 字段名 | 类型 | 长度 | 是否非空 | 是否主键 | 注释 |
1 | user_answer_id | mediumint | 是 | 是 | 用户答题ID | |
2 | user_id | mediumint | 是 | 否 | 用户ID | |
3 | exam_id | mediumint | 是 | 是 | 考试id | |
4 | score | double | 否 | 否 | 分数 | |
5 | answers | text | 65535 | 否 | 否 | 答案 |
6 | score_detail | text | 65535 | 否 | 否 | 评分详情 |
7 | objective_score | double | 否 | 否 | 客观题得分 | |
8 | subjective_score | double | 否 | 否 | 主观题得分 | |
9 | score_state | tinyint | 否 | 否 | 评分状态 | |
10 | nickname | varchar | 255 | 否 | 否 | 提交人 |
11 | create_time | timestamp | 是 | 否 | 创建时间 | |
12 | update_time | timestamp | 是 | 否 | 更新时间 | |
13 | comment_desc | varchar | 255 | 否 | 否 | 评语 |
表 4-28-user_chat_friend(聊天用户好友)
编号 | 字段名 | 类型 | 长度 | 是否非空 | 是否主键 | 注释 |
1 | user_chat_friend_id | int | 是 | 是 | ID | |
2 | user_id | int | 是 | 否 | 用户ID | |
3 | friend_user_id | int | 是 | 否 | 用户好友ID | |
4 | friend_user_name | varchar | 255 | 否 | 否 | 好友名称 |
5 | create_time | timestamp | 是 | 否 | 创建时间 | |
6 | update_time | timestamp | 是 | 否 | 更新时间 |
表 4-29-user_chat_group(聊天用户群聊)
编号 | 字段名 | 类型 | 长度 | 是否非空 | 是否主键 | 注释 |
1 | user_chat_group_id | int | 是 | 是 | ID | |
2 | group_id | int | 否 | 否 | 群聊ID | |
3 | group_name | varchar | 255 | 否 | 否 | 群聊名称 |
4 | user_id | int | 否 | 否 | 用户ID | |
5 | create_time | timestamp | 是 | 否 | 创建时间 | |
6 | update_time | timestamp | 是 | 否 | 更新时间 |
表 4-30-user_chat_read(聊天用户消息)
编号 | 字段名 | 类型 | 长度 | 是否非空 | 是否主键 | 注释 |
1 | user_chat_read_id | varchar | 255 | 是 | 是 | ID |
2 | user_id | int | 否 | 否 | 接收人ID | |
3 | send_user_id | int | 否 | 否 | 发送人ID | |
4 | group_id | int | 否 | 否 | 群聊ID | |
5 | type | int | 否 | 否 | 类型1-点对点消息,2-群聊消息 | |
6 | create_time | timestamp | 否 | 否 | 时间 | |
7 | message | text | 65535 | 否 | 否 | 消息 |
表 4-31-user_group(用户组)
编号 | 字段名 | 类型 | 长度 | 是否非空 | 是否主键 | 注释 |
1 | group_id | mediumint | 是 | 是 | 用户组ID | |
2 | display | smallint | 是 | 否 | 显示顺序 | |
3 | name | varchar | 16 | 是 | 否 | 名称 |
4 | description | varchar | 255 | 否 | 否 | 描述 |
5 | source_table | varchar | 255 | 否 | 否 | 来源表 |
6 | source_field | varchar | 255 | 否 | 否 | 来源字段 |
7 | source_id | int | 是 | 否 | 来源ID | |
8 | register | smallint | 否 | 否 | 注册位置 | |
9 | create_time | timestamp | 是 | 否 | 创建时间 | |
10 | update_time | timestamp | 是 | 否 | 更新时间 |
用户可以通过注册功能创建个人账号,填写包括用户名、密码、邮箱或手机号等基本信息完成注册流程。系统会对输入信息进行校验,确保唯一性和格式正确性,并将用户数据存储至数据库中,同时发送验证邮件或短信以确认账户有效性。用户注册界面如下图所示。

图5-1 用户注册界面
系统前台上注册后的用户是可以通过自己的账户名和密码进行登录的,当用户输入完整的自己的账户名和密码信息并点击“登录”按钮后,将会首先验证输入的有没有空数据,再次验证输入的账户名、密码和数据库中当前保存的用户信息是否一致,只有在一致后将会登录成功并自动跳转到系统的首页中;否则将会提示相应错误信息。用户登录界面如下图所示。

图5-2 用户登录界面
前台首页界面是用户访问系统的入口页面,它应该展示平台的主要功能和特色,并提供导航链接以便用户浏览和搜索。首页界面的设计应注重页面的美观性和用户体验,同时也需要考虑页面的加载速度和响应性能。前台首页界面如下图所示。

图5-3 前台首页界面
在线测试模块为学生用户提供了一个自我评估防诈骗知识掌握程度的平台,通过多样化的测试题目帮助用户识别和理解各种诈骗手法。用户可以选择不同难度级别的测试,即时查看测试结果,并根据反馈学习更多相关知识,从而有效提升自身的防范意识。在线测试界面如下图所示。

图5-4 在线测试界面
新闻资讯模块提供了关于最新诈骗趋势、成功防骗案例及安全提示的文章和报道,帮助用户了解当前的安全形势并学习实用的防范技巧。用户可以通过搜索功能查找感兴趣的主题,或者按照类别浏览不同类型的内容,增加知识面的同时提高警惕性。新闻资讯界面如下图所示。

图5-5 新闻资讯界面
在线聊天模块为学生提供了一个实时交流平台,允许他们在社区内讨论如何预防诈骗、分享个人经历或寻求帮助。用户可以创建群聊或私聊,发送文字、图片甚至视频,促进信息共享与互助,增强了社区成员之间的互动性和凝聚力。在线聊天界面如下图所示。

图5-6 在线聊天界面
诈骗知识模块详细介绍了各类诈骗手法及其防范措施,每条知识都附有分类标签和收藏按钮,便于用户根据自身需求查找相关信息并保存重要的知识点。此外,该模块还提供了相关的法律知识链接,帮助用户全面了解诈骗行为的法律责任。诈骗知识展示界面如下图所示。

图5-7 诈骗知识界面
诈骗案例模块通过真实的案例展示不同类型的诈骗手段及应对策略,每个案例配有详细的描述、人群定位以及警示视频,用户可以根据自己的兴趣选择收藏感兴趣的案例,作为日后参考和学习的资料。诈骗案例界面如下图所示。

图5-8 诈骗案例界面
宣传教育模块集成了多种形式的教育资源,如宣传视频、图文教程等,旨在普及防诈骗知识,增强用户的防范意识。用户可以对这些资源进行点赞、评论或收藏,同时也能分享给其他同学,共同学习进步。宣传教育界面如下图所示。

图5-9 宣传教育界面
社区交流模块允许学生发布帖子分享经验或提问,促进了用户间的互动与信息共享。用户可以为帖子添加分类标签以便于他人检索,还能对他人的帖子进行举报、点赞、收藏或评论,维持了良好的社区环境和积极的学习氛围。社区交流界面如下图所示。

图5-10 社区交流界面
提交举报信息界面如下图所示。

图5-11 提交举报信息界面
个人中心模块是用户管理个人信息和活动记录的核心区域,包括查看个人资料、管理发布的帖子、处理举报信息、查看收藏的内容及管理评论等功能。此模块设计注重用户体验,提供便捷的操作流程,让用户能够轻松管理和跟踪自己在平台上的所有活动。用户个人中心界面如下图所示。

图5-12 用户个人中心界面
后台登录模块为商家和管理员提供了安全的身份验证入口,确保只有授权用户能够访问系统后台。通过输入正确的用户名和密码,并经过系统的身份验证流程,管理员可以成功登录到后台管理系统,保障了数据的安全性和系统的稳定性。后台登录界面如下图所示。

图5-13 后台登录界面
宣传教育管理模块为教师用户提供了一个集中管理和优化防诈骗教育资源的平台,支持添加新的宣传资料如文章、视频等,并对已有的内容进行审核以确保信息的准确性和实用性。教师可以通过该模块轻松更新或删除过时的内容,同时也能查看每项资源的使用情况和用户反馈,以便不断改进教育材料的质量,更好地服务于学生的防诈骗学习需求。宣传教育管理界面如下图所示。

图5-14 宣传教育管理界面
资源管理中的在线测试模块允许教师创建多样化的防诈骗知识测试题库,并设置不同难度级别的测试以适应各类学生群体的需求。教师能够通过简单的操作界面添加新题目、调整现有问题的答案选项,甚至可以设定自动评分规则来即时反馈学生的测试成绩。此外,教师还可以监控测试的整体完成情况及每个学生的具体表现,根据数据优化后续的教学策略,有效提升学生的防诈骗知识水平。资源管理-在线测试界面如下图所示。

图5-15 资源管理-在线测试界面
系统用户模块用于管理员对学生用户、教师用户和管理员账号进行统一管理,包括新增、编辑、删除用户信息以及调整用户权限状态。管理员可以通过搜索功能快速定位目标用户,模块还支持用户状态管理,确保系统的安全性与规范性。系统用户界面如下图所示。

图5-16 系统用户界面
诈骗分类管理模块允许管理员维护和更新诈骗类型的数据库,以便于资源的分类整理和高效检索。管理员可以通过添加新的诈骗类型或编辑现有类别来反映最新的诈骗趋势,同时还能查看每种类型下的具体内容分布情况,确保防诈骗知识和案例能够准确地归类,方便用户查找和学习。诈骗分类管理界面如下图所示。

图5-17 诈骗分类管理界面
诈骗知识管理模块专注于诈骗防范知识的录入与管理,管理员可以在此添加新的知识点、编辑现有条目,并审核用户提交的内容以保证信息的质量和准确性。此外,管理员还可以查看每个知识点的访问量及用户反馈,据此优化内容展示方式,提升用户的阅读体验和学习效果。诈骗知识管理界面如下图所示。

图5-18 诈骗知识管理界面
社区交流管理模块让管理员能够有效监督和管理用户发布的帖子及其互动情况,包括审核新发布的帖子、处理举报信息以及维护良好的交流氛围。管理员可以根据需要对不当内容进行删除或标记,同时也能鼓励正面讨论,促进一个积极健康的社区环境形成,增强用户间的互动和支持。社区交流审核界面如下图所示。

图5-19 社区交流审核界面
轮播图模块为管理员提供管理首页展示内容的功能,支持上传图片、设置链接地址以及调整显示顺序。管理员可以通过该模块灵活更新平台的宣传内容,吸引更多用户关注。系统通过后端接口将数据存储至数据库,确保前端展示效果与后台配置一致。轮播图管理界面如下图所示。

图5-20 轮播图管理界面
资源管理模块涵盖了新闻资讯、资讯分类、在线测试等多方面的内容维护工作,管理员可以在这里管理和更新各类教育资源,如发布最新的防诈骗新闻、优化资讯分类结构以及维护在线测试题库。通过这一模块,管理员不仅能确保平台提供的信息和服务始终处于最新状态,还能根据用户需求灵活调整资源布局,最大化满足不同用户群体的学习和使用需求。资源管理界面如下图所示。

图5-21 资源管理界面
在对该系统进行完详细设计和编码之后,就要对校园防诈骗宣传系统的程序进行测试,检测程序是否运行无误,反复进行测试和修改,使之最后成为完整的软件,满足用户的需求,实现预期的功能。系统测试的目的在于确保软件正常运作,并实现其应有的功能,促进行中出现的错误和逻辑问题。系统测试不但可以找见程序运行中的系统错误,还可以找见程序运行的需要改进的地方,并去协助改良程序运行使其获得最高幅度的完备。世界一流的安装测试员可以增加软件品质,将软件系统错误概率降至最少。
对以下功能进行测试,包括包括用户注册、用户登录、诈骗知识搜索、诈骗案例查看、宣传教育添加、社区交流发布,具体测试用例如下表所示。
表6-1 用户注册测试用例表
用例编号 | 用例名称 | 测试步骤 | 测试结果 |
6-1 | 用户注册 | 1. 输入有效注册信息,包括用户名、密码和联系方式。 | 注册成功,系统保存用户信息。 |
2. 点击注册按钮进行提交。 | 跳转至登录页面。 | ||
3. 检查是否成功注册并跳转至登录页面。 | 用户成功注册,可以登录使用。 |
表6-2 用户登录测试用例表
用例编号 | 用例名称 | 测试步骤 | 测试结果 |
6-2 | 用户登录 | 1. 输入正确用户名和密码。 | 登录成功,系统验证通过。 |
2. 点击登录按钮进行验证。 | 跳转至用户首页。 | ||
3. 检查是否成功登录并跳转至用户首页。 | 用户成功登录,进入用户首页。 |
表6-3 诈骗知识搜索测试用例表
用例编号 | 用例名称 | 测试步骤 | 测试结果 |
6-3 | 诈骗知识搜索 | 1. 在搜索框输入关键词,如商品名称。 | 显示相关商品列表。 |
2. 点击搜索按钮进行搜索。 | 匹配关键词的诈骗知识显示在搜索结果中。 | ||
3. 检查是否显示相关诈骗知识列表。 | 用户看到与搜索关键词匹配的诈骗知识。 |
表6-4 诈骗案例查看测试用例表
用例编号 | 用例名称 | 测试步骤 | 测试结果 |
6-3 | 诈骗案例搜索 | 1. 点击诈骗案例。 | 显示所有诈骗案例列表。 |
2. 进入详情页浏览。 | 展示诈骗案例详情页。 | ||
3. 检查是否显示诈骗案例是否正常展示。 | 诈骗案例展示正常。 |
表6-5 宣传教育添加测试用例表
用例编号 | 用例名称 | 测试步骤 | 测试结果 |
6-4 | 宣传教育添加 | 1. 进入后台宣传教育管理界面,点击添加按钮。 | 显示宣传教育信息添加页面。 |
2. 正确填写并提交相关信息。 | 信息填写完整准确。 | ||
3. 检查是否提交成功,并检查宣传教育信息是否成功添加至平台。 | 宣传教育信息成功添加至平台。 |
表6-6 社区交流发布测试用例表
用例编号 | 用例名称 | 测试步骤 | 测试结果 |
6-4 | 社区交流发布 | 1. 进入个人中心社区交流页,点击发布按钮。 | 显示社区交流信息页面。 |
2. 用户正确填写并提交社区交流相关信息。 | 社区交流信息填写完整准确。 | ||
3. 检查是否提交成功,并检查社区交流信息是否成功添加至平台。 | 社区交流信息成功添加至平台,可在个人中心-社区交流列表中查看。 |
经过对用户注册、用户登录、诈骗知识搜索、诈骗知识查看、诈骗知识添加、社区交流发布等功能的测试,系统表现稳定,用户注册流程顺畅,登录验证准确,诈骗知识搜索、诈骗案例查看、宣传教育添加功能有效,社区交流发布信息流程顺利。各项功能符合预期,用户可以顺利注册登录,选择所需诈骗知识、诈骗案例和宣传教育进行浏览,可以成功发布社区交流信息。系统运行良好,用户体验良好,功能完善。
本次校园防诈骗宣传系统将Spring Boot同现实校园防诈骗宣传工作进行相结合,在系统功能开始编码之前,作者花费了大量时间在图书馆内进行资料文献的收集和总结,通过大量文献的分析,能够发现,防诈骗宣传的方式在当前校园市场中扮演的位置是越来越重要,而使用的方式也是越来越多元化,也正是因为这个原因,作者深深的希望能够开发出一种专门针对性的校园防诈骗宣传系统,以满足不同用户的多样化需求。
基于Spring Boot的校园防诈骗宣传系统得到设计与实现,利用了目前市场上普遍使用的Java编程语言,以及MySQL数据库管理功能,和目前比较流行的Spring Boot框架进行系统界面的布置,以现实生活的校园防诈骗宣传过程为标准,设计实现了包括首页、在线测试、公告消息、新闻资讯、在线聊天、诈骗知识、诈骗案例、宣传教育、社区交流等模块,为用户提供多元前面的功能操作,基本实现整个校园防诈骗宣传流程。
但是由于本人受到了技术水平的限制,在有限的时间,只能够将系统功能模拟时的功能实现,在许多功能方面仍然存在很大的弊端,而这些弊端需要不断的测试,不断的总结,不断的改进。例如本次系统设计中,在数据储存的方面并不够全面,很容易出现信息泄露的风险;例如针对用户权限的设置同样不够全面完整,没有考虑权限在实际情况的运用是否能够完美执行。而在这之后的日子里,我将会继续学习Spring Boot技术和相关的信息技术,对系统功能进行更加完整的,详细的分析,将系统功能一一进行完善,帮助使用者完成相应的操作。
- 陈敬宗.计算机软件Java编程特点与技术应用分析[J].中国信息界,2025,(01):162-164.
- 柯灵.Java编程语言在计算机软件开发中的应用与问题处理探析[J].电脑知识与技术,2024,20(27):45-47.
- 王志亮,纪松波.基于SpringBoot的Web前端与数据库的接口设计[J].工业控制计算机,2023,36(03):51-53.
- 李兴华,马云涛.Spring开发实战[M].人民邮电出版社:202303.381.
- 李艳杰.MySQL数据库下存储过程的综合运用研究[J].现代信息科技,2023,7(11):80-82+88.
- 肖睿,李鲲程,范效亮,等.MySQL数据库应用技术及实践[M].人民邮电出版社:202206.228.
- 黄维.基于B/S模式的虚拟网络实验室安全管理体系分析[J].信息系统工程,2024,(05):4-7.
- 张宇薇.HTML5在Web前端开发中的应用[J].集成电路应用,2024,41(04):274-276.
- 李新民.跨境电信网络诈骗犯罪的发展与对策[J].西部学刊,2024,(01):78-81.
- 张才,孙亮.高校电信网络诈骗成因分析及其防范对策研究[J].法制博览,2024,(01):19-21.
- Shiyang S .Study on Telecommunication Fraud from a Student's Perspective[J].International Journal of Frontiers in Sociology,2023,5(16):
- 邢启明,王海涛.大学生防诈骗数据调研与反诈平台设计[J].网络安全和信息化,2023,(12):99-102.
- 陆宇博,廖耀星.反电信诈骗技术手段研究综述[J].湖北成人教育学院学报,2023,29(06):94-99.
- Junhang W ,Ruimin H ,Dengshi L , et al.Beyond the individual: An improved telecom fraud detection approach based on latent synergy graph learning.[J].Neural networks : the official journal of the International Neural Network Society,2023,16920-31.
- 林荷,黄丽敏.民办高校学生常见诈骗类型及防范措施分析[J].快乐阅读,2023,(07):88-90.
- Tao Z ,Zhenjiang H .VoiceJava: A Syntax-Directed Voice Programming Language for Java[J].Electronics,2023,12(1):250-250.
- Llanes Z E J .Application Provider Interface for Interaction Between Java and Prolog Programming Languages[J].Mathematics and Computer Science,2022,7(5):
- 吴宗霖,丁黄浩,杨艳红.防诈骗系统的设计与开发[J].电子制作,2022,30(06):59-61+58.
- 林成.信息化时代下高校对防诈骗安全体系建成的探析[J].信息系统工程,2021,(12):105-108.
- 李超,范曾,郭筱琦.警惕“破解防沉迷”诈骗盯上未成年人[N].中国青年报,2021-09-10(004).
致 谢
时光荏苒,大学的学业生涯即将画上美好的句号。在这段时光里,我深感老师的热情与友谊,校长对学生的关爱深深印在我的心中。老师们时常关心我们的生活状况,关切我们的旅游、寝室和学习环境,使我们感受到了温馨与关怀。在此,我想表达对那些曾经给予我帮助的人们的深深感激之情。
首先,我要衷心感谢我的导师。无论是在学业上还是生活中,您都给予我巨大的支持与启发。这些年来,在您的教导下,我不仅学到了丰富的知识,还领悟了做人的真谛。您的认真和待人之道让我受益匪浅,我感激能够成为您的学生。
同时,感谢我的专业课老师们。没有你们的精心教导,我的论文也不可能如此顺利。我所学到的知识将成为我未来发展的重要动力。
感谢同学们,写作过程中遇到的问题,得到了同学们的耐心指导和丰富参考材料。你们给予了我很多帮助,感谢你们对我的支持。
最后,感谢我的父母,是你们的支持和鼓励让我能够顺利完成学业。你们为我付出了辛勤的努力和无私的关爱,是我坚强前行的后盾。在即将离开校园,我深感家庭的温馨和爱意,这些将是我未来奋斗的力量源泉。
感谢你们一直以来的支持和陪伴,让我在大学的日子里无论遇到什么困难都感到温馨而坚定。未来,我将以更加饱满的热情投入社会工作,为家人和自己创造更美好的未来。再次感谢大家的陪伴与关爱!
点赞+收藏+关注 → 私信领取本源代码、数据库