本文是我在学习逆变器相关知识时整理的笔记,后续将归类为放大器篇章内的部分内容,如有不足之处,欢迎批评指正。
一、固定值偏移
1.1 同向偏移(电压方向不变,增加偏移量)
放大器+处加入VI和VREF,VO=VI-VREF (比例不计 ,思路如此)
电路图待增加
1.2 反向偏移(电压方向相反,增加偏移量)
放大器+处加入VREF,放大器-处加入VI,VO=VI-VREF (比例不计 ,思路如此)
电路图待增加
二、调整偏移电路
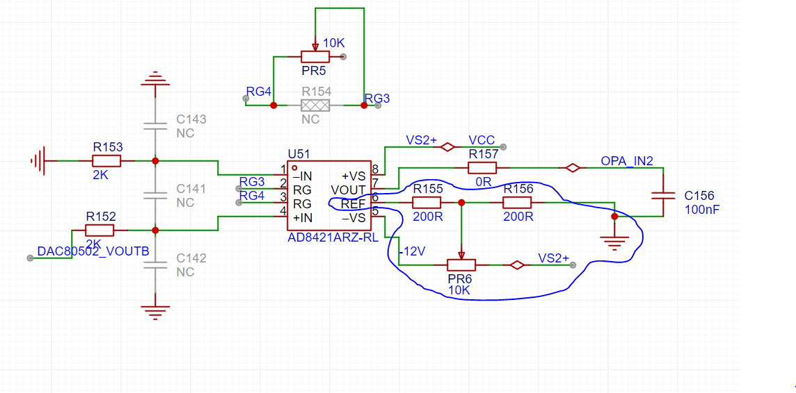
2.1 微调偏移电路
主要部分为下图蓝色圈住部分,主要目的是微调VREF处的电平(实际应用不可取,仅讨论微调电路,微调电路带来的误差大于AD8421的误差,不可量产使用等)。
使用MI仿真如下:




其电平调整以微调为主(在20-80%),可以有效完成低电平的微调,其微调比例与R4/R1的比例成正相关,R4/R1约大,微调范围内的电平越小,精度越高。
具体比例未计算,实际应用可更换R1的值完成。
5478

被折叠的 条评论
为什么被折叠?



