基于单片机的室内空气质量检测系统(甲烷甲醛)

本设计采用STC89C52单片机,结合MS1100和MQ-4传感器检测甲醛和甲烷浓度,并通过LCD1602显示,用户可调整最大值。系统还包括按键交互、继电器控制及报警功能,确保室内空气安全。

设计简介:

本设计是基于单片机的室内空气质量检测系统,主要实现以下功能:

  • 可通过LCD1602显示当前甲烷和甲醛的值;
  • 可通过按键调整甲醛甲烷的最大值;
  • 可通过MS1100检测甲醛的值;
  • 可通过MQ-4检测甲烷的值。

标签:51单片机、LCD1602、ADC0832、MQ-4、MS1100

题目扩展:有害气体检测系统。

室内空气质量检测系统(甲烷甲醛)-实物设计 - 电子校园编号: CP-51-2021-063-SW 仿真链接: 室内空气质量检测系统(甲烷甲醛)-仿真设计 设计说明书链接: 室内空气质量检测系统(甲烷甲醛)-设计说明书 软件安装: Proteus7.8:点击下载 Keil5:点击下载 AD:点击…https://www.mcude.com/mcudesign/1066/

更多设计可以在特纳斯电子校园网下载

电子校园 - 特纳斯电子专注于单片机毕业设计参考、单片机课程设计参考、毕业答辩PPT模板、单片机设计与开发的电子校园设计网站特纳斯电子专注于单片机、电子嵌入式、物联网设计,打造入门开发者学习开发新天地,毕业设计代做、单片机课程设计代做、单片机设计与开发的电子校园设计网站https://www.mcude.com/

效果图:

总体资料:

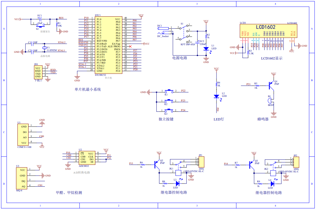
原理图:

软件设计流程:

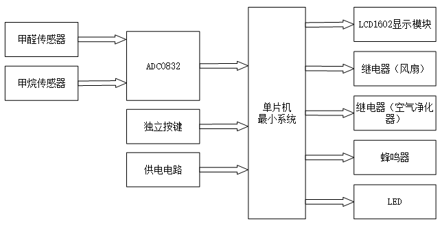
系统框图:

本设计以STC89C52单片机为核心控制器,加上其他的模块一起组成室内空气检测的整个系统,其中包含中控部分、输入部分和输出部分。中控部分采用了STC89C52单片机,其主要作用是获取输入部分数据,经过内部处理,控制输出部分。输入由四部分组成,第一部分是MS1100配合ADC0832组成测量电路,通过该模块可检测当前的甲醛值;第二部分是MQ-4配合ADC0832组成测量电路,通过该电路可测量甲烷浓度;第三部分是独立按键,通过三个独立按键切换界面调整甲醛值最大值、甲烷值最大值;第四部分是供电电路,给整个系统进行供电。输出由五部分组成,第一部分是LCD1602显示模块, 通过该模块可以显示当前甲醛值和甲烷值、设置的甲醛最大值和甲烷最大值;第二部分是模拟风扇的继电器,当测得的气体浓度大于设置最大值时,继电器工作;第三部分是模拟空气净化器的继电器,通过该模块可控制净化空气电器;第四部分是蜂鸣器,当测得的气体浓度大于设置最大值时,蜂鸣器间断报警;第五部分是LED灯,当有按键按下时,灯亮。

评论
添加红包

请填写红包祝福语或标题

红包个数最小为10个

红包金额最低5元

当前余额3.43前往充值 >
需支付:10.00
成就一亿技术人!
领取后你会自动成为博主和红包主的粉丝 规则
hope_wisdom
发出的红包

打赏作者

特纳斯电子校园

你的鼓励将是我创作的最大动力

¥1 ¥2 ¥4 ¥6 ¥10 ¥20
扫码支付:¥1
获取中
扫码支付

您的余额不足,请更换扫码支付或充值

打赏作者

实付
使用余额支付
点击重新获取
扫码支付
钱包余额 0

抵扣说明:

1.余额是钱包充值的虚拟货币,按照1:1的比例进行支付金额的抵扣。
2.余额无法直接购买下载,可以购买VIP、付费专栏及课程。

余额充值