上篇:第七章、索引的数据结构
下篇:第九章、索引的创建与设计原则
本文内容主要源于:bilibili-尚硅谷-MySQL高级篇
第八章 InnoDB 数据存储结构
8.1 数据库的存储结构:页
索引结构给我们提供了高效的索引方式,不过索引信息以及数据记录都是保存在文件上的,确切说是存储在页结构中。另一方面,索引是在存储引擎中实现的,MySQL 服务器上的存储引擎负责对表中数据的读取和写入工作。不同存储引擎中 存放的格式 一般是不同的,甚至有的存储引擎比如 Memory 都不用磁盘来存储数据。
由于 InnoDB 是 MySQL 的默认存储引擎,所以本章剖析 InnoDB 存储引擎的数据存储结构。
8.1.1 磁盘与内存交互基本单位:页
InnoDB 将数据划分为若干个页,InnoDB 中页的大小默认为 16KB。
以 页 作为磁盘和内存之间交互的 基本单位,也就是一次最少从磁盘中读取 16KB 的内容到内存中,一次最少把内存中的 16KB 内容刷新到磁盘中。也就是说,在数据库中,不论读一行,还是读多行,都是将这些行所在的页进行加载。也就是说,数据库管理存储空间的基本单位是页(Page),数据库 I/O 操作的最小单位是页。一个页中可以存储多个行记录。
记录是按照行来存储的,但是数据库的读取并不以行为单位,否则一次读取(也就是一次 I/O 操作)只能处理一行数据,效率会非常低。

8.1.2 页结构的概述
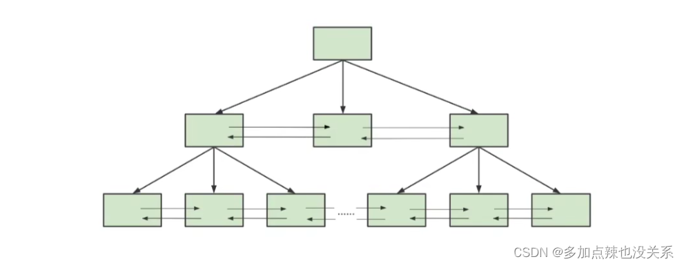
页a、页b、页c...页n 这些页可以 ·不在物理结构上相连·,只要通过 双向链表 相关联即可。每个数据页中的记录会按照主键值从小到大的顺序组成一个 单向链表,每个数据页都会为存储在它里边的记录生成一个 页目录,在通过主键查找某条记录的时候可以在页目录中 使用二分法 快速定位到对应的槽,然后再遍历该槽对应分组中的记录即可快速找到指定的记录。
8.1.3 页的大小
不同的数据库管理系统(简称 DBMS)的页大小不同。比如在 MySQL 的 InnoDB 存储引擎中,默认页的大小是 16KB,我们可以通过下面的命令来进行查看:
show variables like '%innodb_page_size%';
示例:
mysql> show variables like '%innodb_page_size%';
+-----------------------+-------+
| Variable_name | Value |
+-----------------------+-------+
| innodb_page_size | 16384 |
+-----------------------+-------+
1 row in set (0.00 sec)
SQL Server 中页的大小为 8KB,而在 Oracle 中我们用术语 块(Block) 来代表 页,Oracle支持的块大小为 2KB,4KB,8KB,16KB,32KB 和 64KB。
8.1.4 页的上层结构
另外在数据库中,还存在着 区(Extent)、段(Segment) 和 表空间(Tablespace) 的概念。行、页、区、段、表空间的关系如下图所示:

- 区(Extent) 是比页大一级的存储结构,在
InnoDB存储引擎中,一个区会分配64个连续的页。因为InnoDB中的页大小默认是16KB,所以一个区的大小是64*16KB= 1MB - 段(Segment) 由一个或多个区组成,区在文件系统是一个连续分配的空间(在
InnoDB中是连续的64个页),不过在段中不要求区与区之间是相邻的。段是数据库中的分配单位,不同类型的数据库对象以不同的段形式存在。当我们创建数据表、索引的时候,就会相应创建对应的段,比如创建一张表时会创建一个表段,创建一个索引时会创建一个索引段 - 表空间(Tablespace) 是一个逻辑容器,表空间存储的对象是段,在一个表空间中可以有一个或多个段,但是一个段只能属于一个表空间。数据库由一个或多个表空间组成,表空间从管理上可以划分为
系统表空间、用户表空间、撤销表空间、临时表空间等
8.2 页的内部结构
页如果按类型划分的话,常见的有数据页(保存B+树节点)、系统页、Undo 页 和 事务数据页 等。数据页是我们最常使用的页。
数据页的 16KB 大小的存储空间被划分为七个部分,不同部分有不同的功能,各个部分如图所示:
页结构的示意图如下所示:

这 7 个部分作用分别如下,我们简单梳理如下表所示:
| 名称 | 中文名 | 占用空间大小 | 简单描述 |
|---|---|---|---|
| File Header | 文件头部 | 38字节 | 页的一些通用信息 |
| Page Header | 页面头部 | 56字节 | 数据页专有的一些信息 |
| Infimum + Supremum | 最小记录和最大记录 | 26字节 | 两个虚拟的行记录 |
| User Records | 用户记录 | 不确定 | 实际存储的行记录内容 |
| Free Space | 空闲空间 | 不确定 | 页中尚未使用的空间 |
| Page Directory | 页面目录 | 不确定 | 页中的某些记录的相对位置 |
| File Trailer | 文件尾部 | 8字节 | 校验页是否完整 |
我们可以把这 7 个结构分成 3个部分:
- 第一部分:
- 第二部分:
- 第三部分:
8.2.1 第一部分
8.2.1.1 File Header(文件头部)
作用: 描述各种页的通用信息。(比如页的编号、其上一页、下一页是谁等)
大小: 38 字节

- FIL_PAGE_OFFSET(4字节)
每一个页都有一个单独的页号,就跟你的身份证号码一样,InnoDB 通过页号可以 唯一定位 一个页。
- FIL_PAGE_TYPE(2字节)
这个代表当前页的类型

- FIL_PAGE_PREV(4字节)和FIL_PAGE_NEXT(4字节)
InnoDB 都是以页为单位存放数据的,如果数据分散到多个不连续的页中存储的话需要把这些页关联起来,FIL_PAGE_PREV 和 FIL_PAGE_NEXT 就分别代表本页的上一个和下一个页的页号。这样通过建立一个双向链表把许许多多的页就都串联起来了,保证这些页之间不需要是物理上的连续,而是逻辑上的连续。


- FIL_PAGE_SPACE_OR_CHKSUM(4字节)
代表当前页面的校验和(checksum)
什么是校验和?
- 就是对于一个很长的字节串来说,我们会通过某种算法来计算一个比较短的值来代表这个很长的字节串,这个比较短的值就称为校验和
- 在比较两个很长的字节串之前,先比较这两个长字节串的校验和,如果校验和都不一样,则两个长字节串肯定是不同的,索引省去了直接比较两个比较长的字节串的时间损耗
文件头部和文件尾部都有属性:FIL_PAGE_SPACE_OR_CHKSUM
作用: InnoDB 存储引擎以页为单位把数据加载到内存中处理,如果该页中的数据在内存中被修改了,那么 在修改后的某个时间需要把数据同步到磁盘中。但是在同步了一半的时候断电了,造成了该页传输的不完整。
为了检测一个页是否完整(也就是在同步的时候有没有发生只同步一半的尴尬情况),这时可以通过文件尾的校验和(checksum 值)与文件头的校验和做比对,如果两个值不相等则证明页的传输有问题,需要重新进行传输,否则认为页的传输已经完成。
具体的: 每当一个页面在内存中修改了,在同步之前就要把它的校验和算出来,因为 File Header 在页面的前边,所以校验和会被首先同步到磁盘,当完全写完时,校验和也会被写到页的尾部,如果完全同步成功,则页的首部和尾部的校验和应该是一致的。如果写了一半儿断电了,那么在 File Header 中的校验和就代表着已经修改过的页,而在 File Trailer 中的校验和代表着原先的页,二者不同则意味着同步中间出了错。这里,校验方式就是采用 Hash 算法进行校验。
- FIL_PAGE_LSN(8字节)
页面被最后修改时对应的日志序列位置(英文名是:Log Sequence Number)。
8.2.1.2 File Trailer(文件尾部)
- 前4个字节代表页的校验和
这个部分是和 File Header 中的校验和相对应的。
- 后4个字节代表页面被最后修改时对应的日志序列位置(LSN)
这个部分也是为了校验页的完整性的,如果首部和尾部的 LSN 值校验不成功的话,就说明同步过程出现了问题。
8.2.2 第二部分
8.2.2.1 Free Space (空闲空间)
我们自己存储的记录会按照指定的 行格式 存储到 User Records 部分。但是在一开始生成页的时候,其实并没有 User Records 这个部分,每当我们插入一条记录,都会从 Free Space 部分,也就是尚未使用的存储空间中申请一个记录大小的空间划分到 User Records 部分,当 Free Space 部分的空间全部被 User Records 部分替代掉之后,也就意味着这个页使用完了,如果还有新的记录插入的话,就需要去 申请新的页 了。

8.2.2.2 User Records (用户记录)
User Records 中的这些记录按照指定的行格式一条一条摆在 User Records 部分,相互之间形成单链表。
用户记录里的一条条数据是如何记录的?
8.2.2.3 Infimum + Supremum(最小最大记录)
记录可以比较大小吗?
是的,记录可以比大小,对于一条完整的记录来说,比较记录的大小就是 比较主键 的大小。比方说我们插入的4行记录的主键值分别是:1、2、3、4,这也就意味着这 4 条记录是从小到大依次递增。
InnoDB 规定的最小记录与最大记录这两条记录的构造十分简单,都是由 5 字节大小的记录头信息和 8 字节大小的一个固定的部分组成的,如图所示:

这两条记录不是我们自己定义的记录,所以它们并不存放在页的 User Records 部分,他们被单独放在一个称为 Infimum + Supremum 的部分,如图所示:

8.2.3 第三部分
8.2.3.1 Page Directory(页目录)
为什么需要页目录?
在页中,记录是以单向链表的形式进行存储的。单向链表的特点就是插入、删除非常方便,但是检索效率不高,最差的情况下需要遍历链表上的所有节点才能完成检索。因此在页结构中专门设计了页目录这个模块,专门给记录做一个目录,通过二分查找法的方式进行检索,提升效率。
需求:根据主键值查找页中的某条记录,如何实现快速查找呢?
SELECT * FROM page_demo WHERE c1 = 3;
方式1:顺序查找
从 Infimum 记录(最小记录)开始,沿着链表一直往后找,总有一天会找到(或者找不到),在找的时候还能投机取巧,因为链表中各个记录的值是按照从小到大顺序排列的,所以当链表的某个节点代表的记录的主键值大于你想要查找的主键值时,你就可以停止查找了,因为该节点后边的节点的主键值依次递增。
如果一个页中存储了非常多的记录,这么查找性能很差。
方式2:使用页目录,二分法查找
-
将所有的记录分成几个组,这些记录包括最小记录和最大记录,但不包括标记为
已删除的记录。 -
第
1组,也就是最小记录所在的分组只有1个记录;最后一组,就是最大记录所在的分组,会有1-8条记录;其余的组记录数量在4-8条之间。这样做的好处是,除了第
1组(最小记录所在组)以外,其余组的记录数会尽量平分。 -
在每个组中最后一条记录的头信息中会存储该组一共有多少条记录,作为
n_owned字段。 -
页目录用来存储每组最后一条记录的地址偏移量,这些地址偏移量会按照先后顺序存储起来,每组的地址偏移量也被称之为槽(slot),每个槽相当于指针指向了不同组的最后一个记录。
举例1:

举例2:
现在的 page_demo 表中正常的记录共有 6 条,InnoDB 会把它们分成两组,第一组中只有一个最小记录,第二组中是剩余的 5 条记录。如下图:

从这个图中我们需要注意这么几点:
- 现在页目录部分中有两个槽,也就意味着我们的记录被分成了两个组,
槽1中的值是112,代表最大记录的地址偏移量(就是从页面的0字节开始数,数112个字节);槽0中的值是99,代表最小记录的地址偏移量。 - 注意最小和最大记录的头信息中的
n_owned属性- 最小记录的
n_owned值为1,这就代表着以最小记录结尾的这个分组中只有1条记录,也就是最小记录本身。 - 最大记录的
n_owned值为5,这就代表着以最大记录结尾的这个分组中只有5条记录,包括最大记录本身还有我们自己插入的4条记录。
- 最小记录的
用箭头指向的方式替代数字,这样更易于我们理解,修改后如下:

再换个角度看一下:(单纯从逻辑上看一下这些记录和页目录的关系)

页目录分组的个数如何确定?
为什么上面例中最小记录的 n_owned 值为 1,而最大记录的 n_owned 值为 5 呢?
InnoDB 规定:对于最小记录所在的分组只能有 1 条记录,最大记录所在的分组拥有的记录条数只能在1~8 条之间,剩下的分组中记录的条数范围只能在是 4~8 条之间。
分组是按照下边的步骤进行的:
- 初始情况下一个数据页里只有最小记录和最大记录两条记录,它们分属于两个分组。
- 之后每插入一条记录,都会从页目录中找到主键值比本记录的主键值大并且差值最小的槽,然后把该槽对应的记录的
n_owned值加1,表示本组内又添加了一条记录,直到该组中的记录数等于8个。 - 在一个组中的记录数等于
8个后再插入一条记录时,会将组中的记录拆分成两个组,一个组中4条记录,另一个5条记录。这个过程会在页目录中新增一个槽来记录这个新增分组中最大的那条记录的偏移量。
页目录结构下如何快速查找记录?
现在向 page_demo 表中添加更多的数据。如下:
INSERT INTO page_demo
VALUES
(5, 500, 'zhou'),
(6, 600, 'chen'),
(7, 700, 'deng'),
(8, 800, 'yang'),
(9, 900, 'wang'),
(10, 1000, 'zhao'),
(11, 1100, 'qian'),
(12, 1200, 'feng'),
(13, 1300, 'tang'),
(14, 1400, 'ding'),
(15, 1500, 'jing'),
(16, 1600, 'quan');
添加了 12 条记录,现在页里一共有 18 条记录了(包括最小和最大记录),这些记录被分成了 5 个组,如图所示:

这里只保留了16条记录的记录头信息中的 n_owned 和 next_record 属性,省略了各个记录之间的箭头。
现在看怎么从这个页目录中查找记录。因为各个槽代表的记录的主键值都是从小到大排序的,所以我们可以使用二分法来进行快速查找。5 个槽的编号分别是:0、1、2、3、4,所以初始情况下最低的槽就是 low=0 ,最高的槽就是 high=4 。比方说我们想找主键值为6的记录,过程是这样的:
- 计算中间槽的位置:
(0+4)/2=2,所以查看槽2对应记录的主键值为8,又因为8 > 6,所以设置high=2,low保持不变。 - 重新计算中间槽的位置:
(0+2)/2=1,所以查看槽1对应的主键值为4,又因为4 < 6,所以设置low=1,high保持不变。 - 因为
high - low的值为1,所以确定主键值为6的记录在槽2对应的组中。此刻我们需要找到槽2中主键值最小的那条记录,然后沿着单向链表遍历槽2中的记录。
但是我们前边又说过,每个槽对应的记录都是该组中主键值最大的记录,这里槽 2 对应的记录是主键值为8的记录,怎么定位一个组中最小的记录呢?别忘了各个槽都是挨着的,我们可以很轻易的拿到槽 1 对应的记录(主键值为 4),该条记录的下一条记录就是槽 2 中主键值最小的记录,该记录的主键值为 5。所以我们可以从这条主键值为 5 的记录出发,遍历槽 2 中的各条记录,直到找到主键值为 6 的那条记录即可。
由于一个组中包含的记录条数只能是 1~8 条,所以遍历一个组中的记录的代价是很小的。
小结
在一个数据页中查找指定主键值的记录的过程分为两步:
- 通过二分法确定该记录所在的槽,并找到该槽所在分组中主键值最小的那条记录
- 通过记录的
next_record属性遍历该槽所在的组中的各个记录
8.2.3.2 Page Header(页面头部)
为了能得到一个数据页中存储的记录的状态信息,比如本页中已经存储了多少条记录,第一条记录的地址是什么,页目录中存储了多少个槽等等,特意在页中定义了一个叫 Page Header 的部分,这个部分占用固定的 56 个字节,专门存储各种状态信息。

- PAGE_DIRECTION
假如新插入的一条记录的主键值比上一条记录的主键值大,我们说这条记录的插入方向是右边,反之则是左边。用来表示最后一条记录插入方向的状态就是 PAGE_DIRECTION。
- PAGE_N_DIRECTION
假设连续几次插入新记录的方向都是一致的,InnoDB 会把沿着同一个方向插入记录的条数记下来,这个条数就用 PAGE_N_DIRECTION 这个状态表示。当然,如果最后一条记录的插入方向改变了的话,这个状态的值会被清零重新统计。
8.2.4 从数据页的角度看B+树如何查询
一棵 B+树按照节点类型可以分成两部分:
- 叶子节点,
B+树最底层的节点,节点的高度为0,存储行记录 - 非叶子节点,节点的高度大于
0,存储索引键和页面指针,并不存储行记录本身

当我们从页结构来理解 B+树 的结构的时候,可以帮我们理解一些通过索引进行检索的原理:
B+树是如何进行记录检索的?
如果通过 B+树 的索引查询行记录,首先是从 B+树 的根开始,逐层检索,直到找到叶子节点,也就是找到对应的数据页为止,将数据页加载到内存中,页目录中的 槽(slot) 采用 二分查找 的方式先找到一个粗略的记录分组,然后再在分组中通过 链表遍历 的方式查找记录。
普通索引和唯一索引在查询效率上有什么不同?
我们创建索引的时候可以是普通索引,也可以是唯一索引,那么这两个索引在查询效率上有什么不同呢?
唯一索引就是在普通索引上增加了约束性,也就是关键字唯一,找到了关键字就停止检索。而普通索引,可能会存在用户记录中的关键字相同的情况,根据页结构的原理,当我们读取一条记录的时候,不是单独将这条记录从磁盘中读出去,而是将这个记录所在的页加载到内存中进行读取。InnoDB 存储引擎的页大小为 16KB,在一个页中可能存储着上千个记录,因此在普通索引的字段上进行查找也就是在内存中多几次“判断下一条记录”"的操作,对于 CPU 来说,这些操作所消耗的时间是可以忽略不计的。所以对一个索引字段进行检索,采用普通索引还是唯一索引在检索效率上基本上没有差别。
8.3 InnoDB 行格式(记录格式)
我们平时是以记录为单位来向表中插入数据的,这些记录在磁盘上的存放方式也被称为 行格式 或者 记录格式。设计 InnoDB 存储引擎的大叔们到现在为止设计了 4 种不同类型的行格式,分别是 Compact、Redundant、Dynamic 和 Compressed 行格式,随着时间的推移,他们可能会设计出更多的行格式,但是不管怎么变,在原理上大体都是相同的。
查看 MySQL-8.0 的默认行格式:
SELECT @@innodb_default_row_format;
示例:
mysql> SELECT @@innodb_default_row_format;
+-------------------------------+
| @@innodb_default_row_format | Value |
+-------------------------------+
| dynamic |
+-------------------------------+
1 row in set (0.00 sec)
也可以使用如下语法查看具体表使用的行格式:
SHOW TABLE STATUS LIKE '表名'\G;
8.3.1 指定行格式的语法
在创建或修改表的语句中指定行格式:
# 创建
CREATE TABLE 表名 (列的信息) ROW_FORMAT=行格式名称;
# 修改
ALTER TABLE 表名 ROW_FORMAT=行格式名称;
比如创建一个演示用的表 record_format_demo,可以这样指定它的行格式:
mysql> CREATE TABLE record_format_demo (
-> c1 VARCHAR(10),
-> c2 VARCHAR(10) NOT NULL,
-> c3 CHAR(10),
-> c4 VARCHAR(10)
-> ) CHARSET=ascii ROW_FORMAT=COMPACT;
Query OK, 0 rows affected (0.03 sec)
可以看到我们刚刚创建的这个表的 行格式 就是 Compact,另外,我们还显式指定了这个表的字符集为 ascii,因为 ascii 字符集只包括空格、标点符号、数字、大小写字母和一些不可见字符,所以我们的汉字是不能存到这个表里的。我们现在向这个表中插入两条记录:
mysql> INSERT INTO record_format_demo(c1, c2, c3, c4)
-> VALUES('aaaa', 'bbb', 'cc', 'd'), ('eeee', 'fff', NULL, NULL);
Query OK, 2 rows affected (0.02 sec)
Records: 2 Duplicates: 0 Warnings: 0
现在表中的记录就是这个样子的:
mysql> SELECT * FROM record_format_demo;
+------+-----+------+------+
| c1 | c2 | c3 | c4 |
+------+-----+------+------+
| aaaa | bbb | cc | d |
| eeee | fff | NULL | NULL |
+------+-----+------+------+
2 rows in set (0.00 sec)
演示表的内容也填充好了,现在我们就来看看各个行格式下的存储方式到底有啥不同吧~
8.3.2 COMPACT 行格式
在 MySQL 5.1 版本中,默认设置为 Compact 行格式。一条完整的记录其实可以被分为记录的额外信息和记录的真实数据两大部分

大家从图中可以看出来,一条完整的记录其实可以被分为 记录的额外信息 和 记录的真实数据 两大部分,下边我们详细看一下这两部分的组成。
8.3.2.1 记录的额外信息
这部分信息是服务器为了描述这条记录而不得不额外添加的一些信息,这些额外信息分为 3 类,分别是 变长字段长度列表、NULL值列表 和 记录头信息,我们分别看一下。
8.3.2.1.1 变长字段长度列表
MySQL 支持一些变长的数据类型,比如 VARCHAR(M)、VARBINARY(M)、TEXT类型,BLOB类型,这些数据类型修饰列称为 变长字段,变长字段中存储多少字节的数据不是固定的,所以我们在存储真实数据的时候需要顺便把这些数据占用的字节数也存起来。在 Compact 行格式中,把所有变长字段的真实数据占用的字节长度都存放在记录的开头部位,从而形成一个变长字段长度列表。
注意:这里面存储的变长长度和字段 顺序是反过来的 。比如两个 varchar 字段在表结构的顺序是 a(10),b(15)。那么在变长字段长度列表中存储的长度顺序就是 15,10,是反过来的。
以 record_test_table 表中的第一条记录举例:因为 record_test_table 表的 col1、col2、col4 列都是 VARCHAR(8) 类型的,所以这三个列的值的长度都需要保存在记录开头处,注意 record_test_table 表中的各个列都使用的是 ascii 字符集(每个字符只需要 1 个字节来进行编码,如果是 UTF-8,则需要 3 个字节)
| 列名 | 存储内容 | 内容长度(十进制表示) | 内容长度(十六进制表示) |
|---|---|---|---|
| c1 | ‘aaaa’ | 4 | 0x04 |
| c2 | ‘bbb’ | 3 | 0x03 |
| c4 | ‘d’ | 1 | 0x01 |
又因为这些长度值需要按照列的逆序存放,所以最后 变长字段长度列表 的字节串用十六进制表示的效果就是(各个字节之间实际上没有空格,用空格隔开只是方便理解):01 03 04
把这个字节串组成的 变长字段长度列表 填入上边的示意图中的效果就是:

由于第一行记录中 c1、c2、c4 列中的字符串都比较短,也就是说内容占用的字节数比较小,用 1 个字节就可以表示,但是如果变长列的内容占用的字节数比较多,可能就需要用 2 个字节来表示。具体用 1 个还是 2 个字节来表示真实数据占用的字节数,InnoDB 有它的一套规则,我们首先声明一下 W、M 和 L 的意思:
- 假设某个字符集中表示一个字符最多需要使用的字节数为
W,也就是使用SHOW CHARSET语句的结果中的Maxlen列,比方说utf8字符集中的W就是3,gbk字符集中的W就是2,ascii字符集中的W就是1 - 对于变长类型
VARCHAR(M)来说,这种类型表示能存储最多M个字符(注意是字符不是字节),所以这个类型能表示的字符串最多占用的字节数就是M × W - 假设它实际存储的字符串占用的字节数是
L
所以确定使用 1 个字节还是 2 个字节表示真正字符串占用的字节数的规则就是这样:
- 如果
M × W <= 255,那么使用1个字节来表示真正字符串占用的字节数也就是说
InnoDB在读记录的变长字段长度列表时先查看表结构,如果某个变长字段允许存储的最大字节数不大于255时,可以认为只使用1个字节来表示真正字符串占用的字节数 - 如果
M × W > 255,则分为两种情况:- 如果
L <= 127,则用1个字节来表示真正字符串占用的字节数 - 如果
L > 127,则用2个字节来表示真正字符串占用的字节数
InnoDB在读记录的变长字段长度列表时先查看表结构,如果某个变长字段允许存储的最大字节数大于255时,该怎么区分它正在读的某个字节是一个单独的字段长度还是半个字段长度呢?设计InnoDB的大叔使用该字节的第一个二进制位作为标志位:如果该字节的第一个位为0,那该字节就是一个单独的字段长度(使用一个字节表示不大于127的二进制的第一个位都为0),如果该字节的第一个位为1,那该字节就是半个字段长度。
对于一些占用字节数非常多的字段,比方说某个字段长度大于了16KB,那么如果该记录在单个页面中无法存储时,InnoDB会把一部分数据存放到所谓的溢出页中(我们后边会唠叨),在变长字段长度列表处只存储留在本页面中的长度,所以使用两个字节也可以存放下来。 - 如果
总结一下就是说:如果该可变字段允许存储的最大字节数(M × W)超过 255 字节并且真实存储的字节数(L)超过 127 字节,则使用 2 个字节,否则使用 1 个字节。
另外需要注意的一点是,变长字段长度列表中只存储值为 非NULL 的列内容占用的长度,值为 NULL 的列的长度是不储存的 。也就是说对于第二条记录来说,因为 c4 列的值为 NULL,所以第二条记录的 变长字段长度列表 只需要存储 c1 和 c2 列的长度即可。其中 c1 列存储的值为 'eeee',占用的字节数为 4,c2 列存储的值为 'fff',占用的字节数为 3。数字 4 可以用 1 个字节表示,3 也可以用 1 个字节表示,所以整个变长字段长度列表 共需 2 个字节。填充完变长字段长度列表的两条记录的对比图如下:

并不是所有记录都有这个 变长字段长度列表 部分,比方说表中所有的列都不是变长的数据类型的话,这一部分就不需要有。
8.3.2.1.2 NULL 值列表
我们知道表中的某些列可能存储 NULL 值,如果把这些 NULL 值都放到 记录的真实数据 中存储会很占地方,所以 Compact 行格式把这些值为 NULL 的列统一管理起来,存储到 NULL 值列表中,它的处理过程是这样的:
- ① 首先统计表中允许存储
NULL的列有哪些
我们前边说过,主键列、被 NOT NULL 修饰的列都是不可以存储 NULL 值的,所以在统计的时候不会把这些列算进去。比方说表 record_format_demo 的 3 个列 c1、c3、c4 都是允许存储 NULL 值的,而 c2 列是被 NOT NULL 修饰,不允许存储 NULL值
- ② 如果表中没有允许存储
NULL的列,则NULL值列表 也不存在了,否则将每个允许存储NULL的列对应一个二进制位,二进制位按照列的顺序逆序排列,二进制位表示的意义如下:- 二进制位的值为
1时,代表该列的值为NULL - 二进制位的值为
0时,代表该列的值不为NULL
- 二进制位的值为
因为表 record_format_demo 有 3 个值允许为 NULL 的列,所以这 3 个列和二进制位的对应关系就是这样:

再一次强调,二进制位按照列的顺序逆序排列,所以第一个列 c1和最后一个二进制位对应。
- ③
MySQL规定NULL值列表必须用整数个字节的位表示,如果使用的二进制位个数不是整数个字节,则在字节的高位补0
表 record_format_demo 只有 3 个值允许为 NULL 的列,对应 3 个二进制位,不足一个字节,所以在字节的高位补 0,效果就是这样:

以此类推,如果一个表中有 9 个允许为 NULL,那这个记录的 NULL 值列表部分就需要 2 个字节来表示了。
知道了规则之后,我们再返回头看表 record_format_demo 中的两条记录中的 NULL 值列表应该怎么储存。因为只有 c1、c3、c4 这 3 个列允许存储 NULL 值,所以所有记录的 NULL 值列表只需要一个字节。

所以第一条记录的 NULL 值列表用十六进制表示就是:0x00。
对于第二条记录来说,c1、c3、c4 这 3 个列中 c3 和 c4 的值都为 NULL,所以这 3 个列对应的二进制位的情况就是:

所以第二条记录的 NULL 值列表用十六进制表示就是:0x06。
所以这两条记录在填充了 NULL值列表 后的示意图就是这样:

8.3.2.1.3 记录头信息
1. 记录头信息概述
除了 变长字段长度列表、NULL值列表 之外,还有一个用于描述记录的 记录头信息,它是由固定的 5 个字节组成。5 个字节也就是 40 个二进制位,不同的位代表不同的意思,如图:

这些二进制位代表的详细信息如下表:

简化后的行格式示意图:

插入数据:
INSERT INTO page_demo
VALUES
(1, 100, 'song'),
(2, 200, 'tong'),
(3, 300, 'zhan'),
(4, 400, 'lisi');
图示如下:

注:为啥编号是从 2 开始的,因为默认会有一个最小记录和最大记录
2. 头信息中各个属性详细分析
-
delete_mask
这个属性标记着当前记录是否被删除,占用
1个二进制位。-
值为
0:代表记录并没有被删除 -
值为
1:代表记录被删除掉了
被删除的记录为什么还在页中存储呢?
你以为它删除了,可它还在真实的磁盘上。这些被删除的记录之所以不立即从磁盘上移除,是因为移除它们之后其他的记录在磁盘上需要
重新排列,导致性能消耗。所以只是打一个删除标记而已,所有被删除掉的记录都会组成一个所谓的垃圾链表,在这个链表中的记录占用的空间称之为可重用空间,之后如果有新记录插入到表中的话,可能把这些被删除的记录占用的存储空间覆盖掉 -
-
min_rec_mask
B+树的每层非叶子节点中的最小记录都会添加该标记,min_rec_mask值为1。我们自己插入的四条记录的
min_rec_mask值都是0,意味着它们都不是B+树的非叶子节点中的最小记录。 -
record_type
这个属性表示当前记录的类型,一共有
4种类型的记录:-
0:表示普通记录
-
1:表示
B+树非叶节点记录 -
2:表示最小记录
-
3:表示最大记录
从图中我们也可以看出来,我们自己插入的记录就是普通记录,它们的
record_type值都是0,而最小记录和最大记录的record_type值分别为2和3。至于record_type为1的情况,我们在索引的数据结构章节讲过。 -
-
heap_no
这个属性表示当前记录在本页中的位置。
从图中可以看出来,我们插入的
4条记录在本页中的位置分别是:2、3、4、5。怎么不见 heap_no 值为 0 和 1 的记录呢?
MySQL会自动给每个页里加了两个记录,由于这两个记录并不是我们自己插入的,所以有时候也称为伪记录或者虚拟记录。这两个伪记录一个代表最小记录,一个代表最大记录。最小记录和最大记录的heap_no值分别是0和1,也就是说它们的位置最靠前。 -
n_owned
页目录中每个组中最后一条记录的头信息中会存储该组一共有多少条记录,作为
n_owned字段。 详情见page directory。 -
next_record
记录头信息里该属性非常重要,它表示从当前记录的真实数据到下一条记录的真实数据的
地址偏移量。比如:第一条记录的
next_record值为32,意味着从第一条记录的真实数据的地址处向后找32个字节便是下一条记录的真实数据。注意,下一条记录指得并不是按照我们插入顺序的下一条记录,而是按照主键值由小到大的顺序的下一条记录。而且规定
Infimum记录(也就是最小记录)的下一条记录就是本页中主键值最小的用户记录,而本页中主键值最大的用户记录的下一条记录就是Supremum记录(也就是最大记录)。下图用箭头代替偏移量表示next_record。

3. 演示删除和添加操作
(1)删除操作
从表中删除掉一条记录,这个链表也是会跟着变化:
mysql> DELETE FROM page_demo WHERE c1 = 2;
Query OK, 1 row affected (0.02 sec)
删掉第 2 条记录后的示意图就是:

从图中可以看出来,删除第 2 条记录前后主要发生了这些变化;
- 第
2条记录并没有从存储空间中移除,而是把该条记录的delete_mask值设置为1 - 第
2条记录的next_record值变为了0,意味着该记录没有下一条记录了 - 第
1条记录的next_record指向了第3条记录 - 最大记录的
n_owned值从5变成了4
所以,不论我们怎么对页中的记录做增删改操作,InnoDB 始终会维护一条记录的单链表,链表中的各个节点是按照主键值由小到大的顺序连接起来的。
(2)添加操作
主键值为 2 的记录被我们删掉了,但是存储空间却没有回收,如果我们再次把这条记录插入到表中,会发生什么事呢?
mysql> INSERT INTO page_demo VALUES(2, 200, 'tong');
Query OK, 1 row affected (0.00 sec)
我们看一下记录的存储情况:

直接复用了原来被删除记录的存储空间。
说明: 当数据页中存在多条被删除掉的记录时,这些记录的 next_record 属性将会把这些被删除掉的记录组成一个垃圾链表,以备之后重用这部分存储空间。
8.3.2.2 记录真实的数据
记录的真实数据除了我们自己定义的列的数据以外,还会有三个隐藏列:
| 列名 | 是否必须 | 占用空间 | 描述 |
|---|---|---|---|
| row_id | 否 | 6字节 | 行ID,唯一标识一条记录 |
| transaction_id | 是 | 6字节 | 事务ID |
| roll_pointer | 是 | 7字节 | 回滚指针 |
实际上这几个列的真正名称其实是:
DB_ROW_ID、DB_TRX_ID、DB_ROLL_PTR。我们为了美观才写成了row_id、transaction_id和roll_pointer。
-
一个表没有手动定义主键,则会选取一个
Unique键作为主键,如果连Unique键都没有定义的话,则会为表默认添加一个名为row_id的隐藏列作为主键。所以row_id是在没有自定义主键以及Unique键的情况下才会存在的。所以我们从上表中可以看出:InnoDB存储引擎会为每条记录都添加transaction_id和roll_pointer这两个列,但是row_id是可选的(在没有自定义主键以及Unique键的情况下才会添加该列)。这些隐藏列的值不用我们操心,InnoDB存储引擎会自己帮我们生成的。 -
事务
ID和回滚指针在后面的 MySQL事务日志章节 中讲解
因为表 record_format_demo 并没有定义主键,所以 MySQL 服务器会为每条记录增加上述的 3 个列。现在看一下加上记录的真实数据的两个记录长什么样吧:

看这个图的时候我们需要注意几点:
- 表
record_format_demo使用的是ascii字符集,所以0x61616161就表示字符串'aaaa',0x626262就表示字符串'bbb',以此类推 - 注意第
1条记录中c3列的值,它是CHAR(10)类型的,它实际存储的字符串是:'cc',而ascii字符集中的字节表示是'0x6363',虽然表示这个字符串只占用了2个字节,但整个c3列仍然占用了10个字节的空间,除真实数据以外的8个字节的统统都用空格字符填充,空格字符在ascii字符集的表示就是0x20 - 注意第
2条记录中c3和c4列的值都为NULL,它们被存储在了前边的NULL值列表处,在记录的真实数据处就不再冗余存储,从而节省存储空间
举例:分析 Compact 行记录的内部结构
CREATE TABLE mytest(
col1 VARCHAR(10),
col2 VARCHAR(10),
col3 CHAR(10),
col4 VARCHAR(10)
)ENGINE=INNODB CHARSET=LATIN1 ROW_FORMAT=COMPACT;
INSERT INTO mytest
VALUES('a','bb','bb','ccc');
INSERT INTO mytest
VALUES('d','ee','ee','fff');
INSERT INTO mytest
VALUES('d',NULL,NULL,'fff');
在 Windows 操作系统下,可以选择通过程序 UltraEdit 打开表空间文件 mytest.ibd 这个二进制文件。内容如下:
------------------------------------------------------------------------------------------
0000c070 73 75 70 72 65 6d 75 6d 03 02 01 00 00 00 10 00|supremum........|
0000c080 2c 00 00 00 2b 68 00 00 00 00 00 06 05 80 00 00|,...+h..........|
0000c090 00 32 01 10 61 62 62 62 62 20 20 20 20 20 20 20|.2..abbbb|
0000c0a0 20 63 63 63 03 02 01 00 00 00 18 00 2b 00 00 00|ccc........+...|
0000c0b0 2b 68 01 00 00 00 00 06 06 80 00 00 00 32 01 10|+h...........2..|
0000c0c0 64 65 65 65 65 20 20 20 20 20 20 20 20 66 66 66|deeeefff|
0000c0d0 03 01 06 00 00 20 ff 98 00 00 00 2b 68 02 00 00|..........+h...|
0000c0e0 00 00 06 07 80 00 00 00 32 01 10 64 66 66 66 00|........2..dfff.|
------------------------------------------------------------------------------------------

该行记录从 0000c078 开始,参考下面的,相信大家会有更好的理解:
---------------------------------------------------------------------
03 02 01 /*变长字段长度列表,逆序*/
00 /*NULL标志位,第一行没有NULL值*/
00 00 10 00 2c /*Record Header,固定5字节长度*/
00 00 00 2b 68 00 /*RowID InnoDB自动创建,6字节*/
00 00 00 00 06 05 /*TransactionID*/
80 00 00 00 32 01 10 /*Roll Pointer*/
61 /*列1数据'a'*/
62 62 /*列2数据'bb'*/
62 62 20 20 20 20 20 20 20 20 /*列3数据'bb'*/
63 63 63 /*列4数据'ccc'*/
---------------------------------------------------------------------
注意:
InnoDB每行有隐藏列TransactionID和Roll Pointer- 固定长度
CHAR字段在未能完全占用其长度空间时,会用0x20(也就是空格)来进行填充
接着再来分析下 Record Header 的最后两个字节,这两个字节代表 next_recorder ,0x2c 代表下一个记录的偏移量,即当前记录的位置加上偏移量 0x2c就是下条记录的起始位置。
第二行将不做整理,除了 RowID 不同外,它和第一行大同小异,现在来分析有 NULL 值的第三行:
---------------------------------------------------------------------
03 01 /*变长字段长度列表,逆序*/
06 /*NULL标志位,第三行有NULL值*/
00 00 20 ff 98 /*Record Header*/
00 00 00 2b 68 02 /*RowID*/
00 00 00 00 06 07 /*TransactionID*/
80 00 00 00 32 01 10 /*Roll Pointer*/
64 /*列1数据'd'*/
66 66 66 /*列4数据'fff'*/
---------------------------------------------------------------------
第三行有 NULL 值,因此 NULL 标志位不再是 00 而是 06,转换成二进制为 00000110,为1的值代表第 2 列和第 3 列的数据为 NULL。在其后存储列数据的部分,用户会发现没有存储 NULL列,而只存储了第 1 列和第 4列非 NULL 的值。
因此这个例子很好地说明了:不管是 CHAR 类型还是 VARCHAR 类型,在 compact 格式下 NULL值都不占用任何存储空间
8.3.3 行溢出数据
InnoDB 存储引擎可以将一条记录中的某些数据存储在真正的数据页面之外。
很多 DBA 喜欢 MySQL 数据库提供的 VARCHAR(M) 类型,认为可以存放 65535 字节。这是真的吗?如果我们使用 ascii 字符集的话,一个字符就代表一个字节,我们看看 VARCHAR(65535) 是否可用。
CREATE TABLE varchar_size_demo(
c VARCHAR(65535)
) CHARSET=ascii ROW_FORMAT=Compact;
ERROR 1118 (42000): Row size too large. The maximum row size for the used table type, not counting BLOBs, is 65535. This includes storage overhead, check the manual. You have to change some columns to TEXT or BLOBs
报错信息表达的意思是:MySQL 对一条记录占用的最大存储空间是有限制的,除 BLOB 或者 TEXT 类型的列之外, 其他所有的列(不包括隐藏列和记录头信息)占用的字节长度加起来不能超过 65535 个字节。
这个 65535 个字节除了列本身的数据之外,还包括一些其他的数据(storage overhead),以 Compact 行格式为例,比如说我们为了存储一个 VARCHAR(M) 类型的列,其实需要占用 3 部分存储空间:
- 真实数据
- 真实数据占用字节的长度
NULL值标识,如果该列有NOT NULL属性则可以没有这部分存储空间
如果该 VARCHAR 类型的列没有 NOT NULL 属性,那最多只能存储 65532 个字节的数据,因为变长字段的长度占用 2 个字节,NULL 值标识需要占用 1 个字节。
CREATE TABLE varchar_size_demo(
c VARCHAR(65532)
) CHARSET=ascii ROW_FORMAT=Compact;
# 可以创建成功
Query OK, 0 rows affected (0.02 sec)
如果有 not null 属性,那么就不需要 NULL 值标识,也就可以多存储一个字节,即 65533 个字节
CREATE TABLE varchar_size_demo(
c VARCHAR(65533) not null
) CHARSET=ascii ROW_FORMAT=Compact;
# 可以创建成功
Query OK, 0 rows affected (0.02 sec)
如果 VARCHAR(M) 类型的列使用的不是 ascii 字符集,那会怎么样呢?来看一下:
mysql> CREATE TABLE varchar_size_demo(
-> c VARCHAR(65532)
-> ) CHARSET=gbk ROW_FORMAT=Compact;
ERROR 1074 (42000): Column length too big for column 'c' (max = 32767); use BLOB or TEXT instead
mysql> CREATE TABLE varchar_size_demo(
-> c VARCHAR(65532)
-> ) CHARSET=utf8 ROW_FORMAT=Compact;
ERROR 1074 (42000): Column length too big for column 'c' (max = 21845); use BLOB or TEXT instead
从执行结果中可以看出,如果 VARCHAR(M) 类型的列使用的不是 ascii 字符集,那 M 的最大取值取决于该字符集表示一个字符最多需要的字节数。在列的值允许为 NULL 的情况下,gbk 字符集表示一个字符最多需要 2 个字节,那在该字符集下,M 的最大取值就是 32766(也就是:65532/2),也就是说最多能存储 32766 个字符;utf8 字符集表示一个字符最多需要 3 个字节,那在该字符集下,M的最大取值就是 21844 ,就是说最多能存储 21844(也就是:65532/3)个字符。
上述所言在列的值允许为
NULL的情况下,gbk字符集下M的最大取值就是32766,utf8字符集下M的最大取值就是21844,这都是在表中只有一个字段的情况下说的,一定要记住一个行中的所有列(不包括隐藏列和记录头信息)占用的字节长度加起来不能超过65535个字节。
记录中的数据太多产生的溢出
通过上面的案例,我们可以知道一个页的大小一般是 16KB,也就是 16384 字节,而一个 VARCHAR(M) 类型的列就最多可以存储 65533 个字节,这样就可能出现一个页存放不了一条记录,这种现象称为 行溢出。
我们以 ascii 字符集下的 varchar_size_demo 表为例,插入一条记录:
mysql> CREATE TABLE varchar_size_demo(
-> c VARCHAR(65532)
-> ) CHARSET=ascii ROW_FORMAT=Compact;
Query OK, 0 rows affected (0.01 sec)
mysql> INSERT INTO varchar_size_demo(c) VALUES(REPEAT('a', 65532));
Query OK, 1 row affected (0.00 sec)
其中的 REPEAT('a', 65532) 是一个函数调用,它表示生成一个把字符 'a' 重复 65532 次的字符串。前边说过,MySQL 中磁盘和内存交互的基本单位是页,也就是说 MySQL 是以页为基本单位来管理存储空间的,我们的记录都会被分配到某个页中存储。而一个页的大小一般是 16KB,也就是 16384 字节,而一个 VARCHAR(M) 类型的列就最多可以存储 65532 个字节,这样就可能造成一个页存放不了一条记录的尴尬情况。
在 Compact 和 Redundant 行格式中,对于占用存储空间非常大的列,在 记录的真实数据 处只会存储该列的一部分数据,把剩余的数据分散存储在几个其他的页中,然后 记录的真实数据 处用 20 个字节存储指向这些页的地址(当然这 20 个字节中还包括这些分散在其他页面中的数据的占用的字节数),从而可以找到剩余数据所在的页,如图所示:

从图中可以看出来,对于 Compact 和 Redundant 行格式来说,如果某一列中的数据非常多的话,在本记录的真实数据处只会存储该列的前 768 个字节的数据和一个指向其他页的地址,然后把剩下的数据存放到其他页中,这个过程也叫做行溢出,存储超出 768 字节的那些页面也被称为 溢出页。画一个简图就是这样:

最后需要注意的是,不只是 VARCHAR(M) 类型的列,其他的 TEXT、BLOB 类型的列在存储数据非常多的时候也会发生 行溢出。
行溢出的临界点
那发生 行溢出 的临界点是什么呢?也就是说在列存储多少字节的数据时就会发生 行溢出?
MySQL 中规定一个页中至少存放两行记录,至于为什么这么规定我们之后再说,现在看一下这个规定造成的影响。以上边的 varchar_size_demo 表为例,它只有一个列 c,我们往这个表中插入两条记录,每条记录最少插入多少字节的数据才会行溢出的现象呢?这得分析一下页中的空间都是如何利用的。
-
每个页除了存放我们的记录以外,也需要存储一些额外的信息,乱七八糟的额外信息加起来需要
132个字节的空间(现在只要知道这个数字就好了),其他的空间都可以被用来存储记录。 -
每个记录需要的额外信息是
27字节。这
27个字节包括下边这些部分:2个字节用于存储真实数据的长度1个字节用于存储列是否是NULL值5个字节大小的头信息6个字节的row_id列6个字节的transaction_id列7个字节的roll_pointer列
假设一个列中存储的数据字节数为 n,设计 MySQL 的大叔规定如果该列不发生溢出的现象,就需要满足下边这个式子:
132 + 2×(27 + n) < 16384
求解这个式子得出的解是:n < 8099。也就是说如果一个列中存储的数据小于 8099 个字节,那么该列就不会成为 溢出列,否则该列就需要成为 溢出列 。不过这个 8099 个字节的结论只是针对只有一个列的 varchar_size_demo 表来说的,如果表中有多个列,那上边的式子和结论都需要改一改了,所以重点就是:你不用关注这个临界点是什么,只要知道如果我们一条记录的某个列中存储的数据占用的字节数非常多时,该列就可能成为 溢出列。
8.3.4 Dynamic 和 Compressed 行格式
下边要介绍另外两个行格式,Dynamic 和 Compressed 行格式, MySQL 版本是 5.7 和 8.0,它的 默认 行格式都是 Dynamic,这俩行格式和 Compact 行格式挺像,只不过在处理行溢出数据时有点儿分歧:
- 它们不会在记录的真实数据处存储字段真实数据的前
768个字节,而是把所有的字节都存储到其他页面中,只在记录的真实数据处存储其他页面的地址,就像这样:

Compressed行格式和Dynamic不同的一点是,Compressed行格式会采用压缩算法(zlib)对页面进行压缩,以节省空间,因此对于BLOB、TEXT、VARCHAR这类大长度类型的数据能够进行非常有效的存储。
8.3.5 Redundant 行格式
Redundant 行格式是 MySQL-5.0之前用的一种行格式,MySQL-5.0 支持 Redundant 是为了兼容之前版本的页格式,也就是说它已经非常老了,但是本着知识完整性的角度还是要提一下。
画个图展示一下 Redundant 行格式的全貌:

现在我们把表 record_format_demo 的行格式修改为 Redundant:
mysql> ALTER TABLE record_format_demo ROW_FORMAT=Redundant;
Query OK, 0 rows affected (0.05 sec)
Records: 0 Duplicates: 0 Warnings: 0
为了方便大家理解和节省篇幅,我们直接把表 record_format_demo 在 Redundant 行格式下的两条记录的真实存储数据提供出来,之后我们着重分析两种行格式的不同即可。
下边我们从各个方面看一下 Redundant 行格式有什么不同的地方:
(1)字段长度偏移列表
注意 Compact 行格式的开头是变长字段长度列表,而 Redundant 行格式的开头是字段长度偏移列表,与变长字段长度列表有两处不同:
- 没有了
变长两个字,意味着Redundant行格式会把该条记录中所有列(包括隐藏列)的长度信息都按照逆序存储到字段长度偏移列表 - 多了个
偏移两个字,这意味着计算列值长度的方式不像Compact行格式那么直观,它是采用两个相邻数值的差值来计算各个列值的长度
比如第一条记录的字段长度偏移列表就是:
5 24 1A 17 13 0C 06
因为它是逆序排放的,所以按照列的顺序排列就是:
06 0C 13 17 1A 24 25
按照两个相邻数值的差值来计算各个列值的长度的意思就是:
第一列(`row_id`)的长度就是 0x06个字节,也就是6个字节。
第二列(`transaction_id`)的长度就是 (0x0C - 0x06)个字节,也就是6个字节。
第三列(`roll_pointer`)的长度就是 (0x13 - 0x0C)个字节,也就是7个字节。
第四列(`c1`)的长度就是 (0x17 - 0x13)个字节,也就是4个字节。
第五列(`c2`)的长度就是 (0x1A - 0x17)个字节,也就是3个字节。
第六列(`c3`)的长度就是 (0x24 - 0x1A)个字节,也就是10个字节。
第七列(`c4`)的长度就是 (0x25 - 0x24)个字节,也就是1个字节。
(2)记录头信息
Redundant 行格式的记录头信息占用 6 字节,48 个二进制位,这些二进制位代表的意思如下:

第一条记录中的头信息是:
00 00 10 0F 00 BC
根据这六个字节可以计算出各个属性的值,如下:
预留位1:0x00
预留位2:0x00
delete_mask: 0x00
min_rec_mask: 0x00
n_owned: 0x00
heap_no: 0x02
n_field: 0x07
1byte_offs_flag: 0x01
next_record:0xBC
与 Compact 行格式的记录头信息对比来看,有两处不同:
Redundant行格式多了n_field和1byte_offs_flag这两个属性Redundant行格式没有record_type这个属性
(3)1byte_offs_flag 的值是怎么选择的
字段长度偏移列表 实质上是存储每个列中的值占用的空间在 记录的真实数据 处结束的位置,还是拿 record_format_demo 第一条记录为例,0x06 代表第一个列在记录的真实数据第 6 个字节处结束,0x0C 代表第二个列在记录的真实数据第 12 个字节处结束,0x13 代表第三个列在记录的真实数据第 19 个字节处结束,等等等等,最后一个列对应的偏移量值为 0x25,也就意味着最后一个列在记录的真实数据第 37 个字节处结束,也就意味着整条记录的真实数据实际上占用 37个字节。
我们前边说过每个列对应的偏移量可以占用 1 个字节或者 2 个字节来存储,那到底什么时候用 1 个字节,什么时候用 2 个字节呢?其实是根据该条 Redundant 行格式记录的真实数据占用的总大小来判断的:
- 当记录的真实数据占用的字节数不大于
127(十六进制0x7F,二进制01111111)时,每个列对应的偏移量占用1个字节 - 当记录的真实数据占用的字节数大于
127,但不大于32767(十六进制0x7FFF,二进制0111111111111111)时,每个列对应的偏移量占用2个字节 - 有没有记录的真实数据大于
32767的情况呢?有,不过此时的记录已经存放到了溢出页中,在本页中只保留前768个字节和20个字节的溢出页面地址(当然这20个字节中还记录了一些别的信息)。因为字段长度偏移列表处只需要记录每个列在本页面中的偏移就好了,所以每个列使用2个字节来存储偏移量就够了
大家可以看出来,设计 Redundant 行格式的大叔还是比较简单粗暴的,直接使用整个记录的真实数据长度来决定使用 1 个字节还是 2 个字节存储列对应的偏移量。只要整条记录的真实数据占用的存储空间大小大于 127,即使第一个列的值占用存储空间小于 127,那对不起,也需要使用 2 个字节来表示该列对应的偏移量。
为了在解析记录时知道每个列的偏移量是使用 1 个字节还是 2 个字节表示的,Redundant 行格式特意在记录头信息里放置了一个称之为 1byte_offs_flag 的属性:
- 当它的值为
1时,表明使用1个字节存储 - 当它的值为
0时,表明使用2个字节存储
(4)Redundant 行格式中 NULL 值的处理
因为 Redundant 行格式并没有 NULL 值列表,所以设计 Redundant 行格式的大叔在字段长度偏移列表中的各个列对应的偏移量处做了一些特殊处理 —— 将列对应的偏移量值的第一个比特位作为是否为 NULL 的依据,该比特位也可以被称之为 NULL 比特位。也就是说在解析一条记录的某个列时,首先看一下该列对应的偏移量的 NULL 比特位是不是为 1,如果为 1,那么该列的值就是 NULL,否则不是 NULL。
这也就解释了上边介绍为什么只要记录的真实数据大于 127(十六进制 0x7F,二进制 01111111)时,就采用 2 个字节来表示一个列对应的偏移量,主要是第一个比特位是所谓的 NULL 比特位,用来标记该列的值是否为 NULL。
但是还有一点要注意,对于值为 NULL 的列来说,该列的类型是否为定长类型决定了 NULL 值的实际存储方式,我们接下来分析一下 record_format_demo 表的第二条记录,它对应的字段长度偏移列表为:
A4 A4 1A 17 13 0C 06
按照列的顺序排放就是:
06 0C 13 17 1A A4 A4
我们分情况看一下:
-
如果存储
NULL值的字段是定长类型的,比方说CHAR(M)数据类型的,则NULL值也将占用记录的真实数据部分,并把该字段对应的数据使用0x00字节填充如图第二条记录的
c3列的值是NULL,而c3列的类型是CHAR(10),占用记录的真实数据部分10字节,所以我们看到在Redundant行格式中使用0x00000000000000000000来表示NULL值另外,
c3列对应的偏移量为0xA4,它对应的二进制实际是:10100100,可以看到最高位为1,意味着该列的值是NULL。将最高位去掉后的值变成了0100100,对应的十进制值为36,而c2列对应的偏移量为0x1A,也就是十进制的26。36 - 26 = 10,也就是说最终c3列占用的存储空间为10个字节 -
如果该存储
NULL值的字段是变长数据类型的,则不在记录的真实数据处占用任何存储空间比如
record_format_demo表的c4列是VARCHAR(10)类型的,VARCHAR(10)是一个变长数据类型,c4列对应的偏移量为0xA4,与c3列对应的偏移量相同,这也就意味着它的值也为NULL,将0xA4的最高位去掉后对应的十进制值也是36,36 - 36 = 0,也就意味着c4列本身不占用任何记录的实际数据处的空间
除了以上的几点之外,Redundant 行格式和 Compact 行格式还是大致相同的。
8.4 InnoDB 的表空间
表空间可以看做是 InnoDB 存储引擎逻辑结构的最高层,所有的数据都存放在表空间中。
表空间是一个 逻辑容器,表空间存储的对象是段,在一个表空间中可以有一个或多个段,但是一个段只能属于一个表空间。表空间数据库由一个或多个表空间组成,表空间从管理上可以划分为 系统表空间(System tablespace)、独立表空间(File-per-table tablespace)、撤销表空间(Undo Tablespace) 和 临时表空间(Temporary Tablespace)等。
8.4.1 独立表空间
独立表空间,即每张表有一个独立的表空间,也就是数据和索引信息都会保存在自己的表空间中。独立的表空间(即:单表)可以在不同的数据库之间进行 迁移。
空间可以回收(DROP TABLE操作可自动回收表空间;其他情况,表空间不能自己回收)。如果对于统计分析或是日志表,删除大量数据后可以通过:alter table TableName engine=innodb; 回收不用的空间。对于使用独立表空间的表,不管怎么删除,表空间的碎片不会太严重的影响性能,而且还有机会处理。
独立表空间的结构:
独立表空间由段、区、页组成。
真实表空间对应的文件大小:
我们到数据目录里看,会发现一个新建的表对应的 .ibd 文件只占用了 96K,才 6 个页面大小(MysQL5.7中),这是因为一开始表空间占用的空间很小,因为表里边都没有数据。不过别忘了这些 .ibd 文件是自扩展的,随着表中数据的增多,表空间对应的文件也逐渐增大。
查看 InnoDB 的表空间类型:
show variables like 'innodb_file_per_table ';
示例:
mysql> show variables like '%innodb_file_per_table %';
+---------------------------+-------+
| Variable_name | Value |
+---------------------------+-------+
| innodb_file_per_table | ON |
+---------------------------+-------+
1 row in set (0.00 sec)
你能看到 inndb_file_per_table=ON,这意味着每张表都会单独保存一个 .ibd 文件
8.4.1.1 区的概念
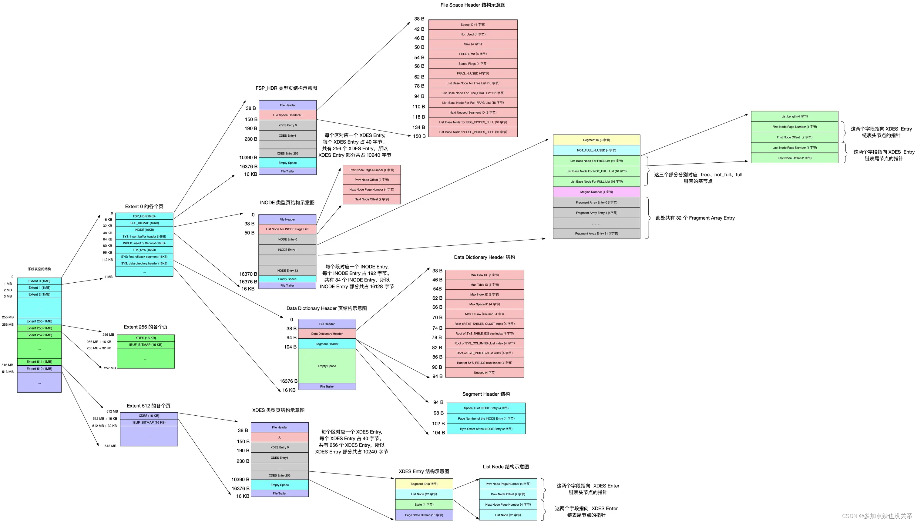
表空间中的页实在是太多了,为了更好的管理这些页面,InnoDB 的设计者提出了 区(英文名:extent) 的概念。对于 16KB 的页来说,连续的 64 个页就是一个区,也就是说一个区默认占用 1MB 空间大小。不论是系统表空间还是独立表空间,都可以看成是由若干个区组成的,每 256 个区被划分成一组。画个图表示就是这样:

其中 extent 0 ~ extent 255 这 256 个区算是第一个组,extent 256 ~ extent 511 这 256 个区算是第二个组,extent 512 ~ extent 767 这 256 个区算是第三个组(上图中并未画全第三个组全部的区,请自行脑补),依此类推可以划分更多的组。这些组的头几个页面的类型都是类似的,就像这样:

从上图中我们能得到如下信息:
-
第一个组最开始的
3个页面的类型是固定的,也就是说extent 0这个区最开始的3个页面的类型是固定的,分别是:-
FSP_HDR类型:这个类型的页面是用来登记整个表空间的一些整体属性以及本组所有的区,也就是extent 0 ~ extent 255这256个区的属性,稍后详细唠叨。需要注意的一点是,整个表空间只有一个FSP_HDR类型的页面 -
IBUF_BITMAP类型:这个类型的页面是存储本组所有的区的所有页面关于INSERT BUFFER的信息 -
INODE类型:这个类型的页面存储了许多称为INODE的数据结构
-
-
其余各组最开始的
2个页面的类型是固定的,也就是说extent 256、extent 512这些区最开始的2个页面的类型是固定的,分别是:-
XDES类型:全称是extent descriptor,用来登记本组256个区的属性,也就是说对于在extent 256区中的该类型页面存储的就是extent 256 ~ extent 511这些区的属性,对于在extent 512区中的该类型页面存储的就是extent 512 ~ extent 767这些区的属性。上边介绍的FSP_HDR类型的页面其实和XDES类型的页面的作用类似,只不过FSP_HDR类型的页面还会额外存储一些表空间的属性 -
IBUF_BITMAP类型:这个类型的页面是存储本组所有的区的所有页面关于INSERT BUFFER的信息(上边介绍过了)
-
好了,宏观的结构介绍完了,里边儿的名词大家也不用记清楚,只要大致记得:表空间被划分为许多连续的区,每个区默认由 64 个页组成,每 256 个区划分为一组,每个组的最开始的几个页面类型是固定的就好了。
为什么要有区?
B+树的每一层中的页都会形成一个双向链表,如果是以页为单位来分配存储空间的话,双向链表相邻的两个页之间的物理位置可能离得非常远。我们介绍B+树索引的适用场景的时候特别提到范围查询只需要定位到最左边的记录和最右边的记录,然后沿着双向链表一直扫描就可以了,而如果链表中相邻的两个页物理位置离得非常远,就是所谓的随机I/O。再一次强调,磁盘的速度和内存的速度差了好几个数量级,随机I/O是非常慢的,所以我们应该尽量让链表中相邻的页的物理位置也相邻,这样进行范围查询的时候才可以使用所谓的顺序I/O。
引入区的概念,一个区就是在物理位置上连续的64个页。因为InnoDB中的页大小默认是16KB,所以一个区的大小是64*16KB=1NB。在表中数据量大的时候,为某个索引分配空间的时候就不再按照页为单位分配了,而是按照区为单位分配,甚至在表中的数据特别多的时候,可以一次性分配多个连续的区。虽然可能造成一点点空间的浪费(数据不足以填充满整个区),但是从性能角度看,可以消除很多的随机I/O,功大于过!
8.4.1.2 段的概念
范围查询其实是对 B+树 叶子节点中的记录进行顺序扫描,而如果不区分叶子节点和非叶子节点,统统把节点代表的页面放到申请到的区中的话,进行范围扫描的效果就大打折扣了。所以 InnoDB 的设计者对 B+树 的叶子节点和非叶子节点进行了区别对待,也就是说叶子节点有自己独有的区,非叶子节点也有自己独有的区。存放叶子节点的区的集合就算是一个 段(segment),存放非叶子节点的区的集合也算是一个段。也就是说一个索引会生成 2 个段,一个叶子节点段,一个非叶子节点段。
除了索引的叶子节点段和非叶子节点段之外,InnoDB 中还有为存储一些特殊的数据而定义的段,比如 回滚段。所以,常见的段有数据段、索引段、回滚段。数据段即为 B+树 的叶子节点,索引段即为 B+树 的非叶子节点。
段其实不对应表空间中某一个连续的物理区域,而是一个逻辑上的概念,由若千个零散的页面以及一些完整的区组成。
8.4.1.3 碎片区的概念
由于一个区默认是占用 1MB 的存储空间,对于存储记录比较少的表而言,也许根本用不完这么多的空间。为了节省空间,InnoDB 引入了 碎片区 的概念,在一个碎片区中,并不是所有的页都是为了存储同一个段的数据而存在的,碎片区中的页可以用于不同的目的,有些属于段 A、有些属于段 B,有些甚至不属于任何段。碎片区直属于表空间,并不属于任何一个段。
所以此后为某个段分配存储空间的策略是这样的:
- 在刚开始向表中插入数据的时候,段是从某个碎片区以单个页面为单位来分配存储空间的
- 当某个段已经占用了
32个碎片区页面之后,就会以完整的区为单位来分配存储空间 - 本占用的碎片区页面不会复制到新申请的完整的区中
所以现在段不能仅定义为是某些区的集合,更精确的应该是某些零散的页面以及一些完整的区的集合。除了索引的叶子节点段和非叶子节点段之外,InnoDB 中还有为存储一些特殊的数据而定义的段,比如回滚段,当然我们现在并不关心别的类型的段,现在只需要知道段是一些零散的页面以及一些完整的区的集合就好了。
8.4.1.4 区的分类
区大体上可以分为 4 种类型:
- 空闲的区(FREE):现在还没有用到这个区中的任何页面
- 有剩余空间的碎片区(FREE_FRAG):表示碎片区中还有可用的页面
- 没有剩余空间的碎片区(FULL_FRAG):表示碎片区中的所有页面都被使用,没有空闲页面
- 附属于某个段的区(FSEG):每一个索引都可以分为叶子节点段和非叶子节点段,除此之外
InnoDB还会另外定义一些特殊作用的段,在这些段中的数据量很大时将使用区来作为基本的分配单位
处于 FREE、FREE_FRAG 以及 FULL_FRAG 这三种状态的区都是独立的,直属于表空间,而处于 FSEG 状态的区是附属于某个段的。
为了方便管理这些区,InnoDB 中存在一个称为 XDES Entry 的结构(全称就是 Extent Descriptor Entry),每一个区都对应着一个 XDES Entry 结构,这个结构记录了对应的区的一些属性。我们先看图来对这个结构有个大致的了解:

从图中我们可以看出,XDES Entry 是一个 40 个字节的结构,大致分为 4 个部分,各个部分的释义如下:
- Segment ID(8字节)
每一个段都有一个唯一的编号,用 ID 表示,此处的 Segment ID 字段表示就是该区所在的段。当然前提是该区已经被分配给某个段了,不然的话该字段的值没啥意义。
- List Node(12字节)
这个部分可以将若干个 XDES Entry 结构串联成一个链表,大家看一下这个 List Node 的结构:

如果我们想定位表空间内的某一个位置的话,只需指定页号以及该位置在指定页号中的页内偏移量即可。所以:
Pre Node Page Number和Pre Node Offset的组合就是指向前一个XDES Entry的指针Next Node Page Number和Next Node Offset的组合就是指向后一个XDES Entry的指针
- State(4字节)
这个字段表明区的状态。可选的值就是我们前边说过的那 4 个,分别是:FREE、FREE_FRAG、FULL_FRAG 和 FSEG。
- Page State Bitmap(16字节)
这个部分共占用 16 个字节,也就是 128 个比特位。我们说一个区默认有 64 个页,这 128 个比特位被划分为 64 个部分,每个部分 2 个比特位,对应区中的一个页。比如 Page State Bitmap 部分的第 1 和第 2 个比特位对应着区中的第 1 个页面,第 3 和第 4 个比特位对应着区中的第 2 个页面,依此类推,Page State Bitmap 部分的第 127 和 128 个比特位对应着区中的第 64 个页面。这两个比特位的第一个位表示对应的页是否是空闲的,第二个比特位还没有用。
8.4.2 系统表空间
系统表空间的结构和独立表空间基本类似,只不过由于整个 MySQL 进程只有一个系统表空间,在系统表空间中会额外记录一些有关整个系统信息的页面,这部分是独立表空间中没有的。
8.4.2.1 系统表空间的整体结构
系统表空间与独立表空间的一个非常明显的不同之处就是在表空间开头有许多记录整个系统属性的页面,如图:

可以看到,系统表空间和独立表空间的前三个页面(页号分别为 0、1、2,类型分别是 FSP_HDR、IBUF_BITMAP、INODE)的类型是一致的,只是页号为 3~7 的页面是系统表空间特有的

除了这几个记录系统属性的页面之外,系统表空间的 extent 1 和 extent 2 这两个区,也就是页号从 64~191 这 128 个页面被称为 Doublewrite buffer,也就是 双写缓冲区。
8.4.2.2 InnoDB 数据字典
我们平时使用 INSERT 语句向表中插入的那些记录称之为用户数据,MySQL 只是作为一个软件来为我们来保管这些数据,提供方便的增删改查接口而已。但是每当我们向一个表中插入一条记录的时候,MySQL 先要校验一下插入语句对应的表存不存在,插入的列和表中的列是否符合,如果语法没有问题的话,还需要知道该表的聚簇索引和所有二级索引对应的根页面是哪个表空间的哪个页面,然后把记录插入对应索引的 B+树 中。所以说,MySQL 除了保存着我们插入的用户数据之外,还需要保存许多额外的信息,比方说:
- 某个表属于哪个表空间,表里边有多少列
- 表对应的每一个列的类型是什么
- 该表有多少索引,每个索引对应哪几个字段,该索引对应的根页面在哪个表空间的哪个页面
- 该表有哪些外键,外键对应哪个表的哪些列
- 某个表空间对应文件系统上文件路径是什么
- …
上述这些数据并不是我们使用 INSERT 语句插入的用户数据,实际上是为了更好的管理我们这些用户数据而不得已引入的一些额外数据,这些数据也称为元数据。InnoDB 存储引擎特意定义了一些列的 内部系统表(internal system table)来记录这些这些元数据:
| 表名 | 描述 |
|---|---|
| SYS_TABLES | 整个InnoDB存储引擎中所有的表的信息 |
| SYS_COLUMNS | 整个InnoDB存储引擎中所有的列的信息 |
| SYS_INDEXES | 整个InnoDB存储引擎中所有的索引的信息 |
| SYS_FIELDS | 整个InnoDB存储引擎中所有的索引对应的列的信息 |
| SYS_FOREIGN | 整个InnoDB存储引擎中所有的外键的信息 |
| SYS_FOREIGN_COLS | 整个InnoDB存储引擎中所有的外键对应列的信息 |
| SYS_TABLESPACES | 整个InnoDB存储引擎中所有的表空间信息 |
| SYS_DATAFILES | 整个InnoDB存储引擎中所有的表空间对应文件系统的文件路径信息 |
| SYS_VIRTUAL | 整个InnoDB存储引擎中所有的虚拟生成列的信息 |
这些系统表也被称为 数据字典,它们都是以 B+树 的形式保存在系统表空间的某些页面中,其中 SYS_TABLES、SYS_COLUMNS、SYS_INDEXES、SYS_FIELDS 这四个表尤其重要,称之为 基本系统表(basic system tables)。
SYS_TABLES 表
| 列名 | 描述 |
|---|---|
| NAME | 表的名称 |
| ID | InnoDB存储引擎中每个表都有一个唯一的ID |
| N_COLS | 该表拥有列的个数 |
| TYPE | 表的类型,记录了一些文件格式、行格式、压缩等信息 |
| MIX_ID | 已过时,忽略 |
| MIX_LEN | 表的一些额外的属性 |
| CLUSTER_ID | 未使用,忽略 |
| SPACE | 该表所属表空间的ID |
这个 SYS_TABLES 表有两个索引:
- 以
NAME列为主键的聚簇索引 - 以
ID列建立的二级索引
SYS_COLUMNS 表
| 列名 | 描述 |
|---|---|
| TABLE_ID | 该列所属表对应的ID |
| POS | 该列在表中是第几列 |
| NAME | 该列的名称 |
| MTYPE | main data type,主数据类型,就是那堆INT、CHAR、VARCHAR、FLOAT、DOUBLE之类的东东 |
| PRTYPE | precise type,精确数据类型,就是修饰主数据类型的那堆东东,比如是否允许NULL值,是否允许负数啥的 |
| LEN | 该列最多占用存储空间的字节数 |
| PREC | 该列的精度,不过这列貌似都没有使用,默认值都是0 |
这个 SYS_COLUMNS 表只有一个聚集索引:
- 以
(TABLE_ID, POS)列为主键的聚簇索引
SYS_INDEXES 表
| 列名 | 描述 |
|---|---|
| TABLE_ID | 该索引所属表对应的ID |
| ID | InnoDB存储引擎中每个索引都有一个唯一的ID |
| NAME | 该索引的名称 |
| N_FIELDS | 该索引包含列的个数 |
| TYPE | 该索引的类型,比如聚簇索引、唯一索引、更改缓冲区的索引、全文索引、普通的二级索引等等各种类型 |
| SPACE | 该索引根页面所在的表空间ID |
| PAGE_NO | 该索引根页面所在的页面号 |
| MERGE_THRESHOLD | 如果页面中的记录被删除到某个比例,就把该页面和相邻页面合并,这个值就是这个比例 |
这个 SYS_INDEXES 表只有一个聚集索引:
- 以
(TABLE_ID, ID)列为主键的聚簇索引
SYS_FIELDS 表
| 列名 | 描述 |
|---|---|
| INDEX_ID | 该索引列所属的索引的ID |
| POS | 该索引列在某个索引中是第几列 |
| COL_NAME | 该索引列的名称 |
这个 SYS_FIELDS 表只有一个聚集索引:
- 以
(INDEX_ID, POS)列为主键的聚簇索引
information_schema 系统数据库
需要注意一点的是,用户是不能直接访问 InnoDB 的这些内部系统表的,除非你直接去解析系统表空间对应文件系统上的文件。不过 InnoDB 的设计者考虑到查看这些表的内容可能有助于大家分析问题,所以在系统数据库 information_schema 中提供了一些以innodb_sys_(MySQL-8.0 中为 innodb_) 开头的表:
以 MySQL-5.7 为例:
mysql> USE information_schema;
Database changed
mysql> SHOW TABLES LIKE 'innodb_sys%';
+--------------------------------------------+
| Tables_in_information_schema (innodb_sys%) |
+--------------------------------------------+
| INNODB_SYS_DATAFILES |
| INNODB_SYS_VIRTUAL |
| INNODB_SYS_INDEXES |
| INNODB_SYS_TABLES |
| INNODB_SYS_FIELDS |
| INNODB_SYS_TABLESPACES |
| INNODB_SYS_FOREIGN_COLS |
| INNODB_SYS_COLUMNS |
| INNODB_SYS_FOREIGN |
| INNODB_SYS_TABLESTATS |
+--------------------------------------------+
10 rows in set (0.00 sec)
在 information_schema 数据库中的这些以 INNODB_SYS 开头的表并不是真正的内部系统表,而是在存储引擎启动时读取这些以 SYS 开头的系统表,然后填充到这些以 INNODB_SYS 开头的表中。以 INNODB_SYS 开头的表和以 SYS 开头的表中的字段并不完全一样,但供大家参考已经足矣。
附录:数据页加载的三种方式
InnoDB 从磁盘中读取数据的 最小单位 是数据页。而你想得到的 id=xxx 的数据,就是这个数据页众多行中的一行。
对于 MySQL 存放的数据,逻辑概念上我们称之为表,在磁盘等物理层面而言是按 数据页 形式进行存放的,当其加载到 MySQL 中我们称之为 缓存页。
如果缓冲池中没有该页数据,那么缓冲池有以下三种读取数据的方式,每种方式的读取效率都是不同的:
1. 内存读取
如果该数据存在于内存中,基本上执行时间在 1ms 左右,效率还是很高的。

2. 随机读取
如果数据没有在内存中,就需要在磁盘上对该页进行查找,整体时间预估在 10ms 左右,这 10ms 中有 6ms 是磁盘的实际繁忙时间(包括了 寻道和半圈旋转时间 ),有 3ms 是对可能发生的排队时间的估计值,另外还有 1ms 的传输时间,将页从磁盘服务器缓冲区传输到数据库缓冲区中。这 10ms 看起来很快,但实际上对于数据库来说消耗的时间已经非常长了,因为这还只是一个页的读取时间。

3. 顺序读取
顺序读取其实是一种批量读取的方式,因为我们请求的 数据在磁盘上往往都是相邻存储的,顺序读取可以帮我们批量读取页面,这样的话,一次性加载到缓冲池中就不需要再对其他页面单独进行磁盘 I/O 操作了。如果一个磁盘的吞吐量是 40MB/S,那么对于一个 16KB 大小的页来说,一次可以顺序读取 2560 (40MB/16KB) 个页,相当于一个页的读取时间为 0.4ms。采用批量读取的方式,即使是从磁盘上进行读取,效率也比从内存中只单独读取一个页的效率要高。
总结图

上篇:第七章、索引的数据结构
下篇:第九章、索引的创建与设计原则
参考文章:
《MySQL 是怎样运行的:从根儿上理解 MySQL》— [中] 小孩子

541

被折叠的 条评论
为什么被折叠?



