简介
TP4333是一款专为移动电源设计的同步升压的单芯片解决方案,内部集成了线性充电管理模块、同步放电管理模块、 电量检测与LED指示模块、保护模块。 TP4333内置充电与放电功率MOS,充电电流固定为0.8A, 同步升压支持1A输出电流。 TP4333内部集成了温度补偿、过温保护、过充与过放保护、 输出过压保护、输出重载保护、输出短路保护等多重安全保护功能以保证芯片和锂离子电池的安全,应用电路简单, 只需很少元件便可实现充电管理与放电管理。
特点
✲ 放电输出:5V/1A
✲ 充电电流:0.8A
✲ 1A输出放电效率高达93%
✲ BAT放电终止电压:2.85V
✲ 可选4.2V/4.35V充电电压
✲ 智能温度控制与过温保护
✲ 集成输出过压保护、短路保护、重载保护
✲ 集成过充与过放保护
✲ 支持涓流模式以及零电压充电
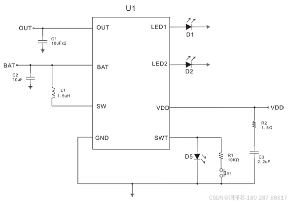
✲ 支持手电筒输出
✲ 封装形式:SOP8


恒温模式
TP4333内部集成了温度反馈环路,工作时,如果芯片内部的温度升高到120℃(表面80℃左右),充电或放电电流会随着芯片的温度升高而降低,从而减小系统功耗,降低温升,由于温度反馈控制,IC会进入恒温模式而不用担心损坏IC或者过高温度时强行关闭IC。
4591

被折叠的 条评论
为什么被折叠?



