今天是白菜价的程序猿

a8e168fbdab648e6af889df21f5d6d49.jpg

b708b7749849409ca87391327babe094.png 

#程序猿日常
难顶啊,家人们!!!
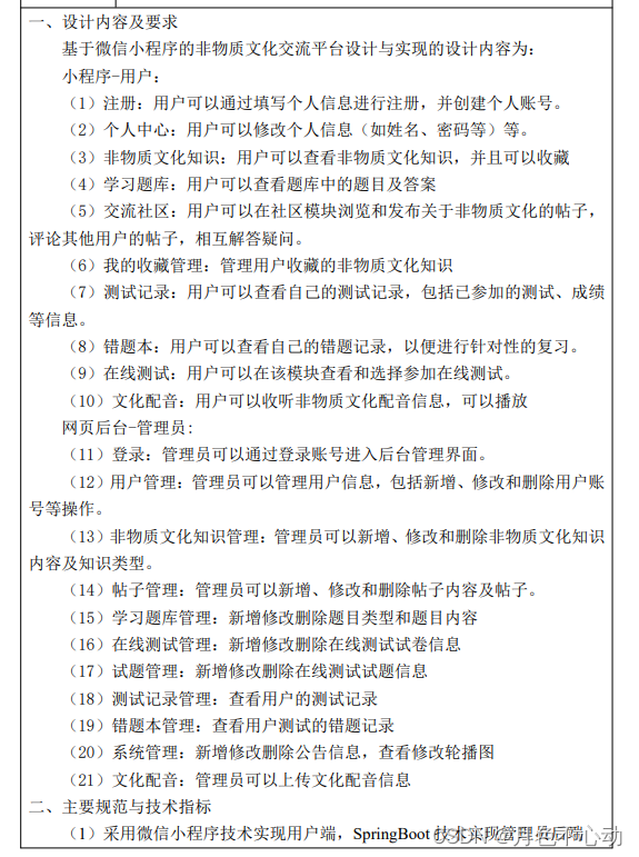
事情是这样的,有个小姐姐找我做课设,发了说明书(内容很多,截取一片),说要两周做完,我评估了确认可做,但这个price真的感人。
现在的程序开发都是白菜价了么?
这有人代接吗?我出两百块

【源码免费下载链接】:https://renmaiwang.cn/s/nhrcw 深度优先搜索(DFS,Depth-First Search)是一种用于遍历或搜索树或图的算法,它选择一个节点并尽可能深地探索其分支。在迷宫生成中,DFS被用来创建复杂的路径结构。以下是对给定内容的详细解释:1. **Python深度优先算法生成迷宫的原理**: 迷宫生成的基本思想是随机地在空白区域添加墙壁,形成一条可以从起点到终点的路径。DFS在这里的作用是从起始点开始,随机选择一个方向进行移动,并将该路径标记为已访问。当遇到障碍(已存在的墙壁)或者到达终点时,算法回溯到上一步,选择其他未尝试过的路径。2. **代码解析**: - 定义矩阵`dfs`来记录迷宫中每个单元格是否已被访问。 - 定义矩阵`maze`来表示最终生成的迷宫,其中`#`代表墙壁,空格代表可通行路径。 - `operation`字典存储了四个可能的方向(上、下、左、右)对应的坐标偏移量。 - `direction`列表包含所有可能的方向,用于随机选择移动方向。 - `stack`用于存储深度优先搜索过程中的路径。3. **函数说明**: - `show(graph)`:打印迷宫矩阵,便于观察迷宫结构。 - `showRouter(stack)`:打印DFS过程中访问的路径,展示从起点到终点的路径。 - `generateMaze(start)`:核心函数,使用DFS生成迷宫。首先将起始点标记为已访问,然后随机排序方向,依次尝试这些方向,如果新位置未被访问且在有效范围内,则打通墙壁并递归调用自身。4. **迷宫生成流程**: - 创建一个全墙的初始迷宫矩阵,奇数行和奇数列的位置代表实际的墙壁,偶数位置代表路径。 - 起点设为`(0, 0)`,调用`generateMaze((0,0))`开始生成迷宫。 - 在递归过程中,每次
评论
添加红包

请填写红包祝福语或标题

红包个数最小为10个

红包金额最低5元

当前余额3.43前往充值 >
需支付:10.00
成就一亿技术人!
领取后你会自动成为博主和红包主的粉丝 规则
hope_wisdom
发出的红包
实付
使用余额支付
点击重新获取
扫码支付
钱包余额 0

抵扣说明:

1.余额是钱包充值的虚拟货币,按照1:1的比例进行支付金额的抵扣。
2.余额无法直接购买下载,可以购买VIP、付费专栏及课程。

余额充值