近年来,信息网络迅猛推进,其具有灵活方便、传递消息速度快等优点,这一新兴媒体日渐兴盛,已经成为人们日常生活获取信息一个重要手段。从08开始,电商行业如春风吹过后的小草,呈现出一片蓬勃地发展态势。更多的经商者开设了自己的网店,希望在新的消费方式中寻求更大的突破。借助于互联网的数据分析能力,经营者能够对用户做出更好的分析和研究,用以改善店铺的经营理念,制定出更符合消费者的销售模式,提升店铺的管理能力,推动店铺更好更快的发展。经营者和消费者可以借助网络实现线上直接交易,不再需要实体店铺和实体购买。从现如今的大形势来看,商业模式朝着电子化发展已经是必然事件。
点餐系统通过科学的管理方式、便捷的服务提高了工作效率,减少了数据存储上的错误和遗漏。点餐系统使用Java语言,采用基于Hadoop框架进行开发,使用 MyEclipse 2017 CI 10 编译器编写,数据方面主要采用的是微软的MySQL关系型数据库来作为数据存储媒介,结合B/S结构完成系统的开发。
关键词:点餐系统;MySQL;Hadoop框架;Java技术
Abstract
In recent years, information networks have been rapidly advancing, with advantages such as flexibility, convenience, and fast message transmission. This emerging media has become increasingly popular and has become an important means for people to obtain information in their daily lives. Starting from 2008, the e-commerce industry has shown a thriving development trend like a small grass after the spring breeze has blown by. More business people have opened their own online stores, hoping to seek greater breakthroughs in new consumption methods. With the help of the data analysis ability of the Internet, operators can make better analysis and research on users, so as to improve the business philosophy of the store, develop a sales model more in line with consumers, improve the management ability of the store, and promote the better and faster development of the store. Operators and consumers can use the internet to achieve direct online transactions, eliminating the need for physical stores and purchases. From the current situation, it is inevitable for business models to develop towards digitization.
The ordering system improves work efficiency and reduces errors and omissions in data storage through scientific management and convenient services. The ordering system uses Java language and is developed based on the Hadoop framework, using the MyEclipse 2017 CI 10 compiler. In terms of data, it mainly uses Microsoft's MySQL relational database as the data storage medium, and combines the B/S structure to complete the system development.
Keywords: ordering system; MySQL; Hadoop framework; Java technology
1 绪论
1.1 选题背景
随着社会的发展和人们生活水平的提高,健康饮食需求在不断增长。越来越多的人开始关注饮食的健康和营养。轻食作为一种健康、时尚、快捷的饮食方式,逐渐受到广大消费者的青睐。同时,随着互联网技术的不断发展,线上点餐系统的普及也为轻食行业的发展提供了新的机遇。
本系统的设计旨在解决传统预订方式的痛点,提高用户预订的便捷性,同时优化餐厅的运营效率。通过使用Hadoop框架,实现了一个功能完善、性能稳定的点餐系统,因此,希望可以通过该系统的开发也能使点餐系统管理实现信息化管理,减轻人的负担,提高工作效率。
1.2 研究意义
随着互联网和移动技术的发展,越来越多的餐厅和餐饮企业开始进行数字化转型。传统的人工点餐方式存在效率低下、容易出错等问题,因此研究开发点餐系统以提升用户体验和运营效率成为了一个重要的课题。
Hadoop是一种常用的大数据处理框架,具有分布式存储和计算能力。在点餐系统中,大量的订单数据、菜单数据和用户数据需要进行处理和分析,以提供个性化推荐、预测需求、优化供应链等功能。因此,研究利用Hadoop技术来处理和分析点餐系统的大数据具有重要意义。
点餐系统的研究旨在提升用户的点餐体验和满意度。通过引入智能化的推荐系统、快速准确的订单处理和配送管理,可以提高用户的便捷性、减少等待时间,并增加用户对餐厅的满意度。
在点餐系统中,用户的个人信息和支付数据需要得到妥善的保护。研究点餐系统的同时,也需要考虑数据安全和隐私保护的问题,采取合适的加密和权限控制措施,确保用户数据的安全性和机密性。
综上所述,JAVAHADOOP点餐系统的研究背景主要涉及到点餐行业的数字化转型、大数据技术的应用、提升用户体验和满意度以及数据安全和隐私保护等方面。这些研究背景的存在使得开发基于Hadoop技术的点餐系统具有重要意义和价值。
1.3 研究目的
本研究旨在设计并实现一款基于SSM的点餐系统,以满足现代消费者对于线上订餐过程中的便捷性、个性化的需求。为了满足不同的用户需求同时提升用户体验感。本研究将从以下几个方面展开:
1、对现有点餐系统进行调查分析,了解用户的需求,为系统设计提供理论依据。
2. 设计一套完整的基于JavaHadoop的点餐系统,包括前端展示、后台管理、支付等模块,以满足不同用户的需求。
3.系统界面设计: 为提升用户体验,系统的界面设计旨在界面简洁美观、操作简单,满足各类用户的使用需求。
4. 对系统进行性能测试,确保其在实际应用中的稳定性和安全性。
2 系统开发技术
这部分内容主要介绍本系统使用的技术,包括使用的工具,编程的语言等内容。
2.1 Java语言
Java语言自公元1995年至今,已经超过25年了,依然在软件开发上面有很大的市场占有率。当年Sun公司发明Java就是为了发展一门跨平台的高级编程语言,让程序开发人员专注于程序开发过程,不需要关注服务器是属于哪个平台,因为跨平台的特性让语言发展的很迅速。Java的发展,吸收了C++这些语言的优点,因为新生事物一般就是解决老旧事物一些痛点的,虽然Java也有很多缺点,但是起码也算是一种发展方向。学习Java不需要太多的指针这些理念,也不用学习太过复杂的数据结构理论,比如什么堆栈这些概念,除非某些特殊行业对这些要求相当严谨之外,一般用Java开发程序是不用考虑各种各样的数据结构的。因为Java属于一种强类型语言,已经对各种数据定义了各种相应的类型。Java对数据类型定义分为两大种,一种是基本类型,含有8个基本属性,另一个是包装类。基本类和包装类从根本的定义上,都有很明显的区分,计算机运行也会有很明显的差别,如果用错了会编译错误还会影响运行效果的,Java的各种优点只需要按部就班的学习使用即可。
2.2 Hadoop框架介绍
Hadoop是一个由Apache基金会所开发的分布式系统基础架构。用户可以在不了解分布式底层细节的情况下,开发分布式程序。充分利用集群的威力进行高速运算和存储。Hadoop实现了一个分布式文件系统( Distributed File System),其中一个组件是HDFS(Hadoop Distributed File System)。HDFS有高容错性的特点,并且设计用来部署在低廉的(low-cost)硬件上;而且它提供高吞吐量(high throughput)来访问应用程序的数据,适合那些有着超大数据集(large data set)的应用程序。HDFS放宽了(relax)POSIX的要求,可以以流的形式访问(streaming access)文件系统中的数据。Hadoop的框架最核心的设计就是:HDFS和MapReduce。HDFS为海量的数据提供了存储,而MapReduce则为海量的数据提供了计算。
2.3 MySQL数据库
mysql数据库具有很多的优点,他操作起来非常的简单,只需要编写一小段代码就可以实现相应的功能,而且编写出的代码可以在任何的平台下进行使用,对使用平台没有任何的要求,因此任何的软件开发人员都可以利用mysql数据库来进行系统的开发设计,同时他也可以为软件开发节省了很多的开销,mysql数据库由于存储量大、操作简单。功能强大因此将他最为该系统的数据存储是完全可以的。
mysq数据库是一个开放的架构,任何软件开发员都可以进行使用,随着计算机网络的不断发展,MySQL数据库也在功能方面不断的进行提升,也更加适应所有的系统的开发,我们在对数据库进行操作的时候,是非常简单易上手的,我们只需要编写一小段的代码就可以实现相应的功能,而且编辑出的代码可以在任何的平台上使用,不需要在进行二次的编译。由于MySQL数据库具有以上非常多的优点,我们将它最为数据库的首选应用到系统的开发中,由于他的体积非常小,开发的成本也非常的低,所有受到很多软件开发者的喜欢,被更多的运用到系统的开放中,所以本系统也是利用MySQL数据库来对所有的数据进行存储和编辑。
2.4 B/S结构
B/S(浏览器/服务器)结构是目前使用最多的结构模式,它可以使得系统的开发更加的简单,好操作,而且还可以对其进行维护。使用该结构时只需要在计算机中安装数据库,和一些很常用的浏览器就可以了。浏览器就会与数据库进行信息的连接,可以实现很多的功能,B/S结构是可以直接进行使用的,而且B/S结构在使用中极大的减少了工作的维护。基于B/S的软件,所有的数据库之间都是相互独立的,因此是非常安全的。因为基于B/S结构可以清楚的看到系统正在处理的业务,并且能够及时的让管理人员作出决策,这样就可以避免学校的损失。B/S结构的基本特点是集中式的管理模式,用户使用系统生成数据后,这些数据就可以存储到系统的数据库中,方便日后能够用到,这样就可以满足人们的所有的需求。
这部分内容虽然在开发流程中处于最开始的环节,但是它对接下来的设计和实现起着重要的作用,因为系统分析结果的好坏,将直接影响后面环节的开展。
3.1可行性研究
影响系统开发的因素有很多,比如开发成本高就不适合开展,或者是开发时间超过了预期,也不适合开展等等。所以,在正式作出开发决策前,研究系统可行性问题,从经济,时间,操作等角度论证系统是否可以开展。
3.1.1经济可行性
点餐系统可以简化工作流程,提供信息处理功能,并可以长期保存数据,在后期的数据查询与编辑中耗时少,提升信息管理效率,其带来的收益比较可观。对于本系统开发,无论是开发需要使用的计算机,还是开发工具等投入的成本很低,计算机是机房的电脑,开发工具是从网上下载安装的,并没有收取费用。
3.1.2时间可行性
点餐系统是作为本人毕设项目的一个作品,学院也充分预留了制作时间,并且在每个时间段,都安排了相应的任务,所以根据这个时间安排开展工作,是可以对本系统进行设计完成的。
3.1.3操作可行性
随着电脑的普及,已经有很多人可以独立操作电脑了。而本系统就是在配置了运行环境的电脑上运行,其功能简单,省去了很多繁琐的操作逻辑,使用者通过页面导航可以直接进入功能操作区,所以稍微懂点电脑的人,都可以轻松完成系统的使用。
综上所述,本系统可以开展接下来的工作了。
3.2系统性能分析
为了降低本系统在实际使用中的出错率,就需要分析系统具备的性能。常见的可以评估系统的性能的指标有安全性,易用性,健壮性等。
3.2.1系统易用性
系统提供的信息和服务都有特定的用户群,所以,一个容易操作的系统相比一个不方便使用的系统来讲,用户还是更加青睐于使用方便的系统。所以系统具备易用性就显得非常重要。
3.2.2系统健壮性
系统在与用户进行交互过程中,面对用户的误操作行为,系统应该有相应的处理这种问题的反馈机制,而不是进入系统崩溃状态。系统中设置了很多的功能,在应对系统中某个功能出现异常情况时,系统的其它功能还是可以让用户使用。这就是系统健壮性的体现。
3.2.3系统安全性
保存在系统里面的数据,都是比较重要的系统资源,一旦这些资源泄露,不仅会有财产损失,还会丧失很多客户。所以,系统里面的数据要随时都处于安全的环境中,因此就需要采取措施保证数据安全,比如设置登录功能,使用安全验证技术引导条件用户进入指定页面,而让非条件用户停留在登录页面,不能访问系统。
3.3 系统流程分析
软件开发设计的思想始终贯穿本系统,其开发流程见下图。前期需要进行功能分析,功能设计,还有对系统后台支持数据库的设计,利用编码技术对设计的系统进行实现,然后检测和完善。

图3.1系统开发流程图
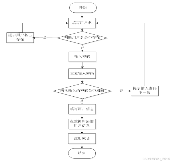
访问者之所以可以访问点餐系统,主要是其数据库有该访问者的记录信息,这个记录是通过注册进行写入的数据。注册流程见下图。每当访问者进行点餐系统注册时,其登记的每条记录都会在系统后台进行逐个判断。这个判断规则是提前设置的。一旦该访问者的登记信息在数据库中保存,即代表该访问者成为点餐系统中的一份子。

图3.2 注册流程图
访问者操作系统,前提是需要验证身份,而登录功能的设置就是把本系统的用户引导进入后台操作区,把不是本系统的用户拒之门外。其流程见下图。

图3.3 登录流程图
3.4系统功能分析
在明确系统的用途,以及系统的目标用户群后,可以对本系统的功能进行设置,可以获取调研用户对功能的要求,也可以对市场上同类系统进行分析和总结,得出本系统的功能。
点餐系统设置了管理员权限,其用例图见下图。管理员登录进入本人后台之后,管理公共管理、用户管理、资讯管理、商城管理、评价反馈等。

图3.4 管理员用例图
点餐系统设置了商家用户权限,其用例图见下图。商家用户查看后台首页、商城管理(特色餐品、订单列表、订单配送)、评价反馈查看不同状态的订单等。

点餐系统设置了用户权限,其用例图见下图。用户查看首页、公告信息、特色餐品、餐饮资讯、商城管理(我的地址、我的购物车、我的订单)、评价反馈、我的账户、个人中心查看不同状态的订单等。

图3.5 顾客用户用例图
4 系统设计
当前,系统的类型有很多,从系统呈现的内容来看,系统的类型有社交类,有商业类,有新闻类等。那么,在众多系统类型中,先明确将要设计的系统的类型才是系统设计的首要工作,然后在此基础上明确系统的用户群,功能等,针对这些信息设计出具有独特体验和视觉的系统。如此才能让系统比较具有特色,也能够在众多相似系统中给用户留下深刻印象。
4.1系统目标
本系统在功能制定上,严格参照用户的要求,但是在设计本系统时,也要满足易操作,使用便利的设计要求。由此,设计出一个规范化并且符合用户需求的系统,一定要达到下述系统目标。
第一个系统目标:用户与系统之间的操作方式是基于人机对话,可视化界面的设计除了美观性之外,也具备友好性。可视化界面提供的各类信息符合准确性,可靠性的要求,并能够方便用户灵活查看。
第二个系统目标:用户与系统交互产生的数据,要严格规范的保存在数据库里,无论是后期管理人员查找与管理,都要确保数据安全。
第三个系统目标:实现用户需求的功能。根据对用户的调查得出的功能需求,完成点餐系统的设计与实现。
第四个系统目标:在必要环节,对用户登记的数据进行检查,包括数据长度,以及数据输入类型等的检查,发现错误及时反馈,引导用户规范登记数据。常见的有密码修改,注册登录,用户资料填写等环节的数据核验。
第五个系统目标:设计开发本系统,需要尽最大努力,在系统具备易操作的特点外,也要求系统于后期使用中,维护方便,让系统具备易维护的特点。
第六个系统目标:本系统在交付用户使用时,可以达到运行稳定的目标,另外,系统具备安全性,也符合可靠性的条件,用户可以放心使用。
4.2功能结构设计
前面所做的功能分析,只是本系统的一个大概功能,这部分需要在此基础上进行各个模块的详细设计。
设计的管理员的详细功能见下图,管理员登录进入本人后台之后,管理公共管理、用户管理、资讯管理、商城管理、评价反馈等。

图4.1 管理员功能结构图
设计商家用户的详细功能见下图,商家用户查看主页商城管理(特色餐品、订单列表、订单配送)、评价反馈查看不同状态的订单等。

图4.2 商家用户功能结构图
设计顾客用户的详细功能见下图,查看首页、公告信息、特色餐品、餐饮资讯、商城管理(我的地址、我的购物车、我的订单)、评价反馈、我的账户、个人中心查看不同状态的订单等。

图4.3 顾客用户功能结构图
4.3数据库设计
相比非关系型数据库来说,目前市场上使用率比较高,并且易于维护的数据库,当数关系型数据库了。这个数据库主要是基于关系模型的方式来对数据信息进行组织。也就是常见的二维表模型。可以说二维表和二维表之间的相互联系就构成了关系型数据库。
4.3.1数据库E-R图
为了更好地保存点餐系统产生的数据,就需要在数据库的设计阶段对E-R模型进行建立,以及完成数据库中的表结构的创建。之所以要单独完成数据库的设计,主要有以下几点原因:
第一点:防止代码冗余;
第二点:防止占用过多内存;
第三点:提升数据库的整体性能,方便程序开发以及数据更新;
第四点:保证数据的完整性;
本部分内容主要在于建立本系统的E-R模型,需要先收集数据,然后根据数据库实现的思路,对用户的需求进行分析,这期间需要对实体,属性,还有关系进行标识,为绘制E-R模型做好充足准备。同时,在作图中,也要注意作图规范,

(1)设计的各实体间关系见下图。

图4.3 实体间关系E-R图
4.3.2 数据库表结构
为了设计出结构合理,性能优良的数据库,在设计数据库时,需要遵循三大范式:
第一范式:确保数据表当中的每列所代表的字段值都不能再进行分解了;
第二范式:在满足第一范式基础上,让数据表中每列与主键相关;
第三范式:在满足第二范式基础上,确保每列数据直接与主键相关,不是间接相关。
从上面的表述中可以看出,这三大范式,在等级上还是有区分的,最低等级的就数第一范式,最高等级的就是第三范式,趋于两者中间的是第二范式。总之,数据库设计按照这三大范式进行,可以简化设计过程,并且还会减少数据冗余,对于数据检索效率的提升也很有帮助。
| 编号 | 名称 | 数据类型 | 长度 | 小数位 | 允许空值 | 主键 | 默认值 | 说明 |
| 1 | customer_users_id | int | 10 | 0 | N | Y | 顾客用户ID | |
| 2 | customer_name | varchar | 64 | 0 | Y | N | 顾客姓名 | |
| 3 | customer_gender | varchar | 64 | 0 | Y | N | 顾客性别 | |
| 4 | examine_state | varchar | 16 | 0 | N | N | 已通过 | 审核状态 |
| 5 | user_id | int | 10 | 0 | N | N | 0 | 用户ID |
| 6 | create_time | datetime | 19 | 0 | N | N | CURRENT_TIMESTAMP | 创建时间 |
| 7 | update_time | timestamp | 19 | 0 | N | N | CURRENT_TIMESTAMP | 更新时间 |
| 编号 | 名称 | 数据类型 | 长度 | 小数位 | 允许空值 | 主键 | 默认值 | 说明 |
| 1 | evaluation_feedback_id | int | 10 | 0 | N | Y | 评价反馈ID | |
| 2 | order_number | varchar | 64 | 0 | Y | N | 订单编号 | |
| 3 | merchant_users | int | 10 | 0 | Y | N | 0 | 商家用户 |
| 4 | store_name | varchar | 64 | 0 | Y | N | 店铺名称 | |
| 5 | meal_name | varchar | 64 | 0 | Y | N | 餐品名称 | |
| 6 | meal_specifications | varchar | 64 | 0 | Y | N | 餐品规格 | |
| 7 | customer_users | int | 10 | 0 | Y | N | 0 | 顾客用户 |
| 8 | customer_name | varchar | 64 | 0 | Y | N | 顾客姓名 | |
| 9 | purchase_quantity | varchar | 64 | 0 | Y | N | 购买数量 | |
| 10 | total_order_price | varchar | 64 | 0 | Y | N | 订单总价 | |
| 11 | evaluation_score | varchar | 64 | 0 | Y | N | 评价分数 | |
| 12 | evaluation_content | text | 65535 | 0 | Y | N | 评价内容 | |
| 13 | feedback | text | 65535 | 0 | Y | N | 反馈意见 | |
| 14 | create_time | datetime | 19 | 0 | N | N | CURRENT_TIMESTAMP | 创建时间 |
| 15 | update_time | timestamp | 19 | 0 | N | N | CURRENT_TIMESTAMP | 更新时间 |
| 编号 | 名称 | 数据类型 | 长度 | 小数位 | 允许空值 | 主键 | 默认值 | 说明 |
| 1 | goods_id | mediumint | 8 | 0 | N | Y | 产品id:[0,8388607] | |
| 2 | title | varchar | 125 | 0 | Y | N | 标题:[0,125]用于产品和html的<title>标签中 | |
| 3 | img | text | 65535 | 0 | Y | N | 封面图:用于显示于产品列表页 | |
| 4 | description | varchar | 255 | 0 | Y | N | 描述:[0,255]用于产品规格描述 | |
| 5 | price_ago | double | 8 | 2 | N | N | 0.00 | 原价:[1] |
| 6 | price | double | 8 | 2 | N | N | 0.00 | 卖价:[1] |
| 7 | sales | int | 10 | 0 | N | N | 0 | 销量:[0,1000000000] |
| 8 | inventory | int | 10 | 0 | N | N | 0 | 商品库存 |
| 9 | type | varchar | 64 | 0 | N | N | 商品分类: | |
| 10 | hits | int | 10 | 0 | N | N | 0 | 点击量:[0,1000000000]访问这篇产品的人次 |
| 11 | content | longtext | 2147483647 | 0 | Y | N | 正文:产品的主体内容 | |
| 12 | img_1 | text | 65535 | 0 | Y | N | 主图1: | |
| 13 | img_2 | text | 65535 | 0 | Y | N | 主图2: | |
| 14 | img_3 | text | 65535 | 0 | Y | N | 主图3: | |
| 15 | img_4 | text | 65535 | 0 | Y | N | 主图4: | |
| 16 | img_5 | text | 65535 | 0 | Y | N | 主图5: | |
| 17 | create_time | timestamp | 19 | 0 | N | N | CURRENT_TIMESTAMP | 创建时间: |
| 18 | update_time | timestamp | 19 | 0 | N | N | CURRENT_TIMESTAMP | 更新时间: |
| 19 | customize_field | text | 65535 | 0 | Y | N | 自定义字段 | |
| 20 | source_table | varchar | 255 | 0 | Y | N | 来源表: | |
| 21 | source_field | varchar | 255 | 0 | Y | N | 来源字段: | |
| 22 | source_id | int | 10 | 0 | N | N | 0 | 来源ID: |
| 23 | user_id | int | 10 | 0 | Y | N | 0 | 添加人 |
| 编号 | 名称 | 数据类型 | 长度 | 小数位 | 允许空值 | 主键 | 默认值 | 说明 |
| 1 | type_id | int | 10 | 0 | N | Y | 商品分类ID: | |
| 2 | father_id | smallint | 5 | 0 | N | N | 0 | 上级分类ID:[0,32767] |
| 3 | name | varchar | 255 | 0 | Y | N | 商品名称: | |
| 4 | desc | varchar | 255 | 0 | Y | N | 描述: | |
| 5 | icon | varchar | 255 | 0 | Y | N | 图标: | |
| 6 | source_table | varchar | 255 | 0 | Y | N | 来源表: | |
| 7 | source_field | varchar | 255 | 0 | Y | N | 来源字段: | |
| 8 | create_time | timestamp | 19 | 0 | N | N | CURRENT_TIMESTAMP | 创建时间: |
| 9 | update_time | timestamp | 19 | 0 | N | N | CURRENT_TIMESTAMP | 更新时间: |
| 编号 | 名称 | 数据类型 | 长度 | 小数位 | 允许空值 | 主键 | 默认值 | 说明 |
| 1 | hits_id | int | 10 | 0 | N | Y | 点赞ID: | |
| 2 | user_id | int | 10 | 0 | N | N | 0 | 点赞人: |
| 3 | create_time | timestamp | 19 | 0 | N | N | CURRENT_TIMESTAMP | 创建时间: |
| 4 | update_time | timestamp | 19 | 0 | N | N | CURRENT_TIMESTAMP | 更新时间: |
| 5 | source_table | varchar | 255 | 0 | Y | N | 来源表: | |
| 6 | source_field | varchar | 255 | 0 | Y | N | 来源字段: | |
| 7 | source_id | int | 10 | 0 | N | N | 0 | 来源ID: |
| 编号 | 名称 | 数据类型 | 长度 | 小数位 | 允许空值 | 主键 | 默认值 | 说明 |
| 1 | logistics_delivery_id | int | 10 | 0 | N | Y | 物流配送ID | |
| 2 | order_number | varchar | 64 | 0 | Y | N | 订单号 | |
| 3 | product_name | varchar | 64 | 0 | Y | N | 商品名称 | |
| 4 | purchase_quantity | varchar | 64 | 0 | Y | N | 购买数量 | |
| 5 | total_transaction_amount | double | 11 | 2 | Y | N | 0.00 | 交易总额 |
| 6 | the_date_of_issuance | date | 10 | 0 | Y | N | 发货日期 | |
| 7 | delivery_number | varchar | 30 | 0 | Y | N | 配送订单 | |
| 8 | ordinary_users | int | 10 | 0 | Y | N | 0 | 顾客用户 |
| 9 | shipping_address | varchar | 64 | 0 | Y | N | 收货地址 | |
| 10 | delivery_status | varchar | 64 | 0 | Y | N | 配送状态 | |
| 11 | signing_status | varchar | 64 | 0 | Y | N | 签收状态 | |
| 12 | recommend | int | 10 | 0 | N | N | 0 | 智能推荐 |
| 13 | contact_name | varchar | 255 | 0 | Y | N | 联系人名字 | |
| 14 | merchant_id | int | 10 | 0 | Y | N | 商家id | |
| 15 | create_time | datetime | 19 | 0 | N | N | CURRENT_TIMESTAMP | 创建时间 |
| 16 | update_time | timestamp | 19 | 0 | N | N | CURRENT_TIMESTAMP | 更新时间 |
| 编号 | 名称 | 数据类型 | 长度 | 小数位 | 允许空值 | 主键 | 默认值 | 说明 |
| 1 | merchant_users_id | int | 10 | 0 | N | Y | 商家用户ID | |
| 2 | merchant_name | varchar | 64 | 0 | Y | N | 商家姓名 | |
| 3 | store_name | varchar | 64 | 0 | Y | N | 店铺名称 | |
| 4 | examine_state | varchar | 16 | 0 | N | N | 已通过 | 审核状态 |
| 5 | user_id | int | 10 | 0 | N | N | 0 | 用户ID |
| 6 | create_time | datetime | 19 | 0 | N | N | CURRENT_TIMESTAMP | 创建时间 |
| 7 | update_time | timestamp | 19 | 0 | N | N | CURRENT_TIMESTAMP | 更新时间 |
| 编号 | 名称 | 数据类型 | 长度 | 小数位 | 允许空值 | 主键 | 默认值 | 说明 |
| 1 | notice_id | mediumint | 8 | 0 | N | Y | 公告id: | |
| 2 | title | varchar | 125 | 0 | N | N | 标题: | |
| 3 | content | longtext | 2147483647 | 0 | Y | N | 正文: | |
| 4 | create_time | timestamp | 19 | 0 | N | N | CURRENT_TIMESTAMP | 创建时间: |
| 5 | update_time | timestamp | 19 | 0 | N | N | CURRENT_TIMESTAMP | 更新时间: |
| 编号 | 名称 | 数据类型 | 长度 | 小数位 | 允许空值 | 主键 | 默认值 | 说明 |
| 1 | order_id | int | 10 | 0 | N | Y | 订单ID: | |
| 2 | order_number | varchar | 64 | 0 | Y | N | 订单号: | |
| 3 | goods_id | mediumint | 8 | 0 | N | N | 商品id:[0,8388607] | |
| 4 | title | varchar | 32 | 0 | Y | N | 商品标题: | |
| 5 | img | varchar | 255 | 0 | Y | N | 商品图片: | |
| 6 | price | double | 10 | 2 | N | N | 0.00 | 价格: |
| 7 | price_ago | double | 10 | 2 | N | N | 0.00 | 原价: |
| 8 | num | int | 10 | 0 | N | N | 1 | 数量: |
| 9 | price_count | double | 8 | 2 | N | N | 0.00 | 总价: |
| 10 | norms | varchar | 255 | 0 | Y | N | 规格: | |
| 11 | type | varchar | 64 | 0 | N | N | 未分类 | 商品分类: |
| 12 | contact_name | varchar | 32 | 0 | Y | N | 联系人姓名: | |
| 13 | contact_email | varchar | 125 | 0 | Y | N | 联系人邮箱: | |
| 14 | contact_phone | varchar | 11 | 0 | Y | N | 联系人手机: | |
| 15 | contact_address | varchar | 255 | 0 | Y | N | 收件地址: | |
| 16 | postal_code | varchar | 9 | 0 | Y | N | 邮政编码: | |
| 17 | user_id | int | 10 | 0 | N | N | 0 | 买家ID: |
| 18 | merchant_id | mediumint | 8 | 0 | N | N | 0 | 商家ID: |
| 19 | create_time | timestamp | 19 | 0 | N | N | CURRENT_TIMESTAMP | 创建时间: |
| 20 | update_time | timestamp | 19 | 0 | N | N | CURRENT_TIMESTAMP | 更新时间: |
| 21 | description | varchar | 255 | 0 | Y | N | 描述:[0,255]用于产品规格描述 | |
| 22 | state | varchar | 16 | 0 | N | N | 待付款 | 订单状态:待付款,待发货,待签收,已签收,待退款,已退款,已拒绝,已完成 |
| 23 | remark | text | 65535 | 0 | Y | N | 订单备注 | |
| 24 | delivery_state | varchar | 16 | 0 | Y | N | 未配送 | 发货状态:未配送,已配送 |
| 25 | vip_discount | double | 11 | 2 | Y | N | 0.00 | 折扣 |
| 编号 | 名称 | 数据类型 | 长度 | 小数位 | 允许空值 | 主键 | 默认值 | 说明 |
| 1 | praise_id | int | 10 | 0 | N | Y | 点赞ID: | |
| 2 | user_id | int | 10 | 0 | N | N | 0 | 点赞人: |
| 3 | create_time | timestamp | 19 | 0 | N | N | CURRENT_TIMESTAMP | 创建时间: |
| 4 | update_time | timestamp | 19 | 0 | N | N | CURRENT_TIMESTAMP | 更新时间: |
| 5 | source_table | varchar | 255 | 0 | Y | N | 来源表: | |
| 6 | source_field | varchar | 255 | 0 | Y | N | 来源字段: | |
| 7 | source_id | int | 10 | 0 | N | N | 0 | 来源ID: |
| 8 | status | bit | 1 | 0 | N | N | 1 | 点赞状态:1为点赞,0已取消 |
| 编号 | 名称 | 数据类型 | 长度 | 小数位 | 允许空值 | 主键 | 默认值 | 说明 |
| 1 | slides_id | int | 10 | 0 | N | Y | 轮播图ID: | |
| 2 | title | varchar | 64 | 0 | Y | N | 标题: | |
| 3 | content | varchar | 255 | 0 | Y | N | 内容: | |
| 4 | url | varchar | 255 | 0 | Y | N | 链接: | |
| 5 | img | varchar | 255 | 0 | Y | N | 轮播图: | |
| 6 | hits | int | 10 | 0 | N | N | 0 | 点击量: |
| 7 | create_time | timestamp | 19 | 0 | N | N | CURRENT_TIMESTAMP | 创建时间: |
| 8 | update_time | timestamp | 19 | 0 | N | N | CURRENT_TIMESTAMP | 更新时间: |
| 编号 | 名称 | 数据类型 | 长度 | 小数位 | 允许空值 | 主键 | 默认值 | 说明 |
| 1 | specialty_dishes_id | int | 10 | 0 | N | Y | 特色餐品ID | |
| 2 | merchant_users | int | 10 | 0 | Y | N | 0 | 商家用户 |
| 3 | store_name | varchar | 64 | 0 | Y | N | 店铺名称 | |
| 4 | meal_name | varchar | 64 | 0 | Y | N | 餐品名称 | |
| 5 | meal_specifications | varchar | 64 | 0 | Y | N | 餐品规格 | |
| 6 | monthly_sales_volume | varchar | 64 | 0 | Y | N | 月销售量 | |
| 7 | cart_title | varchar | 125 | 0 | Y | N | 标题:[0,125]用于产品html的标签中 | |
| 8 | cart_img | text | 65535 | 0 | Y | N | 封面图:用于显示于产品列表页 | |
| 9 | cart_description | varchar | 255 | 0 | Y | N | 描述:[0,255]用于产品规格描述 | |
| 10 | cart_price_ago | double | 8 | 2 | N | N | 0.00 | 原价:[1] |
| 11 | cart_price | double | 8 | 2 | N | N | 0.00 | 卖价:[1] |
| 12 | cart_inventory | int | 10 | 0 | N | N | 0 | 商品库存 |
| 13 | cart_type | varchar | 64 | 0 | N | N | 未分类 | 商品分类: |
| 14 | cart_content | longtext | 2147483647 | 0 | Y | N | 正文:产品的主体内容 | |
| 15 | cart_img_1 | text | 65535 | 0 | Y | N | 主图1: | |
| 16 | cart_img_2 | text | 65535 | 0 | Y | N | 主图2: | |
| 17 | cart_img_3 | text | 65535 | 0 | Y | N | 主图3: | |
| 18 | cart_img_4 | text | 65535 | 0 | Y | N | 主图4: | |
| 19 | cart_img_5 | text | 65535 | 0 | Y | N | 主图5: | |
| 20 | create_time | datetime | 19 | 0 | N | N | CURRENT_TIMESTAMP | 创建时间 |
| 21 | update_time | timestamp | 19 | 0 | N | N | CURRENT_TIMESTAMP | 更新时间 |
表upload (文件上传)
| 编号 | 名称 | 数据类型 | 长度 | 小数位 | 允许空值 | 主键 | 默认值 | 说明 |
| 1 | upload_id | int | 10 | 0 | N | Y | 上传ID | |
| 2 | name | varchar | 64 | 0 | Y | N | 文件名 | |
| 3 | path | varchar | 255 | 0 | Y | N | 访问路径 | |
| 4 | file | varchar | 255 | 0 | Y | N | 文件路径 | |
| 5 | display | varchar | 255 | 0 | Y | N | 显示顺序 | |
| 6 | father_id | int | 10 | 0 | Y | N | 0 | 父级ID |
| 7 | dir | varchar | 255 | 0 | Y | N | 文件夹 | |
| 8 | type | varchar | 32 | 0 | Y | N | 文件类型 |
表user (用户账户:用于保存用户登录信息)
| 编号 | 名称 | 数据类型 | 长度 | 小数位 | 允许空值 | 主键 | 默认值 | 说明 |
| 1 | user_id | mediumint | 8 | 0 | N | Y | 用户ID:[0,8388607]用户获取其他与用户相关的数据 | |
| 2 | state | smallint | 5 | 0 | N | N | 1 | 账户状态:[0,10](1可用|2异常|3已冻结|4已注销) |
| 3 | user_group | varchar | 32 | 0 | Y | N | 所在用户组:[0,32767]决定用户身份和权限 | |
| 4 | login_time | timestamp | 19 | 0 | N | N | CURRENT_TIMESTAMP | 上次登录时间: |
| 5 | phone | varchar | 11 | 0 | Y | N | 手机号码:[0,11]用户的手机号码,用于找回密码时或登录时 | |
| 6 | phone_state | smallint | 5 | 0 | N | N | 0 | 手机认证:[0,1](0未认证|1审核中|2已认证) |
| 7 | username | varchar | 16 | 0 | N | N | 用户名:[0,16]用户登录时所用的账户名称 | |
| 8 | nickname | varchar | 16 | 0 | Y | N | 昵称:[0,16] | |
| 9 | password | varchar | 64 | 0 | N | N | 密码:[0,32]用户登录所需的密码,由6-16位数字或英文组成 | |
| 10 | | varchar | 64 | 0 | Y | N | 邮箱:[0,64]用户的邮箱,用于找回密码时或登录时 | |
| 11 | email_state | smallint | 5 | 0 | N | N | 0 | 邮箱认证:[0,1](0未认证|1审核中|2已认证) |
| 12 | avatar | varchar | 255 | 0 | Y | N | 头像地址:[0,255] | |
| 13 | open_id | varchar | 255 | 0 | Y | N | 针对获取用户信息字段 | |
| 14 | create_time | timestamp | 19 | 0 | N | N | CURRENT_TIMESTAMP | 创建时间: |
| 15 | vip_level | varchar | 255 | 0 | Y | N | 会员等级 | |
| 16 | vip_discount | double | 11 | 2 | Y | N | 0.00 | 会员折扣 |
表user_group (用户组:用于用户前端身份和鉴权)
| 编号 | 名称 | 数据类型 | 长度 | 小数位 | 允许空值 | 主键 | 默认值 | 说明 |
| 1 | group_id | mediumint | 8 | 0 | N | Y | 用户组ID:[0,8388607] | |
| 2 | display | smallint | 5 | 0 | N | N | 100 | 显示顺序:[0,1000] |
| 3 | name | varchar | 16 | 0 | N | N | 名称:[0,16] | |
| 4 | description | varchar | 255 | 0 | Y | N | 描述:[0,255]描述该用户组的特点或权限范围 | |
| 5 | source_table | varchar | 255 | 0 | Y | N | 来源表: | |
| 6 | source_field | varchar | 255 | 0 | Y | N | 来源字段: | |
| 7 | source_id | int | 10 | 0 | N | N | 0 | 来源ID: |
| 8 | register | smallint | 5 | 0 | Y | N | 0 | 注册位置: |
| 9 | create_time | timestamp | 19 | 0 | N | N | CURRENT_TIMESTAMP | 创建时间: |
| 10 | update_time | timestamp | 19 | 0 | N | N | CURRENT_TIMESTAMP | 更新时间: |
5 系统实现
在此部分内容中,主要通过系统功能的运行效果图展示前面设计的最终结果。系统实现对编制人员的技术能力有较高要求,因为需要他们使用编程的方式去实现系统设计的方案。
5.1用户功能模块
5.1.1 用户注册界面
用户点击首页左上角“注册”按钮进入注册页面,填写个人账号+密码+姓名+头像+邮箱+性别等信息后点击“注册”,点击“注册”按钮后系统会验证两次输入的密码是否一致,验证输入的账户名和数据库表中已经注册的账户名是否重复,验证通过后即可注册成功。其用户注册界面展示如下图5-1所示。

图5-1用户注册界面图
5.1.2 用户登录界面
用户注册成功后可以通过输入账号和密码进行登录,当用户输入完信息并点击“登录”按钮后,系统会验证输入的信息是否完整和准确,验证通过后即可完成登录,用户登录界面如下图5-2所示。

图5-2用户登录界面图
5.1.3 前台首页
当用户登录系统后台可查看前台首页、公告信息、特色餐品、餐饮资讯、评价反馈、商城管理(我的地址、我的购物车、我的订单)、我的账户、个人中心等信息,前台首页界面如下图5-3所示。

图5-3 前台首页界面图
5.1.4 特色餐品界面
当用户点击首页上的任一商品按钮将页面可查看商家发布的餐品详细信息,进入到特色餐品的展示界面,在展示界面可以查看餐品的图片、原价、卖价、详情和评论等信息,同时可以进行收藏、加入购物车或在线购买支付等操作,餐品详情的展示页面如图5-4所示。

图5-4 餐品详情界面图
5.1.5 评价反馈界面
当用户点击首页的“评价反馈”页面后,用户可对购买的餐品订单进行反馈,提交评价反馈界面如下图5-5所示。

图5-5 提交评价反馈界面图
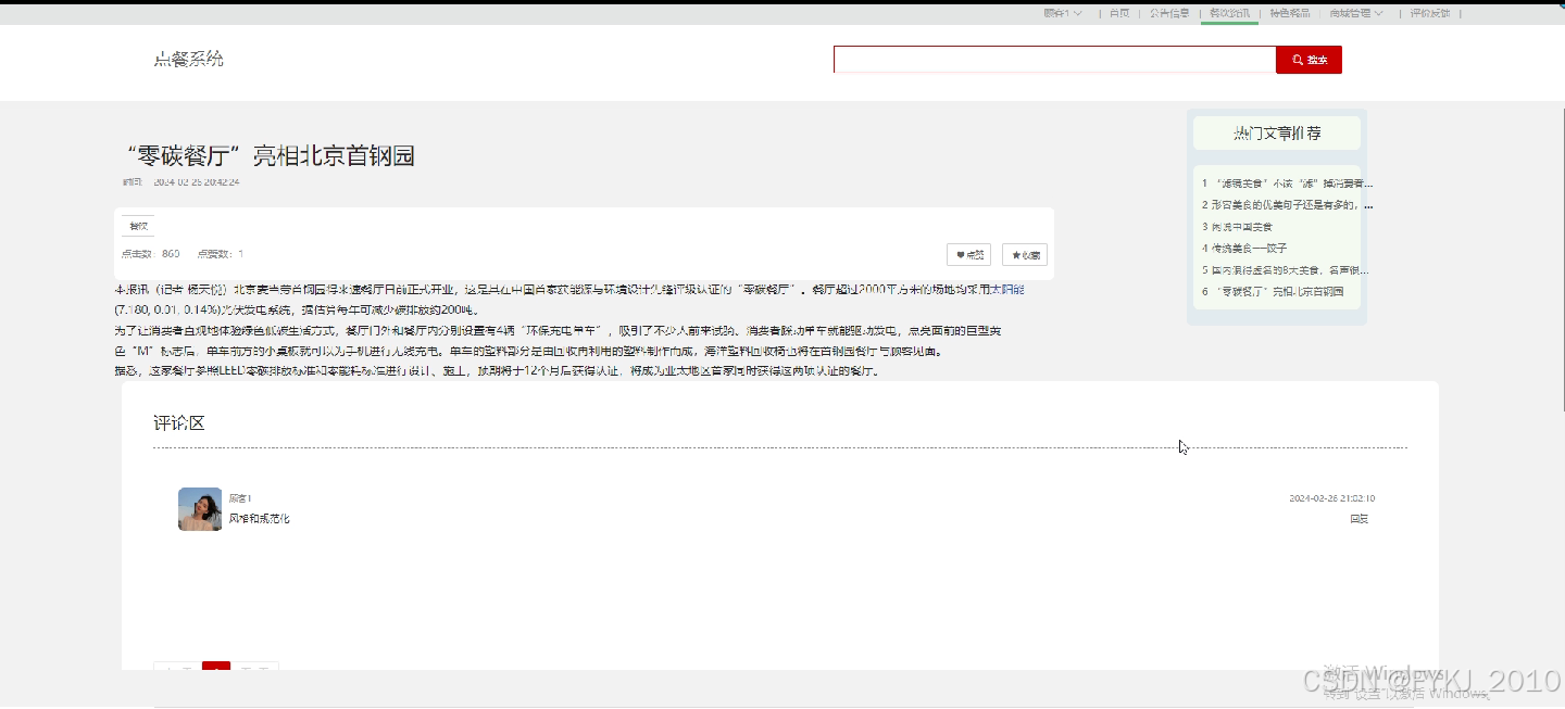
用户在“餐饮资讯”页面可通过关局部搜索查看餐饮资讯信息,对喜欢的资讯信息可进行收藏、点赞或评论等操作,餐饮资讯详情界面如下图5-6所示。

图5-6 餐饮资讯详情界面图
当用户点击“我的订单”页面可查看已付款和待付款订单,对未支付的订单可进行在线支付,其界面如下图5-8所示。

图5-8 我订单界面
当用户点击首页右上方的“个人中心”后将会进入后台首页,可以查看个人首页、评价反馈、配送列表、收藏等信息。个人中心界面如下图5-9所示。

图5-9个人中心界面图
5.1.9收藏界面
当用户点击首页左上角“个人中心”这个按钮,点击“收藏”可以搜索查看收藏信息,对不喜欢收藏的商品可进行删除操作。我的收藏界面如下图5-10所示。

图5-10 收藏管理界面图
当用户点击“配送列表”页面支持配送状态、签收状态等进行搜索查询发货和签收信息,可查看订单号、商品名称、购买数量、配送状态、签收状态等详细信息,其界面如下图5-9所示。

图5-11 配送列表界面
5.2管理员功能模块
输入账号、密码进行验证登录,当管理员输入完信息并点击“登录”按钮后,系统会验证输入的信息是否完整和准确,验证通过后即可完成登录。管理员登录界面如下图5-12所示。

图5-12管理员登录界面图
管理员在“轮播图”界面可以对轮播图进行查看和管理,在轮播图界面点击“添加”按钮进入添加页面、填写标题、上传图片和链接即可完成轮播图的添加,还可以对轮播图进行查询、重置、删除操作。轮播图管理界面如下图5-13所示。

图5-13添加轮播图界面图
管理人员在“用户管理”这一菜单中可以对顾客用户、商家用户以及管理员进行管理。界面如下图5-14所示。

图5-14系统用户管理界面图
管理人员在“商城管理”这一菜单中可以对商品信息进行查询和添加分类管理。
在分类添加页面填写分类名称完成分类列表的信息添加,还可以进行查询、重置、删除操作。界面如下图5-15所示。

图5-15分类列表管理界面图
管理人员在“资讯管理”页面可对餐饮资讯以及资讯分类进行管理,以添加餐饮资讯为例,界面如下图5-16所示。

图5-16资讯管理界面图
商家用户在“特色餐品”一栏可对发布的特色餐品进行管理,也可编辑标题、标签、描述、分类、卖价、原价等详细信息进行发布商品,其界面如下图5.17所示。

图5-17发布特色餐品界面图
商家用户在“订单列表”界面可以查看自家店铺的所有订单信息并安排配送操作,还可以进行查询或删除操作。其管理界面如下图5-18所示。

图5-18订单列表界面图
商家用户在评价反馈界面可查看所有用户对餐品订单的评价反馈。界面如下图5-19所示。

图5-19评价反馈界面图
6系统测试
这部分内容主要是把前期编码完成的系统,当成是计算机系统的一部分,并结合一些数据,计算机硬件和支持的软件进行集成测试和确认测试。之所以要进行最后的测试步骤,原因在于检查制作的系统与需求说明书的比较中,存在的差异问题。进一步确认制作的系统在功能与性能上跟需求说明书当中的要求相符。
6.1 系统测试的类型
检测系统是否合格,需要用到很多的测试类型。接下来就对这部分内容进行描述。
功能测试:这是系统测试中,首先进行的测试内容,其属于黑盒测试。主要检验制作的系统与需求说明文档的相符程度,还有它们之间存在的差异问题。
性能测试:主要测试制作的系统,在同时面对很多的用户请求时,该系统的应对能力。同时也是检查制作的系统跟事先预定的系统性能存在的差距问题。这样的方法通常在实时系统中,或者是嵌入式系统中运用得比较多。
容量测试:这种方法针对数据。检查正常运行的系统对数据处理的容量值。
安全性测试:这种方法常用于检验系统中设置的安全保护机制对来自非法用户的攻击时是否有效。而检测系统中的信息保护机制就需要使用常见安全测试中的保护测试来验证。
健壮性测试:这种测试还有一个别称是容错测试,通常运用故障插入法来检测系统的容错能力,看系统是否可以忽略故障保持继续运行,或者是检测系统应对故障时的自动恢复能力。
兼容性测试:面对计算机的各种软硬件环境,检测本系统是否可以兼容。
易用性测试:这种方法主要是面向用户,检测用户是否很容易理解和使用系统。
6.2 功能测试
点餐系统在经历最后的测试环节,需要检验本系统的功能安全性,功能适用性等内容,最终得出测试结论。
表6.1 功能测试数据表
| 符合要求 | |
| 符合要求 | |
| 符合要求 | |
| 符合要求 | |
| 符合要求 |
6.3 可用性测试
通常来说,一个布局合理,显示的内容无错别字,并具备合理正常的操作逻辑的系统往往很受欢迎,而且可以提升访问者的使用时间以及访问率。
表6.2 可用性测试数据表
| 测试内容 | 测试结果 |
| 合理 | |
| 合理 | |
| 能 | |
| 无 | |
| 检查系统功能有无友好性 | 有 |
| 能 | |
| 无 | |
| 检查系统有无提供帮助信息 | 有 |
6.4 测试结果分析
点餐系统经过了编码阶段的单元测试,和最后的系统整体测试等测试后,对于用户要求的功能,本系统都进行了实现,各个模块都运行正常。在面对一些故障性问题时,本系统也有相应的应对办法,并且本系统可以保持24小时正常运转。因此,点餐系统可以交付用户使用。
结 论
2023年的今天,计算机技术已经相当成熟。它的发展推动了许多行业改头换面,计算机的出现使人类社会有了进一步降低人力物力和资源的方法。
本文利用SSM框架和MySQL数据库技术,完成了点餐系统。经调试结果显示,本系统基本可以满足一个点餐系统的业务需要。系统界面简洁而有美感,易操作,做出了自己的特色,然而因为时间仓促再加上缺乏系统开发经验和仅依靠少数问卷调查方式,因此本系统还存在不少缺陷、不足,比如:
1. 数据输入的格式并没有全部检验,所以很难保证数据的准确,可能有一些不符合规则的数据也可以通过检验。
2. 系统功能还不够完善,无法提供丰富多彩的在线功能。
本系统还存在一些漏洞没有解决,在现实应用情境中很难保证完全不出错,但相信通过再次完善,可以调试出真正符合实际的点餐系统。
[1]李康. 基于单片机的无线点餐系统设计[J]. 电子制作, 2024, 32 (01): 23-26.
[2]任宏, 李春林, 李晓峰. 基于Hadoop技术的物联网大数据同步存储系统设计[J]. 网络安全和信息化, 2023, (12): 85-87.
[3]王馗, 吴勇灵. 基于微信小程序的点餐系统设计与实现[J]. 现代信息科技, 2023, 7 (22): 30-35+39.
[4]邹文景, 唐良运, 甘莹, 孙刚. 基于Hadoop技术的物联网大数据同步存储系统设计[J]. 电子设计工程, 2023, 31 (18): 114-117+122.
[5]曾慧群. 基于Android的智慧点餐系统设计与实现[J]. 现代信息科技, 2023, 7 (14): 15-19.
[6]李志伟. 基于Eclipse+SDK开发平台的无线点餐系统设计[J]. 信息与电脑(理论版), 2023, 35 (12): 125-128.
[7]黄李垚, 何妙婧, 赖彦蓉, 诸韶婉, 方强, 曲春波. 高校食堂智慧化点餐与营养分析系统设计与探讨[J]. 农产品加工, 2023, (05): 116-120.
[8]张芮绮. 线上餐厅管理系统的设计[J]. 科技风, 2023, (06): 4-6.
[9]何佳颖, 王永翠, 李坤, 刘音序. 高效率就餐系统的创新式设计与实现[J]. 电子技术与软件工程, 2023, (04): 45-48.
[10]Yang Shengying, Jin Wuyin, Yu Yunxiang, Hashim Kamarul Faizal. Optimized hadoop map reduce system for strong analytics of cloud big product data on amazon web service[J]. Information Processing and Management, 2023, 60 (3):
[11]叶梦君, 焦冰. 基于Linux的点餐系统的设计与实现[J]. 电脑知识与技术, 2023, 19 (03): 44-46+50.
[12]张杰, 武星好, 于雅楠. 智能餐厅综合系统的设计与开发[J]. 现代信息科技, 2023, 7 (02): 156-160.
[13]刘德凤. 酒店点餐系统的设计与实现[J]. 电子技术与软件工程, 2022, (22): 173-176.
[14]时庭庭. 酒店会员点餐系统的设计与实现[D]. 东华大学, 2021.
[15]黄思杨. 基于协同过滤推荐的安卓点餐系统的设计与实现[D]. 南昌大学, 2020.
[16]Energy - Solar Energy; Investigators from Australian National University Report New Data on Solar Energy (Performance Enhancement of Cavity Receivers With Spillage Skirts and Secondary Reflectors In Concentrated Solar Dish and Tower Systems)[J]. Energy & Ecology, 2020, 371-.
[17]Kothari Anshul, Sharma Priyanka. Efficient Automatic Food Ordering System using FPGA and ZigBee[J]. International Journal of Advanced Engineering Research and Science, 2020, 7 (3): 191-194.
[18]项健. 高校餐厅健康点餐系统开发及其风险分析[D]. 南京邮电大学, 2019.
[19]Novo Labs Inc.; Patent Application Titled "Contextual Restaurant Ordering System" Published Online (USPTO 20190251611)[J]. Computer Weekly News, 2019,
[20]周建亮. 餐饮业智能点餐系统的设计与实现[D]. 北京邮电大学, 2019.
致 谢
伴随着毕设项目的制作完成,也就意味着我们即将离开校园。回想几年的大学时光,不由得想起身边常伴的同学,授课的老师,还有毕设指导的老师们。
大学这几年,身边的同学为我提供了很多的帮助,不管是生活上,还是学习上,每次遇到问题,这些同学们都会耐心解答,有时为了避免我再次犯错,他们也会时不时提醒我。本次毕设制作期间,这些老同学也是互相分享开发经验,还有文档编写的技巧,从开题报告,还有任务书以及最后的论文等文档上,大家都是互相提出建议,互相参考一些编写经验和技巧。如此,我们才会进展得比较顺利。此刻,真心感谢这些老同学!
唯一不能忘记的是导师,平均每个导师都带了很多个毕业生,所以能够想象他们非常忙,因为一到毕业季,他们需要指导学生们毕业,还需要正常授课。作为本届毕业生,我也能够体会导师的辛苦和不容易。毕设制作的环节有很多,但是我的导师在进行的每个环节都严格要求我认真努力对待本项目,也对我编程技术上提出了很多至关重要的建议,还对一些比较细微但是也比较关键的部分向我进行了多次强调,让我少走弯路,可以如期实现本系统。此刻,真心感谢导师!
校园里的授课老师不仅有本专业的老师,也有其他专业的老师们,他们都教过我们课程,向我们传授知识,有了这些知识积累,我在本次毕设制作中,才知道有些问题该如何运用知识处理,此刻,感谢那些授课老师。
最后时刻,我要感谢校园,祝愿校园更加强大!
免费领取项目源码,请关注❥点赞收藏并私信博主,谢谢~

被折叠的 条评论
为什么被折叠?



