编者案:做支付就不能想着只做支付,如何从支付全局的视角来看待问题对你理解这个行业是非常重要的。什么是全局视角?我的理解是信息流 + 资金流,或者说 支付 + 解决方案。
信息流?资金流?支付+解决方案
信息流:一笔支付交易在各个参与方系统进行信息传递,它就是信息流
资金流:一笔支付交易在各个参与方的备付金账户&商户银行的资金流程,它就是资金流
支付+解决方案:支付机构根据现在已有的支付产品,给特定行业客户定制的解决方案;为什么要?第一:合规;第二:你不主动适应市场,不给客户完整的解决方案,客户不会接入你。
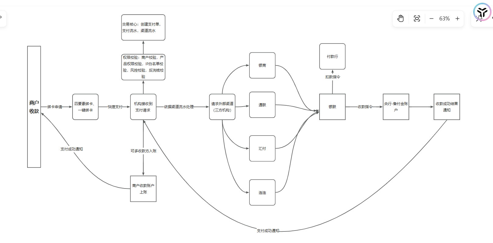
概要:本文会从一个商户基本入驻聚合支付服务商为例,绘制其如何在聚合多通道的情况下,将一笔收款进行处理及资金二清问题。
商户入驻
这里的流程不需要开发去参与,一般都有商务、产品经理给客户提供解决方案;技术支持负责与商户的对接,遇到测试环境不容易理解的技术问题会交由开发人员进行解释。

收款 + 分账
收款-分账
本图以银行卡收单为例,支付参与方有:
- 用户
- 商户
- 聚合支付服务商
- 三方支付机构
- 银联
- 发卡行
商户通过聚合支付服务商支付接口,前置完成快捷绑卡后发起支付请求,经聚合支付服务商向三方支付机构(持牌机构)发起快捷支付,由清算机构(银联)向发卡行发起扣款指令,扣除用户银行卡余额;
最终银联在清算批次内给三方支付机构存管备付金账户入账,聚合支付服务商在收到支付成功通知后会按照商户的分账请求,将该笔收款资金分账到指定的待结算账户;
最终商户在T+1或其他约定结算时间待资金结算至结算账户后可以通过提现的方式提到结算卡中。

资金流

来自:一名现在喜欢通过画图来将复杂问题简单化的程序猿(行业:支付机构)
1099

被折叠的 条评论
为什么被折叠?



