「已注销」
码龄5年
关注
提问 私信
  • 博客:78,501
    78,501
    总访问量
  • 42
    原创
  • 暂无
    排名
  • 13
    粉丝
  • 0
    铁粉
IP属地以运营商信息为准,境内显示到省(区、市),境外显示到国家(地区)
IP 属地:广东省
  • 加入CSDN时间: 2020-05-14
博客简介:

YTHAAA的博客

查看详细资料
个人成就
  • 获得40次点赞
  • 内容获得9次评论
  • 获得213次收藏
  • 代码片获得387次分享
创作历程
  • 4篇
    2022年
  • 38篇
    2021年
成就勋章
创作活动更多

AI大模型如何赋能电商行业,引领变革?

如何使用AI技术实现购物推荐、会员分类、商品定价等方面的创新应用?如何运用AI技术提高电商平台的销售效率和用户体验呢?欢迎分享您的看法

184人参与 去创作
  • 最近
  • 文章
  • 代码仓
  • 资源
  • 问答
  • 帖子
  • 视频
  • 课程
  • 关注/订阅/互动
  • 收藏
搜TA的内容
搜索 取消

深度学习------神经网络图像识别(tensorflow实现)

本指南将训练一个神经网络模型,对运动鞋和衬衫等服装图像进行分类。即使您不理解所有细节也没关系;这只是对完整 TensorFlow 程序的快速概述,详细内容会在您实际操作的同时进行介绍。本指南使用了 tf.keras,它是 TensorFlow 中用来构建和训练模型的高级 API。
原创
发布博客 2022.05.13 ·
2075 阅读 ·
2 点赞 ·
3 评论 ·
20 收藏

用python计算矩阵特征值和特征向量

import numpy as npA = np.array([[1, -1, 3],[-5, 3, 9],[1, 0, -2]])eigenvalue, featurevector = np.linalg.eig(A)print(eigenvalue)print(featurevector)<<<[-3.27491722 1. 4.27491722][[ 0.43401893 0.6882472 -0.33619158][ 0.83410767 0.6
原创
发布博客 2022.04.16 ·
6273 阅读 ·
2 点赞 ·
1 评论 ·
19 收藏

机器学习决策树

决策树(DTs)是一种用于分类和回归的非参数有监督学习方法。其目标是创建一个模型,通过学习从数据特性中推断出的简单决策规则来预测目标变量的值。决策树的一些优点:1.易于理解和解释。树可以被可视化。2.能够处理多输出问题。3.使用白盒模型。如果给定的情况在模型中是可以观察到的,那么对条件的解释就很容易用布尔逻辑来解释。相反,在黑箱模型中(例如,在人工神经网络中),结果可能很难解释。4.可以使用统计测试验证模型。这样就有可能对模型的可靠性作出解释。5.即使它的假设在某种程度上被生成数据的真实模型所违
原创
发布博客 2022.04.03 ·
1894 阅读 ·
0 点赞 ·
0 评论 ·
1 收藏

使用SQL Server创建一个表

CREATE TABLE website ( id int NOT NULl, name varchar(20) NOT NULL, url varchar(30), age tinyint NOT NULL, alexa int NOT NULL, PRIMARY KEY (id));--创建一个表sp_help website;--查看表的结构
原创
发布博客 2022.04.03 ·
140 阅读 ·
0 点赞 ·
0 评论 ·
0 收藏

用python matplotlib进行绘图

Errorbar limit selectionIllustration of selectively drawing lower and/or upper limit symbols on errorbars using the parameters , of errorbar.uplimslolimsAlternatively, you can use 2xN values to draw errorbars in only one direction.Similarly and can be u
原创
发布博客 2021.12.09 ·
952 阅读 ·
0 点赞 ·
0 评论 ·
0 收藏

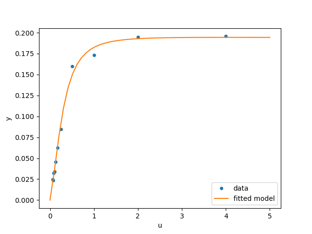
python scipy.optimize least_squares实现最小二乘法

Least-squares minimization (least_squares)The code below implements least-squares estimation of and finally plots the original data and the fitted model function:X
原创
发布博客 2021.12.04 ·
2867 阅读 ·
0 点赞 ·
0 评论 ·
3 收藏

python scipy.optimize curve_fit拟合非线性函数

# -*- coding: utf-8 -*-"""Created on Wed Dec 1 23:27:21 2021@author: Machi"""import matplotlib.pyplot as pltimport numpy as npfrom scipy.optimize import curve_fitimport seaborn as snssns.set(color_codes=True)np.random.seed(20211201)e = np.r
原创
发布博客 2021.12.01 ·
1918 阅读 ·
0 点赞 ·
0 评论 ·
7 收藏

用python进行时间序列分析

import pandas as pdimport numpy as npimport matplotlib.pyplot as pltimport seaborn as sns from statsmodels.graphics.tsaplots import plot_acf from statsmodels.tsa.stattools import adfuller as ADF from statsmodels.graphics.tsaplots import plot_pa
原创
发布博客 2021.11.20 ·
1806 阅读 ·
0 点赞 ·
0 评论 ·
2 收藏

用python画散点图

# -*- coding: utf-8 -*-"""Created on Tue Nov 16 20:38:41 2021@author: Machi"""import numpy as npimport matplotlib.pyplot as plt# Fixing random state for reproducibility%config InlineBackend.figure_format = 'retina'np.random.seed(19680801)N =
原创
发布博客 2021.11.16 ·
756 阅读 ·
0 点赞 ·
0 评论 ·
0 收藏

利用python,使用直方图绘制累积分布图

import numpy as npimport matplotlib.pyplot as plt%config InlineBackend.figure_format = 'retina'np.random.seed(190801)mu = 200sigma = 25n_bins = 50x = np.random.normal(mu, sigma, size=100)fig, ax = plt.subplots(figsize=(8, 4))# plot the cumulat
原创
发布博客 2021.11.16 ·
3440 阅读 ·
1 点赞 ·
0 评论 ·
9 收藏

用python进行方差分析(简单版)

from scipy.stats import f_onewayimport numpy as npx = np.random.normal(10, 5, 20)y = np.random.normal(10, 5, 20)result = f_oneway(x,y)print(result)F_onewayResult(statistic=0.05215619706951725, pvalue=0.8205774635543236)
原创
发布博客 2021.11.16 ·
2019 阅读 ·
1 点赞 ·
0 评论 ·
1 收藏

Matplotlib.pdf

发布资源 2021.11.15 ·
pdf

利用python的matplotlib库进行简单的绘图

# -*- coding: utf-8 -*-"""Created on Mon Nov 15 21:19:53 2021@author: Machi"""import matplotlib.pyplot as pltimport numpy as np%config InlineBackend.figure_format = 'retina'x = np.linspace(0, 2, 100)# Note that even in the OO-style, we use `.py
原创
发布博客 2021.11.15 ·
698 阅读 ·
0 点赞 ·
0 评论 ·
0 收藏

用python进行方差分析

# -*- coding: utf-8 -*-"""Created on Sun Nov 14 11:09:44 2021@author: Machi"""import numpy as npimport pandas as pdimport seaborn as snsimport matplotlib.pyplot as pltfrom statsmodels.formula.api import olsfrom statsmodels.stats.anova import an
原创
发布博客 2021.11.14 ·
855 阅读 ·
0 点赞 ·
0 评论 ·
1 收藏

用r语言进行方差分析

a = rnorm(200)b = rnorm(200)table = data.frame( x = c(a), y = c(b) )aov.manu <- aov(y ~ x, data=table)summary(aov.manu)
原创
发布博客 2021.11.14 ·
1247 阅读 ·
0 点赞 ·
0 评论 ·
0 收藏

用python实现牛顿法,求解非线性方程的解

# -*- coding: utf-8 -*-"""Created on Sat Nov 13 09:29:27 2021@author: Machi"""import sympy as spx = sp.symbols('x')def f(x): return x**3 - xdef df_value(x,x_value): dy = sp.diff(f(x),x) y_value = float(dy.evalf(
原创
发布博客 2021.11.13 ·
1032 阅读 ·
0 点赞 ·
0 评论 ·
1 收藏

r语言拟合MA模型,及时序图,自相关图,偏自相关图

e<-rnorm(100)x1<-filter(e,filter = c(1,-0.5),method = "convolution",circular = T)plot(x1)acf(x1)pacf(x1)
原创
发布博客 2021.11.11 ·
3898 阅读 ·
1 点赞 ·
0 评论 ·
18 收藏

用python求导

# -*- coding: utf-8 -*-"""Created on Mon Nov 8 21:36:35 2021@author: Machi"""import sympy as spx, y, z = sp.symbols('x y z')func = z * sp.sin(2 * sp.pi ** x + x ** y / 5)func_x = sp.diff(func, x)func_y = sp.diff(func, y)func_z = sp.diff(func,
原创
发布博客 2021.11.08 ·
781 阅读 ·
0 点赞 ·
0 评论 ·
1 收藏

用python求cdf和分位数

# -*- coding: utf-8 -*-"""Created on Fri Nov 5 21:44:19 2021@author: Machi"""from scipy.stats import normq = norm.cdf(0,0,1) print(q)print(norm.ppf(q,0,1)) 0.50.0
原创
发布博客 2021.11.05 ·
929 阅读 ·
0 点赞 ·
0 评论 ·
0 收藏

正态性检验(偏度和峰度)python

# -*- coding: utf-8 -*-"""Created on Mon Nov 1 20:20:05 2021@author: 86158"""import numpy as npfrom scipy.stats import normaltestv = np.random.normal(size=100)print(normaltest(v))结果:NormaltestResult(statistic=0.2786470828038562, pvalue=0.86
原创
发布博客 2021.11.01 ·
861 阅读 ·
0 点赞 ·
0 评论 ·
0 收藏
加载更多