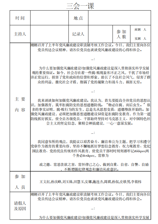
报表需求:主要内容高度要跟随右侧的动态内容自动增高,其他控件自动调整位置,翻页时表格线显示更完整。报表内容如下

报表内容
实现打印效果:


实现方式:通过引入Element Group,把Frame放到Element Group中,然后把静态文本主要内容和动态文本放到Frame中。

设置Frame的PositionType为float(位置会自动调整),设置Stretch Type为ElementGroupHeight。

设置静态文本主要内容的PositionType为float(位置会自动调整),设置Stretch Type为ElementGroupHeight。
报表布局动态调整与打印优化
        
                  
                  
                  
                  
本文介绍了如何通过使用ElementGroup和Frame来实现报表内容的动态调整,确保主要内容随右侧动态内容自动增高,并保持其他控件位置。设置PositionType为float和StretchType为ElementGroupHeight,以及调整TextAdjust属性,可以实现报表的自动布局和打印时表格线的完整显示。通过这种方法,能够提升报表的视觉效果和用户体验。
          
最低0.47元/天 解锁文章
                          
                      
      
          
                
                
                
                
              
                
                
                
                
                
              
                
                
                    
              
            
                  
					9812
					
被折叠的  条评论
		 为什么被折叠?
		 
		 
		
    
  
    
  
					
					
					


            