[独有源码]java-jsp爱心捐赠物资信息系统5p4a0规划与实现适合自己的毕业设计的策略

本项目包含程序+源码+数据库+LW+调试部署环境,文末可获取一份本项目的java源码和数据库参考。

系统的选题背景和意义

选题背景: 在当今社会,爱心捐赠活动已经成为一种常见的公益行为。随着社会的发展和人们对于公益事业的关注度不断提高,越来越多的人愿意通过捐赠物资来帮助那些需要帮助的人群。然而,由于信息不对称、管理不规范等问题,爱心捐赠活动中存在着一些困扰和挑战。因此,建立一个爱心捐赠物资信息系统,能够有效地解决这些问题,具有重要的现实意义。

意义: 首先,爱心捐赠物资信息系统可以提高捐赠效率。目前,许多爱心捐赠活动都是通过传统的方式进行组织和管理,如电话、邮件等。这种方式存在着信息传递不及时、捐赠物资无法精确匹配需求等问题。而通过建立一个信息系统,捐赠者和受捐者可以更加便捷地进行沟通和交流,从而提高捐赠的效率和准确性。

其次,爱心捐赠物资信息系统可以增强透明度和信任度。在一些爱心捐赠活动中,由于信息不对称和管理不规范,导致一些不法分子利用捐赠活动谋取私利。而通过建立一个信息系统,可以实现对捐赠物资的全程跟踪和监管,确保捐赠物资的合理使用和公正分配,提高公众对于爱心捐赠活动的信任度。

此外,爱心捐赠物资信息系统还可以促进资源共享和互助。在社会中,有很多人需要帮助,但是他们往往无法得到及时有效的援助。通过建立一个信息系统,可以将捐赠者和受捐者进行匹配,实现资源的共享和互助,让更多的人能够得到帮助,促进社会的和谐发展。

最后,爱心捐赠物资信息系统还可以提升公众参与度和意识。通过建立一个便捷的信息平台,可以吸引更多的人参与到爱心捐赠活动中来,增强公众对于公益事业的关注和认同,形成良好的社会氛围。

以上选题背景和意义内容是根据本选题撰写,非本作品实际的选题背景、意义或功能。各位童鞋可参考用于写开题选题和意义内容切勿直接引用。本作品的实际功能和技术以下列内容为准。

技术栈:

用户发送请求:用户通过浏览器或其他客户端向系统发送请求,请求访问特定的页面或执行特定的操作。

前端处理:前端使用JSP技术生成动态的Web页面,将页面展示给用户。用户可以在页面上进行交互,例如填写表单、点击按钮等。

请求传递到后端:用户的请求被传递到后端Java程序。后端程序接收到请求后,根据请求的类型和参数进行相应的处理。

后端业务逻辑处理:后端程序使用Java语言开发,根据业务需求进行相应的业务逻辑处理。这包括数据的处理、计算、验证等操作。

数据库交互:如果需要与数据库进行交互,后端程序使用SSM框架中的MyBatis组件来执行数据库操作。它可以通过SQL语句或者对象映射的方式来操作MySQL数据库。

数据返回给前端:后端程序处理完业务逻辑后,将结果数据返回给前端。可以是生成的HTML页面、JSON数据等形式。

前端展示结果:前端接收到后端返回的数据,根据需要进行展示。可以是渲染页面、显示提示信息等。

系统流程分析

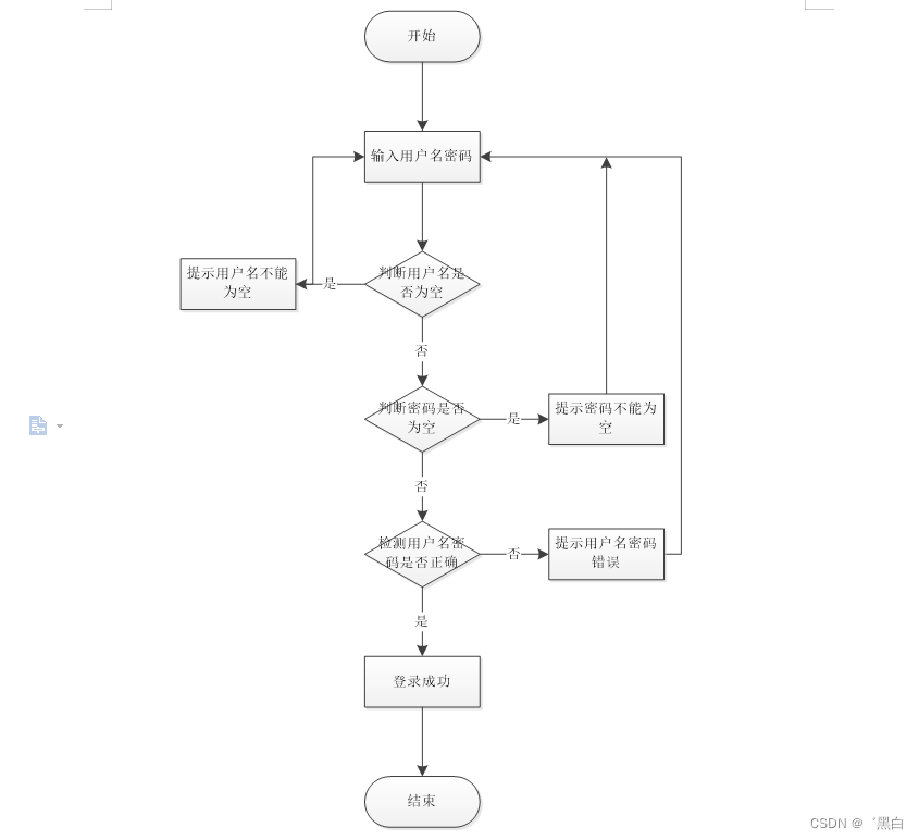
3.4.1操作流程

系统登录流程图,如图所示:

 

图3-1登录流程图

3.4.2添加信息流程

添加信息流程图,如图所示:

 

图3-2添加信息流程图

3.4.3删除信息流程

评论
添加红包

请填写红包祝福语或标题

红包个数最小为10个

红包金额最低5元

当前余额3.43前往充值 >
需支付:10.00
成就一亿技术人!
领取后你会自动成为博主和红包主的粉丝 规则
hope_wisdom
发出的红包
实付
使用余额支付
点击重新获取
扫码支付
钱包余额 0

抵扣说明:

1.余额是钱包充值的虚拟货币,按照1:1的比例进行支付金额的抵扣。
2.余额无法直接购买下载,可以购买VIP、付费专栏及课程。

余额充值