
目录
大家好,我是哪吒。
一、前情提要
在上一篇文章中,使用双异步后,如何保证数据一致性?,通过Future获取异步返回值,轮询判断Future状态,如果执行完毕或已取消,则通过get()获取返回值,get()是阻塞的方法,因此会阻塞当前线程,如果通过new Runnable()执行get()方法,那么还是需要返回AsyncResult,然后再通过主线程去get()获取异步线程返回结果。
写法很繁琐,还会阻塞主线程。
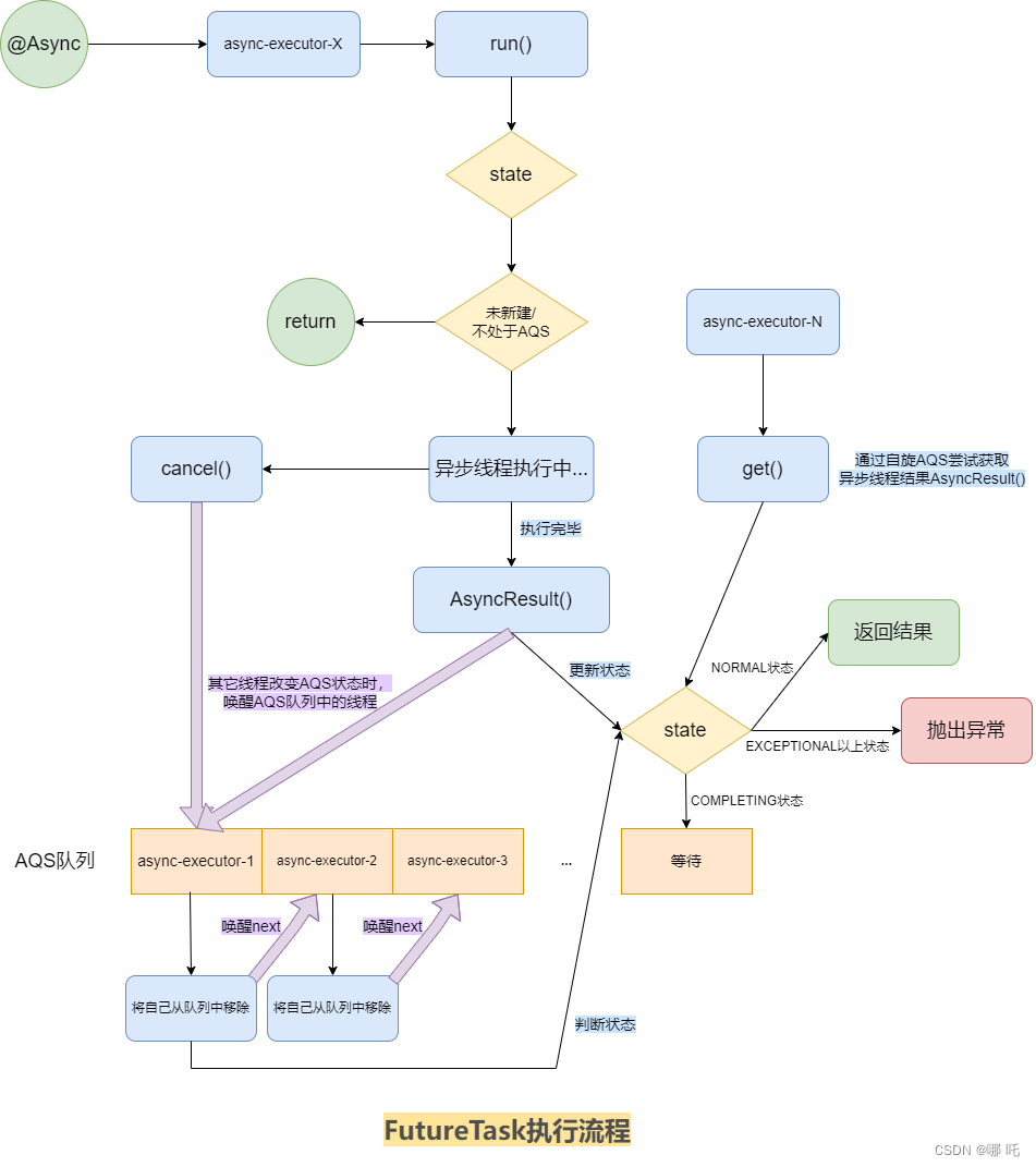
下面是FutureTask异步执行流程图:

二、JDK8的CompletableFuture
1、ForkJoinPool
Java8中引入了CompletableFuture,它实现了对Future的全面升级,可以通过回调的方式,获取异步线程返回值。
CompletableFuture的异步执行通过ForkJoinPool实现, 它使用守护线程去执行任务。
本文详细介绍了如何使用Java 8的CompletableFuture来优化异步返回值的获取,避免主线程阻塞。通过与Future的对比,展示了ForkJoinPool和ThreadPoolExecutor的差异,以及CompletableFuture如何通过回调和allOf方法解决阻塞问题。此外,还探讨了CompletableFuture的各种语法糖,如runAsync、supplyAsync、thenApply等,以实现更高效的异步编程。
订阅专栏 解锁全文
579





