自定义博客皮肤VIP专享

*博客头图:

格式为PNG、JPG,宽度*高度大于1920*100像素,不超过2MB,主视觉建议放在右侧,请参照线上博客头图

请上传大于1920*100像素的图片!

博客底图:

图片格式为PNG、JPG,不超过1MB,可上下左右平铺至整个背景

栏目图:

图片格式为PNG、JPG,图片宽度*高度为300*38像素,不超过0.5MB

主标题颜色:

RGB颜色,例如:#AFAFAF

Hover:

RGB颜色,例如:#AFAFAF

副标题颜色:

RGB颜色,例如:#AFAFAF

自定义博客皮肤

-+
  • 博客(218)
  • 资源 (27)
  • 收藏
  • 关注

原创 Android Gradle 7.1+新版本依赖变化

新的AGP的配置依赖放到了libs.versions.toml。2、App module依赖AAR即在。

2025-03-17 14:48:43 207

原创 HarmonyOS-下拉刷新

方式一:使用List、ListItem。方式二:使用Scroll。

2024-04-09 14:15:14 361

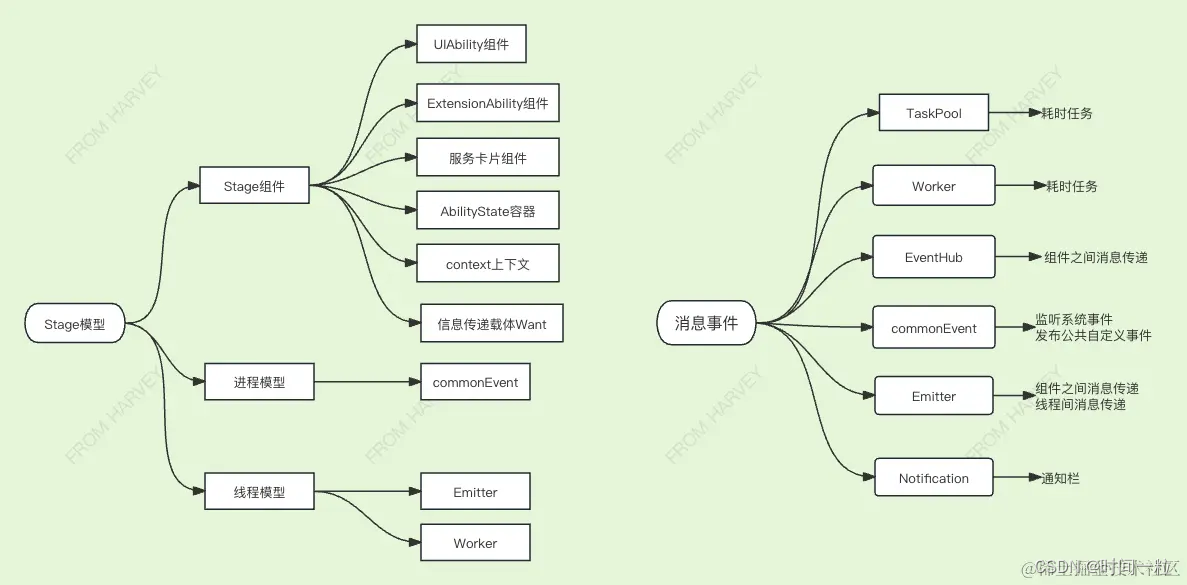
转载 HarmonyOS-消息传递

在HarmonyOS中,参考官方指导,其实你会发现在‘指南’和‘API参考’两个文档中,对消息传递使用的技术不是一对一的关系,那么今天这篇文章带你全面了解HarmonyOS 中的消息传递。

2024-04-07 13:46:31 131

转载 git 下载指定文件夹的方法

这里以 https://gitee.com/dotnetmoyu/SimpleAdmin.git 为例,只下载其中的 web 文件夹。有时候一个项目非常大,特别像一些课程源码往往只需要下载一个文件夹。下面是用git 下载指定目录的办法。

2024-02-21 17:07:25 2252 1

原创 SVN迁移至GitLab,并附带历史提交记录(二)

与用的不同,本文使用来迁移项目代码。

2024-01-04 21:34:28 1802

原创 SVN迁移至GitLab,并附带历史提交记录

Git在代码管理方面比SVN有更多的优势,如代码审查,分支和合并。

2024-01-03 14:18:47 1716

原创 【Android】查看手机内存运行情况

【代码】【Android】查看手机内存运行情况。

2023-06-19 11:46:47 828

原创 Android Studio环境配置

打开C:\Program Files\Android\Android Studio\bin\idea.properties,在C:\Users\xxx.AndroidStudio\config\keymaps,替换个人的xml配置文件。配置代码风格也一样:C:\Users\xxx.AndroidStudio\config\codestyles。

2023-05-12 16:05:23 359

原创 Android 疑难杂症

Android不常见问题收集

2022-11-03 14:58:25 1202

原创 Sphinx and reStructuredText

1、Sphinx环境搭建2、ReST基础语法3、reStructuredText 学习笔记4、Sphinx 文档目录5、reStructuredText 语法简介6、Sphinx配置7、Sphinx+gitee+Read the Docs搭建在线文档系统8、reStructuredText Directives

2022-01-15 19:55:15 221

转载 SwiftUI:background

import SwiftUIstruct ContentView: View { var body: some View {// Text("Hello world").background(Color.red) Text("Hello world").frame(maxWidth: .infinity, maxHeight: .infinity, alignment: .center) .background(Color.blue

2022-01-15 19:45:52 1188

转载 SwiftUI:List动态增加

import SwiftUIstruct ContentView: View { @State var rowCount = 4 var body: some View { VStack {// List(0..<rowCount){ row in// Text("Row \(row)")// } List(0..<rowC

2022-01-15 19:45:27 531

原创 QT QSS collections

0、官方:Qt Style Sheets Examples1、Qt样式表之三:实现按钮三态效果的三种方法2、Qt-Qss笔记3、eddy QSS example4、QT教程

2022-01-15 17:32:51 205

原创 Fragment之间切换与替换

// 替换,无论是否已存在都会重新创建 public void replaceFragment(int containerId, Fragment fragment, String fragmentTag) { if (fragment != null && !isFinishing() && !isDestroyed()) { FragmentManager fragmentManager = getSupportFragm.

2021-10-12 17:41:35 369

转载 SwiftUI: pages jump and return

方法1:NavigationViewimport SwiftUIstruct ContentView: View { var body: some View { NavigationView { List(0..<100) { row in NavigationLink(destination: Text("Detail \(row)")) { Text("Hello wor

2021-09-15 16:25:58 206

转载 SwiftUI:Alert & Sheet与可选状态的使用

import SwiftUIstruct User:Identifiable { let id:String}struct ContentView: View {// @State var showingAlert = false @State var selectedUser:User? var body: some View { VStack { Button("Show Alert") {

2021-09-01 14:09:18 354

转载 SwiftUI:描边框与描形状(stroke & strokeBorder)

import SwiftUIstruct ContentView: View { @State var rating = 0.0 var body: some View {// Circle().stroke(Color.red).frame(width: 100, height: 100, alignment: .center) Circle().stroke(Color.red, lineWidth: 20)//.frame(width: 100, h

2021-09-01 13:53:34 1827

转载 SwiftUI:Modifier顺序错误对比

import SwiftUIstruct ContentView: View { var body: some View { Text("Hello World").font(.largeTitle).background(Color.green).padding() Text("Hello World").font(.largeTitle).padding().background(Color.green) Text("Hell

2021-09-01 11:45:25 191

转载 SwiftUI:Timer Remaining

import SwiftUIstruct ContentView: View { @State var timeRemaining = 100 let timer = Timer.publish(every: 1, on: .main, in: .common).autoconnect() @State var isActive = true var body: some View { ZStack { Image("backgro

2021-09-01 11:11:48 239

转载 SwiftUI:CardView RoundedRectangle shadow

import SwiftUIstruct ContentView: View { var body: some View { CardView(card: Card.example) }}struct Card { let prompt: String let answer: String static var example: Card { Card(prompt: "Who played the 13th Doc

2021-09-01 10:23:31 343

转载 SwiftUI:NotificationCenter willResignActiveNotification willEnterForegroundNotification

import SwiftUIstruct ContentView: View { var body: some View { Text("Hello").onReceive(NotificationCenter.default.publisher(for: UIApplication.willResignActiveNotification)) { _ in print("Enter background") }

2021-09-01 09:53:35 753

转载 SwiftUI:Timer

import SwiftUIstruct ContentView: View { let timer = Timer.publish(every: 1, on: .main, in: .common).autoconnect() var body: some View { Text("Hello").onReceive(timer, perform: { time in print("Current time is \(time)

2021-09-01 09:30:00 573

转载 SwiftUI:onTapGesture allowsHitTesting contentShape

import SwiftUIstruct ContentView: View { var body: some View { ZStack { Rectangle().fill(Color.blue).frame(width: 300, height: 300).onTapGesture(perform: { print("Tap rectangle!") }) //

2021-09-01 09:15:31 513

转载 SwiftUI:CoreHaptics CHHapticEngine

import SwiftUIimport CoreHapticsstruct ContentView: View { @State var engine:CHHapticEngine? var body: some View {// Text("Hello World").onTapGesture {// simpleSuccess()// } Text("Hellow, World").onAppear(perf

2021-09-01 08:54:22 561

转载 SwiftUI:gesture

import SwiftUIstruct ContentView: View { @State var currentAmount:CGFloat = 0 @State var finalAmount:CGFloat = 1 var body: some View { Text("Hello World") .scaleEffect(finalAmount + currentAmount) .gesture(

2021-09-01 08:54:04 208

转载 SwiftUI:CIFilter qrCodeGenerator

import SwiftUIimport CoreImage.CIFilterBuiltinsstruct ContentView: View { let context = CIContext() let filter = CIFilter.qrCodeGenerator() @State var name = "Tom" @State var emailAddress = "Your@site.com" var body: some View {

2021-08-31 17:15:11 252

转载 SwiftUI:UNUserNotificationCenter

import SwiftUIimport UserNotificationsstruct ContentView: View { @State var backgroundColor = Color.red var body: some View { VStack { Button("Request permission") { UNUserNotificationCenter.current().requestA

2021-08-31 16:38:38 384

转载 SwiftUI:contextMenu

import SwiftUIstruct ContentView: View { @State var backgroundColor = Color.red var body: some View { VStack { Text("Hello World").padding().background(backgroundColor) Text("Change color").padding().c

2021-08-31 16:19:44 621

转载 SwiftUI:@ObservedObject &willSet

import SwiftUIstruct ContentView: View { @ObservedObject var updater = DelayedUpdate() var body: some View { Text("Value is : \(updater.value)") }}class DelayedUpdate: ObservableObject {// @Published var value = 0 var value

2021-08-31 15:37:08 148

转载 SwiftUI:TabView tabItem

import SwiftUIstruct ContentView: View { @State var selectedTab = 0 var body: some View { TabView(selection: $selectedTab){ Text("Tab 1").onTapGesture { selectedTab = 1 }.tabItem { I

2021-08-31 15:26:24 665

转载 SwiftUI:ObservableObject & @ObservableObject &environmentObject

import SwiftUIclass User: ObservableObject { @Published var name = "Taylor Swift"}struct EditView: View { ObservableObject var user: User var body: some View{ TextField("Name", text:$user.name) }}struct DisplayView:View {

2021-08-31 15:14:38 275

转载 SwiftUI:UIImage-CIImage-Image

import SwiftUIimport CoreImage.CIFilterBuiltinsstruct ContentView: View { @State var image:Image? var body: some View { VStack { image?.resizable().scaledToFit() }.onAppear(perform: { loadImage()

2021-08-31 14:05:52 247

转载 SwiftUI:ActionSheet

import SwiftUIstruct ContentView: View { @State var showingActionSheet = false @State var backgroundColor = Color.white var body: some View { Text("Hello, World").frame(width: 300, height: 300).background(backgroundColor).onTapGe

2021-08-31 12:00:34 575

转载 SwiftUI: Cupcake corner

import SwiftUIclass Order: ObservableObject, Codable { enum CodingKeys: CodingKey { case type, quantity, extraForsting, addSprinkles, name, streetAddress, city, zip } static let types = ["Vanilla", "Strawberry", "Chocolate", "Rainbow"

2021-08-31 11:40:46 170

转载 SwiftUI:Form Section disabled

import SwiftUIstruct ContentView: View { @State var username = "" @State var email = "" var disableForm:Bool { username.count < 5 || email.count < 5 } var body: some View { Form { Section {

2021-08-31 09:09:34 218

转载 SwiftUI:withAnimation & rotation3DEffect

import SwiftUIstruct ContentView: View { @State var animationAmount = 0.0 var body: some View { Button("Tap Me") { withAnimation(.interpolatingSpring(stiffness: 5, damping: 1)) { self.animationAmount +

2021-08-30 14:58:55 265

转载 SwiftUI:Animation & Stepper

import SwiftUIstruct ContentView: View { @State var animationAmount:CGFloat = 1 var body: some View { print("animationAmount:\(animationAmount)") return VStack{ Stepper("Scale amount", value:$animationAmount.animation(

2021-08-30 13:53:08 199

转载 SwiftUI:Animation & scaleEffect &overlay

import SwiftUIstruct ContentView: View { @State var animationAmount:CGFloat = 1 var body: some View { Button("Tap Me") { self.animationAmount += 1 }.padding(50).background(Color.red).foregroundColor(.white).clipShape(C

2021-08-30 11:46:18 314

转载 SwiftUI:extension & JSONDecoder &DateFormatter

import SwiftUIextension Bundle { func decode<T:Codable> (_ file:String) -> T { guard let url = url(forResource: file, withExtension: nil) else { fatalError("Failed to locate \(file) in bundle.") } guard l

2021-08-30 11:16:48 185

转载 SwiftUI:JSONDecoder & Codable & Data

import SwiftUIstruct Address:Codable { var street: String var city:String}struct User: Codable { var name:String var address:Address}struct ContentView: View { @State var user:User? = nil var body: some View { But

2021-08-30 09:10:52 336

PopupWindow+ListView+在item顶部与底部跳跃

在PopupWindow中嵌入ListView,ListView中的item可在顶部与底部之间跳跃.

2013-01-04

TabHost的简单使用

Android TabHost TabActivity TabHost的简单使用

2013-08-10

gst-player-master

这是gstreamer官方移植到android平台的一个例子,到官方下载编译好的lib放到此例子中,便可以使用。里面已经有编译好的libs,也可以自己编译。编译过程http://blog.csdn.net/hhbgk/article/details/49405133

2015-10-25

HttpServer.zip

基于nanohttpd开发,支持浏览器、ffplay、VLC播放,支持拖动(seek)。

2019-07-30

CreateWidget

有时需要在应用中动态添加需要的部件,如一个textview ,button等

2013-08-31

自定义Toast

自定义Dialog实现自定义Toast.

2013-08-09

AndroidScreenTransportDemo.rar

1.MediaCodec_rtp_sender 2.MediaCodec_rtp_receiveer 3.FFmpeg

2021-02-26

Android之ListView+BaseAdapter左右按键切换

通过使用键盘上的左右按键切换,使listview上的数据变化.

2013-01-04

genymotion-2.2.2_x64.bin

genymotion-2.2.2_x64.bin用于ubuntu 64位。

2014-09-29

SpannableString特殊字符加颜色

御用SpannableString加特殊字符加颜色。

2013-08-10

h264-on-rtp

h264数据使用rtp封包的详细说明

2016-11-09

《微型计算机原理与接口技术》-杨立-习题解答

《微型计算机原理与接口技术》-杨立-习题解答对初学者学习《微型计算机原理与接口技术》有很大帮助。

2010-10-01

PDFReaderProject

PDFReaderProject是网上开源的一个项目,可以浏览指定的pdf文件,但是有点慢。

2013-08-10

MuPDF Android

编译开源项目,得到可以在Android上面运行并浏览PDF文件。

2013-07-06

WebViewDemo.zip

WebView支持本地html、在线html、在线mp4浏览,只有一个文件。

2019-08-10

FragmentExample

简单的Fragment的例子,使用了Fragment和ListFragment.

2013-11-09

atom-mac-1.40.0.zip

目前最新版本atom-mac-1.40.0,一个开源、比较好用工具.

2019-08-14

rtx2012&msxml3

ubuntu 下面安装rtx需要用到的配置文件。

2015-10-19

Android开发课件

很好的一个Android开发资源,有助于初学者入门!

2010-12-04

AndroidPdfViewer

网上开源的AndroidPdfViewer项目,缺点是运行有点慢。

2013-08-10

《微型计算机原理与接口技术学习与实验指导》-杨立-源代码

《微型计算机原理与接口技术学习与实验指导的》的源代码可以给初学者提供程序参考.

2010-10-01

HorizontalListView

开源GitHub的一个项目,简单的修改了。 https://github.com/MeetMe/Android-HorizontalListView

2013-11-30

GridViewScale

选中grid view 中的item放大,且不档住其他item.

2013-11-30

Android平台的安装步骤

Android平台的安装步骤对于屡次安装不成功的初学者有很大的帮助。。

2010-12-05

TabHost的使用

Android TabHost TabActivity TabHost的简单使用

2013-08-31

《数据库系统概论》第四版---课后习题答案

《数据库系统概论》可以作为刚接触数据库系统的初学者的一个辅导工具。

2010-10-02

空空如也

TA创建的收藏夹 TA关注的收藏夹

TA关注的人

提示
确定要删除当前文章?
取消 删除