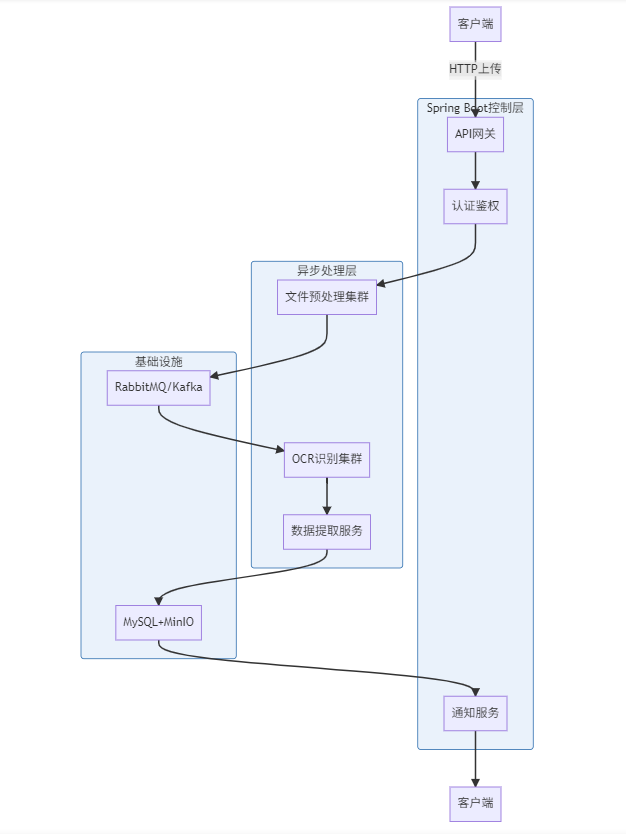
一、系统架构设计
1.1 分布式流水线架构

1.2 核心组件职责
| 组件 |
技术选型 |
职责 |
性能指标 |
|---|---|---|---|
| API网关 |
Spring Cloud Gateway |
请求路由、限流 |
支持5000+ TPS |
| 文件预处理 |
OpenCV+ImageMagick |
格式转换、去噪、增强 |
100ms/图像 |
| OCR引擎 |
Tesseract 5.3 |
文字识别 |
平均耗时1.5s/页 |
| 数据提取 |
规则引擎+ML模型 |
结构化数据提取 |
准确率>96% |
| 消息队列 |
RabbitMQ |
任务分发、削峰填谷 |
10万+消息/秒 |
| 存储系统 |
MinIO+MySQL |
文件与元数据存储 |
PB级容量 |
1.3 数据流设计

二、Spring Boot异步框架实现
2.1 线程池优化配置
@Configuration
@EnableAsync
publicclassAsyncConfig {
@Bean("ocrExecutor")
public Executor ocrTaskExecutor() {
ThreadPoolTaskExecutorexecutor=newThreadPoolTaskExecutor();
executor.setCorePoolSize(20);
executor.setMaxPoolSize(50);
executor.setQueueCapacity(1000);
executor.setThreadNamePrefix("OCR-Thread-");
executor.setRejectedExecutionHandler(newThreadPoolExecutor.CallerRunsPolicy());
executor.initialize();
return executor;
}
@Bean("ioExecutor")
public Executor ioTaskExecutor() {
ThreadPoolTaskExecutorexecutor=newThreadPoolTaskExecutor();
executor.setCorePoolSize(50);
executor.setMaxPoolSize(200);
executor.setQueueCapacity(5000);
executor.setThreadNamePrefix("IO-Thread-");
executor.initialize();
return executor;
}
}
2.2 异步服务层设计
@Service
publicclassInvoiceProcessingService {
@Async("ioExecutor")
public CompletableFuture<File> preprocessInvoice(MultipartFile file) {
// 1. 文件类型检测
StringcontentType= file.getContentType();
if (!SUPPORTED_TYPES.contains(contentType)) {
thrownewUnsupportedFileTypeException();
}
// 2. 存储原始文件
PathrawPath= storageService.store(file);
// 3. 格式转换(如PDF转JPG)
PathprocessedPath= imageConverter.convert(rawPath);
// 4. 图像增强
enhancedImage = imageEnhancer.enhance(processedPath);
return CompletableFuture.completedFuture(enhancedImage);
}
@Async("ocrExecutor")
public CompletableFuture<OcrResult> performOcr(File image) {
// 1. 初始化Tesseract
Tesseracttesseract=newTesseract();
tesseract.setDatapath("/tessdata");
tesseract.setLanguage("chi_sim+eng");
&n

最低0.47元/天 解锁文章
1210

被折叠的 条评论
为什么被折叠?



