
基本概况:是基于工业互联网,承载工业知识和经验,满足特定需 求的工业应用软件,是工业技术软件化的重要成果。工业APP是面向特定行业、特定场景,满足业务需求,解决特定问题的应用服务方案;

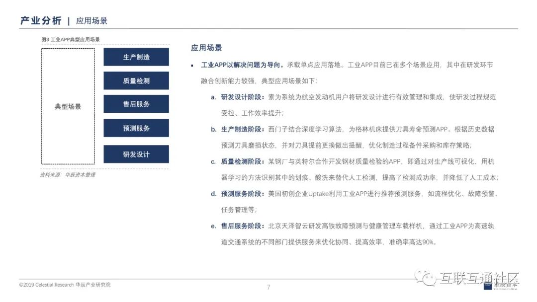
功能目的:工业APP以解决问题为导向,承载单点应用落地,一般基于工业PaaS平台开发,并在云生态环境下建设;
核心价值:是软件化的知识载体。将研发设计、生产制造、运营维 护、经营管理等制造全过程的运行规律进行知识化、模型化、算法化、代码化、软件化,是承载工业技术、工艺经验、业务流程、员工技能、管理理念等知识的新载体;

关注互联互通社区公众号,回复以下编号,可快速下载相关报告。
GYHLW001:2020工业互联网产业研究报告-服务商案例集
GYHLW002:工业互联网解决方案创新应用报告
GYHLW003:2021年5G+工业互联网发展评估白皮书
GYHLW004:2020工业互联网产业研究报告-新基建风口下,工业互联网正当时
GYHLW005:工业互联网平台新模式新业态白皮书
GYHLW006:工业互联网平台创新发展白皮书
GYHLW007:工业互联网体系架构
GYHLW008:工业互联网垂直行业应用报告
GYHLW009:电子信息产业工业互联网发展报告
GYHLW010:中国工业互联网智能制造应用概览
GYHLW011:智能+工业互联网平台白皮书
以下是报告部分内容











声明
来源:华晨资本,互联互通社区推荐阅读,版权归作者所有。文章内容仅代表作者独立观点,不代表互联互通社区立场,转载目的在于传递更多信息。如涉及作品版权问题,请联系我们删除或做相关处理!
互联互通社区
互联互通社区专注于IT互联网交流与学习,旨在打造最具价值的IT互联网智库中心,关注公众号:互联互通社区,每日获取最新报告并附带专题内容辅助学习。
方案咨询、架构设计、数字化转型、中台建设、前沿技术培训与交流,合作请+微信:hulianhutongshequ

关注公众号:【互联互通社区】,回复【GYHLW012】获取全部报告内容。

2049

被折叠的 条评论
为什么被折叠?



