Ceph–存储引擎BlueStore
1.设计理念
相较于使用操作系统本身提供的文件管理系统,Ceph以及数据库等等都倾向于自己实现一套自己的文件管理系统。使用操作系统的文件管理系统所需要的工作量小,缺点就是缺少定制化,无法对一些策略或者规则进行更改,使得性能不高。
BlueStore是一个事务性的本地日志文件系统(实际存储的是对象),在保证数据可靠性和一致性的前提下,尽量减少由于日志系统存在而引入的双写问题所带来的负面影响。(双写指在进行写操作时需要先写日志,即可返回写入成功,后通过一个线程异步将数据写入)。
BlueStore提供的读写接口都是基于PG粒度的,通过其提供的接口来操作PG下的某个对象,首先需要找到BlueStore中对应PG上下文和对象上下文,这两类上下文保存了关键的PG和对象的元数据信息,而且BlueStore通过KVDB固化这两类上下文至磁盘,接下来我们需要谅解这两类上下文的磁盘数据结构。
2.磁盘数据结构
2.1 PG
为了便于管理,Ceph引入了资源池pool的虚拟概念,表示一组约束条件,例如可以针对不同的pool设计一组CRUSH规则。一个pool包含多个PG,一个PG中包含多个对象object,object为其最小存储单元通常为4K,并且会有一个全局唯一的object ID表示该object(文件名+序号),然后通过一定的规则映射到PG ID中,PG ID又通过CRUSH规则选出要存放的OSD。
PG ID = pool ID + 序号
从object id映射到PG ID公式如下:首先会选择一个pool(如何选取暂时还不太清楚,应该也是根据权重这些选择的),之后通过pool ID + hash(object id) & mask = PG ID。
当然mask的取值也很有讲究,其和pool里面的PG数量有关,一般为 mask = 2 n 2^n 2n 同时n满足 2 n 2^n 2n >= pg_num,但这就会引入一个问题,比如只有12个PG,所以n为4,但是根据公式计算出来可能会出现编号为13根本就不存在的PG ID,所以改为:
if ((hash & ( 2 n 2^n 2n -1)) < pg_num)
return (hash & ( 2 n 2^n 2n -1))
else
return (hash & ( 2 n − 1 2^{n-1} 2n−1 -1))
由于pool中的PG数量不是一成不变的,所以也要有扩容问题。
假设旧pool pg_num=16,新pool pg_num=64,假设老pool中某个PG ID为 X 4 X 3 X 2 X 1 X_4X_3X_2X_1 X4X3X2X1

根据object id映射原则,只有第一种才能映射到老PG中,所以需要创建3个新PG,同时转移老PG中的一些对象到新PG中。又因为产生了新PG,需要存储到OSD中,因为原先老PG存放到OSD中时已经做了负载均衡,新PG的数据又是从老PG迁移过来的,所以新PG存放的OSD就和老PG相同,以减少数据的跨OSD迁移造成性能的损耗。同时数据的存储就类似文件存储,目录名就是PG ID,只需要在PG ID下再开几个目录就行。
2.2 对象object
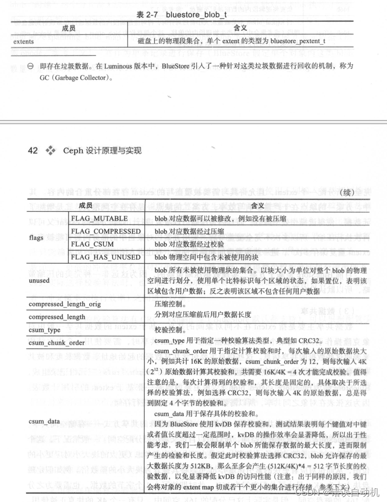
每个object对象存储类似于文件,是基于逻辑段(extent)进行的,其由(offset, length, data)组成,offset为对象内逻辑偏移,从0开始,length为逻辑段长度,data为逻辑段包含的数据,可以是分片的有多段,每一段能够索引到磁盘上的数据。
数据校验、数据压缩和数据共享都是基于extent进行的。以下为磁盘数据结构:

当然一个对象可以由多个extent组成,所以可以将同一个对象下的所有extent组成一个extent map,,可以直接索引该对象下的所有内容,但因为磁盘碎片化严重等问题,导致extent map变得十分臃肿。影响访问效率,所以可以将其分片,独立出来单独保存。
上面讲的是磁盘的数据结构,还需要将上层对象存储到磁盘中,即对象的磁盘数据结构onode(存储在物理磁盘上)。上层对象就是逻辑上将文件分片的对象,其还有个全局唯一的object id,但由于后面的快照这些的引入会使全局唯一性丧失,所以需要将一些额外的信息考虑到上层对象至onode的映射中。具体结构在Ceph设计原理于实现66页。
2.3 缓存管理
2.3.1 缓存算法
LRU:淘汰最长时间未使用页面(时间局部性)
LFU:淘汰使用频率最低页面(空间局部性)
ARC:使用了MFU和MRU队列,其队列长度是可变的,在呈现明显时间局部性时MFU队列长度变为0,变成LRU算法,缺点是复杂度高执行率较低。
2Q:针对数据库算法,数据库经常存在多个事务操作同一块热点数据的场景(事务相关性),所以一共有Ain Aout Am三个队列,页面命中放入Ain,继续命中认为是相关的,不提升热度,淘汰后进入Aout队列,继续命中,热度提升放入Am头部,在Am中命中也放入到其头部。
2.3.2 BlueStore中的缓存管理
出于减少锁碰撞的目的,BlueStore会实例化多个缓存(主要是因为不同PG之间的客户请求可以并发访问,所以为了提升处理性能,每个OSD相应会设置多个PG工作队列,Bluestore中缓存实例数与之对应)
其主要分为Cache基类,以及由Cache派生的TwoQCache和LRUCache类
BlueStore中大的元数据主要有两种:Collection和Onode,其中Collection对应PG在BlueStore中存储结构,因为PG的数量较少,所以其常驻内存不淘汰,而Onode数量较多所以需要有淘汰机制。
Onode使用LRU队列管理,理论上可以将所有Onode在Cache中使用单个LRU队列管理,但每个Onode唯一归属于一个Collection,所以引入中间结构,来建立Onode来建立和Collection的联系,便于Collection级别的操作。名称为OnodeSpace:

因为Onode中Extent是管理用户数据的基本单元,Blob(即前面提到的data)负责真正执行用户数据到磁盘空间的映射,所以基于Blob引入一个中间结构—BufferSapce,负责建立每个Blob中用户数据到混村之间的二级索引:

方法介绍略,再书上72页,最终Onode和Buffer都需要加入Cache,Onode采用LRU,Buffer采用2Q,但两种数据所占的缓存是共享的。
2.4 磁盘空间管理
2.4.1 常见磁盘管理方式
这部分内容应该和操作系统中的内容相类似,有位图和段管理方式(offset和length)。
空间分配策略:首次拟合法、最佳拟合法和最差拟合法。 需要综合考虑请求空间大小的分布规律和效率来决定。
BlueStore默认使用位图来管理(也支持端),其由FreelistManager组件负责管理空闲空间列表,Allocator组件负责管理已分配空间列表。下面介绍BitmapFreelistManaget和BitmapAllocator。
2.4.2 BitmapFreelistManager
其以块为粒度,将连续、数量固定的多个块进一步组成一个段,从而将整个磁盘空间划分为若干连续的段进行管理。每个段可以由offset和length表示,并且固化到kvDB中,其中使用一个长度固定的比特流来表示段中每个块的状态(已分配或者空闲)。与1异或可以快速翻转状态。公共接口看书上76页。
2.4.3 BitmapAllocator
无需使用kvDB存盘,采用非扁平化方式组织提升作用效率:

BitmapEntry是BitmapAllocator中最小可操作单位,假设其由64位,则可以记录64个物理上相邻块的状态,同时多个Entry组成AreaZone,AreaZone由独立的锁逻辑,因此可以在不同AreaZone之间进行并发操作。为了增加索引效率,还可以进一步引入一些中间逻辑结构。
需要注意的是,因为 BlueStore 将不同类型的数据严格分开并且允许使用不同的设备存储,所以一个BlueStore实例中可能存在多个BitmapAllocator 实例。
这两个类都能都提供分配和释放空间的接口函数。Allocator可以快速的查找快的使用情况。一般只需要初始化一个类就行。
2.5 BlueFS
2.5.1 RocksDB与BlueFS
引入BlueFS日志型文件系统后,BlueStore将所有存储空间从逻辑上分成了三个层次:
-
(1)慢速(Slow)空间
这类空间主要用于存储对象数据,可由普通大容量机械磁盘提供,由 BlueStore 自行管理。
-
(2)高速(DB)空间
这类空间主要用于存储 BlueStore 内部产生的元数据(例如onode)可由普通SSD提供,容量需求比(1)小。因为 BlueStore 的元数据都交由 RocksDB 管理,而 RocksDB 最终通过 BlueFS将数据存盘,所以这类空间由 BlueFS 直接管理
-
(3)超高速(WAL)空间
这类空间主要用于存储 RocksDB 内部产生的og 文件,可由NVMe SSD或NVRAM等时延相较普通SSD 更小的设备充当,容量需求和(2)相当(实际上还取决于RocksDB相关参数设置)。超高速空间也由 BlueFS 直接管理
上述三种类型空间是不固定的,由BlueFS和BlueStore自身进行协调。
2.5.2 BlueFS磁盘数据结构
BlueFS的磁盘数据只要包括文件、目录和日志三种类型。
Blue只用于存储单个BlueStore(对应一块磁盘)的元数据,所存储的文件规格比较统一(绝大多数为SSTable)并且数量十分有限,所以可以直接采用扁平结构进行组织。
BlueFS 定位某个具体文件一共需要经过两次查找:第一次通过 dir_map 找到文件所在的最底层文件夹;第二次通过该文件夹下的file_map 到对应的文件需要注意的是:因为是扁平组织,所以dir_map 中每个条目描述的都是文件的绝对路径即条目之间没有隶属关系。每个文件也采用一个类似inode 的结构进行管理,BlueFS称为bluefs fnode t(简称fnode,下同)。因此,file_map 建立的实际上是文件名和fnode之间的映射关系,fnode相应的磁盘数据结构如表 2-23 所示。

其中extents与前面几节介绍的不同,这边还需要加入磁盘所用的块设备(slow。。。。),其所有修改操作都是基于日志,为了减少刷盘日志量提升效率,采用增量日志模式。同时为了避免日志占用过多,也会增加checkpoint,定期将dir_map和file_map落盘已减少日志量。

在引入RocksDB + BlueFS后,BlueStore至多可以管理三种类型的存储空间——Slow、DB和WAL。
2.6 实现原理
2.6.1 mkfs
mkfs主要是固化一些用户指定的配置项到磁盘。比如FresslistManager实现的方式是位图还是段。
2.6.2 mount
mount操作完成正常上电前的检查和准备工作。
2.6.3 read

2.6.4 write

写抑制是为了防止过载。同时还有包括前面的对其写,COW,RMW(Read Modify Write )。
使用 BlueStore,每个 OSD 的主设备还要在部署时再次划分为容量一大一小两个分区,其中较小的分区使用本地文件系统格式化,用于保存 OSD启动时的引导数据;较大的分区则以裸设备的形式由 BlueStore 直接接管,充当 Slow 设备 。
174

被折叠的 条评论
为什么被折叠?



