lilibaobao89
码龄8年
关注
提问 私信
  • 博客:32,112
    32,112
    总访问量
  • 150
    原创
  • 1,652,605
    排名
  • 1
    粉丝
  • 0
    铁粉
IP属地以运营商信息为准,境内显示到省(区、市),境外显示到国家(地区)
IP 属地:美国
  • 加入CSDN时间: 2017-01-15
博客简介:

lilibaobao89的博客

查看详细资料
个人成就
  • 获得0次点赞
  • 内容获得1次评论
  • 获得0次收藏
创作历程
  • 12篇
    2023年
  • 138篇
    2017年
成就勋章
TA的专栏
  • 不懂
    2篇
  • linkedin
    41篇
  • google
    5篇
  • facebook
    64篇
  • uber
    1篇
  • aribnb
    1篇
  • twitter
  • amazon
    1篇
兴趣领域 设置
  • 人工智能
    集成学习
创作活动更多

仓颉编程语言体验有奖征文

仓颉编程语言官网已上线,提供版本下载、在线运行、文档体验等功能。为鼓励更多开发者探索仓颉编程语言,现诚邀各位开发者通过官网在线体验/下载使用,参与仓颉体验有奖征文活动。

368人参与 去创作
  • 最近
  • 文章
  • 代码仓
  • 资源
  • 问答
  • 帖子
  • 视频
  • 课程
  • 关注/订阅/互动
  • 收藏
搜TA的内容
搜索 取消

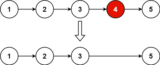
19. Remove Nth Node From End of List

双指针,维持两者之间的距离在n,这样第二个指针走到尽头的时候,第一个刚好跟尽头相差n。
原创
发布博客 2023.11.07 ·
96 阅读 ·
0 点赞 ·
0 评论 ·
0 收藏

17. Letter Combinations of a Phone Number

【代码】17. Letter Combinations of a Phone Number。
原创
发布博客 2023.11.07 ·
98 阅读 ·
0 点赞 ·
0 评论 ·
0 收藏

16. 3Sum Closest

这题不用去重,其实比之前的要简单。
原创
发布博客 2023.11.07 ·
139 阅读 ·
0 点赞 ·
0 评论 ·
0 收藏

14. Longest Common Prefix

很聪明的做法,先假设第一个string是Longest Common Prefix, 跟后面的string一个一个对比,不match就删除最后一个字符,until it matches。
原创
发布博客 2023.11.07 ·
78 阅读 ·
0 点赞 ·
0 评论 ·
0 收藏

11. Container With Most Water

【代码】11. Container With Most Water。
原创
发布博客 2023.11.07 ·
108 阅读 ·
0 点赞 ·
0 评论 ·
0 收藏

8. String to Integer (atoi)

【代码】8. String to Integer (atoi)
原创
发布博客 2023.11.07 ·
141 阅读 ·
0 点赞 ·
0 评论 ·
0 收藏

7. Reverse Integer

【代码】7. Reverse Integer。
原创
发布博客 2023.11.07 ·
113 阅读 ·
0 点赞 ·
0 评论 ·
0 收藏

5. Longest Palindromic Substring

【代码】5. Longest Palindromic Substring。
原创
发布博客 2023.11.07 ·
159 阅读 ·
0 点赞 ·
0 评论 ·
0 收藏

1762. Buildings With an Ocean View

【代码】1762. Buildings With an Ocean View。
原创
发布博客 2023.11.06 ·
216 阅读 ·
0 点赞 ·
0 评论 ·
0 收藏

1249. Minimum Remove to Make Valid Parentheses

【代码】1249. Minimum Remove to Make Valid Parentheses。
原创
发布博客 2023.11.06 ·
218 阅读 ·
0 点赞 ·
0 评论 ·
0 收藏

408. Valid Word Abbreviation

【代码】408. Valid Word Abbreviation。
原创
发布博客 2023.11.05 ·
631 阅读 ·
0 点赞 ·
0 评论 ·
0 收藏

2. Add Two Numbers

【代码】2. Add Two Numbers。
原创
发布博客 2023.11.03 ·
97 阅读 ·
0 点赞 ·
0 评论 ·
0 收藏

92. Reverse Linked List II

Reverse a linked list from position m to n. Do it in-place and in one-pass.For example:Given 1->2->3->4->5->NULL, m = 2 and n = 4,return 1->4->3->2->5->NULL./** * Definition for s
原创
发布博客 2017.07.28 ·
206 阅读 ·
0 点赞 ·
0 评论 ·
0 收藏

108. Convert Sorted Array to Binary Search Tree

/** * Definition for a binary tree node. * public class TreeNode { * int val; * TreeNode left; * TreeNode right; * TreeNode(int x) { val = x; } * } */public class Solution {
原创
发布博客 2017.07.25 ·
174 阅读 ·
0 点赞 ·
0 评论 ·
0 收藏

35. Search Insert Position

当循环结束时,如果没有找到target,那么low一定停target应该插入的位置上,high一定停在恰好比target小的index上。public class Solution { public int searchInsert(int[] nums, int target) { if(nums == null || nums.length == 0){
原创
发布博客 2017.07.24 ·
160 阅读 ·
0 点赞 ·
0 评论 ·
0 收藏

26. Remove Duplicates from Sorted Array

public class Solution { public int removeDuplicates(int[] nums) { int i=0; for(int j=1; j<nums.length; j++){ if(nums[i] != nums[j]){ i++;
原创
发布博客 2017.07.24 ·
290 阅读 ·
0 点赞 ·
0 评论 ·
0 收藏

39. Combination Sum I && II

public class Solution { public List> combinationSum(int[] c, int t) { if(c == null || c.length == 0){ return null; } List> result = new ArrayList>(); Li
原创
发布博客 2017.07.23 ·
201 阅读 ·
0 点赞 ·
0 评论 ·
0 收藏

582. Kill Process

Given n processes, each process has a unique PID (process id) and its PPID (parent process id).Each process only has one parent process, but may have one or more children processes. This is just l
原创
发布博客 2017.07.08 ·
315 阅读 ·
0 点赞 ·
0 评论 ·
0 收藏

317. Shortest Distance from All Buildings

You want to build a house on an empty land which reaches all buildings in the shortest amount of distance. You can only move up, down, left and right. You are given a 2D grid of values 0, 1 or 2, wh
原创
发布博客 2017.07.08 ·
203 阅读 ·
0 点赞 ·
0 评论 ·
0 收藏

12. Integer to Roman

Given an integer, convert it to a roman numeral.Input is guaranteed to be within the range from 1 to 3999.要点就是要把900,400等特殊数字的表达方式加上,再按大小依次往下除即可 public String intToRoman(int num) { if(num &...
原创
发布博客 2017.06.30 ·
172 阅读 ·
0 点赞 ·
0 评论 ·
0 收藏
加载更多