一、基本介绍
功能:
内机部分:
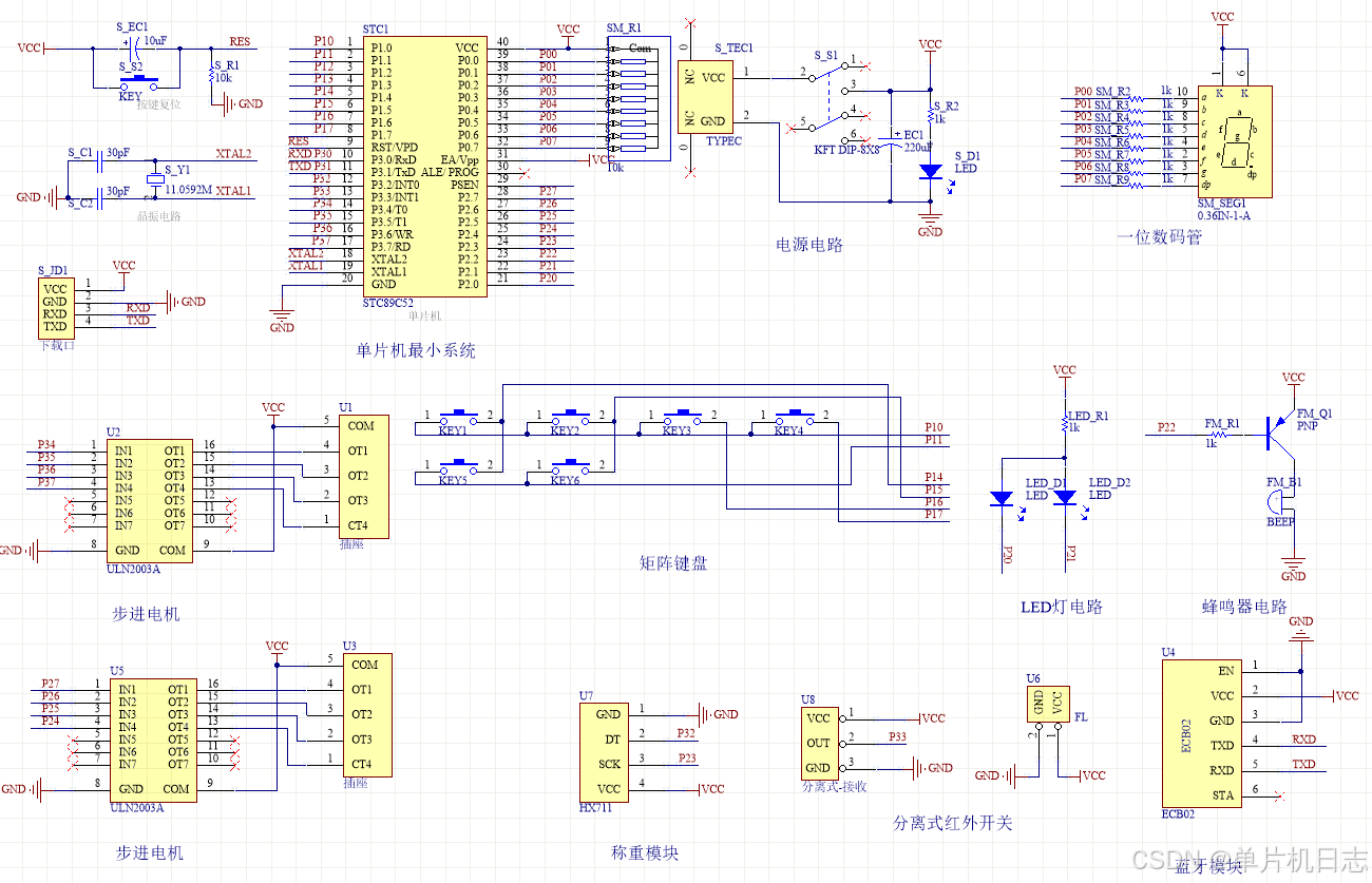
1、通过4*2矩阵键盘实现电梯内部的1-4层、开门、关门(不用按键通话)
2、通过其中一个四相步进电机模拟电梯开关门(正反半圈)
3、通过另一个四相步进电机模拟电梯升降,每转一圈,代表一层
4、通过hx711采集电梯内重量,当开门时,电梯如果超载,则蜂鸣器报警,不关门,直到不超载
5、通过分离式红外对管模拟防夹,如果关门时触发,则自动开门
6、通过两个LED灯代表此时电梯上下行状态
7、通过数码管显示电梯处于的楼层
8、通过蓝牙,将当前楼层发送导外机
外机部分:
1、通过4*2矩阵键盘实现电梯外部的1-4层呼叫
2、通过4个LED灯,指示当前电梯到达的楼层
3、通过蓝牙,获取数据并发送楼层请求
二、51实物图
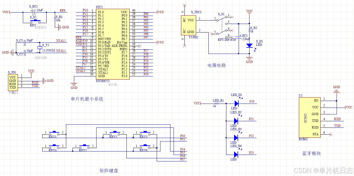
单片机型号:STC89C52
板子为绿色PCB板,两层板,厚度1.2,上下覆铜接地。元器件基本上为插针式,个别降压芯片会使用贴片式。
供电接口:TYPE-C

四、资料预览

五、原理图


软件版本:AD2013
电路连线方式:网络标号连线方式
注意:原理图只是画出了模块的引脚图,而并不是模块的内部结构原理图
六、PCB图
由原理图导出,封装很大一部分都是作者自己绘制,不提供封装库,只提供连接好的源文件。中间有一个项目编号,隐藏在单片机底座下,插入单片机后不会看到。
两层板,上下覆铜接地。


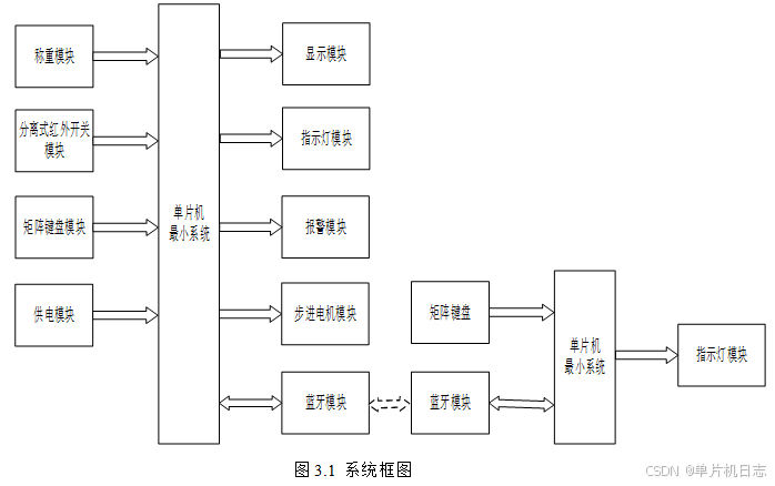
七、系统框图
本设计以单片机为核心控制器,加上其他模块一起组成此次设计的整个系统,该设计可以分为主机和从机,主机和从机都使用STC89C52单片机作为此次设计的主控模块,主机的输入由四部分组成,第一部分是称重模块,通过该模块监测当前电梯内人的重量;第二部分是分离式开关模块,通过该模块监测电梯关门时,是否监测到人;第三部分是矩阵键盘模块,通过该模块可以按下需要到达的楼层及其开关门等;第四部分是供电模块,通过该模块给整个系统进行供电;输出包括四部分,第一部分是显示模块,显示当前所在楼层;第二部分是指示灯模块,通过该模块指示当前电梯为上行还是下降;第三部分是报警模块,监测到电梯超重之后进行报警提醒;第四部分是步进电机模块,通过步进电机看者开关门和看者电梯的运行;除此之外还有蓝牙模块,外机按下到达楼层后,发送对于按下的楼层到达内机。
外机也可以分为输入和输出,输入通过按键,用户可以按下对于的楼层,将对于的楼层传输到内机中,输出通过指示灯进行显示,当前用户需要上行还是下行。具体系统框图如图3.1所示。

八、软件设计流程

九、部分程序展示
软件版本:keil5逻辑程序和驱动程序分开,分布于main.c和其他.c文件
/****
*******处理函数
*****/
if(uart_buf[1] == 0x01)
{
LED1 = 0;
}
else if(uart_buf[1] == 0x02)
{
LED2 = 0;
}
1906

被折叠的 条评论
为什么被折叠?



