一、基本介绍
功能:
1、通过血压计检测血压值(一个按键控制控制启动及切换)
2、通过脉搏检测脉搏值(一个按键控制控制启动1分钟)
3、通过非接触红外测温模块检测体温值(一个按键控制启动)
4、通过按键可修正时间、设置各阈值
5、通过显示屏显示数据
6、通过蓝牙将测量数据发送到手机端
7、通过时钟模块获取时间,并可通过按键修正时间(不测试时显示时间,测试时显示数据)
8、血压、脉搏、体温测量完后,可通过语音模块进行播报,并播报**正常、**过高、**过低
二、51实物图
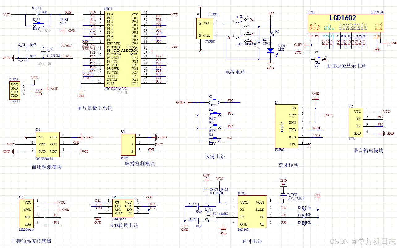
单片机型号:STC12C5A60S2
板子为绿色PCB板,两层板,厚度1.2,上下覆铜接地。元器件基本上为插针式,个别降压芯片会使用贴片式。
供电接口:TYPE-C

三、仿真图

四、资料预览


五、原理图

软件版本:AD2013
电路连线方式:网络标号连线方式
注意:原理图只是画出了模块的引脚图,而并不是模块的内部结构原理图
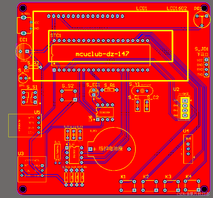
六、PCB图
由原理图导出,封装很大一部分都是作者自己绘制,不提供封装库,只提供连接好的源文件。中间有一个项目编号,隐藏在单片机底座下,插入单片机后不会看到。
两层板,上下覆铜接地。

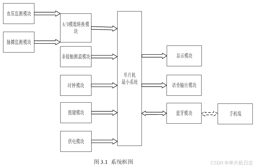
七、系统框图
本设计以STC12C5A60S2单片机为核心控制器,加上其他模块一起组成此次设计的血压脉搏监测的整个系统,其中包括中控部分、输入部分和输出部分。中控部分采用了单片机控制器,其主要作用是获取输入部分的数据,经过内部处理,逻辑判断,最终控制输出部分。输入由六部分组成,第一部分是血压检测模块,通过该模块检测当前环境的血压值;第二部分是脉搏监测模块,通过该模块监测当前用户的脉搏值;第三部分是非接触测温模块,通过该模块监测用户的体温;第四部分是按键模块,通过该模块可以启动不同身体参数的监测模式、修正时间、设置阈值等;第五部分是供电模块,通过该模块可给整个系统进行供电。输出由两部分组成,第一部分是显示模块,通过该模块可以显示监测的数据以及设置的阈值;第二部分是语音输出模块,血压、脉搏、体温测量完后,可通过语音模块进行播报,并播报**正常、**过高、**过低。除此之外,蓝牙模块既作为输入又作为输出,蓝牙模块和手机进行连接,可以将监测的数据传输到用户手机端。具体系统框图如图3.1所示。

八、软件设计流程

九、部分程序展示
软件版本:keil5逻辑程序和驱动程序分开,分布于main.c和其他.c文件
/****
*******处理函数
*****/
if(flag_send == 0)
{
sprintf(fasong,"体温:%d.%dC\r\n",temp_value/10,temp_value%10);
Uart1_Sent_Str(fasong);
if(temp_value > temp_max*10)
{
Uart1_Sent_Str("体温偏高");
Uart2_Sent_Str("体温偏高");
}
6751

被折叠的 条评论
为什么被折叠?



