一、基本介绍
功能:
1、通过MX1508驱动直流电机,通过按键可调3个挡位(停止、正常、超速),通过霍尔传感器测量速度值,速度超过最大值,LED灯闪烁,并语音播报“您已超速,请减速”,并强制将速度降到”正常“挡位
2、通过DS1302获取时间,并能通过按键修正
3、通过按键设置速度最大值
4、通过显示屏显示速度、已骑行时间、已骑行里程、系统时间
5、通过蓝牙,将数据发送到手机端,手机端可控制电机转速
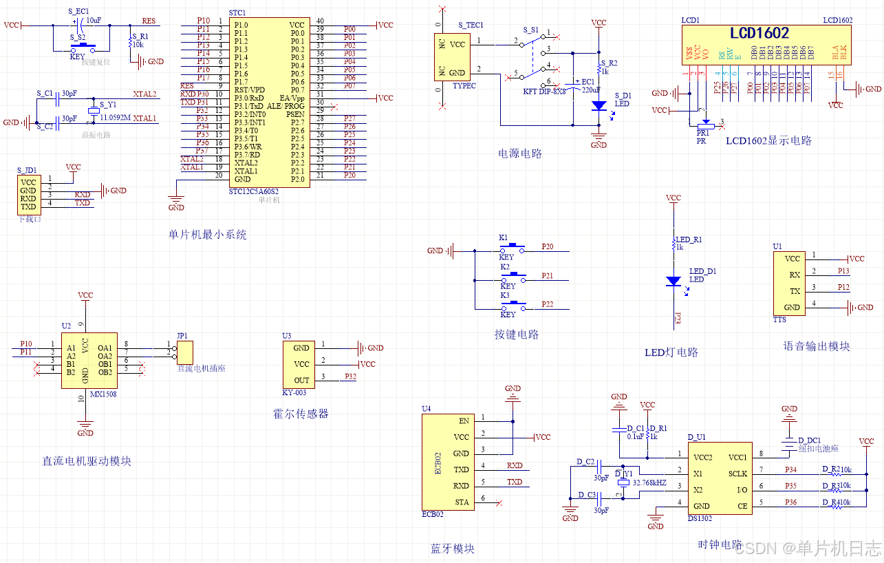
二、51实物图
单片机型号:STC12C5A60S2
板子为绿色PCB板,两层板,厚度1.2,上下覆铜接地。元器件基本上为插针式,个别降压芯片会使用贴片式。
供电接口:TYPE-C

四、资料预览

五、原理图

软件版本:AD2013
电路连线方式:网络标号连线方式
注意:原理图只是画出了模块的引脚图,而并不是模块的内部结构原理图
六、PCB图
由原理图导出,封装很大一部分都是作者自己绘制,不提供封装库,只提供连接好的源文件。中间有一个项目编号,隐藏在单片机底座下,插入单片机后不会看到。
两层板,上下覆铜接地。

七、系统框图
本设计以单片机为核心控制器,加上其他模块一起组成此次设计的整个系统,其中包括中控部分、输入部分和输出部分。中控部分采用了单片机控制器,其主要作用是获取输入部分的数据,经过内部处理,逻辑判断,最终控制输出部分。输入由四部分组成,第一部分是时钟检测模块,通过该模块检测时间;第二部分是按键模块,通过该模块可以切换界面、设置阈值、切换模式等;第三部分是供电模块,通过该模块可给整个系统进行供电。第四部分是霍尔传感器模块,通过该模块输获取速度值。出由四部分组成,第一部分是显示模块,通过该模块可以显示监测的数据以及设置的阈值;第二部分是语音输出模块,当监测值不在设置的阈值内时进行语音报警。第三部分是声光报警模块,当监测值不在设置的阈值内时进行声光报警。第四部分是直流电机驱动模块,通过该模块驱动电机,除此之外,蓝牙模块既作为输入又作为输出,蓝牙模块和手机进行连接,可以将监测的数据传输到用户手机端,用户也可以通过手机端发送指令控制电机的驱动。具体系统框图如图3.1所示。

八、软件设计流程

九、部分程序展示
软件版本:keil5逻辑程序和驱动程序分开,分布于main.c和其他.c文件
/****
*******处理函数
*****/
if(speed_value > speed_max) //速度值大于设置的最大速度,进行LED灯闪烁,并语音报警,同时强制降速
{
if(time_num % 20 == 0)
{gaimokuai
LED = ~LED;
}
pwm_value = 3;
if(flag_bb == 0)
{
Uart2_Sent_Str("您已超速,请减速慢\xfd行");
flag_bb = 1;
}
4393

被折叠的 条评论
为什么被折叠?



