cc2541中文数据手册及cc2541蓝牙源程序
发表于 2018-05-02 17:09:35
+加入圈子
cc2541概述
CC2541 是一款针对低能耗以及私有 2.4GHz 应用的功率优化的真正片载系统 (SoC) 解决方案。 它使得使用低总体物料清单成本建立强健网络节点成为可能。 CC2541 将领先 RF 收发器的出色性能和一个业界标准的增强型 8051 MCU、系统内可编程闪存存储器、8kB RAM 和很多其它功能强大的特性和外设组合在一起。 CC2541 非常适合应用于需要超低能耗的系统。 这由多种不同的运行模式指定。 运行模式间较短的转换时间进一步使低能耗变为可能。
CC2541器件特性
射频:
2.4GHz符合低能耗规范和私有的 RF 片载系统
支持 250kbps,500kbps,1Mbps,2Mbps 的数据速率
出色的链路预算,不使用外部前段而支持长距离应用
高达 0dBm 的可编程输出功率
出色的接收器灵敏度(1Mbps 时为 -94dBm),可选择性,和阻挡性能
适合于针对符合世界范围内的无线电频率调节系统:ETSI EN 300 328 和 EN 300 440 2 类 (欧洲),FCC CFR47 15 部分(美国),和 ARIB STD-T66(日本)
布局:
极少的外部组件
提供参考设计
6mm × 6mm 方形扁平无引脚 (QFN)-40 封装
与 CC2540 引脚兼容 (当不使用 USB 或者 I2C 时)
低功率:
工作模式 RX 低至:17.9mA
工作模式 TX (0 dBm):18.2mA
功率模式 1(4μs 唤醒):270μA
功率模式 2(睡眠定时器打开):1μA
功率模式 3(外部中断):0.5μs
宽泛的电源电压范围 (2V - 3.6V)
工作模式下TPS62730兼容低功率
cc2541引脚图

CC2541的用途
符合针对单模式蓝牙低能耗 (BLE) 解决方案的符合4.0 协议的堆栈;
完全功率优化堆栈,包括控制器和主机GAP - 中心设备,外设,或者广播器(包括组合角色)属性协议 (ATT) / 通用属性配置文件 (GATT) – 客户端和服务器对称式对多重处理 (SMP) - AES-128 加密和解密L2CAP;
示例应用和配置文件针对 GAP 中心和外围作用的一般应用距离临近,加速计,简单关键字,和电池 GATT 服务 BLE 软件栈内支持更多应用;
多重配置选项单芯片配置,允许应用运行在 CC2541 上用于运行在一个外部微处理器上的网络处理器接口;
BTool - 用于评估、开发和测试的视窗 (Windows)PC应用。
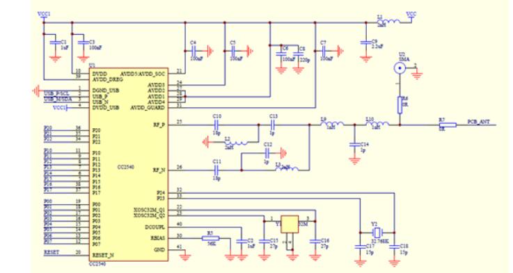
CC2541原理图

CC2541与单片机的连接电路
辅助电路板引出的管脚有GND.地线、VCC.3.3V、数据收发线RXD和TXD、流控线RIS 和CTS、使能信号线。 EN、复位信号线.RESET,其中BTEN即图3中的ON 信号,实际应用中将它与VCC 接在一起,其他的与单片机相连。

cc2541蓝牙源程序






952

被折叠的 条评论
为什么被折叠?



