文章目录
HTTPS - SSL/TLS
安全
通常认为,如果通信过程具备了四个特性,就可以认为是“安全”的,这四个特性是:机密性、完整性,身份认证和不可否认。
- 机密性(Secrecy/Confidentiality)是指对数据的“保密”,只能由可信的人访问,对其他人是不可见的“秘密”,简单来说就是不能让不相关的人看到不该看的东西。
- 完整性(Integrity,也叫一致性)是指数据在传输过程中没有被篡改,不多也不少,“完完整整”地保持着原状。
- 身份认证(Authentication)是指确认对方的真实身份,也就是“证明你真的是你”,保证消息只能发送给可信的人。
- 不可否认(Non-repudiation/Undeniable),也叫不可抵赖,意思是不能否认已经发生过的行为,不能“说话不算数”“耍赖皮”。
Https

SSL/TLS
SSL 即安全套接层(Secure Sockets Layer),在 OSI 模型中处于第 5 层(会话层),由网景公司于 1994 年发明,有 v2 和 v3 两个版本,而 v1 因为有严重的缺陷从未公开过。SSL 发展到 v3 时已经证明了它自身是一个非常好的安全通信协议,于是互联网工程组 IETF 在 1999 年把它改名为 TLS(传输层安全,Transport Layer Security),正式标准化,版本号从 1.0 重新算起,所以 TLS1.0 实际上就是 SSLv3.1。到今天 TLS 已经发展出了三个版本,分别是 2006 年的 1.1、2008 年的 1.2 和去年(2018)的 1.3,每个新版本都紧跟密码学的发展和互联网的现状,持续强化安全和性能,已经成为了信息安全领域中的权威标准。
目前应用的最广泛的 TLS 是 1.2,而之前的协议(TLS1.1/1.0、SSLv3/v2)都已经被认为是不安全的,各大浏览器即将在 2020 年左右停止支持。
TLS 由记录协议、握手协议、警告协议、变更密码规范协议、扩展协议等几个子协议组成,综合使用了对称加密、非对称加密、身份认证等许多密码学前沿技术。
浏览器和服务器在使用 TLS 建立连接时需要选择一组恰当的加密算法来实现安全通信,这些算法的组合被称为“密码套件”(cipher suite,也叫加密套件)。
小结
- 因为 HTTP 是明文传输,所以不安全,容易被黑客窃听或篡改;
- 通信安全必须同时具备机密性、完整性、身份认证和不可否认这四个特性;H
- TTPS 的语法、语义仍然是 HTTP,但把下层的协议由 TCP/IP 换成了 SSL/TLS;
- SSL/TLS 是信息安全领域中的权威标准,采用多种先进的加密技术保证通信安全;
- OpenSSL 是著名的开源密码学工具包,是 SSL/TLS 的具体实现。


对称加密与非对称加密
对称加密
“对称加密”很好理解,就是指加密和解密时使用的密钥都是同一个,是“对称”的。只要保证了密钥的安全,那整个通信过程就可以说具有了机密性。

非对称加密
它有两个密钥,一个叫“公钥”(public key),一个叫“私钥”(private key)。两个密钥是不同的,“不对称”,公钥可以公开给任何人使用,而私钥必须严格保密。
公钥和私钥有个特别的“单向”性,虽然都可以用来加密解密,但公钥加密后只能用私钥解密,反过来,私钥加密后也只能用公钥解密。

混合加密
把对称加密和非对称加密结合起来。
现在 TLS 里使用的混合加密方式:
在通信刚开始的时候使用非对称算法,比如 RSA、ECDHE,首先解决密钥交换的问题。
然后用随机数产生对称算法使用的“会话密钥”(session key),再用公钥加密。因为会话密钥很短,通常只有 16 字节或 32 字节,所以慢一点也无所谓。
对方拿到密文后用私钥解密,取出会话密钥。这样,双方就实现了对称密钥的安全交换,后续就不再使用非对称加密,全都使用对称加密。

小结
- 加密算法的核心思想是“把一个小秘密(密钥)转化为一个大秘密(密文消息)”,守住了小秘密,也就守住了大秘密;
- 对称加密只使用一个密钥,运算速度快,密钥必须保密,无法做到安全的密钥交换,常用的有 AES 和 ChaCha20;非对称加密使用两个密钥:
- 公钥和私钥,公钥可以任意分发而私钥保密,解决了密钥交换问题但速度慢,常用的有 RSA 和 ECC;
- 把对称加密和非对称加密结合起来就得到了“又好又快”的混合加密,也就是 TLS 里使用的加密方式。


数字签名与证书
摘要算法
实现完整性的手段主要是摘要算法(Digest Algorithm),也就是常说的散列函数、哈希函数(Hash Function)。
它能够把任意长度的数据“压缩”成固定长度、而且独一无二的“摘要”字符串,就好像是给这段数据生成了一个数字“指纹”。

最常用的两个摘要算法:MD5(Message-Digest 5)、SHA-1(Secure Hash Algorithm 1)。但这两个算法的安全强度比较低,不够安全,在 TLS 里已经被禁止使用了。
目前 TLS 推荐使用的是 SHA-1 的后继者:SHA-2。
完整性
摘要算法保证了“数字摘要”和原文是完全等价的。所以,只要在原文后附上它的摘要,就能够保证数据的完整性。
不过摘要算法不具有机密性,如果明文传输,那么黑客可以修改消息后把摘要也一起改了,网站还是鉴别不出完整性。
所以,真正的完整性必须要建立在机密性之上,在混合加密系统里用会话密钥加密消息和摘要,这样黑客无法得知明文,也就没有办法动手脚了。这有个术语,叫哈希消息认证码(HMAC)。

数字签名
数字签名的原理其实很简单,就是把公钥私钥的用法反过来,之前是公钥加密、私钥解密,现在是私钥加密、公钥解密。但又因为非对称加密效率太低,所以私钥只加密原文的摘要,这样运算量就小的多,而且得到的数字签名也很小,方便保管和传输。签名和公钥一样完全公开,任何人都可以获取。但这个签名只有用私钥对应的公钥才能解开,拿到摘要后,再比对原文验证完整性,就可以像签署文件一样证明消息确实是你发的。

数字证书和 CA
CA(Certificate Authority,证书认证机构)。它就像网络世界里的公安局、教育部、公证中心,具有极高的可信度,由它来给各个公钥签名,用自身的信誉来保证公钥无法伪造,是可信的。
CA(Certificate Authority,证书认证机构)。它就像网络世界里的公安局、教育部、公证中心,具有极高的可信度,由它来给各个公钥签名,用自身的信誉来保证公钥无法伪造,是可信的。DV 是最低的,只是域名级别的可信,背后是谁不知道。EV 是最高的,经过了法律和审计的严格核查,可以证明网站拥有者的身份。

证书体系的弱点
- CA 失误或者被欺骗,签发了错误的证书
- CA 被黑客攻陷,或者 CA 有恶意
解决方法:
- 对于第一种,开发出了 CRL(证书吊销列表,Certificate revocation list)和 OCSP(在线证书状态协议,Online Certificate Status Protocol),及时废止有问题的证书
- 对于第二种,因为涉及的证书太多,就只能操作系统或者浏览器从根上“下狠手”了,撤销对 CA 的信任,列入“黑名单”,这样它颁发的所有证书就都会被认为是不安全的。
小结
- 摘要算法用来实现完整性,能够为数据生成独一无二的“指纹”,常用的算法是 SHA-2;
- 数字签名是私钥对摘要的加密,可以由公钥解密后验证,实现身份认证和不可否认;
- 公钥的分发需要使用数字证书,必须由 CA 的信任链来验证,否则就是不可信的;
- 作为信任链的源头 CA 有时也会不可信,解决办法有 CRL、OCSP,还有终止信任。


TLS1.2连接过程解析
HTTPS 建立连接
HTTPS 会在 TCP 连接之后再建立安全连接,才能收发报文。
TLS 协议的组成
TLS 包含几个子协议,你也可以理解为它是由几个不同职责的模块组成,比较常用的有记录协议、警报协议、握手协议、变更密码规范协议等。
- 记录协议(Record Protocol)规定了 TLS 收发数据的基本单位:记录(record)。它有点像是 TCP 里的 segment,所有的其他子协议都需要通过记录协议发出。但多个记录数据可以在一个 TCP 包里一次性发出,也并不需要像 TCP 那样返回 ACK。
- 警报协议(Alert Protocol)的职责是向对方发出警报信息,有点像是 HTTP 协议里的状态码。比如,protocol_version 就是不支持旧版本,bad_certificate 就是证书有问题,收到警报后另一方可以选择继续,也可以立即终止连接。
- 握手协议(Handshake Protocol)是 TLS 里最复杂的子协议,要比 TCP 的 SYN/ACK 复杂的多,浏览器和服务器会在握手过程中协商 TLS 版本号、随机数、密码套件等信息,然后交换证书和密钥参数,最终双方协商得到会话密钥,用于后续的混合加密系统。
- 变更密码规范协议(Change Cipher Spec Protocol),它非常简单,就是一个“通知”,告诉对方,后续的数据都将使用加密保护。那么反过来,在它之前,数据都是明文的。
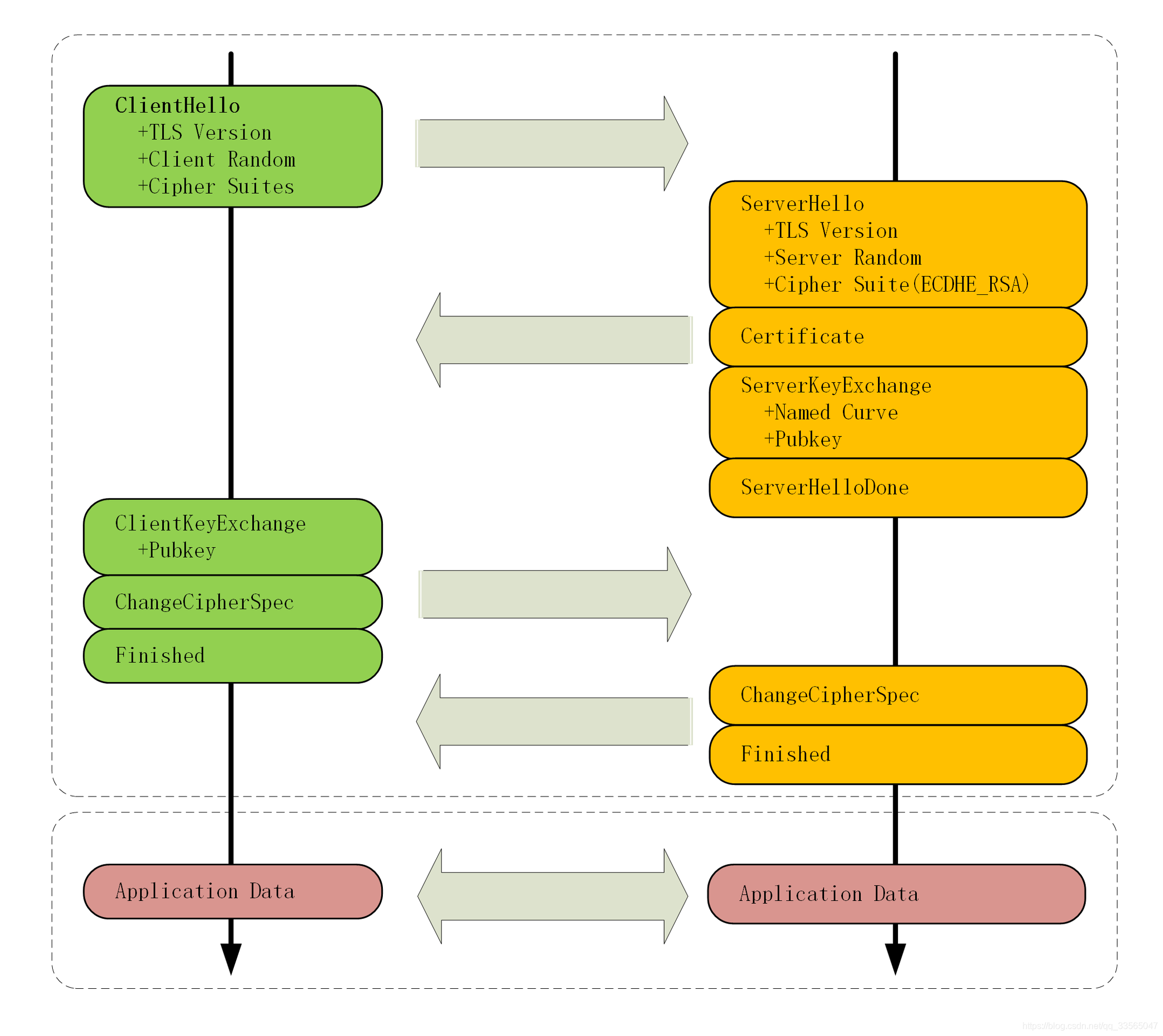
下面的这张图简要地描述了 TLS 的握手过程,其中每一个“框”都是一个记录,多个记录组合成一个 TCP 包发送。所以,最多经过两次消息往返(4 个消息)就可以完成握手,然后就可以在安全的通信环境里发送 HTTP 报文,实现 HTTPS 协议。

ECDHE 握手过程

在 TCP 建立连接之后,浏览器会首先发一个“Client Hello”消息,也就是跟服务器“打招呼”。里面有客户端的版本号、支持的密码套件,还有一个随机数(Client Random),用于后续生成会话密钥。
Handshake Protocol: Client Hello
Version: TLS 1.2 (0x0303)
Random: 1cbf803321fd2623408dfe…
Cipher Suites (17 suites)
Cipher Suite: TLS_ECDHE_RSA_WITH_AES_128_GCM_SHA256 (0xc02f)
Cipher Suite: TLS_ECDHE_RSA_WITH_AES_256_GCM_SHA384 (0xc030)
服务器收到“Client Hello”后,会返回一个“Server Hello”消息。把版本号对一下,也给出一个随机数(Server Random),然后从客户端的列表里选一个作为本次通信使用的密码套件,在这里它选择了
Handshake Protocol: Server Hello
Version: TLS 1.2 (0x0303)
Random: 0e6320f21bae50842e96…
Cipher Suite: TLS_ECDHE_RSA_WITH_AES_256_GCM_SHA384 (0xc030)
这个的意思就是:“版本号对上了,可以加密,你的密码套件挺多,我选一个最合适的吧,用椭圆曲线加 RSA、AES、SHA384。我也给你一个随机数,你也得留着。”
然后,服务器为了证明自己的身份,就把证书也发给了客户端(Server Certificate)。
接下来是一个关键的操作,因为服务器选择了 ECDHE 算法,所以它会在证书后发送“Server Key Exchange”消息,里面是椭圆曲线的公钥(Server Params),用来实现密钥交换算法,再加上自己的私钥签名认证。
Handshake Protocol: Server Key Exchange
EC Diffie-Hellman Server Params
Curve Type: named_curve (0x03)
Named Curve: x25519 (0x001d)
Pubkey: 3b39deaf00217894e...
Signature Algorithm: rsa_pkcs1_sha512 (0x0601)
Signature: 37141adac38ea4...
这相当于说:“刚才我选的密码套件有点复杂,所以再给你个算法的参数,和刚才的随机数一样有用,别丢了。为了防止别人冒充,我又盖了个章。”
之后是“Server Hello Done”消息,服务器说:“我的信息就是这些,打招呼完毕。”
这样第一个消息往返就结束了(两个 TCP 包),结果是客户端和服务器通过明文共享了三个信息:Client Random、Server Random 和 Server Params。
客户端这时也拿到了服务器的证书,那这个证书是不是真实有效的呢?开始走证书链逐级验证,确认证书的真实性,再用证书公钥验证签名,就确认了服务器的身份。然后,客户端按照密码套件的要求,也生成一个椭圆曲线的公钥(Client Params),用“Client Key Exchange”消息发给服务器。
Handshake Protocol: Client Key Exchange
EC Diffie-Hellman Client Params
Pubkey: 8c674d0e08dc27b5eaa…
现在客户端和服务器手里都拿到了密钥交换算法的两个参数(Client Params、Server Params),就用 ECDHE 算法一阵算,算出了一个新的东西,叫“Pre-Master”,其实也是一个随机数。
现在客户端和服务器手里有了三个随机数:Client Random、Server Random 和 Pre-Master。用这三个作为原始材料,就可以生成用于加密会 话的主密钥,叫“Master Secret”。而黑客因为拿不到“Pre-Master”,所以也就得不到主密钥。
为什么非得这么麻烦,非要三个随机数呢?这就必须说 TLS 的设计者考虑得非常周到了,他们不信任客户端或服务器伪随机数的可靠性,为了保证真正的“完全随机”“不可预测”,把三个不可靠的随机数混合起来,那么“随机”的程度就非常高了,足够让黑客难以猜测。
贴一下 RFC 里的公式:
master_secret = PRF(pre_master_secret, "master secret",
ClientHello.random + ServerHello.random)
这里的“PRF”就是伪随机数函数,它基于密码套件里的最后一个参数,比如这次的 SHA384,通过摘要算法来再一次强化“Master Secret”的随机性。
主密钥有 48 字节,但它也不是最终用于通信的会话密钥,还会再用 PRF 扩展出更多的密钥,比如客户端发送用的会话密钥(client_write_key)、服务器发送用的会话密钥(server_write_key)等等,避免只用一个密钥带来的安全隐患。
有了主密钥和派生的会话密钥,握手就快结束了。客户端发一个“Change Cipher Spec”,然后再发一个“Finished”消息,把之前所有发送的数据做个摘要,再加密一下,让服务器做个验证。
意思就是告诉服务器:“后面都改用对称算法加密通信了啊,用的就是打招呼时说的 AES,加密对不对还得你测一下。”
服务器也是同样的操作,发“Change Cipher Spec”和“Finished”消息,双方都验证加密解密 OK,握手正式结束,后面就收发被加密的 HTTP 请求和响应了。
RSA 握手过程
刚才说的其实是如今主流的 TLS 握手过程,这与传统的握手有两点不同。
- 第一个,使用 ECDHE 实现密钥交换,而不是 RSA,所以会在服务器端发出“Server Key Exchange”消息。
- 第二个,因为使用了 ECDHE,客户端可以不用等到服务器发回“Finished”确认握手完毕,立即就发出 HTTP 报文,省去了一个消息往返的时间浪费。这个叫“TLS False Start”,意思就是“抢跑”,和“TCP Fast Open”有点像,都是不等连接完全建立就提前发应用数据,提高传输的效率。

大体的流程没有变,只是“Pre-Master”不再需要用算法生成,而是客户端直接生成随机数,然后用服务器的公钥加密,通过“Client Key Exchange”消息发给服务器。服务器再用私钥解密,这样双方也实现了共享三个随机数,就可以生成主密钥。
双向认证
双向认证的流程也没有太多变化,只是在“Server Hello Done”之后,“Client Key Exchange”之前,客户端要发送“Client Certificate”消息,服务器收到后也把证书链走一遍,验证客户端的身份。
小结
- HTTPS 协议会先与服务器执行 TCP 握手,然后执行 TLS 握手,才能建立安全连接;
- 握手的目标是安全地交换对称密钥,需要三个随机数,第三个随机数“Pre-Master”必须加密传输,绝对不能让黑客破解;
- “Hello”消息交换随机数,“Key Exchange”消息交换“Pre–Master”;
- “Change Cipher Spec”之前传输的都是明文,之后都是对称密钥加密的密文。

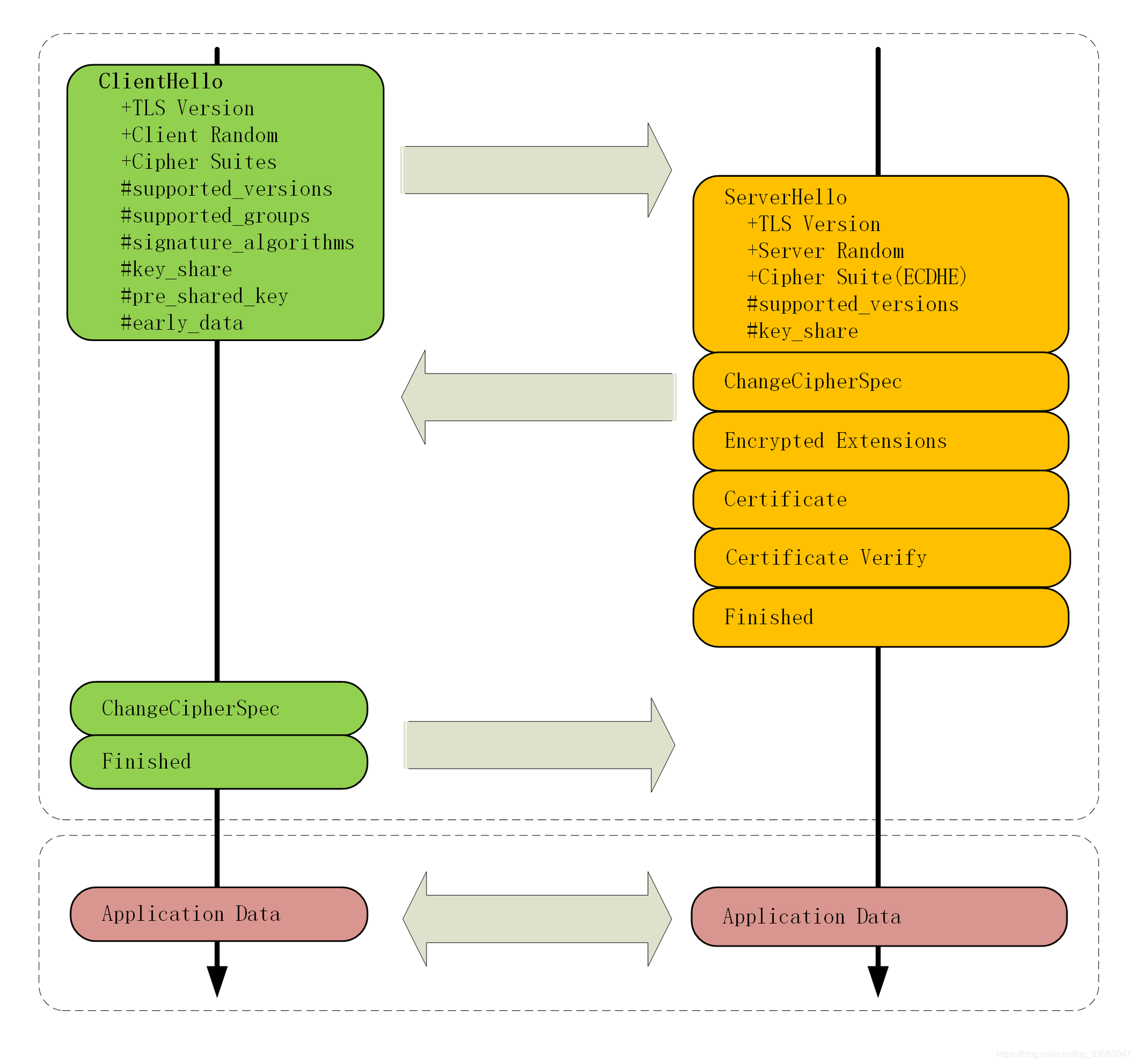
TLS1.3特性解析


- 为了兼容 1.1、1.2 等“老”协议,TLS1.3 会“伪装”成 TLS1.2,新特性在“扩展”里实现;
- 1.1、1.2 在实践中发现了很多安全隐患,所以 TLS1.3 大幅度删减了加密算法,只保留了 ECDHE、AES、ChaCha20、SHA-2 等极少数算法,强化了安全;
- TLS1.3 也简化了握手过程,完全握手只需要一个消息往返,提升了性能。


HTTPS 优化
- 可以有多种硬件和软件手段减少网络耗时和计算耗时,让 HTTPS 变得和 HTTP 一样快,最可行的是软件优化;
- 应当尽量使用 ECDHE 椭圆曲线密码套件,节约带宽和计算量,还能实现“False Start”;
- 服务器端应当开启“OCSP Stapling”功能,避免客户端访问 CA 去验证证书;
- 会话复用的效果类似 Cache,前提是客户端必须之前成功建立连接,后面就可以用“Session ID”“Session Ticket”等凭据跳过密钥交换、证书验证等步骤,直接开始加密通信。


HTTP/2
- 头部压缩,对报文的头部进行压缩。HTTP/2 开发了专门的“HPACK”算法,在客户端和服务器两端建立“字典”,用索引号表示重复的字符串,还釆用哈夫曼编码来压缩整数和字符串,可以达到 50%~90% 的高压缩率。
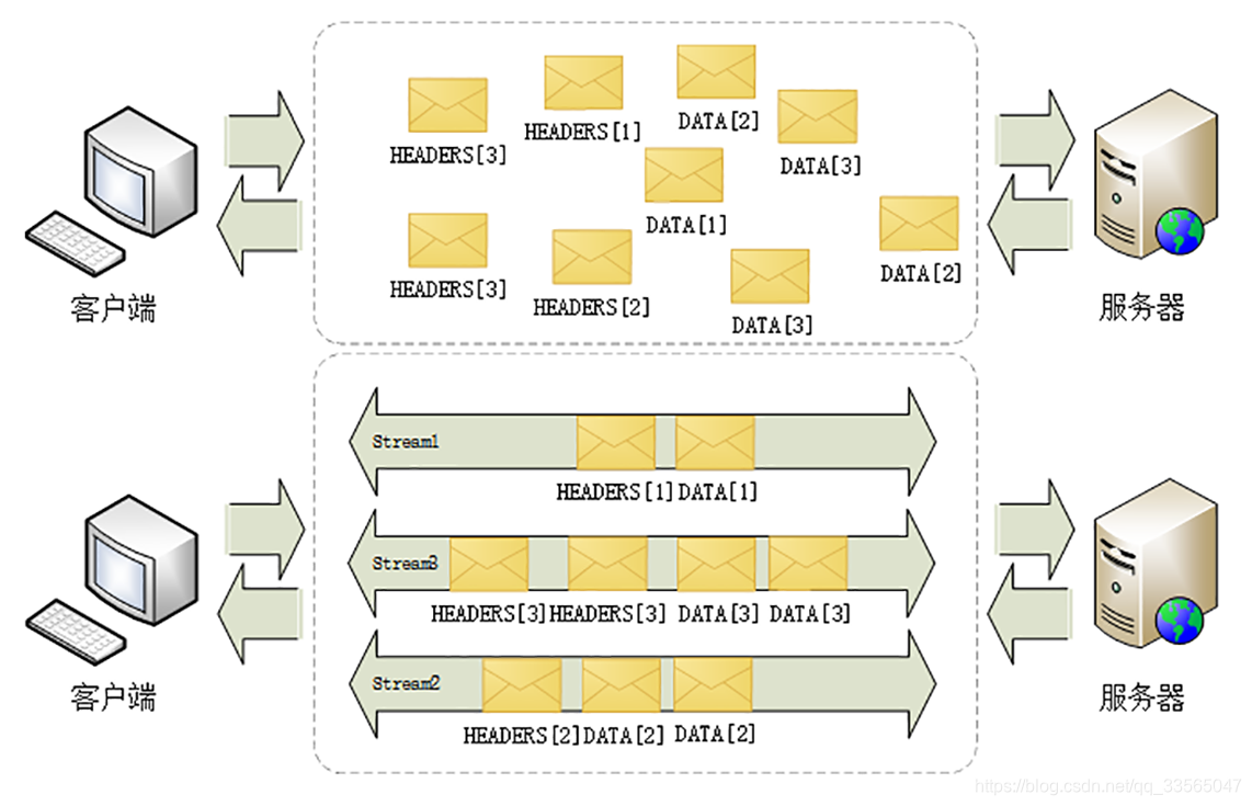
- 二进制格式。它把 TCP 协议的部分特性挪到了应用层,把原来的“Header+Body”的消息“打散”为数个小片的二进制“帧”(Frame),用“HEADERS”帧存放头数据、“DATA”帧存放实体数据。

- 多路复用,HTTP/2 为消息的“碎片”定义了一个“流”(Stream)的概念,它是二进制帧的双向传输序列,同一个消息往返的帧会分配一个唯一的流 ID。你可以想象把它成是一个虚拟的“数据流”,在里面流动的是一串有先后顺序的数据帧,这些数据帧按照次序组装起来就是 HTTP/1 里的请求报文和响应报文。因为“流”是虚拟的,实际上并不存在,所以 HTTP/2 就可以在一个 TCP 连接上用“流”同时发送多个“碎片化”的消息,这就是常说的“多路复用”( Multiplexing)——多个往返通信都复用一个连接来处理。
在“流”的层面上看,消息是一些有序的“帧”序列,而在“连接”的层面上看,消息却是乱序收发的“帧”。多个请求 / 响应之间没有了顺序关系,不需要排队等待,也就不会再出现“队头阻塞”问题,降低了延迟,大幅度提高了连接的利用率。

- 服务器推送。为了更好地利用连接,加大吞吐量,HTTP/2 还添加了一些控制帧来管理虚拟的“流”,实现了优先级和流量控制,这些特性也和 TCP 协议非常相似。HTTP/2 还在一定程度上改变了传统的“请求 - 应答”工作模式,服务器不再是完全被动地响应请求,也可以新建“流”主动向客户端发送消息。比如,在浏览器刚请求 HTML 的时候就提前把可能会用到的 JS、CSS 文件发给客户端,减少等待的延迟,这被称为“服务器推送”(Server Push,也叫 Cache Push)。
- 强化安全。HTTP/2 延续了 HTTP/1 的“明文”特点,可以像以前一样使用明文传输数据,不强制使用加密通信,不过格式还是二进制,只是不需要解密。为了区分“加密”和“明文”这两个不同的版本,HTTP/2 协议定义了两个字符串标识符:“h2”表示加密的 HTTP/2,“h2c”表示明文的 HTTP/2,多出的那个字母“c”的意思是“clear text”。
协议栈

小结
- HTTP 协议取消了小版本号,所以 HTTP/2 的正式名字不是 2.0;
- HTTP/2 在“语义”上兼容 HTTP/1,保留了请求方法、URI 等传统概念;
- HTTP/2 使用“HPACK”算法压缩头部信息,消除冗余数据节约带宽;
- HTTP/2 的消息不再是“Header+Body”的形式,而是分散为多个二进制“帧”;
- HTTP/2 使用虚拟的“流”传输消息,解决了困扰多年的“队头阻塞”问题,同时实现了“多路复用”,提高连接的利用率;
- HTTP/2 也增强了安全性,要求至少是 TLS1.2,而且禁用了很多不安全的密码套件。

HTTP/2内核
连接前言
因为基于 TLS,所以在正式收发数据之前,会有 TCP 握手和 TLS 握手。
TLS 握手成功之后,客户端必须要发送一个“连接前言”(connection preface),用来确认建立 HTTP/2 连接。
这个“连接前言”是标准的 HTTP/1 请求报文,使用纯文本的 ASCII 码格式,请求方法是特别注册的一个关键字“PRI”,全文只有 24 个字节:
PRI * HTTP/2.0\r\n\r\nSM\r\n\r\n
头部压缩
“HPACK”算法是专门为压缩 HTTP 头部定制的算法,与 gzip、zlib 等压缩算法不同,它是一个“有状态”的算法,需要客户端和服务器各自维护一份“索引表”,也可以说是“字典”(这有点类似 brotli),压缩和解压缩就是查表和更新表的操作。
为了方便管理和压缩,HTTP/2 废除了原有的起始行概念,把起始行里面的请求方法、URI、状态码等统一转换成了头字段的形式,并且给这些“不是头字段的头字段”起了个特别的名字——“伪头字段”(pseudo-header fields)。而起始行里的版本号和错误原因短语因为没什么大用,顺便也给废除了。
HTTP/2 就为一些最常用的头字段定义了一个只读的“静态表”(Static Table)。

“动态表”(Dynamic Table)用于添加自定义字段,它添加在静态表后面,结构相同,但会在编码解码的时候随时更新。

随着在 HTTP/2 连接上发送的报文越来越多,两边的“字典”也会越来越丰富,最终每次的头部字段都会变成一两个字节的代码,原来上千字节的头用几十个字节就可以表示了,压缩效果比 gzip 要好得多。
二进制帧

帧开头是 3 个字节的长度(但不包括头的 9 个字节),默认上限是 2^14,最大是 2^24,也就是说 HTTP/2 的帧通常不超过 16K,最大是 16M。长度后面的一个字节是帧类型,大致可以分成数据帧和控制帧两类,HEADERS 帧和 DATA 帧属于数据帧,存放的是 HTTP 报文,而 SETTINGS、PING、PRIORITY 等则是用来管理流的控制帧。
HTTP/2 总共定义了 10 种类型的帧,但一个字节可以表示最多 256 种,所以也允许在标准之外定义其他类型实现功能扩展。
第 5 个字节是非常重要的帧标志信息,可以保存 8 个标志位,携带简单的控制信息。常用的标志位有 END_HEADERS 表示头数据结束,相当于 HTTP/1 里头后的空行(“\r\n”),END_STREAM 表示单方向数据发送结束(即 EOS,End of Stream),相当于 HTTP/1 里 Chunked 分块结束标志(“0\r\n\r\n”)。
报文头里最后 4 个字节是流标识符,也就是帧所属的“流”,接收方使用它就可以从乱序的帧里识别出具有相同流 ID 的帧序列,按顺序组装起来就实现了虚拟的“流”。
流标识符虽然有 4 个字节,但最高位被保留不用,所以只有 31 位可以使用,也就是说,流标识符的上限是 2^31,大约是 21 亿。
Wireshark 抓包的帧实例:

在这个帧里,开头的三个字节是“00010a”,表示数据长度是 266 字节。
帧类型是 1,表示 HEADERS 帧,负载(payload)里面存放的是被 HPACK 算法压缩的头部信息。
标志位是 0x25,转换成二进制有 3 个位被置 1。PRIORITY 表示设置了流的优先级,END_HEADERS 表示这一个帧就是完整的头数据,END_STREAM 表示单方向数据发送结束,后续再不会有数据帧(即请求报文完毕,不会再有 DATA 帧 /Body 数据)。
最后 4 个字节的流标识符是整数 1,表示这是客户端发起的第一个流,后面的响应数据帧也会是这个 ID,也就是说在 stream[1] 里完成这个请求响应。
流与多路复用
流是二进制帧的双向传输序列。
在概念上,一个 HTTP/2 的流就等同于一个 HTTP/1 里的“请求 - 应答”。在 HTTP/1 里一个“请求 - 响应”报文来回是一次 HTTP 通信,在 HTTP/2 里一个流也承载了相同的功能。
流的特点:
- 流是可并发的,一个 HTTP/2 连接上可以同时发出多个流传输数据,也就是并发多请求,实现“多路复用”;
- 客户端和服务器都可以创建流,双方互不干扰;
- 流是双向的,一个流里面客户端和服务器都可以发送或接收数据帧,也就是一个“请求 - 应答”来回;
- 流之间没有固定关系,彼此独立,但流内部的帧是有严格顺序的;
- 流可以设置优先级,让服务器优先处理,比如先传 HTML/CSS,后传图片,优化用户体验;
- 流 ID 不能重用,只能顺序递增,客户端发起的 ID 是奇数,服务器端发起的 ID 是偶数;
- 在流上发送“RST_STREAM”帧可以随时终止流,取消接收或发送;
- 第 0 号流比较特殊,不能关闭,也不能发送数据帧,只能发送控制帧,用于流量控制。

因为客户端和服务器两端都可以创建流,而流 ID 有奇数偶数和上限的区分,所以大多数的流 ID 都会是奇数,而且客户端在一个连接里最多只能发出 2^30,也就是 10 亿个请求。
ID 用完了该怎么办呢?这个时候可以再发一个控制帧“GOAWAY”,真正关闭 TCP 连接。
流状态转换

小结
- HTTP/2 必须先发送一个“连接前言”字符串,然后才能建立正式连接;
- HTTP/2 废除了起始行,统一使用头字段,在两端维护字段“Key-Value”的索引表,使用“HPACK”算法压缩头部;
- HTTP/2 把报文切分为多种类型的二进制帧,报头里最重要的字段是流标识符,标记帧属于哪个流;
- 流是 HTTP/2 虚拟的概念,是帧的双向传输序列,相当于 HTTP/1 里的一次“请求 - 应答”;
- 在一个 HTTP/2 连接上可以并发多个流,也就是多个“请求 - 响应”报文,这就是“多路复用”。


HTTP/3
HTTP/2 的“队头阻塞”
底层基于TCP,会造成队头阻塞。
HTTP/3
底层改用 UDP,用 QUIC 取代 TCP 的部分功能:

QUIC 协议
由 IETF 标准化的 QUIC 选定了 UDP,在它之上把 TCP 的连接管理、拥塞窗口、流量控制等“搬”了过来,“去其糟粕,取其精华”,打造出了一个全新的可靠传输协议,可以认为是“新时代的 TCP”。
QUIC 的特点
QUIC 的基本数据传输单位是包(packet)和帧(frame),一个包由多个帧组成,包面向的是“连接”,帧面向的是“流”。
QUIC 使用不透明的“连接 ID”来标记通信的两个端点,客户端和服务器可以自行选择一组 ID 来标记自己,这样就解除了 TCP 里连接对“IP 地址 + 端口”(即常说的四元组)的强绑定,支持“连接迁移”(Connection Migration)。
比如你下班回家,手机会自动由 4G 切换到 WiFi。这时 IP 地址会发生变化,TCP 就必须重新建立连接。而 QUIC 连接里的两端连接 ID 不会变,所以连接在“逻辑上”没有中断,它就可以在新的 IP 地址上继续使用之前的连接,消除重连的成本,实现连接的无缝迁移。

QUIC 的帧里有多种类型,PING、ACK 等帧用于管理连接,而 STREAM 帧专门用来实现流。
QUIC 里的流与 HTTP/2 的流非常相似,也是帧的序列。但 HTTP/2 里的流都是双向的,而 QUIC 则分为双向流和单向流。

QUIC 帧普遍采用变长编码,最少只要 1 个字节,最多有 8 个字节。
流 ID 的最大可用位数是 62,数量上比 HTTP/2 的 2^31 大大增加。流 ID 还保留了最低两位用作标志,第 1 位标记流的发起者,0 表示客户端,1 表示服务器;第 2 位标记流的方向,0 表示双向流,1 表示单向流。所以 QUIC 流 ID 的奇偶性质和 HTTP/2 刚好相反,客户端的 ID 是偶数,从 0 开始计数。
HTTP/3 协议
因为 QUIC 本身就已经支持了加密、流和多路复用,所以 HTTP/3 的工作减轻了很多,把流控制都交给 QUIC 去做。调用的不再是 TLS 的安全接口,也不是 Socket API,而是专门的 QUIC 函数。不过这个“QUIC 函数”还没有形成标准,必须要绑定到某一个具体的实现库。
HTTP/3 里仍然使用流来发送“请求 - 响应”,但它自身不需要像 HTTP/2 那样再去定义流,而是直接使用 QUIC 的流,相当于做了一个“概念映射”。HTTP/3 里的“双向流”可以完全对应到 HTTP/2 的流,而“单向流”在 HTTP/3 里用来实现控制和推送,近似地对应 HTTP/2 的 0 号流。
由于流管理被“下放”到了 QUIC,所以 HTTP/3 里帧的结构也变简单了。
帧头只有两个字段:类型和长度,而且同样都采用变长编码,最小只需要两个字节。

-
HTTP/3 里的帧仍然分成数据帧和控制帧两类,HEADERS 帧和 DATA 帧传输数据,但其他一些帧因为在下层的 QUIC 里有了替代,所以在 HTTP/3 里就都消失了,比如 RST_STREAM、WINDOW_UPDATE、PING 等。
-
头部压缩算法在 HTTP/3 里升级成了“QPACK”,使用方式上也做了改变。虽然也分成静态表和动态表,但在流上发送 HEADERS 帧时不能更新字段,只能引用,索引表的更新需要在专门的单向流上发送指令来管理,解决了 HPACK 的“队头阻塞”问题。
-
另外,QPACK 的字典也做了优化,静态表由之前的 61 个增加到了 98 个,而且序号从 0 开始,也就是说“:authority”的编号是 0。
小结
- HTTP/3 基于 QUIC 协议,完全解决了“队头阻塞”问题,弱网环境下的表现会优于 HTTP/2;
- QUIC 是一个新的传输层协议,建立在 UDP 之上,实现了可靠传输;
- QUIC 内含了 TLS1.3,只能加密通信,支持 0-RTT 快速建连;
- QUIC 的连接使用“不透明”的连接 ID,不绑定在“IP 地址 + 端口”上,支持“连接迁移”;
- QUIC 的流与 HTTP/2 的流很相似,但分为双向流和单向流;
- HTTP/3 没有指定默认端口号,需要用 HTTP/2 的扩展帧“Alt-Svc”来发现。


HTTP/2 迁移
- HTTP/2 完全兼容 HTTP/1,是“更安全的 HTTP、更快的 HTTPS”,头部压缩、多路复用等技术可以充分利用带宽,降低延迟,从而大幅度提高上网体验;
- TCP 协议存在“队头阻塞”,所以 HTTP/2 在弱网或者移动网络下的性能表现会不如 HTTP/1;
- 迁移到 HTTP/2 肯定会有性能提升,但高流量网站效果会更显著;
- 如果已经升级到了 HTTPS,那么再升级到 HTTP/2 会很简单;
- TLS 协议提供“ALPN”扩展,让客户端和服务器协商使用的应用层协议,“发现”HTTP/2 服务。


5102

被折叠的 条评论
为什么被折叠?



