MeterSphere
MeterSphere 是一站式开源持续测试平台,涵盖测试跟踪、接口测试、UI 测试和性能测试等,全面兼容 JMeter、Selenium 等主流开源标准,能够有效助力开发和测试团队在线共享协作,实现端到端的测试管理跟踪可视化、自动化测试、性能测试及融入持续交付 DevOps 体系,并充分利用云弹性进行高度可扩展的自动化测试,从而加速高质量的软件交付,推动中国测试行业整体效率的提升。
主要功能
- 测试跟踪:对接主流项目管理平台,测试过程全链路跟踪管理;列表脑图模式自由切换,用例编写更简单、测试报告更清晰;
- 接口测试:比 JMeter 易用,比 PostMan 强大; API 管理、Mock 服务、场景编排、多协议支持,你想要的全都有;
- UI 测试:基于 Selenium 浏览器自动化,高度可复用的测试脚本;无需复杂的代码编写,人人都可开展的低代码自动化测试;
- 性能测试:兼容 JMeter 的同时补足其分布式、监控与报告以及管理短板;轻松帮助团队实现高并发、分布式的性能压测,完成压测任务的统一调度与管理。

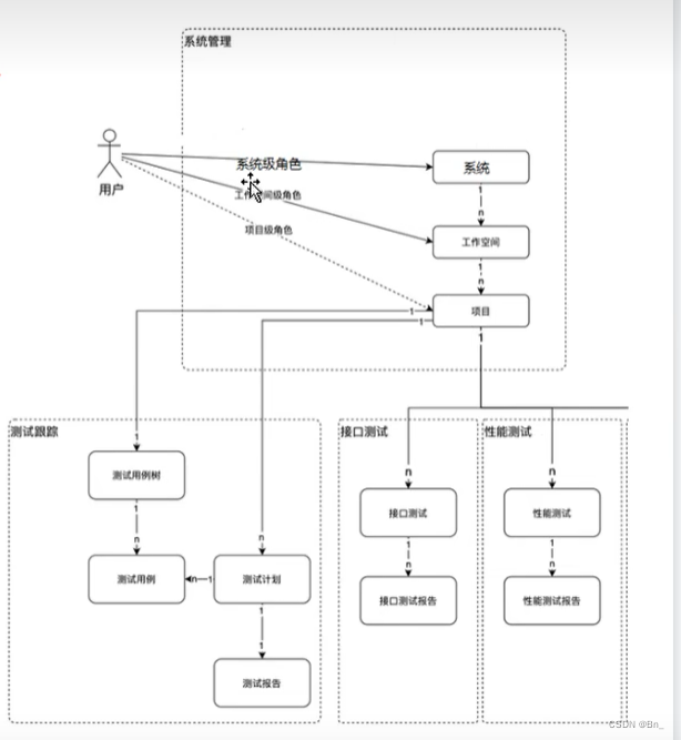
MeterSphere管理模型
系统:每个独立部署的MeterSphere称之为一套系统
系统级角色:角色的权限范围为整个系统,常见的角色如系统管理员,可管理整个系统内的租户,用户及测试资源,同时可变更修改系统及配置的参数
共做空间:MeterSphere中的一级租户,可映射为公司的某一个部门,一个部门下不同的团队
工作空间及角色:角色的权限范围限定在某个工作空间当中,常见的角色如工作空间管理员及普通用户,可在工作空间中创建项目、发起测试,查看测试报告。
项目:MeterSphere中二级租户,可映射为不同的项目组
项目及角色:角色的权限范围限定在某个项目当中

官方文档:MeterSphere 文档
MeterSphere是一个全面的开源测试平台,提供测试跟踪、接口测试、UI测试和性能测试等功能,兼容JMeter和Selenium。它支持在线协作,端到端测试管理,自动化测试和性能压测,旨在加速高质量软件交付,提升测试效率。
8190

被折叠的 条评论
为什么被折叠?



