前言
在使用红米 Redmi Book Pro 15 2022 笔记本(Windows 11 ) 系统过程中,同一房间手机网络正常,笔记本网络访问网页加载缓慢(显著),综合可知Wi-Fi网卡故障,起初是通过小米官网更新驱动尝试修复后无效果。而后通过购买外置 Wi-Fi AX1800网卡使用正常。某天突然想起通过网卡型号检索相关文章解决问题,部分网友通过改参数修复了此问题,我使用后并不解决问题,这里通过自己的方法也修复了此问题。
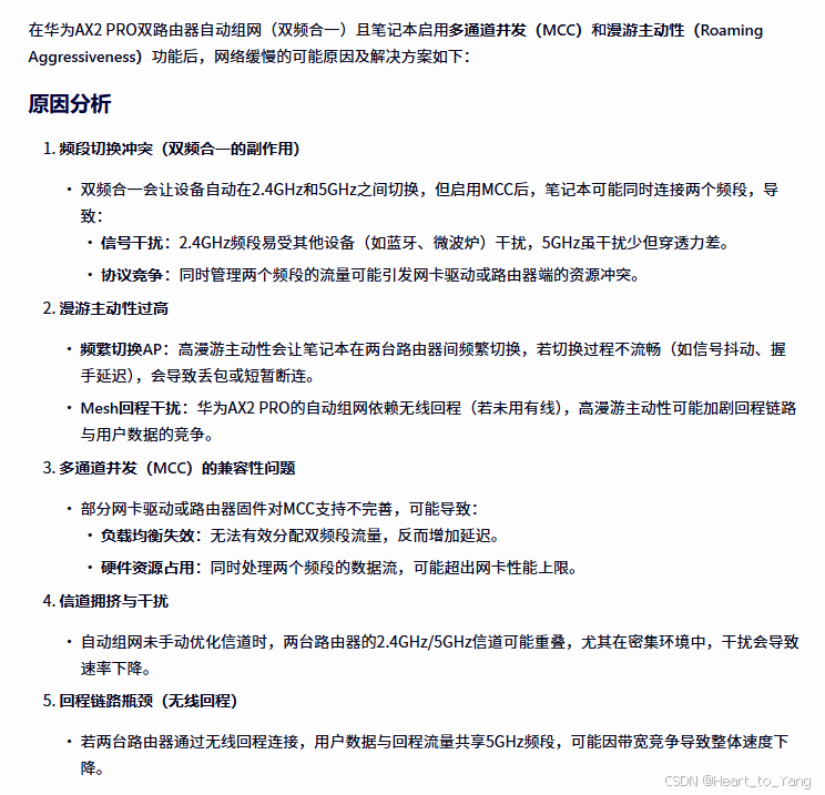
无线路由器:华为AX2 PRO 2台自动组网,5G/2.4G双频合一 (客观条件不可更改)
无线网卡:Realtek RTL8852BE WiFi 6 802.11axPCle Adapter

无线网卡硬件ID (经查:小米定制且只有 Windows 10 驱动)

WIfi 驱动下载网址 Wi-Fi 设备 驱动 | Windows 下载
https://driverpack.io/zh-cn/devices/wifi/

故障原因
个人实测
根据实测在同一空间内有多台设备(手机、平板,笔记本电脑),笔记本开启 Multi-Channel Concurrent(多通道并发),Roaming Aggressiveness(漫游主动性)功能后会自动根据信号切换接入不同的AP,且多通道并发在双频合一情况下也会受到影响。
无线路由器:华为AX2 PRO 2台自动组网,5G/2.4G双频合一 (客观条件不可更改)
AI分析结果

AI解决方案
这里与我思路一致,经验之谈:关于双通道并发(移动数据、双Wi-Fi):部分高性能手机也有此功能,实测开启后部分情况下系统网络切换出现问题导致断网和网络卡顿,还有就是Realtek瑞昱网卡(别称螃蟹网卡)本就是入门级网卡且RTL88xx系列兼容性差以及臭名昭著。

问题解决
情景:当前方案针对区域内有多台终端设备(手机、平板、笔记本电脑)同时使用,只有笔记本电脑在不关闭以下功能在区域内也可以正常使用,注意根据实际情况调整。
1.关闭 Multi-Channel Concurrent(多通道并发)功能
2.关闭 Roaming Aggressiveness(漫游主动性)功能
如图配置网卡参数 即可 配置完成后点击确认(保存),Wi-Fi自动重启后连接


其他保持默认
2.4G无线模式:IEEE802.11b/g/n/ax
5G无线模式:IEEE 802.11a/n/ac/ax
802.11d:启用
MAC Randomization :启用
Multi-Channel Concurrent:Disabled(禁用)
Roaming Aggressiveness:禁用
Wake on Magic Packet:启用
Wake on Pattern Match:启用
前导码模式:Long and Short Preamble
信标间隔:100
具体场景也可根据以下参数说明调整使用
无线网卡参数说明
IEEE 802.11a/n/ac/ax 是无线局域网(WLAN)标准中的四个重要版本
1. IEEE 802.11a
定义与特点:
- 发布时间:1999年。
- 工作频段:5GHz。
- 最大传输速率:54Mbps。
- 核心技术:采用正交频分复用(OFDM)技术。
- 兼容性:与早期802.11标准不兼容。
优势:
- 5GHz频段干扰较少,适合高密度环境。
- 传输速率较高,适用于对带宽要求较高的场景。
局限性:
- 覆盖范围较小,信号穿透力较弱。
- 设备普及率较低,成本较高。
适用场景:
- 适合办公室、会议室等对带宽要求较高的室内环境。
2. IEEE 802.11n
定义与特点:
- 发布时间:2009年。
- 工作频段:2.4GHz和5GHz(双频支持)。
- 最大传输速率:600Mbps(使用4×4 MIMO和40MHz信道绑定)。
- 核心技术:
- MIMO(多输入多输出)技术,支持多天线传输。
- OFDM技术。
- 信道绑定(20MHz和40MHz)。
优势:
- 双频支持,兼顾覆盖范围和干扰问题。
- 传输速率显著提升,适合高清视频传输和多设备连接。
- 向下兼容802.11a/b/g标准。
局限性:
- 高速率需要支持设备数量和天线数量足够。
- 40MHz信道绑定可能增加干扰。
适用场景:
- 家庭、办公室等需要高带宽和良好覆盖的场景。
3. IEEE 802.11ac
定义与特点:
- 发布时间:2013年。
- 工作频段:5GHz。
- 最大传输速率:6.9Gbps(使用8×8 MIMO和160MHz信道)。
- 核心技术:
- MU-MIMO(多用户MIMO),支持同时与多个设备通信。
- 更高阶的调制技术(256-QAM)。
- 支持更宽的信道(80MHz和160MHz)。
优势:
- 极高的传输速率,适合高密度用户环境。
- MU-MIMO技术显著提升多设备连接效率。
- 5GHz频段干扰少,信号质量高。
局限性:
- 仅支持5GHz频段,覆盖范围有限。
- 需要设备支持,成本较高。
适用场景:
- 高密度用户环境,如企业办公、公共场所等。
4. IEEE 802.11ax
定义与特点:
- 发布时间:2019年。
- 工作频段:2.4GHz和5GHz。
- 最大传输速率:9.6Gbps。
- 核心技术:
- OFDMA(正交频分多址),支持更高效的频谱利用。
- MU-MIMO(多用户MIMO)升级,支持上下行多用户通信。
- BSS Coloring(基本服务集着色),减少干扰。
- 1024-QAM调制技术,提升数据传输效率。
优势:
- 高密度用户环境下性能优异,延迟低。
- 频谱利用率高,适合多设备连接。
- 支持更长的电池续航时间(TWT技术)。
局限性:
- 需要设备支持,成本较高。
- 对网络设备兼容性要求较高。
适用场景:
- 高密度用户环境,如大型办公室、公共场所、智能家居等。
5.对比总结
IEEE 802.11b/g/n/ax 是无线局域网(WLAN)标准中的四个重要版本
1. IEEE 802.11b
定义与特点:
- 发布时间:1999年。
- 工作频段:2.4GHz。
- 最大传输速率:11Mbps。
- 核心技术:采用高速直接序列扩频(HR-DSSS)技术。
- 兼容性:向下兼容早期802.11标准。
优势:
- 2.4GHz频段信号覆盖范围广,穿透力强。
- 成本较低,设备普及率高。
局限性:
- 传输速率较低,无法满足高带宽需求。
- 易受2.4GHz频段上的其他设备干扰(如微波炉、蓝牙设备)。
适用场景:
- 适合对带宽要求不高的场景,如家庭网络或小型办公室。
2. IEEE 802.11g
定义与特点:
- 发布时间:2003年。
- 工作频段:2.4GHz。
- 最大传输速率:54Mbps。
- 核心技术:采用正交频分复用(OFDM)技术,与802.11a类似。
- 兼容性:向下兼容802.11b。
优势:
- 在2.4GHz频段上提供更高的传输速率。
- 兼容性良好,设备升级成本低。
局限性:
- 仍受2.4GHz频段干扰问题的影响。
- 速率提升有限,难以满足高密度用户的需求。
适用场景:
- 适用于需要更高带宽的家庭网络和小型企业环境。
3. IEEE 802.11n
定义与特点:
- 发布时间:2009年。
- 工作频段:2.4GHz和5GHz(双频支持)。
- 最大传输速率:理论最高可达600Mbps(通过多输入多输出MIMO技术实现)。
- 核心技术:
- MIMO(多输入多输出)技术。
- OFDM技术。
- 信道绑定(Channel Bonding)。
优势:
- 提供更高的传输速率和更好的信号覆盖。
- 支持双频模式,减少干扰并提升稳定性。
- 支持更多设备并发连接。
局限性:
- 设备成本较高。
- 需要支持802.11n的路由器和设备才能实现最佳性能。
适用场景:
- 适用于需要高带宽、多设备连接的场景,如家庭影院、企业办公环境。
4. IEEE 802.11ax(Wi-Fi 6)
定义与特点:
- 发布时间:2019年。
- 工作频段:2.4GHz和5GHz。
- 最大传输速率:理论最高可达9.6Gbps。
- 核心技术:
- OFDMA(正交频分多址)技术。
- MU-MIMO(多用户多输入多输出)。
- TWT(目标唤醒时间)技术。
- BSS Coloring(基本服务集着色)。
优势:
- 显著提升高密度环境下的网络性能。
- 更低的延迟和更高的并发用户支持。
- 更高效的频谱利用率,延长设备续航时间。
局限性:
- 设备成本较高。
- 需要支持802.11ax的路由器和终端设备。
适用场景:
- 适用于高密度用户环境,如大型办公室、公共场所、智能家居。
5. 总结与对比
802.11d 是无线局域网(WLAN)标准中的一个重要扩展
1. 定义:
802.11d 是对 IEEE 802.11 标准的一项修正,旨在解决不同国家和地区对无线频段和功率的限制问题。主要用于支持不同国家和地区的无线通信法规。它允许无线设备根据其所在国家或地区的法规进行自我配置和操作。802.11d 通过在信标帧和其他管理帧中添加国家信息元素(Country Information Element),使设备能够识别并遵守当地的无线通信规定。2. 主要功能:
(1)支持附加监管域(Additional Regulatory Domains)
802.11d 扩展了无线设备的监管域支持,使其能够适应不同国家或地区的无线通信法规。例如,某些国家可能禁止使用2.4GHz频段中的部分信道,而802.11d 可以确保设备在这些地区只使用允许的信道。
(2)国家信息元素(Country Information Element)
802.11d 在信标帧和管理帧中引入了国家信息元素,包含以下内容:
国家/地区代码:标识设备当前所在的国家或地区。
信道列表:列出在该国家/地区允许使用的无线信道。
最大传输功率:定义设备在该国家/地区的最大允许发射功率。
(3)动态调整无线参数
802.11d 允许设备根据所在国家/地区的法规动态调整无线参数,例如信道选择和发射功率。这种动态调整确保了设备在全球范围内的合规性和灵活性。
3. 应用场景:
(1)国际漫游
802.11d 特别适用于需要跨国使用的无线设备(如笔记本电脑、智能手机等)。当设备移动到不同国家时,802.11d 可自动调整其无线设置,以符合当地的法规要求。
(2)全球化设备支持
对于需要在全球范围内销售和使用的无线设备,802.11d 提供了统一的标准,确保设备能够适应不同国家的无线通信环境。
(3)企业级无线网络
在跨国公司或需要支持多国用户的无线网络中,802.11d 可以帮助企业网络设备更好地适应不同地区的法规,从而提升网络的合规性和稳定性
Roaming Aggressiveness(漫游主动性)
1.定义
Roaming Aggressiveness 是无线网卡的一个高级设置,用于控制设备在切换到新接入点(AP)时的灵敏度。它决定了设备何时开始扫描并切换到信号更强的接入点。
2.参数选项及其作用
保守型(Conservative):设备只有在当前接入点信号非常弱(例如比新AP弱30dB)时才会切换。适合信号稳定性较高的环境。
中等型(Moderate):默认设置,设备在当前接入点信号比新AP弱20dB时切换。适合大多数普通使用场景。
积极型(Aggressive):设备在当前接入点信号比新AP弱10dB时就会切换。适合需要频繁移动且信号变化较大的环境。
非常高(Very High):设备对信号变化非常敏感,稍有信号差异就会切换。适合需要极致灵敏度的场景,但可能导致频繁切换,影响稳定性。
3.适用场景
在多AP覆盖区域(如办公室、家庭多路由器环境)中,适当调整Roaming Aggressiveness可以优化设备连接到最优接入点,提升网络体验
Multi-Channel Concurrent(多通道并发)
1. 定义:Multi-Channel Concurrent 是指无线网卡支持同时在多个无线信道上运行的能力。这项功能允许设备在多个频段(如2.4GHz和5GHz)或多个信道上同时传输数据,从而提升网络带宽和效率。
2. 参数选项及作用
Multi-Channel Concurrent 通常有以下选项:Disabled(禁用):无线网卡仅在单一信道上工作,不支持多通道并发。
Enable(启用):无线网卡可以在多个信道上同时传输数据,提升网络性能。
Enable + Hostport:某些设备可能支持更具体的模式,例如通过主机端口进一步优化多通道功能,用于解决无线网卡与蓝牙设备之间的干扰问题作用:
提升吞吐量:通过同时在多个信道上传输数据,增加网络带宽。
减少干扰:利用不同频段或信道之间的低干扰特性,提高信号质量。
优化多任务处理:在多设备连接或高流量场景下,提供更稳定的网络性能。
3. 适用场景
多设备连接:在多个设备同时连接到无线网络时,启用Multi-Channel Concurrent可以提升整体网络效率。
高流量需求:在需要传输大量数据(如高清视频流、在线游戏)时,多通道并发可以显著提升速率。
蓝牙与无线网卡共存:如果设备同时使用蓝牙和无线网卡,启用Multi-Channel Concurrent可以帮助减少两者之间的干扰
MAC Randomization(MAC地址随机化)
1. 定义
MAC Randomization 是指设备在连接无线网络时,自动生成一个随机MAC地址,而非使用设备的真实MAC地址。这项功能可以保护用户的隐私,防止设备在公共场所被追踪。2. 工作原理
MAC地址是设备的唯一硬件标识符,由48位组成,通常以十六进制形式表示(如 00:11:22:AA:BB:CC)。启用MAC Randomization后,设备会在每次连接Wi-Fi时生成一个临时的随机MAC地址,而非使用固定的硬件地址。这种方式可以有效隐藏设备的真实身份。本地管理位(Locally Administered Bit):用于区分本地分配的MAC地址和全球唯一的MAC地址。随机地址通常将这一位设置为1。
单播/组播位(Unicast/Group Bit):用于指示地址是单播(指向单个设备)还是组播(指向多个设备)。随机地址通常设置为单播地址。
3. 参数选项及作用
启用(Enable):设备在每次连接Wi-Fi时自动生成随机MAC地址,提升隐私保护。
禁用(Disable):设备使用固定的硬件MAC地址连接网络,适用于需要设备身份固定的场景(如家庭网络设备管理)。
按网络随机化(Per Network Randomization):某些设备支持为每个Wi-Fi网络生成独立的随机MAC地址,确保不同网络之间的地址不重复。
作用:
隐私保护:防止设备在公共场所被追踪,例如在咖啡馆、机场等。
减少关联性:通过动态更改MAC地址,减少设备在网络中的活动痕迹。
安全性提升:防止恶意用户通过MAC地址对设备进行定位或攻击。
4. 适用场景
公共场所Wi-Fi:在连接公共热点时,启用MAC Randomization可以有效保护隐私。
移动设备:智能手机、平板电脑等设备在频繁切换网络时,可以通过该功能避免被追踪。
隐私敏感场景:例如,在需要匿名访问网络时,随机化MAC地址可以进一步增强隐私保护。
5. 注意事项
兼容性问题:某些老旧的Wi-Fi路由器或网络设备可能不支持随机MAC地址,导致连接失败。
设备管理需求:在需要通过MAC地址管理设备的场景(如企业网络设备控制),禁用该功能更为合适。
网络限制:某些网络可能通过MAC地址进行访问控制,启用随机化可能导致无法连接。
Wake on Magic Packet(魔法封包唤醒)
1. 定义
Wake on Magic Packet 是一种网络唤醒技术,通过发送特定的“Magic Packet”(魔法封包)来唤醒支持该功能的设备。当设备处于关机或休眠状态时,其网卡会保持监听状态,一旦接收到符合条件的Magic Packet,便会触发开机或唤醒操作。2. 工作原理
Magic Packet 是一种特殊的网络广播帧,其结构如下:前6个字节:每个字节均为 0xFF(十六进制)。
后续内容:重复16次设备的MAC地址。
例如,对于一个MAC地址为 00:11:22:33:44:55 的设备,Magic Packet 的格式如下:FF FF FF FF FF FF 00 11 22 33 44 55 00 11 22 33 44 55 00 11 22 33 44 55 00 11 22 33 44 55 00 11 22 33 44 55 00 11 22 33 44 55 00 11 22 33 44 55 00 11 22 33 44 55 00 11 22 33 44 55 00 11 22 33 44 55
当网卡接收到这个特定的封包时,会向主板发送信号,触发开机或唤醒操作。3. 参数选项及作用
启用(Enable):设备在关机或休眠时,网卡保持监听状态,接收Magic Packet以唤醒设备。
禁用(Disable):设备在关机或休眠时,网卡不监听网络唤醒信号。
启用该功能后,可以通过网络发送Magic Packet,实现远程唤醒设备,适用于远程办公、服务器管理、家庭媒体中心等场景。4. 适用场景
远程办公:在需要远程访问家中或办公室的计算机时,可以通过网络发送Magic Packet唤醒设备。
服务器管理:对于需要远程维护的服务器,该功能可以减少现场操作需求。
家庭媒体中心:在需要远程启动媒体服务器时,可快速唤醒设备以提供服务。
5. 注意事项
硬件支持:设备的主板和网卡必须支持Wake-on-LAN功能。
BIOS设置:需要在BIOS中启用网络唤醒功能,例如“Wake on LAN”或“Wake on Magic Packet”。
网络环境:Magic Packet通常在局域网内有效,若需跨网络唤醒,可能需要配置路由器的端口转发和DDNS。
安全性:启用该功能可能会增加设备被恶意唤醒的风险,建议在受信任的网络环境中使用。
Wake on Pattern Match(模式匹配唤醒)
1. 定义
Wake on Pattern Match 是一种通过检测特定网络数据包模式来唤醒设备的功能。它允许设备在低功耗状态(如现代待机模式)下,通过识别特定格式的数据包来触发唤醒操作。2. 工作原理
当启用Wake on Pattern Match时,设备的网络接口(如Wi-Fi或以太网)会保持监听状态,但功耗极低。当接收到与预设模式匹配的数据包时,设备会从休眠或待机状态中被唤醒。例如:在Windows Modern Standby模式下,Wi-Fi设备会侦听特定类型的网络数据包(如推送通知、电子邮件等),以唤醒系统进行处理。
3. 应用场景
现代待机模式:在支持Modern Standby的设备中,Wake on Pattern Match是必须启用的功能,用于确保设备能够快速响应网络请求。
推送通知和实时通信:例如,当设备处于休眠状态时,通过检测到特定应用的通知数据包,设备可以快速唤醒以处理实时任务。
低功耗网络唤醒:适用于需要低功耗但又能及时响应特定网络事件的场景,如物联网设备或移动设备。
前导码模式(Preamble Mode)
1. 定义
无线通信中的一个参数,用于配置无线信号传输时的前导码类型。前导码是在数据传输之前发送的一段特定格式的信号,用于同步发送方和接收方的时钟,并帮助接收方识别即将到来的数据帧。前导码模式决定了无线信号传输时使用的前导码类型。常见的两种前导码模式是长前导码(Long Preamble)和短前导码(Short Preamble)。2. 长前导码(Long Preamble)
定义:长前导码是一种较长的前导码格式,通常包含更多的同步符号。
优点:
更高的同步精度,适用于信号较弱或干扰较大的环境。
更好的兼容性,特别是在较老的设备上。
缺点:
增加了数据传输的延迟,因为前导码本身占用更多的传输时间。
降低了网络的整体吞吐量。
3. 短前导码(Short Preamble)
定义:短前导码是一种较短的前导码格式,包含较少的同步符号。
优点:
减少了数据传输的延迟,因为前导码占用较少的传输时间。
提高了网络的整体吞吐量,特别是在信号质量较好的环境中。
缺点:
同步精度较低,可能在信号较弱或干扰较大的环境中表现不佳。
可能与一些较老的设备不兼容。
4. 应用场景
长前导码:
适用于信号较弱或干扰较大的环境,如远距离传输或工业环境。
在需要与较老设备兼容的情况下使用。
短前导码:
适用于信号质量较好的环境,如家庭或办公室网络。
在需要较高吞吐量和较低延迟的应用中,如视频流或在线游戏。
信标间隔(Beacon Interval)
1. 定义
信标间隔是指无线接入点(AP)发送信标帧(Beacon Frame)的时间间隔。信标帧是一种广播帧,用于向客户端设备广播无线网络的存在及其基本信息(如SSID、加密方式等)。信标间隔的单位是时间单元(TU),其中1 TU = 1024微秒(约1毫秒)。2. 默认值及范围
默认值:通常为100 TU(约100毫秒)。
范围:1 TU(约1毫秒)至65535 TU(约65535毫秒),具体范围可能因设备或协议版本而异。
3. 作用
信标间隔的主要作用包括:网络发现:客户端设备通过接收信标帧来发现附近的无线网络,并获取网络的基本信息。
同步:客户端设备根据信标帧同步其内部时钟,确保数据传输的准确性。
漫游支持:当客户端设备移动时,信标帧帮助设备快速找到新的接入点,从而实现无缝漫游。
4. 调整信标间隔的影响
(1)缩短信标间隔
优点:
加快网络发现:在需要快速连接的环境中(如公共场所或高流动性场景),缩短信标间隔可以帮助设备更快地发现并接入网络。
改善漫游性能:缩短间隔使客户端设备更快地检测到信号变化,从而更快地切换到新的接入点。
缺点:
增加开销:更频繁的信标帧发送会占用更多的无线带宽,可能影响网络的整体性能。
增加功耗:对AP和客户端设备而言,频繁的信标帧处理会消耗更多电量。
(2)延长信标间隔
优点:
降低开销:减少信标帧的发送频率,释放无线带宽,提升网络效率。
节省功耗:对AP和客户端设备而言,延长间隔可以减少处理信标帧的频率,从而节省电量。
缺点:
减慢网络发现:客户端设备需要更长时间才能发现网络。
漫游性能下降:设备切换接入点的时间可能延长,导致漫游过程中出现短暂的中断。
5. 应用场景
较短信标间隔(如100 TU):
适用于需要快速网络发现和连接的场景,如公共场所、会议室、机场等。
在漫游频繁的环境(如大型仓库、医院)中,缩短间隔可以提升漫游性能。
较长信标间隔(如200 TU或更高):
适用于对网络发现和漫游要求不高的场景,如家庭网络或静态办公环境。
在需要节省功耗的场景(如物联网设备或电池供电的AP)中,延长间隔更为合适。
无线网卡芯片 Intel(因特尔)、MTK(联发科)和Realtek(瑞昱)区别
1. 技术定位与性能
- Intel
- 定位:高端PC、商用设备、服务器领域。
- 优势:
- 稳定性强:驱动成熟,兼容性好,尤其适合复杂网络环境(如多设备、高负载)。
- 低延迟优化:针对游戏、视频会议等场景优化,支持MU-MIMO、蓝牙共存技术。
- 技术前瞻性:率先支持Wi-Fi 6E、PCIe 4.0等新技术(如AX210系列)。
- 劣势:价格较高,部分功能依赖硬件支持。
- MTK(联发科)
- 定位:中低端笔记本、移动设备、USB网卡。
- 优势:
- 性价比高:集成度高,适合预算敏感场景。
- 功耗控制:移动端芯片(如MT7921)优化续航。
- 扩展性强:支持多频段、多协议(如Wi-Fi 6 + 蓝牙5.2)。
- 劣势:驱动更新较慢,高端性能(如游戏低延迟)弱于Intel。
- Realtek
- 定位:主板集成网卡、入门级USB网卡。
- 优势:
- 普及度高:台式机主板集成网卡多选Realtek(如RTL8111H有线网卡)。
- 性价比高:满足基础网络需求,适合办公、网页浏览。
- 劣势:
-
稳定性争议:部分无线网卡(如RTL8822CE)存在断流、驱动兼容问题。
-
技术滞后:高端协议(如Wi-Fi 6E)支持晚于竞品。
-
2. 常见应用场景
- Intel:
- 游戏本、工作站、企业级路由器。
- 需低延迟、高吞吐量的场景(如电竞、4K流媒体)。
- MTK:
- 轻薄本、二合一设备、USB扩展网卡。
- 平衡性能与功耗的移动端设备。
- Realtek:
-
台式机主板集成网卡、入门级笔记本。
-
普通办公、家庭娱乐等基础需求。
-
3. 驱动与兼容性
- Intel:
- 驱动更新频繁,支持Windows/Linux/macOS,兼容性强。
- 提供企业级工具(如Intel PROSet)优化网络设置。
- MTK:
- 驱动更新依赖OEM厂商,部分型号存在Linux兼容性问题。
- 移动端驱动优化较好,但桌面端支持较弱。
- Realtek:
-
集成网卡驱动通常稳定,但无线网卡驱动(如RTL88xx系列)在部分系统中易冲突。
-
开源社区支持有限,需依赖官方驱动更新。
-
4. 价格与市场策略
-
Intel:溢价较高,主打性能和品牌溢价。
-
MTK:性价比高,通过大规模出货降低成本。
-
Realtek:低价策略,依赖主板厂商捆绑销售。
总结选择建议
- 追求稳定性与性能:选Intel(如AX210无线网卡)。
- 预算有限或移动端设备:选MTK(如MT7921)。
- 基础办公/家庭使用:Realtek集成网卡足够,但无线网卡需谨慎(部分型号口碑差)。

1万+

被折叠的 条评论
为什么被折叠?



