java Web 数码产品维修管理系统设计与实现

博主介绍:专注于Java(springboot ssm 等开发框架) vue  .net  php phython node.js    uniapp 微信小程序 等诸多技术领域和毕业项目实战、企业信息化系统建设,从业十五余年开发设计教学工作
☆☆☆ 精彩专栏推荐订阅☆☆☆☆☆不然下次找不到哟
我的博客空间发布了2000+毕设题目 方便大家学习使用
感兴趣的可以先收藏起来,还有大家在毕设选题,项目以及论文编写等相关问题都可以给我留言咨询,希望帮助更多的人
文末下方有源码获取地址

4.1 系统总体模块图

数码产品维修管理系统主要设计了课程管理,公告管理,浏览记录管理等功能,满足用户在网站上面进行课程管理的信息浏览与查看,具体功能模块图如4.1所示:

图4.1 系统总体模块图

4.2 数据库层的设计


(2)系统中实体E-R图

4.2.2 关系模式设计

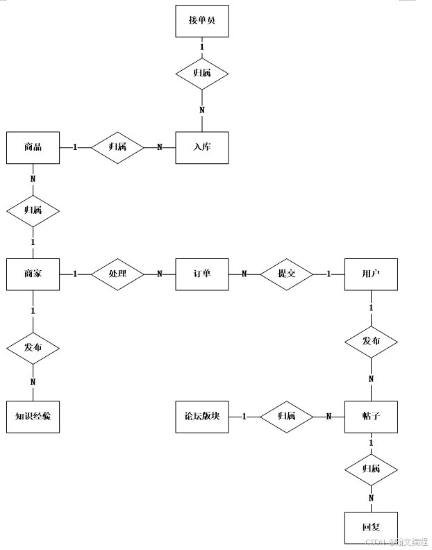
在数码产品维修管理系统中,实体有管理员实体,用户实体,商家实体,接单员实体,商品实体,入库实体,订单实体,知识经验实体,论坛版块实体,帖子实体,回复实体等实体,他们之间的关系如图4.13所示:

图4.13 实体之间关系图


4.3 本章小结

本章主要介绍的内容是总体设计或者概要设计,介绍了数码产品维修管理系统的设计,主要是在架构设计、总体模块设计和数据库设计的方面介绍的,为进一步的详细设计做准备。


第5章  详细设计

5.2 数据库设计

5.2.1 逻辑结构设计

1 管理员( 管理员编号,用户名,密码,姓名 )

2 用户( 用户编号,用户名,密码,姓名,联系电话,联系地址 )

3 商家( 商家编号,用户名,密码,姓名,电话,营业执照,注册时间,地址 )

4 接单员( 接单员编号,用户名,密码,姓名,电话,商家 )

5 商品( 商品编号,商品名称,用途,厂家,介绍,数量,商家 )

6 入库( 入库编号,商品,数量,入库时间,操作人 )

7 订单( 订单编号,流水,标题,用户,提交时间,状态,维修机型,维修问题,备注,商家,修好 )

8 知识经验( 知识经验编号,标题,内容,图片,商家,发布时间 )

9 论坛版块( 论坛版块编号,版块 )

10 帖子( 帖子编号,帖子,版块,用户,内容,发布时间 )

11 回复( 回复编号,帖子,回复,用户,回复时间 )

5.2.2 物理结构设计

由各个关系模式和根据需求分析阶段数据字典的数据项描述,给出各数据表结构。

(1)管理员信息表如表5.1所示:

表5.1 管理员信息表

序号

字段名称

数据类型

长度

主键

描述

1

glyid

INTEGER

11

管理员编号

2

yhm

VARCHAR

40

用户名

3

mm

VARCHAR

40

密码

4

xm

VARCHAR

40

姓名

(2)用户如表5.2所示:

表5.2 用户表

序号

字段名称

数据类型

长度

主键

描述

1

yhid

INTEGER

11

用户编号

2

yhm

VARCHAR

40

用户名

3

mm

VARCHAR

40

密码

4

xm

VARCHAR

40

姓名

5

lxdh

VARCHAR

40

联系电话

6

lxdz

VARCHAR

40

联系地址

(3)商家表如表5.3所示:

表5.3 商家表

序号

字段名称

数据类型

长度

主键

描述

1

sjid

INTEGER

11

商家编号

2

yhm

VARCHAR

40

用户名

3

mm

VARCHAR

40

密码

4

xm

VARCHAR

40

姓名

5

dh

VARCHAR

40

电话

6

yyzz

VARCHAR

40

营业执照

7

zcsj

VARCHAR

40

注册时间

8

dz

VARCHAR

40

地址

(4)接单员如表5.4所示:

表5.4 接单员信息表

序号

字段名称

数据类型

长度

主键

描述

1

jdyid

INTEGER

11

接单员编号

2

yhm

VARCHAR

40

用户名

3

mm

VARCHAR

40

密码

4

xm

VARCHAR

40

姓名

5

dh

VARCHAR

40

电话

6

sj

VARCHAR

40

商家

(5)商品表如表5.5所示:

表5.5 商品表

序号

字段名称

数据类型

长度

主键

描述

1

spid

INTEGER

11

商品编号

2

spmc

VARCHAR

40

商品名称

3

yt

VARCHAR

40

用途

4

cj

VARCHAR

40

厂家

5

js

VARCHAR

40

介绍

6

sl

VARCHAR

40

数量

7

sj

VARCHAR

40

商家

(6)入库如表5.6所示:

表5.6 入库表

序号

字段名称

数据类型

长度

主键

描述

1

rkid

INTEGER

11

入库编号

2

sp

VARCHAR

40

商品

3

sl

VARCHAR

40

数量

4

rksj

VARCHAR

40

入库时间

5

czr

VARCHAR

40

操作人

(7)订单 如表5.7所示:

表5.7订单表

序号

字段名称

数据类型

长度

主键

描述

1

ddid

INTEGER

11

订单编号

2

ls

VARCHAR

40

流水

3

bt

VARCHAR

40

标题

4

yh

VARCHAR

40

用户

5

tjsj

VARCHAR

40

提交时间

6

zt

VARCHAR

40

状态

7

wxjx

VARCHAR

40

维修机型

8

wxwt

VARCHAR

40

维修问题

9

bz

VARCHAR

40

备注

10

sj

VARCHAR

40

商家

11

xh

VARCHAR

40

修好

(8)知识经验 如表5.8所示:

表5.8知识经验表

序号

字段名称

数据类型

长度

主键

描述

1

zsjyid

INTEGER

11

知识经验编号

2

bt

VARCHAR

40

标题

3

nr

VARCHAR

40

内容

4

tp

VARCHAR

40

图片

5

sj

VARCHAR

40

商家

6

fbsj

VARCHAR

40

发布时间

(9)论坛版块 如表5.9所示:

表5.9 论坛版块表

序号

字段名称

数据类型

长度

主键

描述

1

ltbkid

INTEGER

11

论坛版块编号

2

bk

VARCHAR

40

版块

(10)帖子 如表5.10所示:

表5.10 帖子表

序号

字段名称

数据类型

长度

主键

描述

1

tzid

INTEGER

11

帖子编号

2

tz

VARCHAR

40

帖子

3

bk

VARCHAR

40

版块

4

yh

VARCHAR

40

用户

5

nr

VARCHAR

40

内容

6

fbsj

VARCHAR

40

发布时间

(11)回复 如表5.11所示:

表5.11 回复表

序号

字段名称

数据类型

长度

主键

描述

1

hfid

INTEGER

11

回复编号

2

tz

VARCHAR

40

帖子

3

hf

VARCHAR

40

回复

4

yh

VARCHAR

40

用户

5

hfsj

VARCHAR

40

回复时间

5.3 本章小结

本章主要是在上一章的总体设计的基础之上对系统进行详细设计,主要分为两个方面来设计,分别为后台设计和数据库设计,在后台设计方面,主要是设计的系统的权限分配,角色登录的验证;在数据库方面是设计系统的物理结构的设计和逻辑结构的设计。


第6章 系统的实施

6.1 登录模块界面

登录系统首页,出现用户名、密码的输入框,填写用户名和密码点击【提交】按钮,即可登录;具体的登录页面如图6.1所示:

图6.2 登录界面图

6.2 用户管理界面

用户信息管理用于实现对系统内用户信息的管理。系统用户可以新增用户信息、移除用户信息和更正用户信息,以及用户信息列表展现,在添加用户信息用户信息时,系统会自动查询系统中用户表中的用户编号字段,系统自动将用户表中最大值加1作为该用户表用户记录的用户编号,同时将用户的用户编号,用户的用户名,用户的密码,用户的姓名,用户的联系电话,用户的联系地址 信息添加到用户信息表中;在删除一条用户记录时,先选中一条用户记录,将该条用户记录中的用户编号作为查询条件在数据库中用户信息表中进行查询,弹出“确定要删除用户信息吗?”的对话框,若是,则执行删除用户信息操作,否则退出删除操作;在更改用户记录时,先选中一条用户记录,将用户信息显示在相应的修改用户页面中,然后更改用户信息表后保存到用户信息表中;查看用户信息记录时,选中要查看的用户记录,系统根据用户选择用户信息,在详细页面显示用户信息    

6.3  商品管理界面

该功能用于实现对系统商品信息的管理。可以添加、删除和更改商品信息,以及商品信息列表展现,在添加商品信息时,系统会自动查询系统中商品表中的商品编号字段,系统自动将商品表中最大值加1作为该商品表商品记录的商品编号,同时将商品编号,商品名称,用途,厂家,介绍,数量,商家 信息添加到商品信息表中;在删除一条商品记录时,先选中一条商品记录,将该条商品记录中的商品编号作为查询条件在商品信息表中进行查询,弹出“确定要删除吗?”的对话框,若是,则执行删除操作,否则退出删除操作;在更改商品记录时,先选中一条商品记录,将商品信息显示在相应的修改页面中,然后更改后保存到商品信息表中;查看商品信息记录时,选中要查看的商品记录,系统根据用户选择商品信息,在详细页面显示商品信息     

	<div class="main-content">
				<div class="breadcrumbs" id="breadcrumbs">
					<ul class="breadcrumb">
						<li>
							<i class="ace-icon fa fa-home home-icon"></i>
							商品信息列表页面					</li>
						
					</ul><!-- /.breadcrumb -->

				
				</div>

				<!-- /section:basics/content.breadcrumbs -->
				<div class="page-content">

					<div class="page-content-area">

						<div class="row">
									<div class="col-xs-12">
									<form name="form" method="post" action="">
										<table id="table1" class="table table-striped table-bordered table-hover">
											<thead>
												<tr>
													<th>序号</th>
			
					         <th ><strong>商品名称</strong></th>
			
					         <th ><strong>用途</strong></th>
			
					         <th ><strong>厂家</strong></th>
			
					     
			
					         <th ><strong>数量</strong></th>
			
					         <th ><strong>商家</strong></th>
													<th class="hidden-480">操作</th>
												</tr>
											</thead>

											<tbody id="table2">
											<%
					int i=1;
					if(rs!=null){
					while(rs.next()){
					%>
												<tr>
													    <td scope="row"><%=i%></td>
					        <td  height="28"  ><%=rs.getString("spmc")%></td>
					       
					        <td  height="28"  ><%=rs.getString("yt")%></td>
					       
					        <td  height="28"  ><%=rs.getString("cj")%></td>
					       
					     
					       
					        <td  height="28"  ><%=rs.getString("sl")%></td>
					       
					        <td  height="28"  ><%=rs.getString("sj")%></td>
					       
                <td>	<div class="hidden-sm hidden-xs btn-group"><a href="shangpinupdate.jsp?keyid=<%=rs.getString("spid")%>" class="btn btn-xs btn-success" >修改</a>
						 <a href="shangpindelete.jsp?keyid=<%=rs.getString("spid")%>" class="btn btn-xs btn-danger" onClick="javascript:if(confirm('是否删除')){return true;}else{return false;}">删除</a>
						 
						 	 <a href="chuku.jsp?keyid=<%=rs.getString("spid")%>"  class="btn btn-xs btn-info">出库</a>
						 
						 <a href="shangpindetail.jsp?keyid=<%=rs.getString("spid")%>"  class="btn btn-xs btn-info">查看</a></div></td>
													
												</tr>
												
												<%
				i++;
				}
				}
				%>
                    

											
											</tbody>
										</table>
											 <span id="spanFirst">第一页</span> <span id="spanPre">上一页</span> <span id="spanNext">下一页</span> <span id="spanLast">最后一页</span> 第<span id="spanPageNum"></span>页/共<span id="spanTotalPage"></span>页	
										</form>
									</div><!-- /.span -->
								</div><!-- /.row -->
					</div><!-- /.page-content-area -->
				</div><!-- /.page-content -->
			</div><!-- /.main-content -->

6.4  接单员管理界面

该功能用于实现对系统接单员信息的管理。可以添加、删除和更改接单员信息,以及接单员信息列表展现,在添加接单员信息时,系统会自动查询系统中接单员表中的接单员编号字段,系统自动将接单员表中最大值加1作为该接单员表接单员记录的接单员编号,同时将接单员编号,用户名,密码,姓名,电话,商家 信息添加到接单员信息表中;在删除一条接单员记录时,先选中一条接单员记录,将该条接单员记录中的接单员编号作为查询条件在接单员信息表中进行查询,弹出“确定要删除吗?”的对话框,若是,则执行删除操作,否则退出删除操作;在更改接单员记录时,先选中一条接单员记录,将接单员信息显示在相应的修改页面中,然后更改后保存到接单员信息表中;查看接单员信息记录时,选中要查看的接单员记录,系统根据用户选择接单员信息,在详细页面显示接单员信息

   

6.5 知识经验管理界面

该功能用于实现对系统知识经验信息的管理。可以添加、删除和更改知识经验信息,以及知识经验信息列表展现,在添加知识经验信息时,系统会自动查询系统中知识经验表中的知识经验编号字段,系统自动将知识经验表中最大值加1作为该知识经验表知识经验记录的知识经验编号,同时将知识经验编号,标题,内容,图片,商家,发布时间 信息添加到知识经验信息表中;在删除一条知识经验记录时,先选中一条知识经验记录,将该条知识经验记录中的知识经验编号作为查询条件在知识经验信息表中进行查询,弹出“确定要删除吗?”的对话框,若是,则执行删除操作,否则退出删除操作;在更改知识经验记录时,先选中一条知识经验记录,将知识经验信息显示在相应的修改页面中,然后更改后保存到知识经验信息表中;查看知识经验信息记录时,选中要查看的知识经验记录,系统根据用户选择知识经验信息,在详细页面显示知识经验信息   

大家点赞、收藏、关注、评论啦  其他的定制服务 商务合作  下方联系卡片↓↓↓↓↓↓↓↓↓↓↓↓↓↓↓↓↓↓↓↓↓↓↓↓↓↓↓ 或者私信作者

评论
添加红包

请填写红包祝福语或标题

红包个数最小为10个

红包金额最低5元

当前余额3.43前往充值 >
需支付:10.00
成就一亿技术人!
领取后你会自动成为博主和红包主的粉丝 规则
hope_wisdom
发出的红包

打赏作者

翰文编程

你的鼓励 是我最大的动力

¥1 ¥2 ¥4 ¥6 ¥10 ¥20
扫码支付:¥1
获取中
扫码支付

您的余额不足,请更换扫码支付或充值

打赏作者

实付
使用余额支付
点击重新获取
扫码支付
钱包余额 0

抵扣说明:

1.余额是钱包充值的虚拟货币,按照1:1的比例进行支付金额的抵扣。
2.余额无法直接购买下载,可以购买VIP、付费专栏及课程。

余额充值