木棉脚
码龄7年
关注
提问 私信
  • 博客:17,887
    17,887
    总访问量
  • 30
    原创
  • 420,078
    排名
  • 1
    粉丝
  • 0
    铁粉
IP属地以运营商信息为准,境内显示到省(区、市),境外显示到国家(地区)
IP 属地:广东省
  • 加入CSDN时间: 2018-05-21
博客简介:

木棉脚的博客

博客描述:
看着NI
查看详细资料
个人成就
  • 获得7次点赞
  • 内容获得10次评论
  • 获得32次收藏
  • 代码片获得128次分享
创作历程
  • 5篇
    2023年
  • 9篇
    2022年
  • 13篇
    2021年
  • 3篇
    2019年
成就勋章
TA的专栏
  • 容器技术
    1篇
  • 计算机基础
    5篇
  • 构建
    1篇
  • 中间件
    2篇
  • 数据库
    3篇
  • 微服务
    4篇
  • Spring
    3篇
  • Java基础
    9篇
  • others
    3篇
兴趣领域 设置
  • 大数据
    mysqlredis
  • 后端
    spring架构
  • 搜索
    elasticsearch
  • 服务器
    linux
创作活动更多

超级创作者激励计划

万元现金补贴,高额收益分成,专属VIP内容创作者流量扶持,等你加入!

去参加
  • 最近
  • 文章
  • 代码仓
  • 资源
  • 问答
  • 帖子
  • 视频
  • 课程
  • 关注/订阅/互动
  • 收藏
搜TA的内容
搜索 取消

Spring Cloud Gateway 3 全局过滤器中修改响应体案例 2

【代码】Spring Cloud Gateway 3 全局过滤器中修改响应体案例。
原创
发布博客 2023.09.26 ·
222 阅读 ·
0 点赞 ·
0 评论 ·
0 收藏

Spring Cloud Gateway中配置路由和circuitBreaker

/ 默认熔断器配置.build());// 自定义熔断器配置//param1:自动定义熔断器名,使用的配置名 factory.create(MicroservicesEnum.OPENX_FOREIGN.getCircuitBreakerName(), MicroservicesEnum.OPEN_FOREIGN.getCircuitBreakerName());
原创
发布博客 2023.09.08 ·
325 阅读 ·
0 点赞 ·
0 评论 ·
0 收藏

HttpClient工具

import com.alibaba.fastjson2.JSON;import lombok.extern.slf4j.Slf4j;import org.apache.commons.lang3.StringUtils;import org.apache.commons.lang3.exception.ExceptionUtils;import org.apache.http.HttpStatus;import org.apache.http.NameValuePair;import org.
原创
发布博客 2023.07.25 ·
130 阅读 ·
0 点赞 ·
0 评论 ·
0 收藏

Spring Cloud Gateway 3 和 Spring WebFlux 常用操作

Spring Cloud Gateway 3 和 Spring WebFlux
原创
发布博客 2023.07.13 ·
378 阅读 ·
0 点赞 ·
0 评论 ·
0 收藏

Spring Cloud Gateway 3 全局过滤器中修改响应体案例 1

Spring Cloud Gateway 3 全局过滤器中修改响应体
原创
发布博客 2023.06.15 ·
1122 阅读 ·
0 点赞 ·
0 评论 ·
2 收藏

Springboot中属性文件的加载和生效顺序

Springboot中属性文件的加载和生效顺序
原创
发布博客 2022.06.14 ·
619 阅读 ·
0 点赞 ·
8 评论 ·
0 收藏

获取SpringBoot包的部署路径

// 包部署路径xxx/run/xxx.jarSystem.out.println("user.dir:" + System.getProperty("user.dir"));// xxx/runApplicationHome applicationHome = new ApplicationHome(Application.class);System.out.println(source.getParentFile().getPath()); // xxx/run/xxx.jarSystem.ou
原创
发布博客 2022.05.17 ·
663 阅读 ·
0 点赞 ·
0 评论 ·
1 收藏

JavaDoc文档注释

@link和@see/** * * @Deprecated * {@link 类名} 跳转到类 * {@link 类名#方法名} 跳转到方法 * {@link 类名#属性名} 跳转到属性名 * {@link #方法名} 跳转到本类的方法 * {@link #属性名} 跳转到本类的属性 * {@link <a href="https://knife.blog.csdn.net/"></a>} 跳转到网址 * {@link <a href="
原创
发布博客 2022.05.12 ·
200 阅读 ·
0 点赞 ·
0 评论 ·
0 收藏

Java线程方法

Thread下的方法setPriority()static final int MAX_PRIORITY :值为10,代表最高优先级。static final int MIN_PRIORITY :值为1,代表最低优先级。static final int NORM_PRIORITY:值为5,代表默认优先级。join()在当前线程中调用另一个线程的join方法,则当前线程转入阻塞状态,直到另一个进程运行结束,当前线程再由阻塞转为可运行状态。如果调用此方法时,另一个线程已经运行完毕,那就接着运行当前
原创
发布博客 2022.02.18 ·
233 阅读 ·
0 点赞 ·
0 评论 ·
0 收藏

内容中转帖

原创
发布博客 2022.02.09 ·
206 阅读 ·
0 点赞 ·
0 评论 ·
0 收藏

万用总结关键词

全面推进,统筹兼顾,综合治理,融入其中,贯穿始终,切实抓好,扎实推进,加快发展,持续增收,积极稳妥,狠抓落实,从严控制, 严格执行,坚决制止,明确职责,高举旗帜,坚定不移,牢牢把握,积极争取,深入开展,注重强化,规范程序,改进作风,积极发展,努力建设,依法实行,良性 互动,优势互补,率先发展,互惠互利,做深、做细、做实、全面分析,全面贯彻,持续推进,全面落实、全面实施,逐步扭转,基本形成,普遍增加,基本建立, 更加完备,逐步完善,明显提高,逐渐好转,逐步形成,不断加强,持续增效,巩固深化,大幅提高,显著改.
原创
发布博客 2022.02.08 ·
314 阅读 ·
0 点赞 ·
0 评论 ·
0 收藏

<? extends B>和<? super B>

public class Demo1 { public static void main(String[] args) throws Exception { // 给出上限,只能get() ArrayList<? extends B> exObject = new ArrayList<>(); B b = exObject.get(0); // 给出下限,只能add B及B的子类,get出的都是Object
原创
发布博客 2022.02.08 ·
514 阅读 ·
0 点赞 ·
0 评论 ·
0 收藏

Java虚拟机类加载器

Java虚拟机类加载器JVM三种预定义类型类加载器,当JVM启动的时候,Java开始使用如下三种类型的类加载器:启动(Bootstrap)类加载器:启动类加载器是用本地代码实现的类加载器,它负责将JAVA_HOME/lib下面的核心类库或-Xbootclasspath选项指定的jar包等虚拟机识别的类库加载到内存中。由于启动类加载器涉及到虚拟机本地实现细节,开发者无法直接获取到启动类加载器的引用。具体可由启动类加载器加载到的路径可通过System.getProperty(“sun.boot.class.
原创
发布博客 2022.01.29 ·
1260 阅读 ·
0 点赞 ·
0 评论 ·
0 收藏

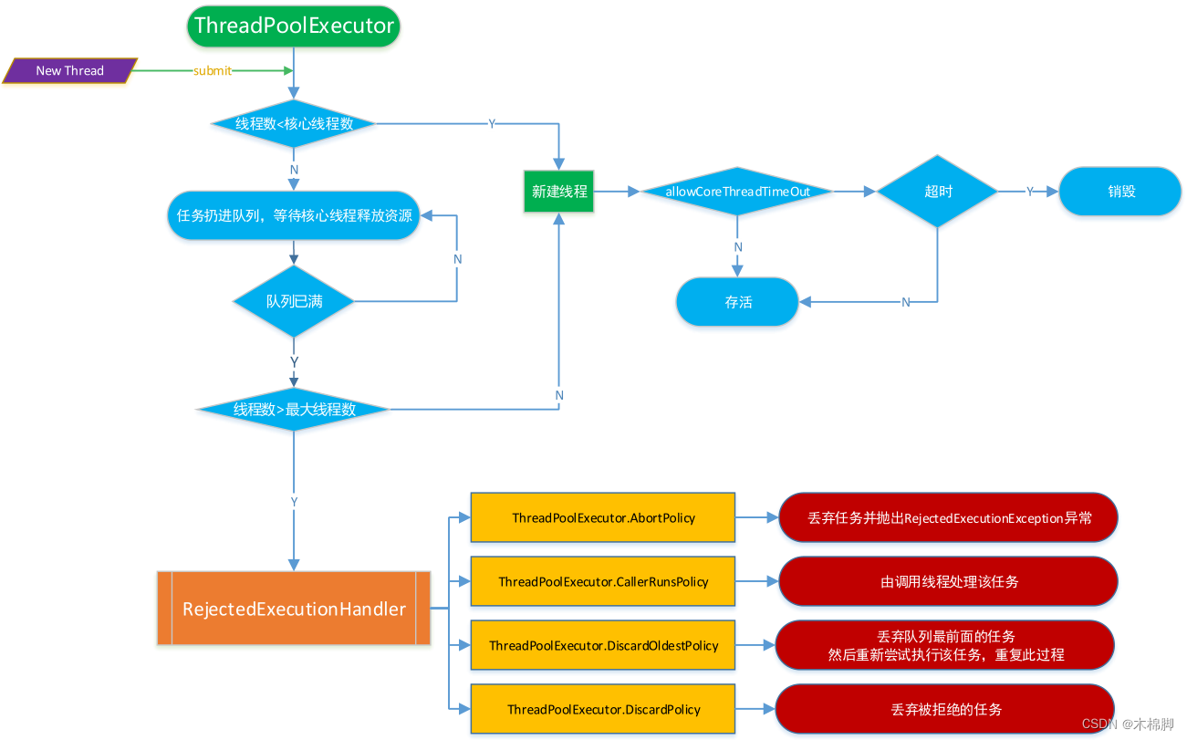
Java线程池ThreadPoolExecutor

ThreadPoolExecutorpublic ThreadPoolExecutor(int corePoolSize, int maximumPoolSize, long keepAliveTime, TimeUnit unit, BlockingQueue<Runnable> wor
原创
发布博客 2022.01.05 ·
245 阅读 ·
0 点赞 ·
0 评论 ·
1 收藏

Docker入门

1 Docker安装与启动1.1 docker安装(centos7)# 1、yum 包更新到最新sudo yum update# 2、作用:安装需要的软件包, yum-util 提供yum-config-manager功能,另外两个是devicemapper驱动依赖的sudo yum install -y yum-utils device-mapper-persistent-data lvm2# 3、 设置yum源# 方案一:使用ustc的(推荐)sudo yum-config-mana
原创
发布博客 2021.12.20 ·
246 阅读 ·
0 点赞 ·
0 评论 ·
0 收藏

前缀、中缀、后缀表达式

​​ 前缀(波兰)、中缀(逆波兰)、后缀表达式都是对表达式的记法。它们之间的区别在于运算符相对于操作数的位置不同:前缀表达式的运算符位于与其相关的操作数之前;中缀和后缀同理。举例:(3 + 4) × 5 - 6 中缀表达式× + 3 4 5 6 前缀表达式3 4 + 5 × 6 - 后缀表达式中缀表达式(中缀记法)​ 中缀表达式是一种通用的算术或逻辑公式表示方法,操作符以中缀形式处于操作数的中间。中缀表达式是人们常用的算术表示方法。虽然人的大脑很容易理解与分析中缀表达式,但对计算机来说
原创
发布博客 2021.10.12 ·
242 阅读 ·
0 点赞 ·
1 评论 ·
0 收藏

Linux中top命令详解

原创
发布博客 2021.10.11 ·
250 阅读 ·
0 点赞 ·
0 评论 ·
0 收藏

MySQL新增数据,存在就更新,不存在就添加以及主键冲突忽略异常

insert 语句可以加入ignore 避免唯一索引报错,并且正确插入唯一索引不冲突的数据,唯一索引冲突则不插入不报错INSERT IGNORE INTO t_user_info ( id, NAME, age )VALUES ( 1, '张三', 19 ), ( 2, '张三', 19 ), ( 2, '张三', 19 ); /*id为主键,仅能插入两条数据但是不会报错输出INSERT IGNORE INTO t_user_info ( id, NAME, age )VALU..
原创
发布博客 2021.08.28 ·
1443 阅读 ·
0 点赞 ·
0 评论 ·
0 收藏

Linux防火墙配置

iptables方式禁止IP10.58.203.180访问iptables -A INPUT -p all -s 10.58.203.180 -j DROP禁用22端口iptables -A INPUT -p tcp --dport 22 -j DROP允许IP10.58.203.180访问iptables -A INPUT -p all -s 10.58.203.180 -j ACCEPT允许IP10.58.203.180访问22端口iptables -A INPUT
原创
发布博客 2021.08.28 ·
135 阅读 ·
0 点赞 ·
0 评论 ·
0 收藏

&和nohup的区别

&java -jar web-1.0.0-SNAPSHOT.jar &结果会输出到控制台使用Ctrl+C发送SIGINT信号,程序免疫关闭session(ssh连接),发送SIGUP信号,程序关闭nohupnohup java -jar web-1.0.0-SNAPSHOT.jar默认输出到当前文件夹的nohup.out文件,不会输出到控制台使用Ctrl + C发送SIGINT信号,程序关闭关闭session(ssh连接)发送SIGHUP信号,程序免疫日常使用
原创
发布博客 2021.08.18 ·
293 阅读 ·
0 点赞 ·
0 评论 ·
1 收藏
加载更多