文章目录
- Redis6
-
- 1.NoSQL数据库简介
- 2.Redis概述安装
- 3.常用五大数据类型
- 4.Redis配置文件介绍
- 5.Redis的发布和订阅
- 6.Redis新数据类型
- 7.Redis_Jedis_测试
- 8.Redis_Jedis_实例
- 9.Redis与Spring Boot整合
- 10.Redis事务锁机制_秒杀
- 11.Redis事务秒杀案例
- 12.Redis持久化之RDB
- 13.Redis持久化之AOF
- 14.Redis主从复制
- 15.Redis集群
- 16.Redis应用问题解决
- 17.Redis6.0新功能
Redis6
1.NoSQL数据库简介
1.1 技术发展
-
技术的分类
- 解决功能性的问题:Java、Jsp、RDBMS、Tomcat、HTML、Linux、JDBC、SVN
- 解决扩展性的问题:Struts、Spring、SpringMVC、Hibernate、Mybatis
- 解决性能的问题:NoSQL、Java线程、Hadoop、Nginx、MQ、ElasticSearch
-
Web1.0时代
Web1.0的时代,数据访问量很有限,用一夫当关的高性能的单点服务器可以解决大部分问题

-
Web2.0时代
随着Web2.0的时代的到来,用户访问量大幅度提升,同时产生了大量的用户数据。加上后来的智能移动设备的普及,所有的互联网平台都面临了巨大的性能挑战

-
解决Web2.0问题
-
解决CPU及内存压力

-
解决IO压力

-
1.2 NoSQL数据库
-
NoSQL数据库概述
- NoSQL(Not Only SQL),意即“不仅仅是SQL”,泛指非关系型的数据库。
- NoSQL 不依赖业务逻辑方式存储,而以简单的key-value模式存储,因此大大的增加了数据库的扩展能力。
- 不遵循SQL标准。
- 不支持ACID(事务的四个特性)。
- 远超于SQL的性能。
-
NoSQL适用场景
- 对数据高并发的读写
- 海量数据的读写
- 对数据高可扩展性的
-
NoSQL不适用场景
- 需要事务支持
- 基于sql的结构化查询存储,处理复杂的关系,需要即席查询。
- 用不着sql的和用了sql也不行的情况,请考虑用NoSql
-
常见的NoSQL数据库
-
Memcache

-
Redis

-
MongoDB

-
1.3 行式存储数据库(大数据时代)
-
行式数据库

-
列式数据库

-
Hbase
- HBase是Hadoop项目中的数据库。
- 它用于需要对大量的数据进行随机、实时的读写操作的场景中。
- HBase的目标就是处理数据量非常庞大的表,可以用普通的计算机处理超过10亿行数据,还可处理有数百万列元素的数据表
-
Cassandra
[kəˈsændrə]Apache Cassandra是一款免费的开源NoSQL数据库,其设计目的在于管理由大量商用服务器构建起来的庞大集群上的海量数据集(数据量通常达到PB级别)。在众多显著特性当中,Cassandra最为卓越的长处是对写入及读取操作进行规模调整,而且其不强调主集群的设计思路能够以相对直观的方式简化各集群的创建与扩展流程
-
-
图关系型数据库
主要应用:社会关系,公共交通网络,地图及网络拓谱

2.Redis概述安装
2.0 概述
- Redis是一个开源的key-value存储系统。
- 和Memcached类似,它支持存储的value类型相对更多,包括string(字符串)、list(链表)、set(集合)、zset(sorted set --有序集合)和hash(哈希类型)。
- 这些数据类型都支持push/pop、add/remove及取交集并集和差集及更丰富的操作,而且这些操作都是原子性的。
- 在此基础上,Redis支持各种不同方式的排序。
- 与memcached一样,为了保证效率,数据都是缓存在内存中。
- 区别的是Redis会周期性的把更新的数据写入磁盘或者把修改操作写入追加的记录文件。并且在此基础上实现了master-slave(主从)同步
2.1 应用场景
-
配合关系型数据库做高速缓存
- 高频次,热门访问的数据,降低数据库IO
- 分布式架构,做session共享
-
多样的数据结构存储持久化数据

2.2 Redis安装
| Redis官方网站 | Redis中文官方网站 |
|---|---|
| http://redis.io | http://redis.cn/ |
安装版本
- 6.2.1 for Linux(redis-6.2.1.tar.gz)
- 不用考虑在windows环境下对Redis的支持
安装步骤(Ubantu 安装gcc时失败)
-
使用Ubantu,获得ip
192.168.2.128sudo apt install net-tools ifconifg -
Ubantu安装远程连接
sudo apt-get install openssh-server #出现报错执行下面两个 sudo apt-get update sudo /etc/init.d/ssh restart -
打开Linux系统,将压缩包放到先放在桌面,进入远程连接软件
cd /home/duanyf/桌面 sudo mv redis-6.2.1.tar.gz /opt/ -
安装vim
sudo apt-get install vim-gtk -
安装yum
-
备份source源文件
sudo cp /etc/apt/sources.list /etc/apt/sources.list.bak -
打开源文件
sudo vim /etc/apt/sources.list -
修改镜像源
获取镜像源地址:清华大学开源镜像站

将上述复制的镜像源地址复制到
/etc/apt/sources.list此文件中,去除http后的s# 默认注释了源码镜像以提高 apt update 速度,如有需要可自行取消注释 deb http://mirrors.tuna.tsinghua.edu.cn/ubuntu/ jammy main restricted universe multiverse # deb-src https://mirrors.tuna.tsinghua.edu.cn/ubuntu/ jammy main restricted universe multiverse deb http://mirrors.tuna.tsinghua.edu.cn/ubuntu/ jammy-updates main restricted universe multiverse # deb-src https://mirrors.tuna.tsinghua.edu.cn/ubuntu/ jammy-updates main restricted universe multiverse deb http://mirrors.tuna.tsinghua.edu.cn/ubuntu/ jammy-backports main restricted universe multiverse # deb-src https://mirrors.tuna.tsinghua.edu.cn/ubuntu/ jammy-backports main restricted universe multiverse deb http://mirrors.tuna.tsinghua.edu.cn/ubuntu/ jammy-security main restricted universe multiverse # deb-src https://mirrors.tuna.tsinghua.edu.cn/ubuntu/ jammy-security main restricted universe multiverse # 预发布软件源,不建议启用 # deb https://mirrors.tuna.tsinghua.edu.cn/ubuntu/ jammy-proposed main restricted universe multiverse # deb-src https://mirrors.tuna.tsinghua.edu.cn/ubuntu/ jammy-proposed main restricted universe multiversesudo apt-get update sudo apt-get install --reinstall ca-certificates添加如下镜像
deb https://mirrors.tuna.tsinghua.edu.cn/ubuntu/ bionic main restricted universe multiverse deb-src https://mirrors.tuna.tsinghua.edu.cn/ubuntu/ bionic main restricted universe multiverse deb https://mirrors.tuna.tsinghua.edu.cn/ubuntu/ bionic-updates main restricted universe multiverse deb-src https://mirrors.tuna.tsinghua.edu.cn/ubuntu/ bionic-updates main restricted universe multiverse deb https://mirrors.tuna.tsinghua.edu.cn/ubuntu/ bionic-backports main restricted universe multiverse deb-src https://mirrors.tuna.tsinghua.edu.cn/ubuntu/ bionic-backports main restricted universe multiverse deb https://mirrors.tuna.tsinghua.edu.cn/ubuntu/ bionic-security main restricted universe multiverse deb-src https://mirrors.tuna.tsinghua.edu.cn/ubuntu/ bionic-security main restricted universe multiverse deb https://mirrors.tuna.tsinghua.edu.cn/ubuntu/ bionic-proposed main restricted universe multiverse deb-src https://mirrors.tuna.tsinghua.edu.cn/ubuntu/ bionic-proposed main restricted universe multiverse deb http://mirrors.aliyun.com/ubuntu/ bionic main restricted universe multiverse deb http://mirrors.aliyun.com/ubuntu/ bionic-security main restricted universe multiverse deb http://mirrors.aliyun.com/ubuntu/ bionic-updates main restricted universe multiverse deb http://mirrors.aliyun.com/ubuntu/ bionic-proposed main restricted universe multiverse deb http://mirrors.aliyun.com/ubuntu/ bionic-backports main restricted universe multiverse deb-src http://mirrors.aliyun.com/ubuntu/ bionic main restricted universe multiverse deb-src http://mirrors.aliyun.com/ubuntu/ bionic-security main restricted universe multiverse deb-src http://mirrors.aliyun.com/ubuntu/ bionic-updates main restricted universe multiverse deb-src http://mirrors.aliyun.com/ubuntu/ bionic-proposed main restricted universe multiverse deb-src http://mirrors.aliyun.com/ubuntu/ bionic-backports main restricted universe multiverse再次更新源
sudo apt-get update
-
-
安装yum
sudo apt install yum
安装centos
-
下载centos
-
点击链接下载https://vault.centos.org/
-
找到自己想要下载的版本,点击进入

-
找到 isos/,点击进入

-
点击x86_64/

-
我们只需要选择DVD.iso

-
-
安装CentOS
-
打开你的VMware Workstation Pro,并点击“创建新的虚拟机”
-
点选自定义(推荐)(T),并点击“下一步”
-
点选稍后安装操作系统(S),并点击“下一步”
-
点选Linux(L),因为我们之前下载的 CentOS-7-x86_64-DVD-1708.iso 是64位 7.4版本的,所以这里我们选择CentOS 7 64位,并点击“下一步”

-
点击“下一步”
-
指定内存

-
默认为NAT 模式(N):用于共享主机的IP地址即可
-
一直下一步,完成
-
选择iso

-
开启虚拟机,选择Install CentOS 7,最后按下“Enter 键”回车。


-
选择“中文”,点击“继续”。

-
点击“安装位置”,进去后再点击“完成”。

-
点击“软件选择”

-
选择“GNUOME桌面”,再勾选“GNOME应用程序”“开发工具”“安全性工具”,最后点击“完成(D)”

-
卡一会,点击“开始安装”。
-
设置root密码,并且创建一个管理员账户

-
等待安装,安装成功后点击"重启®"。

-
接受许可协议并设置网络(打开)



-
登录账户,CentOS 7安装完成
-
安装步骤(centos)
-
获得ip
192.168.2.134 -
关闭ipv6(不知道哪一步成功)
-
编辑
/etc/sysctl.conf配置sudo vim /etc/sysctl.conf增加
net.ipv6.conf.all.disable_ipv6 =1 net.ipv6.conf.default.disable_ipv6 =1注意:确保文件/etc/ssh/sshd_config 包含AddressFamily inet行,以避免在使用sysctl方法时破坏SSHXforwarding
将AddressFamily行添加到sshd_config:

重新启动sshd以获得更改以获得生效:
systemctl restart sshd -
编辑
/etc/sysconfig/network配置,增加NETWORKING_IPV6=no,保存并退出sudo vim /etc/sysconfig/network
-
编辑/etc/sysconfig/network-scripts/ifcfg-eno16777736,ifcfg-eno16777736是根据自己机器的,实际网卡信息来看,不是固定的
sudo vim /etc/sysconfig/network-scripts/ifcfg-ens33
-
关闭防火墙的开机自启动(centos7没有ip6tables.service)
systemctl disable ip6tables.service -
编辑/etc/default/grub,在GRUB_CMDLINE_LINUX的句首加上ipv6.disable=1(无用)
sudo vim /etc/default/grub修改后
[root@localhost Desktop]# cat /etc/default/grub GRUB_TIMEOUT=5 GRUB_DISTRIBUTOR="$(sed 's, release .*$,,g' /etc/system-release)" GRUB_DEFAULT=saved GRUB_DISABLE_SUBMENU=true GRUB_TERMINAL_OUTPUT="console" GRUB_CMDLINE_LINUX="ipv6.disable=1 rd.lvm.lv=centos/root rd.lvm.lv=centos/swap rhgb quiet" GRUB_DISABLE_RECOVERY="true"修改完毕后保存,运行
grub2-mkconfig -o /boot/grub2/grub.cfg重新生成grub.cfg文件。sudo grub2-mkconfig -o /boot/grub2/grub.cfg -
重启
sysctl -p
-
-
关闭防火墙
-
命令行界面输入命令
systemctl status firewalld.service并按下回车键
在下方可以查看得到
active(running),此时说明防火墙已经被打开了 -
在命令行中输入
systemctl stop firewalld.service命令,进行关闭防火墙
-
再使用命令
systemctl status firewalld.service,在下方出现inavtive(dead),这权样就说明防火墙已经关闭
-
再在命令行中输入命令
systemctl disable firewalld.service命令,即可永久关闭防火墙
-
-
远程连接
-
报错
/usr/bin/xauth: file /home/dunayf/.Xauthority does not existchown dunayf:dunayf -R /home/dunayf
-
-
将用户加入到
sudoers文件中-
切换至
root用户su - root -
给
root用户添加可写权限chmod 640 /etc/sudoers -
修改
sudoers文件vim /etc/sudoers如下图所示位置加上
duanyf ALL=(ALL) ALL
-
查看是否修改成功
cat /etc/sudoers -
修改
sudoers文件:只读权限(原有权限)chmod 440 /etc/sudoers -
返回普通用户
exit
-
-
将压缩包放到通过mobaxterm先放在桌面,进入远程连接软件
cd /home/duanyf/桌面 sudo mv redis-6.2.1.tar.gz /opt/ -
安装gcc
yum install gcc #测试 gcc --version -
解压redis
tar -zxvf redis-6.2.1.tar.gz -
解压完成后进入目录
cd redis-6.2.1 -
在redis-6.2.1目录下再次执行make命令(只是编译好)
sudo make
-
跳过make test 继续执行: make install
sudo make install
-
默认安装目录:
/usr/local/binredis-benchmark:性能测试工具,可以在自己本子运行,看看自己本子性能如何 redis-check-aof:修复有问题的AOF文件,rdb和aof后面讲 redis-check-dump:修复有问题的dump.rdb文件 redis-sentinel:Redis集群使用 redis-server:Redis服务器启动命令 redis-cli:客户端,操作入口
启动
-
前台启动
前台启动,命令行窗口不能关闭,否则服务器停止
redis-server
-
后台启动
-
拷贝一份
redis.conf到其他目录cd /usr/local/bin sudo cp /opt/redis-6.2.1/redis.conf /etc/redis.conf -
后台启动设置
daemonize no改成yessudo vim /etc/redis.conf -
Redis启动
cd /usr/local/bin redis-server /etc/redis.conf #查看进程 ps -ef | grep redis -
用客户端访问
单个端口
redis-cli多个端口
redis-cli -p6379 -
Redis关闭
-
进入终端后再关闭

-
单实例关闭:
redis-cli shutdown -
实例关闭,指定端口关闭:
redis-cli -p 6379 shutdown -
杀死进程
kill -9 [pid]
-
-
解决关闭错误
-
首先先在redis-cli的同级目录下创建一个redis的日志文件,然后把此文件的权限更改为,对所有的用户都可以进行读写操作
sudo touch redis-log.log sudo chmod 777 redis-log.log sudo chmod 777 /user/local/bin
-
去redis的配置文件中指明redis的日志文件的位置,如下图:
sudo vim /etc/redis.conf
-
把redis-server服务的进程号杀死,然后重新启动redis-server服务,去日志查看报错
cd /usr/local/bin #查看进程 ps -ef | grep redis #杀死进程 sudo kill -9 [pid] #启动 redis-server /etc/redis.conf #关闭 redis-cli shutdown #查看日志 vim redis-log.log
-
报错信息:主要是权限问题
21201:M 23 Sep 2022 00:40:26.944 # User requested shutdown... 21201:M 23 Sep 2022 00:40:26.944 * Saving the final RDB snapshot before exiting. 21201:M 23 Sep 2022 00:40:26.944 # Failed opening the RDB file dump.rdb (in server root dir /usr/local/bin) for saving: Permission denied 21201:M 23 Sep 2022 00:40:26.944 # Error trying to save the DB, can't exit.解决:
#设置权限 sudo chmod 777 /etc/redis.conf sudo chmod 777 /etc #查看进程 ps -ef | grep redis #杀死进程 sudo kill -9 [pid] #启动 redis-server /etc/redis.conf #关闭 redis-cli shutdown
解决IP自动变化问题
sudo vim /etc/sysconfig/network-scripts/ifcfg-ens33

IPADDR=192.168.2.152 #你想要的IP
NETMASK=255.255.255.0
GATEWAY=192.168.2.2
DNS1=8.8.8.8
2.3 Redis介绍相关知识
-
Redis中默认16个数据库,类似数组下标从0开始,初始默认使用0号库
-
使用命令
select <dbid>来切换数据库。如:select 8 -
统一密码管理,所有库同样密码
-
操作指令:
dbsize 查看当前数据库的key的数量 flushdb 清空当前库 flushall 通杀全部库 -
Redis是单线程+多路IO复用技术
-
多路复用是指使用一个线程来检查多个文件描述符(Socket)的就绪状态,比如调用select和poll函数,传入多个文件描述符,如果有一个文件描述符就绪,则返回,否则阻塞直到超时。
-
得到就绪状态后进行真正的操作可以在同一个线程里执行,也可以启动线程执行(比如使用线程池)。
-
实例讲解

1,2,3都让黄牛帮忙卖票,然后去做自己的事情
-
-
串行 vs 多线程+锁(memcached) vs 单线程+多路IO复用(Redis)
与Memcache三点不同: 支持多数据类型,支持持久化,单线程+多路IO复用
3.常用五大数据类型
指的是key-value中,value的类型
3.1 Redis键(key)
进入客户端
redis-cli可使用一下命令
keys * 查看当前库所有key (匹配:keys *1)
exists key 判断某个key是否存在
type key 查看你的key是什么类型
del key 删除指定的key数据
unlink key 根据value选择非阻塞删除
仅将keys从keyspace元数据中删除,真正的删除会在后续异步操作。
expire key 10 10秒钟:为给定的key设置过期时间
ttl key 查看还有多少秒过期,-1表示永不过期,-2表示已过期
select 命令切换数据库
dbsize 查看当前数据库的key的数量
flushdb 清空当前库
flushall 通杀全部库
-
keys *:查看当前库所有key (匹配:keys *1)
-
exists key:判断某个key是否存在
-
type key:查看你的key是什么类型
-
del key:删除指定的key数据
-
unlink key:根据value选择非阻塞删除,仅将keys从keyspace元数据中删除,真正的删除会在后续异步操作 -
expire key 10:10秒钟:为给定的key设置过期时间ttl key:查看还有多少秒过期,-1表示永不过期,-2表示已过期
-
select:命令切换数据库 -
dbsize:查看当前数据库的key的数量 -
flushdb:清空当前库 -
flushall:通杀全部库
3.2 Redis字符串(String)
-
简介
- String是Redis最基本的类型,你可以理解成与Memcached一模一样的类型,一个key对应一个value。
- String类型是二进制安全的。意味着Redis的string可以包含任何数据。比如jpg图片或者序列化的对象。
- String类型是Redis最基本的数据类型,一个Redis中字符串value最多可以是512M
-
常用命令
-
set <key><value>:添加键值对
*NX:当数据库中key不存在时,可以将key-value添加数据库 *XX:当数据库中key存在时,可以将key-value添加数据库,与NX参数互斥 *EX:key的超时秒数 *PX:key的超时毫秒数,与EX互斥 -
get <key>:查询对应键值 -
append <key><value>:将给定的<value> 追加到原值的末尾 -
strlen:<key>获得值的长度 -
setnx <key><value>:只有在 key 不存在时,设置 key 的值 -
incr <key>:将 key 中储存的数字值增1;只能对数字值操作,如果为空,新增值为1,具有原子性 -
decr <key>:将 key 中储存的数字值减1;只能对数字值操作,如果为空,新增值为-1 -
incrby / decrby <key><步长>:将 key 中储存的数字值增减<步长>,自定义步长。 -
mset <key1><value1> <key2><value2> .....:同时设置一个或多个 key-value对 -
mget <key1> <key2> <key3> .....:同时获取一个或多个 value -
msetnx <key1><value1> <key2><value2> .....:同时设置一个或多个 key-value 对,当且仅当所有给定 key 都不存在。具有原子性,有一个失败则都失败 -
getrange <key><起始位置><结束位置>:获得值的范围,类似java中的substring,前包,后包 -
setrange <key><起始位置><value>:用 <value> 覆写<key>所储存的字符串值,从<起始位置>开始(索引从0开始)。
-
setex <key><过期时间><value>:设置键值的同时,设置过期时间,单位秒。 -
getset <key><value>:以新换旧,设置了新值同时获得旧值。
-
-
数据结构
-
String的数据结构为简单动态字符串(Simple Dynamic String,缩写SDS)。
-
是可以修改的字符串,内部结构实现上类似于Java的ArrayList,采用预分配冗余空间的方式来减少内存的频繁分配.
-
如图中所示,内部为当前字符串实际分配的空间capacity一般要高于实际字符串长度len。当字符串长度小于1M时,扩容都是加倍现有的空间,如果超过1M,扩容时一次只会多扩1M的空间。需要注意的是字符串最大长度为512M。

-
3.3 Redis列表(List)
-
简介
-
单键多值
-
Redis 列表是简单的字符串列表,按照插入顺序排序。
-
你可以添加一个元素到列表的头部(左边)或者尾部(右边)。
-
它的底层实际是个双向链表,对两端的操作性能很高,通过索引下标的操作中间的节点性能会较差

-
-
常用命令
-
lpush/rpush <key><value1> <value2><value3> ....:从左边/右边插入一个或多个值。
-
lpop/rpop <key>:从左边/右边吐出一个值。值在键在,值光键亡。
-
rpoplpush <key1> <key2>:从<key1>列表右边吐出一个值,插到<key2>列表左边。
-
lrange <key> <start> <stop>:按照索引下标获得元素(从左到右) -
lrange <key> 0-1: 0左边第一个,-1右边第一个,(0-1表示获取所有) -
lindex <key> <index>:按照索引下标获得元素(从左到右) -
llen <key>:获得列表长度 -
linsert <key> before/after "<value>" "<newvalue>":在<value>的 后面/前面 插入<newvalue>插入值 -
lrem <key> <n> "<value>":从左边删除n个value(从左到右)
-
lset <key> <index> <value>:将列表key下标为index的值替换成value
-
-
数据结构
-
List的数据结构为快速链表quickList。
-
首先在列表元素较少的情况下会使用一块连续的内存存储,这个结构是ziplist,也即是压缩列表。它将所有的元素紧挨着一起存储,分配的是一块连续的内存。
-
当数据量比较多的时候才会改成quicklist,因为普通的链表需要的附加指针空间太大,会比较浪费空间。比如这个列表里存的只是int类型的数据,结构上还需要两个额外的指针prev和next。
-
Redis将链表和ziplist结合起来组成了quicklist。也就是将多个ziplist使用双向指针串起来使用。这样既满足了快速的插入删除性能,又不会出现太大的空间冗余。

-
3.4 Redis集合(Set)
- 简介
- Redis set对外提供的功能与list类似是一个列表的功能,特殊之处在于set是可以自动排重的
- 当你需要存储一个列表数据,又不希望出现重复数据时,set是一个很好的选择,并且set提供了判断某个成员是否在一个set集合内的重要接口,这个也是list所不能提供的。
- Redis的Set是string类型的无序集合。它底层其实是一个value为null的hash表,所以添加,删除,查找的复杂度都是O(1)。
- 一个算法,随着数据的增加,执行时间的长短,如果是O(1),数据增加,查找数据的时间不变
- 常用命令
sadd <key> <value1> <value2> .....:将一个或多个 member 元素加入到集合 key 中,已经存在的 member 元素将被忽略smembers <key>:取出该集合的所有值。sismember <key><value>:判断集合<key>是否为含有该<value>值,有1,没有0scard<key>:返回该集合的元素个数。srem <key><value1><value2> ....: 删除集合中的某个元素。spop <key>:随机从该集合中吐出一个值,会从集合中删除。srandmember <key><n>:随机从该集合中取出n个值。不会从集合中删除 。smove <source-key><destination-key><value>:把集合中一个值从一个集合移动到另一个集合sinter <key1><key2>:返回两个集合的交集元素。sunion <key1><key2>:返回两个集合的并集元素。sdiff <key1><key2>:两个集合的差集元素(在key1中不包含key2中的)
- 数据结构
- Set数据结构是dict字典,字典是用哈希表实现的。
- Java中HashSet的内部实现使用的是HashMap,只不过所有的value都指向同一个对象。
- Redis的set结构也是一样,它的内部也使用hash结构,所有的value都指向同一个内部值。
3.4 Redis哈希(Hash)
-
简介
-
Redis hash 是一个键值对集合。
-
Redis hash是一个string类型的field和value的映射表,hash特别适合用于存储对象,类似Java里面的Map<String,Object>
-
用户ID为查找的key,存储的value用户对象包含姓名,年龄,生日等信息
-
如果用普通的key/value结构来存储,主要有以下2种存储方式:

-
通过 key(用户ID) + field(属性标签) 就可以操作对应属性数据了,既不需要重复存储数据,也不会带来序列化和并发修改控制的问题

-
-
-
常用命令
-
hset <key><field><value>:给<key>集合中的 <field>键赋值<value>
-
hget <key1><field>:从<key1>集合<field>取出 <value>
-
hmset <key1> <field1><value1> <field2><value2>...:批量设置hash的值 -
hexists <key1><field>:查看哈希表 key 中,给定域 field 是否存在。 -
hkeys <key>:列出该hash集合的所有field -
hvals <key>:列出该hash集合的所有value -
hincrby <key><field><increment>为哈希表 key 中的域 field 的值加上增量<increment> -
hsetnx <key><field><value>:将哈希表 key 中的域 field 的值设置为 value ,当且仅当域 field 不存在 .
-
-
数据结构
- Hash类型对应的数据结构是两种:ziplist(压缩列表),hashtable(哈希表)。
- 当field-value长度较短且个数较少时,使用ziplist,否则使用hashtable。
3.5 Redis有序集合Zset(sorted set)
-
简介
- Redis有序集合zset与普通集合set非常相似,是一个没有重复元素的字符串集合。
- 不同之处是有序集合的每个成员都关联了一个评分(score),这个评分(score)被用来按照从最低分到最高分的方式排序集合中的成员。
- 集合的成员是唯一的,但是评分可以是重复了 。
- 因为元素是有序的, 所以你也可以很快的根据评分(score)或者次序(position)来获取一个范围的元素。
- 访问有序集合的中间元素也是非常快的,因此你能够使用有序集合作为一个没有重复成员的智能列表。
-
常用命令
-
zadd <key> <score1><value1> <score2><value2>…:将一个或多个 member 元素及其 score 值加入到有序集 key 当中。 -
zrange <key><start><stop> [WITHSCORES]:返回有序集 key 中,下标在<start><stop>之间的元素
带WITHSCORES,可以让分数一起和值返回到结果集。
-
zrangebyscore key min max [withscores] [limit offset count]:返回有序集 key 中,所有 score 值介于 min 和 max 之间(包括等于 min 或 max )的成员。有序集成员按 score 值递增(从小到大)次序排列。
-
zrevrangebyscore key max min [withscores] [limit offset count]:同上,改为从大到小排列。 -
zincrby <key><increment><value>:为元素的score加上增量increment -
zrem <key><value>:删除该集合下,指定值的元素 -
zcount <key><min><max>:统计该集合,分数区间内的元素个数 -
zrank <key><value>:返回该值在集合中的排名,从0开始。
-
-
数据结构
-
SortedSet(zset)是Redis提供的一个非常特别的数据结构
-
一方面它等价于Java的数据结构Map<String, Double>,可以给每一个元素value赋予一个权重score
-
一方面它又类似于TreeSet,内部的元素会按照权重score进行排序,可以得到每个元素的名次,还可以通过score的范围来获取元素的列表。
-
-
zset底层使用了两个数据结构
- hash作用就是关联元素value和权重score,保障元素value的唯一性,可以通过元素value找到相应的score值。
- 跳跃表,跳跃表的目的在于给元素value排序,根据score的范围获取元素列表。
-
4.Redis配置文件介绍
自定义目录:/etc/redis.conf
4.1 Units单位
- 配置大小单位,开头定义了一些基本的度量单位,只支持bytes,不支持bit
- 大小写不敏感
# Redis configuration file example.
#
# Note that in order to read the configuration file, Redis must be
# started with the file path as first argument:
#
# ./redis-server /path/to/redis.conf
# Note on units: when memory size is needed, it is possible to specify
# it in the usual form of 1k 5GB 4M and so forth:
#
# 1k => 1000 bytes
# 1kb => 1024 bytes
# 1m => 1000000 bytes
# 1mb => 1024*1024 bytes
# 1g => 1000000000 bytes
# 1gb => 1024*1024*1024 bytes
#
# units are case insensitive so 1GB 1Gb 1gB are all the same.
4.2 INCLUDES包含
- 类似jsp中的include(包含其他页面)
- 多实例的情况可以把公用的配置文件提取出来
################################## INCLUDES ###################################
# Include one or more other config files here. This is useful if you
# have a standard template that goes to all Redis servers but also need
# to customize a few per-server settings. Include files can include
# other files, so use this wisely.
#
# Note that option "include" won't be rewritten by command "CONFIG REWRITE"
# from admin or Redis Sentinel. Since Redis always uses the last processed
# line as value of a configuration directive, you'd better put includes
# at the beginning of this file to avoid overwriting config change at runtime.
#
# If instead you are interested in using includes to override configuration
# options, it is better to use include as the last line.
#
# include /path/to/local.conf
# include /path/to/other.conf
4.3 网络相关配置
4.3.1 bind
-
默认情况
bind=127.0.0.1只能接受本机的访问请求
-
不写的情况下,无限制接受任何ip地址的访问
-
生产环境肯定要写你应用服务器的地址;服务器是需要远程访问的,所以需要将其注释掉
-
如果开启了
protected-mode,那么在没有设定bind ip且没有设密码的情况下,Redis只允许接受本机的响应 -
当
bind=127.0.0.1不写、protected-mode=no时,保存配置,停止服务,重启启动查看进程,不再是本机访问了
4.3.2 protected-mode
- 如果开启了
protected-mode,那么在没有设定bind ip且没有设密码的情况下,Redis只允许接受本机的响应- 将本机访问保护模式设置no

4.3.3 Port
端口号,默认 6379

4.3.4 tcp-backlog
-
设置tcp的backlog,backlog其实是一个连接队列
-
backlog队列总和=未完成三次握手队列 + 已经完成三次握手队列。
-
在高并发环境下你需要一个高backlog值来避免慢客户端连接问题
-
Linux内核会将这个值减小到
/proc/sys/net/core/somaxconn的值128,所以需要确认增大/proc/sys/net/core/somaxconn和/proc/sys/net/ipv4/tcp_max_syn_backlog(128)两个值来达到想要的效果
4.3.5 timeout
一个空闲的客户端维持多少秒会关闭,0表示关闭该功能。即永不关闭。

4.3.6 tcp-keepalive
-
对访问客户端的一种心跳检测,每个n秒检测一次。
-
单位为秒,如果设置为0,则不会进行Keepalive检测,建议设置成60

4.4 GENERAL通用
4.4.1 daemonize
- 是否为后台进程,设置为yes
- 守护进程,后台启动

4.4.2 pidfile
存放pid文件的位置,每个实例会产生一个不同的pid文件

4.4.3 loglevel
- 指定日志记录级别,Redis总共支持四个级别:debug、verbose、notice、warning,默认为notice
- 四个级别根据使用阶段来选择,生产环境选择notice 或者warning

4.4.4 logfile
日志文件名称

4.4.5 databases 16
设定库的数量 默认16,默认数据库为0,可以使用SELECT <dbid>命令在连接上指定数据库id

4.5 SECURITY安全
-
设置密码

-
在命令中设置密码,只是临时的。重启redis服务器,密码就还原了。
-
永久设置,需要再配置文件中进行设置。

4.6 CLIENTS
maxclients
-
设置redis同时可以与多少个客户端进行连接。
-
默认情况下为10000个客户端。
-
如果达到了此限制,redis则会拒绝新的连接请求,并且向这些连接请求方发出
max number of clients reached以作回应。
4.7 MEMORY MANAGEMENT
4.6.1 maxmemory
-
建议必须设置,否则,将内存占满,造成服务器宕机
-
设置redis可以使用的内存量。一旦到达内存使用上限,redis将会试图移除内部数据,移除规则可以通过maxmemory-policy来指定。
-
如果redis无法根据移除规则来移除内存中的数据,或者设置了“不允许移除”,那么redis则会针对那些需要申请内存的指令返回错误信息,比如SET、LPUSH等。
-
但是对于无内存申请的指令,仍然会正常响应,比如GET等。如果你的redis是主redis(说明你的redis有从redis),那么在设置内存使用上限时,需要在系统中留出一些内存空间给同步队列缓存,只有在你设置的是“不移除”的情况下,才不用考虑这个因素。

4.6.2 maxmemory-policy
-
volatile-lru:使用LRU算法移除key,只对设置了过期时间的键(最近最少使用)
-
allkeys-lru:在所有集合key中,使用LRU算法移除key
-
volatile-random:在过期集合中移除随机的key,只对设置了过期时间的键
-
allkeys-random:在所有集合key中,移除随机的key
-
volatile-ttl:移除那些TTL值最小的key,即那些最近要过期的key
-
noeviction:不进行移除。针对写操作,只是返回错误信息

4.6.4 maxmemory-samples
-
设置样本数量,LRU算法和最小TTL算法都并非是精确的算法,而是估算值,所以你可以设置样本的大小,redis默认会检查这么多个key并选择其中LRU的那个。
-
一般设置3到7的数字,数值越小样本越不准确,但性能消耗越小。

5.Redis的发布和订阅
5.1 什么是发布和订阅
-
Redis 发布订阅 (pub/sub) 是一种消息通信模式:发送者 (pub) 发送消息,订阅者 (sub) 接收消息。
-
Redis 客户端可以订阅任意数量的频道
5.2 Redis的发布和订阅
-
客户端可以订阅频道如下图

-
当给这个频道发布消息后,消息就会发送给订阅的客户端

5.3 发布订阅命令行实现
-
打开一个客户端订阅频道一(channel1)
#打开客户端 /usr/local/bin/redis-cli #订阅频道 SUBSCRIBE channel1
-
打开另一个客户端,给channel1发布消息hello
#打开客户端 /usr/local/bin/redis-cli #给channel1发布消息hello PUBLISH channel1 hello
-
打开第一个客户端可以看到发送的消息

6.Redis新数据类型
6.1 Bitmaps
-
简介
-
现代计算机用二进制(位) 作为信息的基础单位, 1个字节等于8位
-
例如“abc”字符串是由3个字节组成, 但实际在计算机存储时将其用二进制表示, “abc”分别对应的ASCII码分别是97、 98、 99, 对应的二进制分别是01100001、 01100010和01100011,如下图

-
合理地使用操作位能够有效地提高内存使用率和开发效率
-
Redis提供了Bitmaps这个“数据类型”可以实现对位的操作
-
Bitmaps本身不是一种数据类型, 实际上它就是字符串(key-value) , 但是它可以对字符串的位进行操作
-
Bitmaps单独提供了一套命令, 所以在Redis中使用Bitmaps和使用字符串的方法不太相同。 可以把Bitmaps想象成一个以位为单位的数组, 数组的每个单元只能存储0和1, 数组的下标在Bitmaps中叫做偏移量

-
-
-
命令
-
setbit
-
格式
setbit<key><offset><value>:设置Bitmaps中某个偏移量的值(0或1)注:*offset:偏移量从0开始
-
实例
- 题目:每个独立用户是否访问过网站存放在Bitmaps中, 将访问的用户记做1, 没有访问的用户记做0, 用偏移量作为用户的id
- 解释:设置键的第offset个位的值(从0算起) , 假设现在有20个用户,userid=1, 6, 11, 15, 19的用户对网站进行了访问, 那么当前Bitmaps初始化结果如图

- 实例:unique:users:20201106代表2020-11-06这天的独立访问用户的Bitmaps

- 注意:很多应用的用户id以一个指定数字(例如10000) 开头, 直接将用户id和Bitmaps的偏移量对应势必会造成一定的浪费, 通常的做法是每次做setbit操作时将用户id减去这个指定数字。在第一次初始化Bitmaps时, 假如偏移量非常大, 那么整个初始化过程执行会比较慢, 可能会造成Redis的阻塞
-
-
getbit
-
格式:
getbit<key><offset>:获取Bitmaps中某个偏移量的值 -
实例
获取id=8的用户是否在2020-11-06这天访问过, 返回0说明没有访问过

注:因为100根本不存在,所以也是返回0
-
-
bitcount
-
格式:
bitcount<key>[start end]:统计字符串从start字节到end字节比特值为1的数量 -
实例1:
计算2022-11-06这天的独立访问用户数量

-
实例2:
start和end代表起始和结束字节数, 下面操作计算用户id在第1个字节到第3个字节之间的独立访问用户数, 对应的用户id是11, 15, 19。

-
实例3:
情景:K1 【01000001 01000000 00000000 00100001】,对应【0,1,2,3】
①
bitcount K1 1 2: 统计下标1、2字节组中bit=1的个数,即01000000 00000000中1的个数②
bitcount K1 1 3:统计下标1、2、3字节组中bit=1的个数,即01000000 00000000 00100001中1的个数③
bitcount K1 0 -2:统计下标0到2(下标倒数第2),字节组中bit=1的个数,即01000001 01000000 00000000中1的个数 -
注意:
- redis的setbit设置或清除的是bit位置,而bitcount计算的是byte位置
- start 和 end 参数的设置,都可以使用负数值:比如 -1 表示最后一个位,而 -2 表示倒数第二个位
-
-
bitop
-
格式:
bitop and(or/not/xor) <destkey> [key…] -
作用:
bitop是一个复合操作, 它可以做多个Bitmaps的and(交集) 、 or(并集) 、 not(非) 、 xor(异或) 操作并将结果保存在destkey中
-
实例1
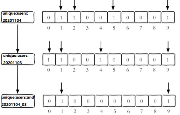
#2020-11-04 日访问网站的userid=1,2,5,9。 setbit unique:users:20201104 1 1 setbit unique:users:20201104 2 1 setbit unique:users:20201104 5 1 setbit unique:users:20201104 9 1 #2020-11-03 日访问网站的userid=0,1,4,9。 setbit unique:users:20201103 0 1 setbit unique:users:20201103 1 1 setbit unique:users:20201103 4 1 setbit unique:users:20201103 9 1计算出两天都访问过网站的用户数量
bitop and unique:users:and:20201104_03 unique:users:20201103 unique:users:20201104

-
计算出任意一天都访问过网站的用户数量(例如月活跃就是类似这种) , 可以使用or求并集

-
-
-
Bitmaps与set对比
假设网站有1亿用户, 每天独立访问的用户有5千万, 如果每天用集合类型和Bitmaps分别存储活跃用户可以得到表
数据类型 每个用户id占用空间 需要存储的用户量 全部内存量 集合类型 64位 50000000 64位*50000000 = 400MB Bitmaps 1位 100000000 1位*100000000 = 12.5MB 很明显, 这种情况下使用Bitmaps能节省很多的内存空间, 尤其是随着时间推移节省的内存还是非常可观的
数据类型 一天 一个月 一年 集合类型 400MB 12GB 144GB Bitmaps 12.5MB 375MB 4.5GB 但Bitmaps并不是万金油, 假如该网站每天的独立访问用户很少, 例如只有10万(大量的僵尸用户) , 那么两者的对比如下表所示
数据类型 每个userid占用空间 需要存储的用户量 全部内存量 集合类型 64位 100000 64位*100000 = 800KB Bitmaps 1位 100000000 1位*100000000 = 12.5MB 很显然, 这时候使用Bitmaps就不太合适了, 因为基本上大部分位都是0,虽然只有10w用户,但是10w用户中可能 有人的id是1000w,因此必须要分配1000w位
6.2 HyperLogLog
-
简介
-
工作当中,我们经常会遇到与统计相关的功能需求,比如统计网站PV(PageView页面访问量),可以使用Redis的incr、incrby轻松实现。
-
像UV(UniqueVisitor,独立访客)、独立IP数、搜索记录数等需要去重和计数的问题如何解决?
- 这种求集合中不重复元素个数的问题称为基数问题。
- 解决基数问题有很多种方案:
(1)数据存储
-

文章全面探讨了Redis作为NoSQL数据库的关键特性,包括数据类型、持久化策略RDB与AOF、集群部署、主从复制与哨兵模式、事务处理及分布式锁应用。并通过实例展示了Redis在提升系统性能、解决缓存问题上的实践方案,以及与SpringBoot的集成技巧。
最低0.47元/天 解锁文章
2490

被折叠的 条评论
为什么被折叠?



