本节前序
1.什么是仪表放大器?
1.1差分放大器
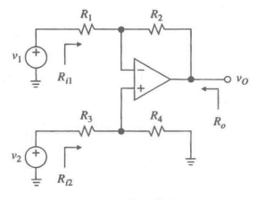
在了解仪表放大器之前,必须要了解差分放大器,现试想一个双端电压具有独立单端增益的运放拓扑结构
推导计算得
若四电阻构成对应电阻相同,即R1=R3,R2=R4,则运放的输出增益将完全取决于R1,R2,输入电压为V1,V2的差,即为
考虑将输入拆解为差模与共模的结构

其中:
这样拆分的好处便是,更能彰显差分放大器是放大输入信号的差模成分,而不放大输入信号的共模部分,差模成分是传感器输出的有效信号,共模信号多为噪声等。譬如在MEMS传感器器件中,多用于检测信号变化的差分电容结构
这与上述的共模和差模结构有异曲同工之处,事实上传感器的微弱有效信号往往都会被淹没在共模噪声中,而差分放大器就可以很好的解决这一问题,即只放大传感信号,而不放大共模噪声。
1.2差分放大器的固有弊端
考虑实际工艺中,电阻平衡难以实现,现假设四电阻中R1-3都是准确的,R4引入失衡因子(1-α)用于考虑电阻不平衡的情况。
可推导求得不平衡时的输出
以差模和共模电压为基准,合并同类项得
Adm为差模增益,表征对差模信号的放大程度,Acm为共模增益,表征对共模信号的放大程度,其比值正是运放参数中的CMRR
考虑比值有
可见电阻不平衡会影响差分放大器的共模增益,当电阻失衡程度越大,CMRR越低,并且我们从式中也能直观的看到,增大R2/R1的比值,可以提高差分放大的CMRR。在实际的IC工艺中,尝尝会利用激光雕刻等高精度工艺保证四电阻的阻值匹配度处在一个极高的水准上。
再考虑差分放大器的共模,差模,以及两输入端各自的单端输入阻抗
可见,差分放大器的共模,差模,单端的输入阻抗均取决于外围电阻的大小,单端输入阻抗决定了运放输入端能无损继承输入信号的程度,通常来说提高外围电阻的阻值即可有效的增大输入阻抗,但考虑在运放参数中提到的运放的失调电流影响,外围的电阻绝不可能设置为超级大值。
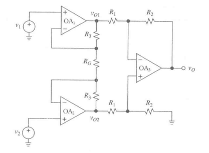
1.3改进型差分放大器—仪表放大器
为解决差分放大器的输入阻抗低的弊端,考虑在差分放大器前级增设一级用于改善,同时想到同相放大器具有相当高的输入阻抗(同相输入端的阻抗相当于是运放内部的输入端电阻,但反向输入端则取决于其外围电阻),因而在差分放大的输入端增设同相放大器用于改善,遂诞生了经典的三运放的仪表放大器。
推导可得此时差分运放的输入为,Rg用于控制增益
实例亦如此

通常手册会配有常用的增益电阻表和增益误差

2.仪表放大器独有的参数
2.1输入输出失调电压
在运放的参数中,介绍了运放的失调电压,然而在仪表放大器的参数中,失调电压分别以输入级失调电压和输出级失调电压分别给出,并且实际表现的数值的计算公式与普通运放也有不同

实际输入表现的失调电压计算公式为(G为增益放大倍数)
输出表现的失调电压计算公式为
与运放不同的原因在于,仪表放大器是由输入级和输出级两级共同组成,但对外表征的时候又呈现是整体,因此表中给的各自的失调电压,而实际呈现的是共同作用下的结果
以G=5为例,输出失调电压为,5*10uV+50uV=100uV

改变G=10,输出失调电压应该为,10*10uV+50uV=150uV

同理G=5,输入失调电压为10uV+50uV/5=20uV

2.2输入输出噪声

仪表放大器的输入输出噪声计算公式与通用运放的也有所不同,这主要还是因为有仪表有两级,同上文的失调电压一样,但噪声是交流量,衡量叠加强度的时候时候用的矢量计算方法。
2.3仪表放大器的-3dB带宽
在通用运放中,介绍了GBP增益带宽积,运放的带宽通常以增益带宽积来表示,比如OPA2350UA
![]()

然而对于仪表放大器,我们以-3dB带宽来表示,这与通用放大器的本质是一样的,只是表征形式不同,对于通用运放放大器,我们的基准都是G=1的情况,此时-3dB的频率点即为-3dB(有点绕,但看到后面就知道说这个是什么意思了),然而对于仪表放大器来说,我们往往会列出几种增益情况下的-3dB带宽


仿真G=1,G=10,G=100,G=1000的曲线簇

以G=1000为例,其-3dB的带宽为57dB所对应的频率,而不一直都是-3dB所对应的频率(之前有同学一直搞混),-3dB的带宽意味原信号衰减了3dB。
2.4仪表放大器的轨范围—钻石图
在运放的参数中,介绍了运放的输入输出,电源轨等,而在仪表放大器中,因为我们更关注差模电压,共模电压和输出电压,所以仪表放大器的轨范围以Vcm和Vout的关系图呈现,即钻石图

数据手册的图如下,其表明了在不同的电源输入下,共模电压和输出电压的关系,电压范围必须要在范围内,否则会出现错误。

图示为AD8421的钻石图,以G=100进行错误的仿真,供电±12V,目标输出10V,因此输入差模电压为0.1,其红线边界允许的共模电压范围为-5到5,现以共模电压7V为例,仿真错误的情况。

可见输出并没达到预期的10V,正是因为共模电压越界了,实际上在AD8421的官网手册中,ADI也给出了其公司产品的仪表放大器的钻石图工具用于分析


3.仪表放大器的应用注意事项
3.1输入偏置电流返回路径
几乎所有的仪表放大器在技术手册里面都会写到,关于输入偏置电流的返回路径这部分,主要是基于运放的输入端存在失调电流,如果堵死运放的电流返回路径,将会造成运放的工作失稳。


AD8421和INA849都展现了几乎是同一类型的情况,对于交流信号串入电容C是为了抑制直流耦合到仪表放大器的输入级,然而这样却完全阻挡了仪表放大器对失调直流电流的需求,运放将不能工作在目标状态,因为失调电流是确保仪表放大器输入端稳定的前提,没有得到补偿的情况下会将缺损量放大。而通过加入接地电阻,维系了直流回路,但RC将构成高通滤波器,需要通过配置RC数值来确定滤波的频率,以免释放过多的低频噪声。
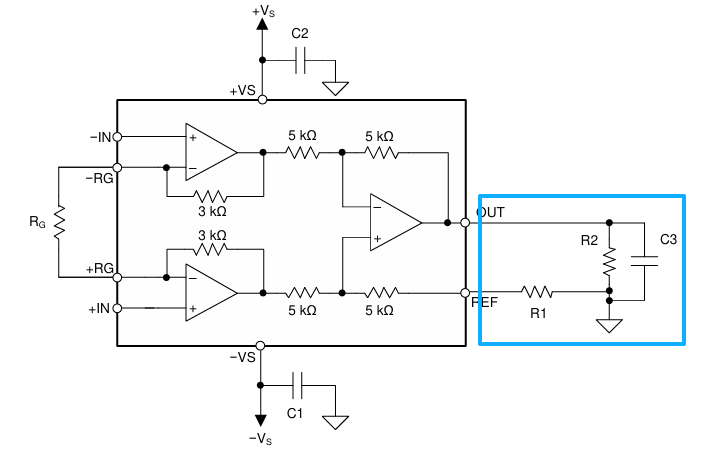
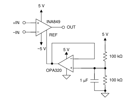
3.2Ref基准电压的设计
对于实际的仪表放大器,注意会多出一个Ref引脚,用于调节输出信号的直流分量。

因此若Ref的基准电压本身就固有存在噪声或偏差,则会直接叠加到输出端,因此精细的Ref的基准电压是必要的,考虑输出端本身就存在寄生容阻

该寄生电阻的影响将会直接影响输出级四电阻的平衡,显著降低CMRR和输出稳定性,因此若直接采用类似电阻分压的结构设计基准电压,对于仪表放大器来说是致命的缺陷。Ref的基准输入应当具有低阻抗的特性,比如使用专门的电压基准芯片,如果使用电阻分压进行基准,应该设计成跟随器的结构。

7318

被折叠的 条评论
为什么被折叠?



