实验内容:
计时器基本功能:
1)CPU必须用8086
2)计时器最小计时单位为秒。
3)以00:00格式显示计时,前2位表示分钟,后2位表示秒。
4)计时器是正计时方式
5)有暂停、继续计时功能
6)有复位计时功能
7)每次按下暂停键,能显示计时间隔时间
参考书籍:
微机原理与接口技术——基于8086和Proteus仿真(第3版)(作者:顾晖等),p273,13.1电子秒表。若有补充内容,放在评论区。
具体实现的功能描述:
1)CPU 使用 8086
2)计时器最小计时单位为秒。
3)按下 START 键,以正计时方式开始计时。以 00:00 格式在数 码管 L1 上显示计时,前 2 位表示分钟,后 2 位表示秒。
4) 数码管 L1 显示正常计时时间,数码管 L2 显示两次按下暂停 的时间间隔。在正常计时情况下,按下 PAUSE/RESUME 键,计时 器暂停计时,数码管 L1 显示暂停时刻,数码管 L2 显示从暂停 时刻从 0 开始计时的时间,直到再次按下暂停,计时器从暂停 时刻开始继续计时, L1 显示对应的计时时间,数码管 L2 开始 显示从继续计时时刻从 0 开始计时的时间,直到再次按下暂 停,回到前述的暂停情况。
5) 按下 RESET 键,计时器复位,数码管 L1 显示 0000,然后按 下 START 键,可以重新从 0000 开始计时。
电路图:
电路图的绘制和项目创建可以参看专栏的其他文章。如:【Proteus】绘制简单的电路图-CSDN博客
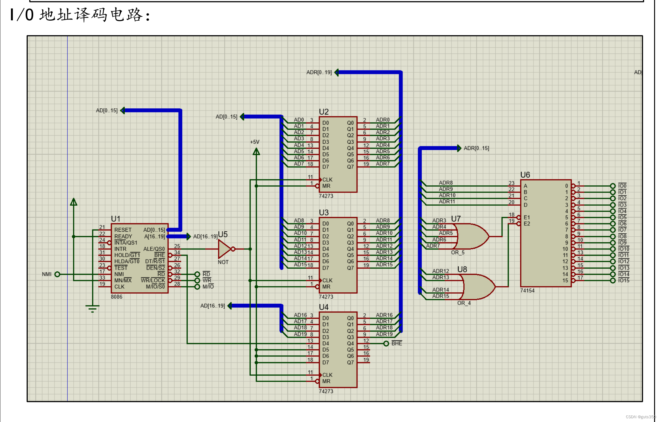
1.I/O 地址译码电路:

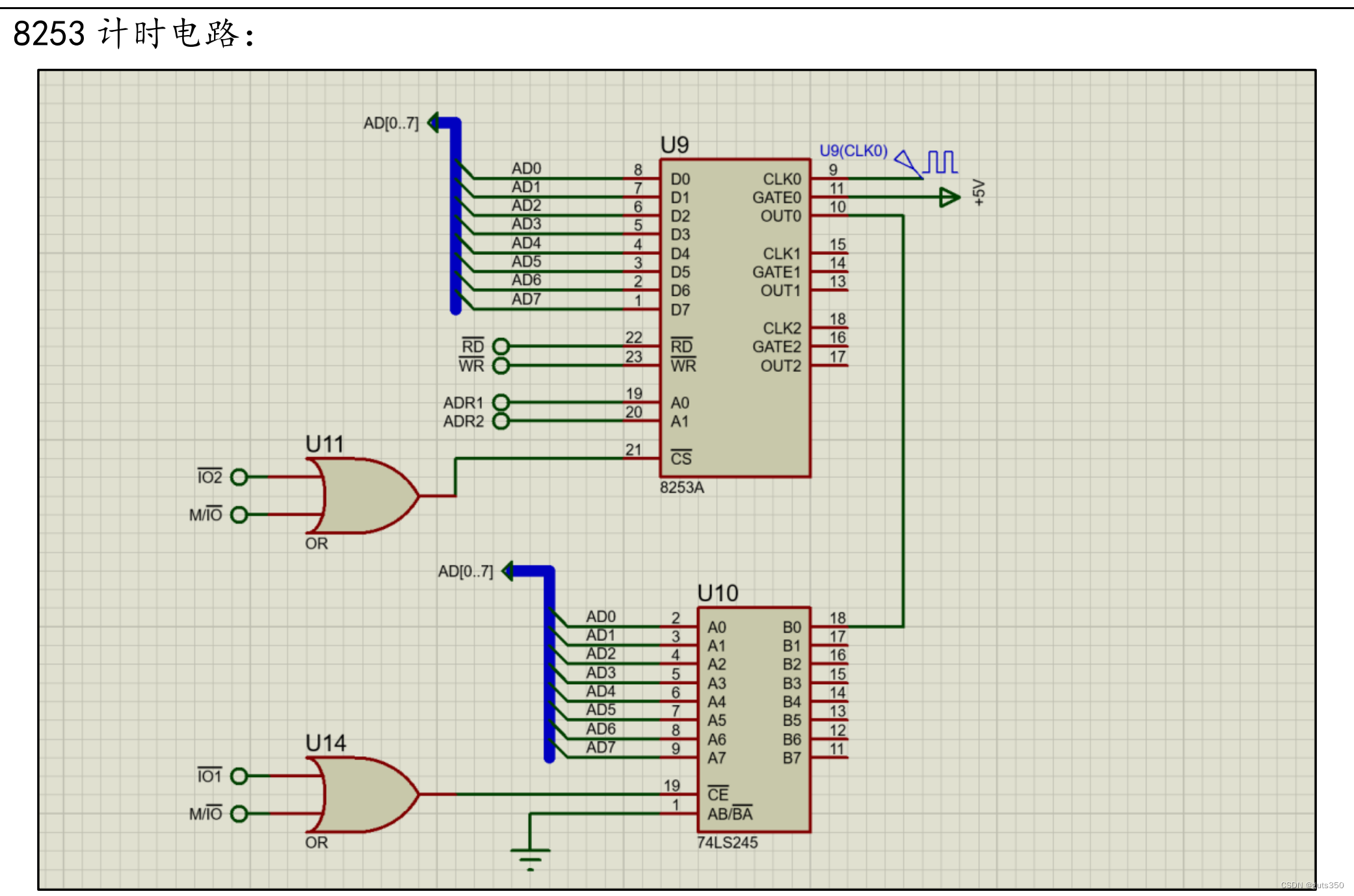
2. 8253 计时电路:
注意: 这里clk0设为了1khz,数码管显示比较接近1s


最低0.47元/天 解锁文章
8191

被折叠的 条评论
为什么被折叠?



