一、数字经济数据
1、数据来源:见数据说明
2、时间跨度:2008-2020年
3、区域范围:31个省、直辖市(不含港澳台)
4、指标说明:

部分指标如下:
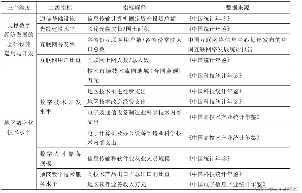
| 指标 | 指标来源 |
| 高技术产品出口额占商品出口额比重(百分比) | 中国科技统计年鉴 |
| 信息传输、软件和信息技术服务业城镇单位就业人员 | 国家统计局 |
| 软件业务收入 | 国家统计局 |
部分数据如下:

相关研究:

该数据集涵盖了2008年至2020年中国31个省、直辖市的数字经济关键指标,包括高技术产品出口额在商品出口中的占比、信息传输、软件和信息技术服务业城镇单位就业人员数量及软件业务收入等。这些数据揭示了中国数字经济的发展趋势和区域差异,为研究提供了详实的素材。
一、数字经济数据
1、数据来源:见数据说明
2、时间跨度:2008-2020年
3、区域范围:31个省、直辖市(不含港澳台)
4、指标说明:

部分指标如下:
| 指标 | 指标来源 |
| 高技术产品出口额占商品出口额比重(百分比) | 中国科技统计年鉴 |
| 信息传输、软件和信息技术服务业城镇单位就业人员 | 国家统计局 |
| 软件业务收入 | 国家统计局 |
部分数据如下:

相关研究:


被折叠的 条评论
为什么被折叠?