
Linux逻辑卷划分示意图
最新推荐文章于 2023-11-01 17:42:53 发布
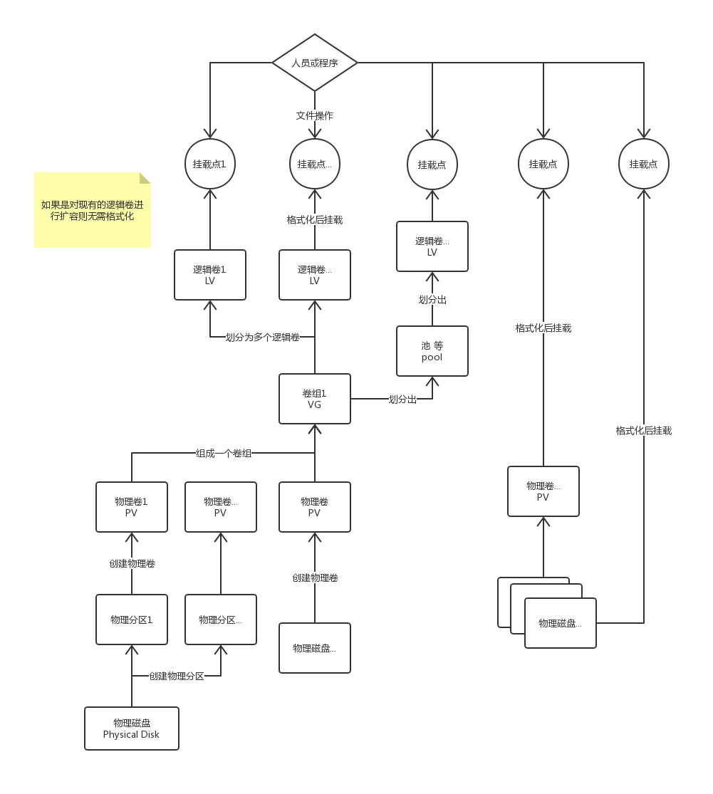
博客围绕Linux系统中的卷组和逻辑卷展开,虽未给出具体内容,但推测会涉及卷组和逻辑卷的概念、创建、管理等信息技术相关知识。
博客围绕Linux系统中的卷组和逻辑卷展开,虽未给出具体内容,但推测会涉及卷组和逻辑卷的概念、创建、管理等信息技术相关知识。


被折叠的 条评论
为什么被折叠?