蓝桥杯java c组第十届试题

本文精选十道Java编程题目,涵盖数字处理、矩阵操作、字符串分析、素数计算及复杂算法设计,每题附带详细解答,适合各水平开发者练习与提升。

----------------------------------------------------------------------------------------------------------

第一题

在这里插入图片描述

public class Main {
	public static void main(String[] args) {
	//答案:1905111
		int sum=0;
		for (int i = 1; i <=2019; i++) {//1到2019
			String s=String.valueOf(i);
			for (int j = 0; j <s.length(); j++) {//判断是否包含 2,0,1,9
				if (s.charAt(j)=='2'||s.charAt(j)=='0'||s.charAt(j)=='1'||s.charAt(j)=='9') {
					sum+=i;
					break;
				}
			}
		}
		System.out.println(sum);
	}

}

----------------------------------------------------------------------------------------------------------

第二题

在这里插入图片描述

public class Main {
	public static void main(String[] args) {
	//答案:21
		int h=2019,w=324;//长和宽
		int count=0;
		while (h!=w) {//当矩形为正方形时,停止切割
			int t=h; //长等于宽,宽等于长减宽
			h=w;
			w=(t-w);
			if (w>h) {//如果宽大于长,则交换
				t=w;
				w=h;
				h=t;
			}
			count++;
		}
		System.out.println(++count);
	}

}

----------------------------------------------------------------------------------------------------------

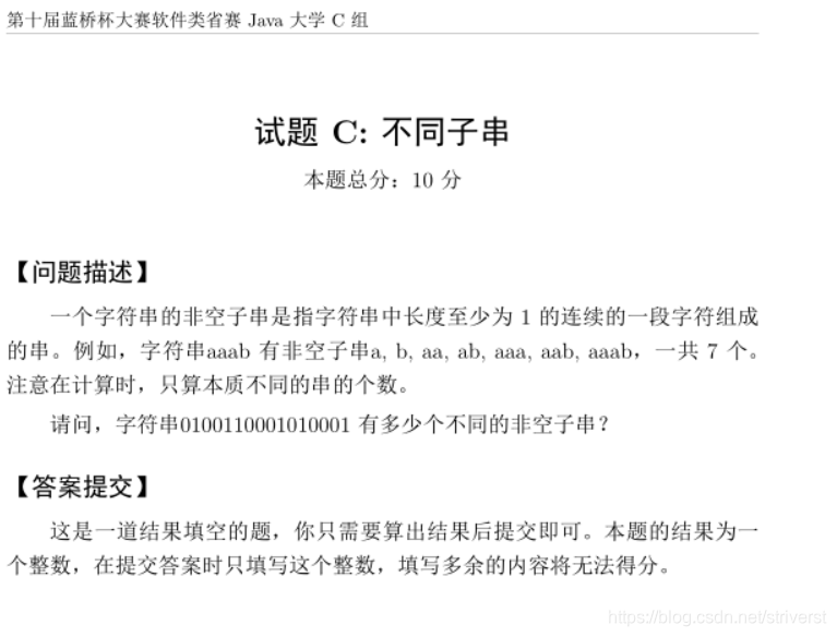
第三题

在这里插入图片描述

import java.util.HashSet;
import java.util.Set;

public class Main {
	public static void main(String[] args) {
		//答案:100
		String s="0100110001010001";
		Set<String> set=new HashSet<String>();
		for (int i = 0; i <s.length(); i++) {
			String str=String.valueOf(s.charAt(i));
			set.add(str);
			for (int j = i+1; j <s.length(); j++) {
				str+=String.valueOf(s.charAt(j));
				set.add(str);
			}
		}
		System.out.println(set.size());
		
	}

}

----------------------------------------------------------------------------------------------------------

第四题

在这里插入图片描述



public class Main {
	public static void main(String[] args) {
		//答案:17569
		int count=0;
		for (int i = 2; ; i++) {
			boolean bo=true;
			for (int j = 2; j <i; j++) {
				if (i%j==0) {
					bo=false;
					break;
				}
			}
			if (bo) {
				count++;
			}
			if (count==2019) {
				System.out.println(i);
				break;
			}
		}
		
	}

}

----------------------------------------------------------------------------------------------------------

第五题

在这里插入图片描述



public class Main {
	public static void main(String[] args) {
		//答案:34
		/*一共七组,中间组最中间的值为最大值x
		 * 那么第5,6,7的中间值都要比x大,并且4,5,6,7组中间值后的数都比x大
		 * 比x大的值有 4*4-1=15个
		 * 49-15=34*/

	}

}

----------------------------------------------------------------------------------------------------------

第六题

在这里插入图片描述在这里插入图片描述在这里插入图片描述

import java.util.Scanner;
public class Main {
	public static void main(String[] args) {
		Scanner sc=new Scanner(System.in);
		int n=sc.nextInt();
		int m=sc.nextInt();
		int [][]a=new int[n][m];
		for (int i = 0; i <n; i++) {
			for (int j = 0; j <m; j++) {
				a[i][j]=sc.nextInt();
			}
		}
		int j=0;
		for (int x =0; x<m;x++,j++) {
		    int	i=n-1;
			for (int k = 0; k <n; k++,i--) {
				System.out.print(a[i][j]+" ");
			}
			System.out.println();
		}
		
	}
}

----------------------------------------------------------------------------------------------------------

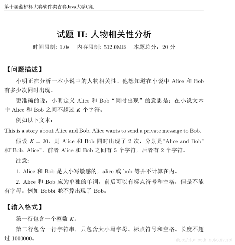
第七题

在这里插入图片描述



import java.util.ArrayList;
import java.util.Arrays;
import java.util.Comparator;
import java.util.HashMap;
import java.util.List;
import java.util.Map;
import java.util.Scanner;



public class Main57 {
	
	public static void main(String[] args) {
		Scanner sc=new Scanner(System.in);
		int N=sc.nextInt();//店的个数 
		int []Nnum=new int[N+1];//店的优先级数 (1~N)
		int M=sc.nextInt();//订单数
		int T=sc.nextInt();//T时刻优先店数
		int [][]TS=new int[M][2];//每个时刻 哪个店的订单
		
		//输入订单
		for (int i = 0; i <M; i++) {
			int ts=sc.nextInt();
			int id=sc.nextInt();
			TS[i][0]=ts;
			TS[i][1]=id;
		}
		
		//订单按时间排序
		Arrays.sort(TS,new Comparator<int[]>() {
			public int compare(int []a,int []b){
				if (a[0]>b[0]) {
					return 1;
				}else {
					return 0;
				}
			}
		});
		
		//根据TS时刻订单表,改变Nnum店的优先级
		for (int i = 1; i <=T;i++) {
			int tid=0;//存储第i时刻,哪个店加了2
			for (int[] is : TS) {
				if (is[0]==i) {//时刻为i的订单
					Nnum[is[1]]+=2;//优先级+2
					tid=is[1];//存储第i时刻,哪个店加了2
				}
			}
			for (int j = 1; j < Nnum.length; j++) {
				if (j!=tid) {
					Nnum[j]--;
					if (Nnum[j]<0) {
						Nnum[j]=0;
					}
				}
			}
			
		}
		
		int count=0;//T时刻优先级>5的店数量
		for (int is : Nnum) {
			if (is>5) {
				count++;
			}
		}
		System.out.println(count);
		
	}
	
}
//这题不难,但是在将想法实现成代码中,会出现一些bug,导致在这题上用的大量时间
//基础不牢固

----------------------------------------------------------------------------------------------------------

第八题

在这里插入图片描述在这里插入图片描述在这里插入图片描述

膈了一个月后我才真正看清楚题目的意思,原来没有仔细看“注意”的第二条,查找的字符串前后不能有其余字符,如果前后有其他字符,就看不明白题解代码,今天重复看了多次才明白题目的意思,重新提交一次代码

import java.util.Scanner;

public class Main67 {
	//递归实现逆序输出
	public static void main(String[] args) {
		Scanner sc=new Scanner(System.in);
		int res=0;
		int K=sc.nextInt();
		sc.nextLine();
		String str=sc.nextLine();
		String []words=str.split("\\s+|\\.");//空格或点分隔,以点分隔的为空字符串
		 //Alice------>Bob 
		for (int i = 0; i < words.length; i++) {
			if (words[i].equals("Alice")) {
				for (int j =i+1; j < words.length; j++) {
					int sum=1;
					if (words[j].equals("Bob")) {
						for (int k = i+1; k <j; k++) {
							sum+=words[k].length()+1;
						}
						if (sum<=K) {
							res++;
						}
					}
				}
			}
		}
		//Bob------>Alice
		for (int i = 0; i < words.length; i++) {
			if (words[i].equals("Bob")) {
				for (int j = i+1; j < words.length; j++) {
					int sum=1;
					if (words[j].equals("Alice")) {
						for (int k = i+1; k < j; k++) {
							sum+=words[k].length()+1;
						}
						if (sum<=K) {
							res++;
						}
					}
				}
			}
		}
		System.out.println(res);
	}
	

}

----------------------------------------------------------------------------------------------------------

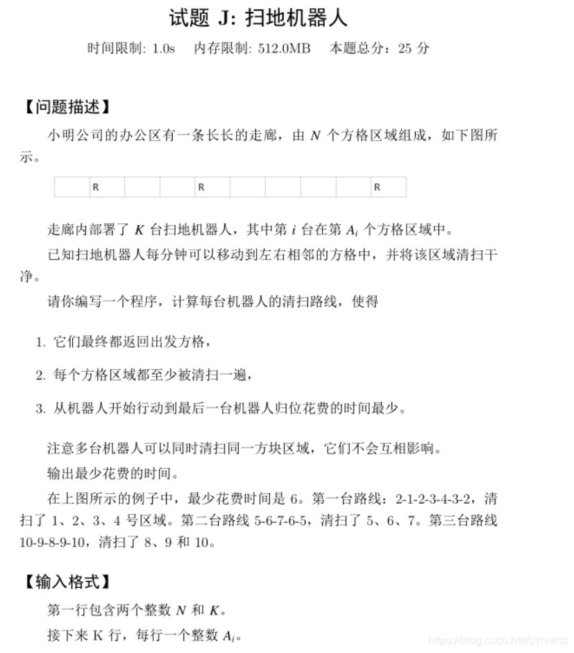
第九题

在这里插入图片描述在这里插入图片描述
在这里插入图片描述

import java.util.Arrays;
import java.util.Scanner;

public class Main58 {

	public static void main(String[] args) {
	/*
	这题思路很清晰,将输入的n个数升序排列arr[],
	arr[]后一个减前一个得到公差d,存入ds[]
	求ds[]的最大公约数即最终的公差d,a1+(n-1)*d=an,得到n即等差数列个数
	需要注意的地方:
	a1=d时,a1=d
	d=0时,count=n
	*/
		Scanner sc=new Scanner(System.in);
		int n=sc.nextInt();
		int []arr=new int[n];
		for (int i = 0; i < arr.length; i++) {
			arr[i]=sc.nextInt();
		}
		Arrays.sort(arr);//将输入的排序
		int []ds=new int[n-1];//所有的公差
		for (int i = 0; i < ds.length; i++) {
			ds[i]=arr[i+1]-arr[i];
		}
		Arrays.sort(ds);//公差排序
		
		//求公差最大公约数
		int gcd=0;
		if (ds[0]!=0)//当公差为零时不必找最大公约数
		{
		for (int i = ds[0]; i >0;i-- ) {
			boolean bo=true;
			for (int j = 0; j < ds.length; j++) {
				if (ds[j]%i!=0) {
					bo=false;
					break;
				}
			}
			if (bo) {
				gcd=i;
				break;
			}
		}
		}
		int a1=arr[0]-gcd;
		if(gcd==arr[0])a1=gcd; //当d==a1时,a1=d;
		int an=arr[arr.length-1];
		int count=n;//当公差为零时,count=n
		if(gcd!=0)
		{
			count = (an-a1)/gcd+1;
		}
		System.out.println(count);
	}

}

----------------------------------------------------------------------------------------------------------

第十题

在这里插入图片描述
在这里插入图片描述

评论
添加红包

请填写红包祝福语或标题

红包个数最小为10个

红包金额最低5元

当前余额3.43前往充值 >
需支付:10.00
成就一亿技术人!
领取后你会自动成为博主和红包主的粉丝 规则
hope_wisdom
发出的红包
实付
使用余额支付
点击重新获取
扫码支付
钱包余额 0

抵扣说明:

1.余额是钱包充值的虚拟货币,按照1:1的比例进行支付金额的抵扣。
2.余额无法直接购买下载,可以购买VIP、付费专栏及课程。

余额充值