金融风控类-投递SCI期刊论文全流程

一、投稿前准备阶段

1. 论文定位与期刊筛选
  • 匹配期刊标准
    • 根据研究领域、创新性及目标读者筛选期刊,重点参考期刊的《作者指南》(Author Guidelines)中的范围声明。

    • 利用SCI期刊分区(JCR)和影响因子评估影响力,避免“钓鱼期刊”。

  • 合规性检查
    • 遵守伦理规范:临床试验需提供伦理委员会批准编号及试验注册号(如ClinicalTrials.gov)。

    • 声明利益冲突(Conflict of Interest)及基金来源。

如果你还不知道如何选刊,请参考我们之前发的文章
金融风控领域的顶级学术期刊有哪些?
金融风控期刊全攻略:10指标严把质量关,附实战案例《QUANTITATIVE FINANCE》
金融类13个存在风险期刊!投稿要谨慎!
2024年经济学期刊ABS评级汇总
2000-2025年国际期刊预警名单
2025年期刊分区表官方正式发布!
13篇金融风控论文复现:涵盖SCI顶刊、中文核心期刊及985/211高校毕业论文

2. 稿件结构化撰写
  • 遵循IMRaD框架

    部分核心要求
    标题

    简洁明确,避免缩写(≤15词)

    摘要

    结构化(目的、方法、结果、结论),字数依期刊而定(通常200-250词)

    引言

    阐明研究背景、知识缺口及本文目标

    方法

    详述实验设计,确保可复现性(引用标准如CONSORT、STROBE)

    结果

    客观呈现数据,结合图表(图表需独立可读)

    讨论

    关联结果与文献,说明局限性及实际意义

    亮点

    3-5条核心创新点,每条≤85字符,时态用过去时/现在时

    语言与格式

    • 非英语母语作者建议专业润色,图表分辨率≥300dpi。图片是论文中非常重要环节,期刊编辑审核初期时可能只有几分钟,吸引眼球图片往往增加主观评分。

二、投稿流程详解

1. 在线提交系统操作(以OJS平台为例)
  • 步骤分解

图片

图片

图片

图片

关键细节

  • 推荐审稿人

    :提供3-5名非合作机构的专家信息(避免利益冲突)。

  • 文件要求

    :匿名稿件(隐去作者信息)与带署名标题页分传

2. 编辑部初审(Desk Review)
  • 审查重点

图片

    • 格式合规性(字数、结构、参考文献格式)

    • 学术不端筛查(抄袭、数据造假)

    • 研究范围匹配度

  • 结果处理
    • 拒稿

      (Desk Reject):常见于格式错误或偏离范围(30%稿件在此阶段被拒)。

    • 送审

      :分配稿件编号,移交领域编辑(Handling Editor)。

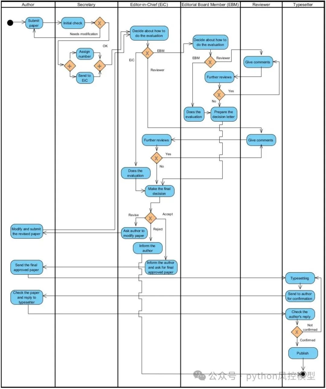
三、同行评审(Peer Review)流程

1. 评审阶段流程

图片

2. 常见决策类型
决定类型后续行动
直接接受

签署版权协议,进入排版(罕见)

小修

(Minor Rev)

限期1-4周修改,通常无需再审

大修

(Major Rev)

补充实验/数据分析,重投后再审

拒稿

可转投他刊(附审稿意见优化稿件)

四、录用后生产流程

1. 稿件处理流程

图片

  1. 校样(Galley Proof)

     :作者核对排版错误(48小时内反馈)。

  2. 版权协议

    :签署独家出版授权。

  3. 在线发表

    :多数期刊先发布电子版(DOI永久可用)。

  4. 正式出版

    :纳入期刊卷期,纸质版同步发行。

2. 发表后推广
  • 通过学术社交平台(ResearchGate, LinkedIn)分享论文链接。

  • 向领域内学者推送研究摘要(避免全文群发)。

五、关键注意事项

  1. 避免学术不端
    • 禁止一稿多投、数据篡改、荣誉署名。目前很多作者呼吁开放一稿多投,维护自身权利,但为了投稿命中率,还是遵守目前规定较好。

  2. 回复审稿意见策略
    • 逐条回应,接受建议时注明修改位置。

    • 反对意见需我搜索到的资料。

  3. 时间管理
    • 从投稿到录用平均周期:3-8个月。金融类论文目前录取率不高,且退稿时常发生,找专业公司设计创新点可以提高论文通过率。toby老师和诸多期刊编辑沟通中得知目前很多金融类稿件处于排队状态,相比之前投稿周期更长。如果要投稿,建议趁早。

拒稿应对建议:分析核心问题(方法缺陷/创新不足),优先修改后重投同层级期刊,而非盲目降级

版权声明:文章来自公众号(python风控模型),未经许可,不得抄袭。遵循CC 4.0 BY-SA版权协议,转载请附上原文出处链接及本声明。 

评论
添加红包

请填写红包祝福语或标题

红包个数最小为10个

红包金额最低5元

当前余额3.43前往充值 >
需支付:10.00
成就一亿技术人!
领取后你会自动成为博主和红包主的粉丝 规则
hope_wisdom
发出的红包
实付
使用余额支付
点击重新获取
扫码支付
钱包余额 0

抵扣说明:

1.余额是钱包充值的虚拟货币,按照1:1的比例进行支付金额的抵扣。
2.余额无法直接购买下载,可以购买VIP、付费专栏及课程。

余额充值